


化学必背知识手册分类第三章 晶体结构与性质-【知识手册】(人教版选择性必修2)(教师版)11
展开
这是一份化学必背知识手册分类第三章 晶体结构与性质-【知识手册】(人教版选择性必修2)(教师版)11,共12页。学案主要包含了物质的聚集状态,晶体与非晶体,晶胞,晶体结构的测定等内容,欢迎下载使用。
一、物质的聚集状态
1、20世纪前,人们以为 分子 是所有化学物质能够保持其性质的最小粒子,物质固、液、气三态的相互转化只是 分子间 距离发生了变化。
2、20世纪初,通过 X射线衍射 等实验手段,发现许多常见的 晶体 中并无分子,如氯化钠、石墨、二氧化硅、金刚石以及各种 金属 等。
3、气态和液态物质不一定都是由 分子 构成。如等离子体是由 电子 、 阳离子 和 电中性粒子 (分子或原子)组成的整体上呈电中性的气态物质;离子液体是熔点不高的仅由 离子 组成的液体物质。
4、其他物质聚集状态,如 晶态 、 非晶态 、 塑晶态 、 液晶态 等。
二、晶体与非晶体
1、晶体与非晶体的本质差异
2、获得晶体的途径
(1)实验探究
(2)获得晶体的三条途径
① 熔融态 物质凝固。
② 气态 物质冷却不经液态直接 凝固 (凝华)。
③ 溶质 从溶液中析出。
3、晶体的特性
(1)自范性:晶体能自发地呈现 多面体 外形的性质。
(2)各向异性:晶体在不同方向上表现出不同的 物理 性质。
(3)固定的熔点。
4、晶体与非晶体的测定方法
三、晶胞
1、概念
描述晶体结构的基本单元。
2、晶胞与晶体的关系
一般来说,晶胞都是 平行六面 体,整块晶体可以看作是数量巨大的晶胞“ 无隙 并置”而成。
(1)“无隙”是指相邻晶胞之间 无任何 间隙。
(2)“并置”是指所有晶胞都是 平行 排列的,取向 相同 。
(3)所有晶胞的 形状 及其内部的原子 种类、个数 及几何排列是完全相同的。
3、晶胞中粒子数目的计算
(1)铜晶胞
①位于顶角上的铜原子为 8 个晶胞共有。
②位于面心上的铜原子为 2 个晶胞共有。
因此晶体铜中完全属于某一晶胞的铜原子数是8×eq \f(1,8)+6×eq \f(1,2)= 4 。
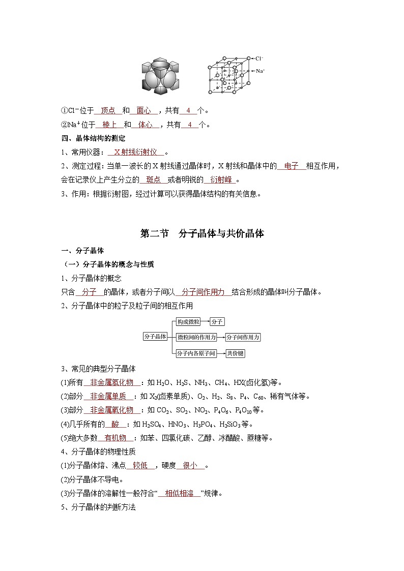
(2)NaCl晶胞
①Cl-位于 顶点 和 面心 ,共有 4 个。
②Na+位于 棱上 和 体心 ,共有 4 个。
四、晶体结构的测定
1、常用仪器: X射线衍射仪 。
2、测定过程:当单一波长的X射线通过晶体时,X射线和晶体中的 电子 相互作用,会在记录仪上产生分立的 斑点 或者明锐的 衍射峰 。
3、作用:根据衍射图,经过计算可以获得晶体结构的有关信息。
第二节 分子晶体与共价晶体
一、分子晶体
(一)分子晶体的概念与性质
1、分子晶体的概念
只含 分子 的晶体,或者分子间以 分子间作用力 结合形成的晶体叫分子晶体。
2、分子晶体中的粒子及粒子间的相互作用
3、常见的典型分子晶体
(1)所有 非金属氢化物 :如H2O、H2S、NH3、CH4、HX(卤化氢)等。
(2)部分 非金属单质 :如X2(卤素单质)、O2、H2、S8、P4、C60、稀有气体等。
(3)部分 非金属氧化物 :如CO2、SO2、NO2、P4O6、P4O10等。
(4)几乎所有的 酸 :如H2SO4、HNO3、H3PO4、H2SiO3等。
(5)绝大多数 有机物 :如苯、四氯化碳、乙醇、冰醋酸、蔗糖等。
4、分子晶体的物理性质
(1)分子晶体熔、沸点 较低 ,硬度 很小 。
(2)分子晶体不导电。
(3)分子晶体的溶解性一般符合“ 相似相溶 ”规律。
5、分子晶体的判断方法
(1)依据物质的类别判断
部分非金属单质、所有 非金属氢化物 、部分非金属氧化物、几乎所有的酸、绝大多数有机物都是分子晶体。
(2)依据组成晶体的粒子及粒子间作用判断
组成分子晶体的微粒是分子,粒子间的作用力是分子间作用力。
(3)依据物质的性质判断
分子晶体的 硬度 小, 熔、沸点 低,在熔融状态或固体时均不导电。
6、分子晶体熔、沸点高低的判断
(1)组成和结构相似,不含氢键的分子晶体,相对分子质量越 大 ,范德华力越 强 ,熔、沸点越 高 ,如I2>Br2>Cl2>F2,HI>HBr>HCl。
(2)组成和结构不相似的分子晶体(相对分子质量接近),分子的极性越 大 ,熔、沸点越 高 ,如CH3OH>CH3CH3。
(3)含有分子间氢键的分子晶体的熔、沸点反常升高,如H2O>H2Te>H2Se>H2S。
(4)对于有机物中的同分异构体,支链越 多 ,熔、沸点越 低 ,如CH3—CH2—CH2—CH2—CH3>>。
(5)烃、卤代烃、醇、醛、羧酸等有机物一般随分子中碳原子数的 增加 ,熔、沸点 升高 ,如C2H6>CH4,C2H5Cl>CH3Cl,CH3COOH>HCOOH。
(二)典型的分子晶体的结构和性质
1、分子晶体的结构特征
2、常见分子晶体的结构分析
(1)冰晶体
①结构:冰晶体中,水分子间主要通过 氢键 形成晶体。由于氢键具有一定的 方向性 ,一个水分子与周围四个水分子结合,这四个水分子也按照同样的规律再与其他的水分子结合。这样,每个O原子周围都有四个H原子,其中两个H原子与O原子以共价键结合,另外两个H原子与O原子以氢键结合,使水分子间构成 四面体 骨架结构。其结构可用下图表示。
②性质:由于氢键具有方向性,冰晶体中水分子未采取密堆积方式,这种堆积方式使冰晶体中水分子的空间利用率不高,留有相当大的空隙。当冰刚刚融化成液态水时,水分子间的空隙 减小 ,密度反而增大,超过4 ℃时,分子间距离 加大 ,密度逐渐减小。
(2)干冰
①结构:固态CO2称为干冰,干冰也是分子晶体。CO2分子内存在C==O共价键,分子间存在 范德华力 ,CO2的晶胞呈面心立方体形,立方体的每个顶角有一个CO2分子,每个面上也有一个CO2分子。每个CO2分子与 12 个CO2分子等距离相邻(在三个互相垂直的平面上各4个或互相平行的三层上,每层上各4个)。
②性质:干冰的外观很像冰,硬度也跟冰相似,熔点却比冰低得多,在常压下极易升华,在工业上广泛用作制冷剂;由于干冰中的CO2之间只存在 范德华力 不存在 氢键 ,密度比 冰 的高。
二、共价晶体
(一)共价晶体概念及性质
1、共价晶体的结构特点及物理性质
(1)概念:相邻原子间以 共价键 相结合形成共价键三维骨架结构的晶体。
(2)构成微粒及微粒间作用
(3)物理性质
①共价晶体中,由于各原子均以强的共价键相结合,因此一般熔点 很高 ,硬度 很大 ,难 溶于常见溶剂,一般 不 导电。
②结构相似的共价晶体,原子半径越 小 ,键长 越短 ,键能越 大 ,晶体的熔点越高。
2、常见共价晶体及物质类别
(1)某些单质:如 硼(B) 、 硅(Si) 、锗(Ge)、 金刚石 等。
(2)某些非金属化合物:如碳化硅(SiC)、二氧化硅(SiO2)、氮化硼(BN)、氮化硅(Si3N4)等。
(3)极少数金属氧化物,如刚玉(α-Al2O3)等。
(二)常见共价晶体结构分析
1、金刚石晶体
金刚石晶体中,每个碳原子均以4个 共价单键 对称地与相邻的 4 个碳原子相结合,形成C—C—C夹角为 109°28′的 正四面 体结构(即金刚石中的碳采取 sp3 杂化轨道形成共价键),整块金刚石晶体就是以共价键相连的三维骨架结构。其中最小的环是 六 元环。
2、二氧化硅晶体
(1)二氧化硅晶体中,每个硅原子均以4个 共价键 对称地与相邻的 4 个氧原子相结合,每个氧原子与 2 个硅原子相结合,向空间扩展,形成三维骨架结构。晶体结构中最小的环上有 6 个硅原子和 6 个氧原子,硅、氧原子个数比为 1∶2 。
(2)低温石英的结构中有顶角相连的 硅氧四面体 形成螺旋上升的长链,而没有封闭的 环状结构 。这一结构决定了它具有 手性 。
第三节 金属晶体与离子晶体
一、金属键与金属晶体
1、金属键
(1)概念:“电子气理论”把金属键描述为金属原子脱落下来的 价电子 形成遍布整块晶体的“ 电子气 ”,被所有原子所共用,从而把所有的 金属原子 维系在一起。
(2)成键粒子是 金属阳离子 和 自由电子 。
(3)金属键的强弱和对金属性质的影响
①金属键的强弱主要决定于金属元素的原子半径和价电子数。原子半径越 大 、价电子数越 少 ,金属键越 弱 ;反之,金属键越 强 。
②金属键越强,金属的熔、沸点越 高 ,硬度越 大 。如:熔点最高的金属是 钨 ,硬度最大的金属是 铬 。
特别提醒:金属键没有方向性和饱和性。
2、金属晶体
(1)在金属晶体中,原子间以 金属键 相结合。
(2)金属晶体的性质:优良的 导电性 、 导热性 和 延展性 。
二、离子晶体
1、离子键及其影响因素
(1)概念:阴、阳离子之间通过 静电作用 形成的化学键。
(2)影响因素:离子所带电荷数越 多 ,离子半径越 小 ,离子键越 强 。
特别提醒:离子键没有方向性和饱和性。
2、离子晶体及其物理性质
(1)概念:由 阳离子 和 阴离子 相互作用而形成的晶体。
(2)离子晶体的性质
①熔、沸点较 高 ,硬度较 大 。
②离子晶体不导电,但 熔化 或 溶于水 后能导电。
③大多数离子晶体能溶于水,难溶于有机溶剂。
3、常见离子晶体的结构
(1)NaCl晶胞
NaCl晶胞如图所示,每个Na+周围距离最近的Cl-有 6 个(上、下、左、右、前、后各1个),构成正八面体,每个Cl-周围距离最近的Na+有 6 个,构成正八面体,由此可推知晶体的化学式为NaCl。
①每个Na+(Cl-)周围距离相等且最近的Na+(Cl-)是 12 个。
②每个晶胞中实际拥有的Na+数是 4 个,Cl-数是 4 个。
③若晶胞参数为a pm,则氯化钠晶体的密度为eq \f(234,NA·a3×10-30) g·cm-3。
(2)CsCl晶胞
CsCl晶胞如图所示,每个Cs+周围距离最近的Cl-有 8 个,每个Cl-周围距离最近的Cs+有 8个,它们均构成正六面体,由此可推知晶体的化学式为CsCl。回答下列问题:
①每个Cs+(Cl-)周围距离最近的Cs+(Cl-)有 6个,构成 正八面体 。
②每个晶胞中实际拥有的Cs+有 1个,Cl-有 1 个。
③若晶胞参数为a pm,则氯化铯晶体的密度为eq \f(168.5,NA·a3×10-30) g·cm-3。
三、过渡晶体与混合型晶体
1、过渡晶体
(1)四类典型晶体是 分子晶体 、 共价晶体 、 金属晶体、离子晶体。
(2)离子晶体和共价晶体的过渡标准是化学键中离子键成分的 百分数 。离子键成分的百分数大,作为离子晶体处理,离子键成分的百分数小,作为 共价晶体 处理。
(3)Na2O、MgO、Al2O3、SiO2、P2O5、SO3、Cl2O7七种氧化物中从左到右,离子键成分的百分数越来越小,其中作为离子晶体处理的是 Na2O、MgO ;作为共价晶体处理的是 Al2O3、SiO2 ;作为分子晶体处理的是 P2O5、SO3、Cl2O7 。
2、混合型晶体——石墨
(1)结构特点——层状结构
①同层内,碳原子采用 sp2 杂化,以 共价键 相结合形成 平面六元并环 结构。所有碳原子的p轨道平行且相互重叠,p轨道中的电子可在整个碳原子平面中运动。
②层与层之间以 范德华力 相结合。
(2)晶体类型
石墨晶体中,既有 共价键 ,又有 金属键 和 范德华力 ,属于 混合型晶体 。
(3)物理性质:①导电性,②导热性,③润滑性。
四、晶体类型的比较
1、四种晶体的比较
2、晶体类型的判断方法
(1)依据组成晶体的微观粒子和粒子间的作用判断
分子间通过 分子间作用力 形成的晶体属于分子晶体;由原子通过共价键形成的晶体属于共价晶体;由阴、阳离子通过离子键形成的晶体属于离子晶体;由金属阳离子和自由电子通过金属键形成的晶体属于金属晶体。
(2)依据物质的分类判断
①活泼金属的 氧化物 (如Na2O、MgO等)、 强碱 [如KOH、Ba(OH)2等]和绝大多数的 盐类 是离子晶体。
②大多数非金属单质(除金刚石、石墨、晶体硼、晶体硅等外)、 气态氢化物 、 非金属氧化物 (除SiO2外)、酸、绝大多数有机物(除有机盐外)是 分子晶体 。
③常见的共价晶体单质有金刚石、晶体硼、晶体硅等;常见的共价晶体化合物有碳化硅、SiO2等。
④ 金属 单质(除汞外)与 合金 均属于金属晶体。
(3)依据晶体的熔点判断
离子晶体的熔点较高,常在数百至几千摄氏度;共价晶体的熔点 高 ,常在一千至几千摄氏度;分子晶体的熔点较低,常在数百摄氏度以下至很低温度;金属晶体多数熔点 高 ,但也有熔点相当 低 的。
(4)依据导电性判断
离子晶体在水溶液中和熔融状态下都导电;共价晶体一般为非导体,但晶体硅能导电;分子晶体为非导体,而分子晶体中的电解质(主要是酸和非金属氢化物)溶于水,使分子内的化学键断裂形成自由离子,也能导电;金属晶体是电的良导体。
(5)依据硬度和机械性能判断
离子晶体硬度较大或略硬而脆;共价晶体硬度 大 ;分子晶体硬度小且较脆;金属晶体多数硬度 大 ,但也有硬度较小的,且具有延展性。
第四节 配合物与超分子
一、配合物
1、配位键
(1)概念:由一个原子单方面提供 孤电子对 ,而另一个原子提供 空轨道 而形成的化学键,即“电子对给予—接受”键。
(2)表示方法:配位键常用A—B表示,其中A是 提供 孤电子对的原子,叫给予体,B是接受孤电子对的原子,叫 接受体 。
如:H3O+的结构式为;NHeq \\al(+,4)的结构式为。
(3)形成条件:形成配位键的一方(如A)是能够提供 孤电子对 的原子,另一方(如B)是具有能够接受孤电子对的空轨道的原子。
①孤电子对:分子或离子中,没有跟其他原子共用的电子对就是孤电子对。如、、分子中中心原子分别有1、2、3对孤电子对。含有孤电子对的微粒:分子如CO、NH3、H2O等,离子如Cl-、CN-、NOeq \\al(-,2)等。
②含有空轨道的微粒:过渡金属的原子或离子。一般来说,多数过渡金属的原子或离子形成配位键的数目基本上是固定的,如Ag+形成2个配位键,Cu2+形成4个配位键等。
2、配合物
(1)概念:通常把金属离子或原子(称为 中心离子 或原子)与某些分子或离子(称为 配体或配位体 )以 配位键 结合形成的化合物称为配位化合物,简称配合物。如[Cu(NH3)4]SO4、[Ag(NH3)2]OH等均为配合物。
(2)组成:配合物[Cu(NH3)4]SO4的组成如下图所示:
①中心原子:提供 空轨道 接受 孤电子对 的原子。中心原子一般都是带正电荷的阳离子(此时又叫 中心离子 ),最常见的有过渡金属离子:Fe3+、Ag+、Cu2+、Zn2+等。
②配体:提供 孤电子对 的阴离子或分子,如Cl-、NH3、H2O等。配体中直接同 中心原子配位 的原子叫做配位原子。配位原子必须是含有 孤电子对 的原子,如NH3中的N原子,H2O中的O原子等。
③配位数:直接与中心原子形成的 配位键 的数目。如[Fe(CN)6]4-中Fe2+的配位数为 6 。
(3)常见配合物的形成实验
(4)配合物的形成对性质的影响
①对溶解性的影响:一些难溶于水的金属氢氧化物、氯化物、溴化物、碘化物、氰化物,可以溶解于氨水中,或依次溶解于含过量的OH-、Cl-、Br-、I-、CN-的溶液中,形成可溶性的配合物。如Cu(OH)2+4NH3===[Cu(NH3)4]2++2OH-。
②颜色的改变:当简单离子形成配离子时,其性质往往有很大差异。颜色发生变化就是一种常见的现象,根据颜色的变化就可以判断是否有配离子生成。如Fe3+与SCN-形成硫氰化铁配离子,其溶液显 红色 。
③稳定性增强
配合物具有一定的稳定性,配合物中的配位键越 强 ,配合物越 稳定 。当作为中心离子的金属离子相同时,配合物的稳定性与配体的性质有关。例如,血红素中的Fe2+与CO分子形成的配位键比Fe2+与O2分子形成的配位键强,因此血红素中的Fe2+与CO分子结合后,就很难再与O2分子结合,血红素失去输送氧气的功能,从而导致人体CO中毒。
二、超分子
1、定义:超分子是由 两种或两种以上 的分子通过 分子间相互作用 形成的分子聚集体。
特别提醒:
(1)超分子定义中的分子是广义的,包括离子。
(2)超分子有的是有限的,有的是无限伸展的。
2、超分子的两个重要特征是 分子识别 和 自组装 。固体
自范性
微观结构
晶体
有
原子在三维空间里呈 周期性有序 排列
非晶体
无
原子排列相对 无序
实验内容
实验操作及现象
获取硫黄晶体
硫黄粉eq \(――→,\s\up7(加热))熔融态硫eq \(――――→,\s\up7(自然冷却)) 淡黄 色的 菱形 硫黄晶体
获取碘晶体
加热时,烧杯内产生大量 紫色 气体,没有出现液态的碘,停止加热,烧杯内的 紫色 气体渐渐消褪,最后消失,表面皿底部出现 紫黑 色晶体颗粒
获取氯化钠晶体
在烧杯底部慢慢析出立方体的 无色 晶体颗粒
测定方法
测熔点
晶体有固定的熔点,非晶体没有固定的熔点
可靠方法
对固体进行 X射线衍射 实验
比较项目
分子密堆积
分子非密堆积
微粒间作用力
范德华力
范德华力 和 氢键
空间特点
通常每个分子周围有12个紧邻的分子
每个分子周围紧邻的分子数小于12个,空间利用率不高
举例
C60、干冰、I2、O2
HF、NH3、冰
晶体
分子晶体
离子晶体
金属晶体
共价晶体
构成微粒
分子
阴、阳离子
金属离子、自由电子
原子
微粒间作用力
范德华力(少数有氢键)
离子键
金属键
共价键
性质
熔、沸点
较低
较高
一般较高
很高
硬度
小
略硬而脆
一般较大
很大
溶解性
相似相溶
多数溶于水
不溶,有些与水反应
不溶
机械加工性能
不良
不良
良好
不良
导电性
固态、液态均不导电,部分溶于水时导电
固态时不导电,熔融时导电,能溶于水的溶于水时导电
固态、熔融态时导电
大部分固态、熔融时都不导电
作用力大小规律
组成和结构相似的分子,相对分子质量大的范德华力大
离子所带电荷数多、半径小的离子键强
金属原子的价电子数多、半径小的金属离子与自由电子间的作用力强
共价键键长短(电子云重叠多)、原子半径小的共价键稳定
实验操作
实验现象
有关离子方程式
滴加氨水后,试管中首先出现 蓝色 沉淀,氨水过量后沉淀逐渐 溶解 ,得到深蓝色的透明溶液,滴加乙醇后析出 深蓝 色晶体
Cu2++2NH3·H2O===Cu(OH)2↓+2NHeq \\al(+,4)、Cu(OH)2+4NH3=== [Cu(NH3)4]2++2OH-、[Cu(NH3)4]2++SOeq \\al(2-,4)+H2Oeq \(=====,\s\up7(乙醇))[Cu(NH3)4]SO4·H2O↓
溶液变为 红色
Fe3++3SCN-===Fe(SCN)3
滴加AgNO3溶液后,试管中出现 白色 沉淀,再滴加氨水后沉淀 溶解 ,溶液呈 无色
Ag++Cl-===AgCl↓、AgCl+2NH3===[Ag(NH3)2]++Cl-
相关学案
这是一份化学必背知识手册分类第二章 分子结构与性质-【知识手册】(人教版选择性必修2)(教师版)5,共10页。学案主要包含了共价键,键参数——键能,价层电子对互斥模型,杂化轨道理论简介等内容,欢迎下载使用。
这是一份化学必背知识手册分类第二章 烃-【知识手册】(人教版选择性必修3)(教师版)6,共10页。学案主要包含了烷烃的结构和性质,烷烃的命名等内容,欢迎下载使用。
这是一份化学必背知识手册分类第三章 水溶液中的离子反应与平衡 -【知识手册】(人教版选择性必修1)(教师版)9,共14页。学案主要包含了强电解质和弱电解质,弱电解质的电离平衡,电离平衡常数,溶液中的守恒关系等内容,欢迎下载使用。