2024届湖北部分学校下学期高三2月开学考试地理试卷
展开湖北部分学校2023-2024学年下学期高三2月开学考试 地理: 这是一份湖北部分学校2023-2024学年下学期高三2月开学考试 地理,共6页。
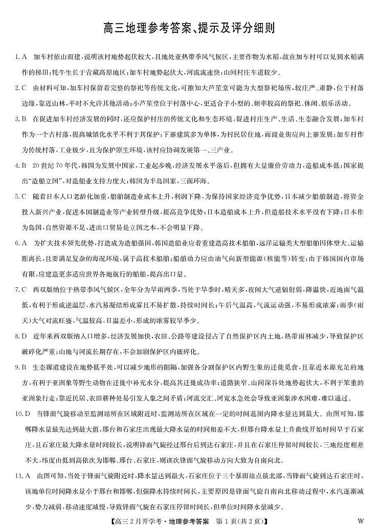
湖北部分学校2023-2024学年下学期高三2月开学考试 地理答案: 这是一份湖北部分学校2023-2024学年下学期高三2月开学考试 地理答案,共2页。
2024湖北部分学校下学期高三2月开学考试地理PDF版含解析、答题卡: 这是一份2024湖北部分学校下学期高三2月开学考试地理PDF版含解析、答题卡,文件包含湖北部分学校2023-2024学年下学期高三2月开学考试地理pdf、地理彩卡-2月开学考Wpdf、地理黑卡-2月开学考Wpdf、湖北部分学校2023-2024学年下学期高三2月开学考试地理答案pdf等4份试卷配套教学资源,其中试卷共12页, 欢迎下载使用。

