117,江西省九江市都昌县2023-2024学年八年级上学期期末地理试题
展开一、选择题(本大题共24个小题,每小题1分,共24分,在每题给出的四个选项中,只有一项是最符合题目要求的。请你将正确答案填涂在答题卡上。)
经国务院批准,第十二届全国少数民族传统体育运动会将于2023年在海南省举办。完成下面小题。
1. 关于第十二届全国少数民族传统体育运动会举办地海南省,说法错误的是( )
A. 热带季风气候B. 我国位置最南省区C. 简称“琼”D. 回族聚居区
2. 若按人口分配参赛名额,参赛运动员最多的是( )
A. 汉族B. 苗族C. 壮族D. 土家族
3. 我国是团结统一的多民族大家庭。下列关于我国民族的说法,错误的是( )
A. 共有56个少数民族B. 各民族“大杂居、小聚居,交错居住”
C. 各民族地位平等D. 尊重各民族的文化传统和风俗习惯
【答案】1. D 2. C 3. A
【解析】
【1题详解】
由所学知识可得,海南省是热带季风气候,A正确;我国位置最南省区,B正确;海南简称“琼”,C正确;宁夏是回族聚居区,D错误;依据题意,故选D。
【2题详解】
由“全国少数民族传统体育运动会”得知,我国少数民族人口最多的是壮族,故若按人口分配参赛名额,参赛运动员最多的是壮族。故排除ABD,故选C。
【3题详解】
我国共有56个民族,55个少数民族,A错误;各民族“大杂居、小聚居,交错居住”,B正确;我国宪法规定,民族不论大小,一律平等,C正确;我们要尊重各民族的文化传统和风俗习惯,D正确;依据题意,故选A。
【点睛】在中华民族大家庭中,汉族人口最多,约占全国人口总数的92%。其他55个民族人口较少,称为少数民族。
读“省级行政单位轮廓图及相关山脉图”,完成下面小题。您看到的资料都源自我们平台,家威鑫 MXSJ663 低至0.3元/份
4. 图中山脉,与秦岭走向一致的是( )
A. ①B. ②C. ③D. ④
5. 关于图中省级行政区相关叙述,错误的是( )
A. 甲省区位于黄土高原,水土流失严重
B. 乙省区位于非季风区,降水主要集中在夏季
C. 丙省区位于青藏高原,峰峦绵延,山势雄浑
D. 丁省区位于第三级阶梯上,为亚热带季风气候
6. 对图中所示山脉的相关叙述,错误的是( )
A. ①山脉是我国半干旱区与干旱区分界线
B. ②山脉是江西省与福建省的分界线
C. ③山脉北侧是我国面积最大的盆地
D. ④山脉属于我国地势第二、三级阶梯的分界线
7. 下列有关图中④山脉东侧地形区的表述,正确的是( )
A. 千沟万壑,支离破碎B. 平原广阔,黑土广布
C. 河湖密布,稻田遍布D. 天苍苍野茫茫,风吹草低见牛羊
【答案】4. C 5. B 6. A 7. C
【解析】
【4题详解】
读图可知,①太行山脉,呈东北-西南走向;②是武夷山脉,呈东北-西南走向;③昆仑山脉,呈东西走向;④巫山,呈东北-西南走向。秦岭走向为东西走向与③昆仑山脉走向一致。C正确,排除ABD,故选C。
【5题详解】
读图可知,甲省为山西省位于黄土高原,水土流失严重,A正确;乙省为福建省,位于季风区,降水主要集中在夏季,B错误;丙省为西藏自治区位于青藏高原,峰峦绵延,山势雄浑,C正确;丁省为湖北省,位于第三级阶梯上,为亚热带季风气候,D正确。故选B。
【6题详解】
读图可知,①为太行山脉,是我国二、三阶梯的分界线,并不是半干旱区与干旱区分界线,A错误;②为武夷山脉,是江西省与福建省的分界线,B正确;③为昆仑山脉,北侧是我国面积最大的盆地—塔里木盆地,C正确;④为巫山,是我国地势第二、三级阶梯的分界线,D正确。根据题意,故选A。
【7题详解】
读图可知,④山脉为巫山,东侧地形区为长江中下游平原,河湖密布,稻田遍布,是著名的“鱼米之乡”,C正确;千沟万壑,支离破碎是黄土高原,排除A;平原广阔,黑土广布是东北平原,排除B;天苍苍野茫茫,风吹草低见牛羊描述的是内蒙古高原,排除D。故选C。
【点睛】我国地势西高东低,呈三级阶梯状分布,第一级阶梯和第二级阶梯的分界线是昆仑山脉、祁连山脉、横断山脉一线,第二级阶梯和第三级阶梯的分界线是大兴安岭、太行山、巫山、雪峰山一线。
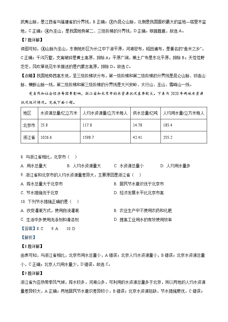
受自然和社会经济等因素影响,浙江省和北京市的水资源状况差异较大。下表为2020年两地水资源状况统计情况。完成下面小题。
8. 与浙江省相比,北京市( )
A. 用水总量大B. 人均水资源量大C. 水资源总量小D. 人均用水量多
9. 浙江省和北京市的人均水资源量差异大,主要原因是浙江省( )
A. 降水总量大于北京市B. 居民节水意识优于北京市
C. 节水措施优于北京D. 经济发展水平比北京市高
10. 下列节水措施正确的是( )
A. 改变灌溉方式,使用自流灌溉B. 农业生产中不使用农药和化肥
C. 生活中多使用洗涤剂和清洁剂D. 提高工业用水的有效使用效率
【答案】8. C 9. A 10. D
【解析】
【8题详解】
由表可知,与浙江省相比,北京市用水总量小,A错误;北京人均水资源量小,B错误;北京水资源总量小,C正确;北京人均用水量少,D错误。故选C。
【9题详解】
浙江省为亚热带季风气候,降水较多,河湖众多,可利用的水资源总量多于北京,所以两地的人均水资源量差异较大,A正确;两地居民节水意识差异较小,B错误;北京水资源短缺,节水措施更优,C错误;经济发展水平北京高于浙江,D错误。故选A。
【10题详解】
改变灌溉方式,使用喷灌或滴灌,自流灌溉更费水,A错误;农业生产中避免不了使用农药和化肥,B错误; 生活中多使用洗涤剂和清洁剂 ,易污染环境,也不利于节水,C错误;提高工业用水的有效使用效率是有效的节水措施,D正确。故选D。
【点睛】水资源是指可资利用或有可能被利用的水源,这个水源应具有足够的数量和合适的质量,并满足某一地方在一段时间内具体利用的需求。
世界上一次性建成并开通运营里程最长的重载铁路,也是我国“北煤南运”计划中新的能源大通道——浩吉铁路,于2019年国庆节前全线通车。如图为浩吉铁路示意图。读图,完成以下题目。
11. 与其他运输方式相比,用铁路运输煤炭优势是( )
A. 运费最低,安全性高B. 机动灵活,通达性好
C. 投资最少,连续性强D. 速度较快,运量较大
12. “北煤南运”计划是基于我国煤炭资源( )
A. 是可再生能源,需求大B. 分布不均,北多南少
C. 人均丰富,可大量出口D. 在生产、生活中不可替代
【答案】11. D 12. B
【解析】
【11题详解】
海运运费低,投资最少,公路运输机动领过;铁路运输投资较多,铁路运输与其他运输方式相比,具有速度较快,运量较大的特点,D正确,A、B、C错误。故选D。
【12题详解】
煤炭资源属于非可再生资源,我国煤炭资源的分布特点是分布不均,北多南少,北方地区煤炭资源丰富,南方地区缺乏,所以我们要“北煤南运”,与大量出口无关,在生产、生活中可用其他能源代替,B正确,A、C、D错误,故选B。
【点睛】随着人口增长和经济的快速发展,对自然资源的需求量还将大幅度增加,我国自然资源相对短缺,人均不足且仍在下降的状况更加突出。因此,保障自然资源的供给是我国长期而艰巨的任务。
英国面包蟹因其个大质优备受中国消费者青睐,目前中国已成为英国面包蟹的主要进口国。每年的9月-次年3月是英国面包蟹最肥美的时候,2-3月(春节及其前后)为销往中国的旺季,此期间出口到中国的面包蟹大部分为严格筛选的个头最大的母蟹。据此完成下面小题。
13. 春节期间中国从英国大量进口面包蟹的主要原因是( )
A. 市场需求旺盛B. 面包蟹价格低
C. 保鲜成本低D. 进口关税较低
14. 春节期间英国面包蟹运至中国最可能采取的运输方式为( )
A. 海运B. 公路运输C. 航空运输D. 铁路运输
【答案】13. A 14. C
【解析】
【13题详解】
根据材料,英国面包蟹因其个大质优备受中国消费者青睐,可见市场需求旺盛是中国从英国大量进口面包蟹的主要原因,A符合题意。故选A。
【14题详解】
英国到中国距离非常远,并且面包蟹属于鲜货活物类,需要尽快运达,航空运输速度快,所以选航空运输,C正确,ABD错误。故选C。
【点睛】急需货物、贵重物品以及易变质鲜货,需进行远距离运输时,应选择航空运输。
锂是新能源电动汽车中锂电池的主要原料。目前,我国每年需要从国外购买锂矿生产锂电池。截至2022年底,我国新能源汽车保有量占全球的一半以上,推动了我国能源消费结构绿色转型。据此完成下面小题。
15. 锂矿是( )
A. 可再生的生物资源B. 非可再生的矿产资源
C. 可再生的矿产资源D. 非可再生的土地资源
16. 我国发展新能源汽车产业的意义有( )
①推动汽车产业升级 ②优化能源消费结构
③促进国家节能减排 ④解决城市交通拥堵
A. ①②④B. ②③④C. ①②③D. ①③④
【答案】15. B 16. C
【解析】
【15题详解】
锂矿是一种矿产资源,AD错误;锂矿的形成、再生过程非常缓慢,相对于人类历史而言,几乎不可再生,属于非可再生资源,B正确,C错误。故选B。
【16题详解】
新能源汽车产业是技术密集型产业,可推动汽车产业升级,①正确;使用清洁能源,可以化能源消费结构,改善大气环境,促进国家节能减排,②③正确;发展新能源车产业无法避免交通拥堵,④错误,C正确,ABD错误。故选C。
【点睛】汽车产业是国民经济的重要支柱产业,在国民经济和社会发展中发挥着重要作用。新能源汽车产业是战略性新兴产业,发展节能汽车是推动节能减排的有效举措。目前能源和环境问题日益严重,社会舆论压力空前,大力发展节能与新能源汽车是解决能源环境问题的有效途径,同时也是实现国家生态文明建设的有力举措。
读我国部分河流分布图,完成问题。
17. 图中四条河流结冰期最长的是( )
A. ①B. ②C. ③D. ④
18. 关于③、④两河流相似点的叙述,错误的是( )
A. 都自西向东流,注入太平洋B. 都发源于青海省
C. 都有凌汛现象D. 都流经我国地势的三级阶梯
【答案】17. A 18. C
【解析】
【17题详解】
我国冬季南北温差大,纬度越高,气温越低,图中①是黑龙江,②是塔里木河,③是黄河,④是长江,①黑龙江纬度最高,气温最低,结冰期最长。故A符合题意。选A。
【18题详解】
图中可知,③是黄河,④是长江。两条河流流向都是自西向东,注入太平洋,A正确。都发源于青海省,B正确。黄河冬季会结冰,有凌汛现象,长江没有,C错误。两河都流经我国地势的三个阶梯,水能资源都较丰富,D正确。故C符合题意。选C。
【点睛】长江发源于唐古拉山,最后注入东海;黄河发源于巴颜喀拉山,自西向东注入渤海。
读我国四地多年平均各月气温和降水量图,完成下面小题。
19. 五道梁的气候类型是( )
A. 温带大陆性气候B. 高原山地气候
C. 热带季风气候D. 温带季风气候
20. 根据漠河气候特点的优势,适宜发展的旅游活动是( )
A. 冰雕艺术展B. 海上乐园C. 沙滩日光浴D. 越野滑沙
【答案】19. B 20. A
【解析】
【19题详解】
漠河是典型的温带季风气候,气候特点冬季寒冷干燥,夏季炎热多雨,四季分明,雨热同期;海口属于热带季风气候;吐鲁番深居亚欧大陆腹地,高山环绕,海洋水汽不易到达,干旱少雨,气温的年较差和日较差都很大,属于典型的温带大陆性气候;五道梁属于高原山地气候,气候高寒,故选B。
【20题详解】
漠河气候寒冷,可以发展溜冰、滑雪等冰雪运动和冰雕艺术展等冬季旅游项目;海口气候炎热,地处沿海,适合开发越冬旅游、海上乐园等项目。沙滩日光浴、越野滑沙主要位于西北沙漠地区。故选A。
【点睛】气候复杂多样和季风气候显著是我国气候的两个主要特征。我国东部地区为典型的季风气候,由北向南分布着温带季风气候、亚热带季风气候和热带季风气候;西北部分布着温带大陆性气候;青藏高原地区分布着独特的高原山地气候。
读图,完成下面小题。
21. 黄河干流①~②河段,水量减少的主要原因是( )
A. 该河段降水量少B. 农业灌溉耗水量大
C. 流经沙漠地区,河水下渗D. 流经黄土高原,水土流失严重
22. 针对②~③河段出现的水土流失问题,采取的主要措施是( )
A. 疏通河道B. 加固大堤C. 修建水库D. 植树种草
【答案】21. B 22. D
【解析】
【21题详解】
黄河干流①~②河段,流经我的塞上江南--宁夏平原和河套平原,灌溉农业发达,耗水量大,黄河水量减少,B正确。跟该河段降水量少、流经沙漠地区,河水下渗关系不大,AC错误。该河段没有流经黄土高原,D错误。故选B。
【22题详解】
②~③河段是黄河的中游,流经植被破坏严重的黄土高原,导致水土流失严重,黄河的含沙量剧增,导致下游出现地上河,故治黄的根本是治沙,要采取的主要措施是植树种草,D正确。疏通河道、 加固大堤主要在下游地区,修建水库不能治理水土流失,ABC错误。故选D。
【点睛】黄土高原每年流失大量土壤。引起水土流失的原因,既有自然原因,也有人为原因。自然原因--地势较高,起伏较大,降水集中,多暴雨;植被覆盖较差,黄土结构疏松,多裂隙;人为原因有:人类不合理利用土地资源,导致植被破坏。如过度开垦、过度放牧、过度樵采、不合理开矿等。
2005年起,北京首钢的生产制造环节从石景山区开始搬迁到河北的曹妃句,完成从山到海的跨越。首钢的老厂房未来将改造为特色产业园区,着力引入智慧电网、工业互联网、服务业等特色产业。读首钢搬迁示意图,完成下面小题。
23. 首钢搬迁原因包括( )
①北京劳动力不足②缓解北京的交通运输压力③北京水资源短缺④改善北京的城市环境质量
A. ①②③B. ①②④C. ①③④D. ②③④
24. 首钢老厂房所在园区未来主要发展( )
A. 园艺业B. 钢铁制造业C. 种植业D. 高新技术产业
【答案】23. D 24. D
【解析】
【23题详解】
首钢是全国大型钢铁制造企业,生产制造过程中需水量大且会造成大量的污染,产品和原材料的输送也会给市区内交通带来较大的压力,生产成本高,因此首钢搬迁的原因包括②缓解北京的交通运输压力、③北京水资源短缺、④改善北京的城市环境质量,D正确;北京的劳动力资源丰富能够满足首钢的生产需求,不是首钢搬迁的原因,①错误,ABC错误;故选D。
【24题详解】
首钢老厂房所在园区着力引人智慧电网、工业互联网等特色产业,都属于高新技术产业,D正确,ABC错误;故选D。
【点睛】北京位于华北平原北缘,北部是燕山山脉,西部是太行山脉余脉西山.北京地势由西北向东南倾斜(或西北高、东南低),主要河流有永定河、潮白河等,均属海河水系,大多由西北向东南注入渤海。
二、综合题(每空1分,共26分)
25. 读我国黄土高原示意图,回答下列问题。
(1)写出图中字母表示的山脉名称:A是____;B是____。
(2)①河最显著水文特征是____,②所在省的行政中心____。
(3)A山脉以东的地形区是____。
(4)图中阴影部分属于____(干湿地区),该地区所属____带(温度带)。
【答案】(1) ①. 太行山脉 ②. 秦岭
(2) ①. 含沙量大 ②. 西安
(3)华北平原 (4) ①. 半湿润区 ②. 暖温带
【解析】
【分析】本大题以我国黄土高原示意图为材料,涉及我国黄土高原的范围、河流、干湿分区、温度带和省级行政区简称等相关内容,考查学生掌握课本知识的能力和综合思维的地理素养。
【小问1详解】
读图可知,A是太行山脉,是我国地势第二和第三级阶梯分界山脉;B是秦岭,是我国自然地理南北分界山脉。
【小问2详解】
读图可知,①河是黄河,由于中游流经水土流失严重的黄土高原,携带大量的泥沙入河,最显著水文特征是含沙量大,②所在省是陕西省,行政中心是西安。
【小问3详解】
读图可知,A太行山脉以东的地形区是华北平原,也叫黄淮海平原。
【小问4详解】
读图可知,图中阴影部分位于秦岭--淮河一线以北地区,降水量在400-800毫米之间,属于半湿润区,该地区所属暖温带,适合苹果、冬小麦种植。
26. 读“我国东部沿海地区主要工业基地分布图”回答下列问题
(1)图示工业基地说明了我国工业基地____(沿河、沿海、沿铁路)分布。
(2)图中显示,工业基地②发展钢铁工业的有利条件是____。
(3)图中显示,全国最大的工业城市位于____工业基地(填数码)。制约该工业基地发展的主要限制因素是____。
(4)④经济区发展的突出优势条件是:____。
【答案】(1)沿海 (2)附近有丰富的煤、铁、石油等矿产资源
(3) ①. ③ ②. 资源短缺 (4)临近港澳
【解析】
【分析】本题以我国东部沿海地区主要工业基地分布图为材料,涉及我国四大工业基地的分布特点、优势和限制性因素等知识点,考查学生读图分析能力和综合思维的核心素养。
【小问1详解】
读图可知,我国的四大工业基地都是沿海分布。
【小问2详解】
读图可知,②京津唐工业基地周围有丰富的铁矿、煤炭和石油,为发展钢铁工业提供了燃料和原料。
【小问3详解】
根据所学知识,全国最大的工业城市是上海市,该城市位于③长三角工业基地,而从图中可以看出,该工业基地周围没有矿产资源,成为制约该工业基地发展的主要限制因素。
【小问4详解】
读图可知,④工业基地是珠三角工业基地,珠江三角洲位于广东省东南部,毗邻港澳,与东南亚地区隔海相望,被称为我国的“南大门”,该地区依靠优越的地理位置、政策的优惠及人文因素的优势,重点发展了外向型经济。
27. 长江、黄河孕育了华夏五千年的历史,读“长江、黄河略图”回答下列问题。
(1)长江发源于青藏高原上的______山脉,黄河自西向东注入______海。长江和黄河都属于______(内流/外流)河。黄河与长江的河流补给形式是______。
(2)黄河中游流经的______(填地形区名称), 水土流失严重,进入下游华北平原,河流流速变慢,泥沙大量沉积下来,形成“______河”。①、②、③河段,不会发生凌汛的河段为______河段。
(3)长江的水能资源主要集中在______(上游/中游/下游)河段,其中______水利枢纽是我国最大的水利枢纽工程。中下游地区航运价值高,被称作“______”。
【答案】(1) ①. 唐古拉 ②. 渤 ③. 外流 ④. 雨水补给
(2) ①. 黄土高原 ②. 地上 ③. ②
(3) ①. 上游 ②. 三峡 ③. 黄金水道
【解析】
【分析】本题以长江、黄河略图为素材,设计三个问题,涉及长江、黄河的基本概况、上中下游水文特征以及黄河与长江的治理和开发的状况,考查了学生对一般河流的认识能力以及对长江、黄河的概况及治理与开发的基本知识的掌握,有利于培养学生的综合思维能力。
【小问1详解】
长江发源于青藏高原的唐古拉山脉,注入东海;黄河发源于青藏高原的巴颜喀拉山脉,注入渤海。两河水量都较大,能够东流入海,属于外流河;图中的长江、黄河主要位于我国的东部季风区,深受季风气候影响,夏季风带来的雨水成为河流的主要水源,随着夏季风的加强,雨带由南向北推移,河流水量骤增,水位上涨,形成汛期,故其最主要的补给形式是雨水补给。
【小问2详解】
黄河中游位于内蒙古河口与河南桃花峪之间,所处的地形区为黄土高原,该高原水土流失严重;下游为华北平原,河道变宽,河流流速变慢,泥沙大量沉积于河床,形成“地上河”;凌汛发生条件包括两个:一是该河流有结冰期,二是河流自低纬度流向较高纬度。据此判读①③有凌汛现象,②自较高纬度流向较低纬度,没有凌汛现象。
【小问3详解】
长江上游为源头到湖北宜昌,经过我国第一、二阶梯和二、三阶梯交界处,落差大,水能资源丰富,在三峡河段建设了我国最大的水利枢纽——长江三峡水利枢纽工程。长江中下游地区江阔水深,利于航运,长江的内河航运价值极高,被称为“黄金水道”。
【点睛】
28. 读“我国西气东输主干道走向图”,回答问题。
(1)西气东输中“西气”主要来源于____________盆地,主要通过____________(运输方式)输送。
(2)西气东输工程带动了西部地区的____________;缓解了____________的能源短缺。
【答案】28. ①. 塔里木 ②. 管道
29. ①. 经济发展/相关产业的发展 ②. 东部地区
【解析】
【分析】本大题以西气东输路线示意图为材料设置试题,涉及西气东输经过的地形区、西气东输的意义、西气东输运输方式等相关内容,考查学生对相关指示的掌握程度,培养学生地理知识素养。
【小问1详解】
从图中看出,西气东输工程西起新疆的塔里木盆地的轮南油气田,故“西气”主要来自塔里木盆地,起点为轮南油气田;主要运输方式是管道运输,终点为上海。
【小问2详解】
西气东输工程的实施缓解东部地区的能源紧张的状况;天然气是清洁能源,有利于改善东部大气环境;同时增加西部财政收入,带动西部地区相关产业发展,并且增加西部地区的就业机会。地区
水资源总量/亿立方米
人均水资源量/立方米每人
供水总量/亿吨
人均用水量/立方米每人
北京市
25.8
117.8
14.78
185.4
浙江省
1026.6
1598.7
42.41
255.2
江西省九江市都昌县2023-2024学年七年级上学期期末地理试题: 这是一份江西省九江市都昌县2023-2024学年七年级上学期期末地理试题,共6页。试卷主要包含了选择题,综合题等内容,欢迎下载使用。
江西省九江市都昌县2023-2024学年八年级上学期期末地理试题: 这是一份江西省九江市都昌县2023-2024学年八年级上学期期末地理试题,共7页。试卷主要包含了选择题,三级阶梯的分界线等内容,欢迎下载使用。
江西省九江市2023-2024学年八年级上学期期末地理试题: 这是一份江西省九江市2023-2024学年八年级上学期期末地理试题,共6页。试卷主要包含了单项选择题,综合题等内容,欢迎下载使用。

