政治 (道德与法治)选择性必修3 逻辑与思维不作简单肯定或否定导学案
展开【课标解读】
政治认同:坚持马克思主义哲学的辩证否定观。
科学精神:树立辩证否定观,正确运用科学思维方法观察和处理学习和生活中遇到的现象和问题。培养辩证分析、看待问题的素质,树立科学精神。
【预习自测】
判断:以下观点哪些是辩证否定观?
①我把虫子踩死
②种子发出新芽
③大风摧折了庄稼
④新能源汽车取代传统汽车
⑤把一粒麦种磨碎
⑥在黑板上写上一个“A”然后把它擦掉
⑦资本主义社会取代封建社会
【核心知识点】
一、简单肯定或否定的危害
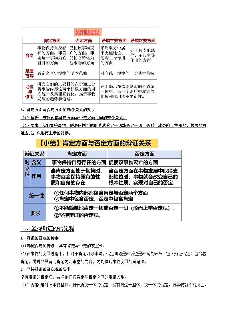
1、肯定方面和否定方面
(1)任何事物内部都包含着肯定与否定两个方面。
(2)肯定方面:是事物保持自身存在的方面,即肯定这一事物为它自身的方面。
(3)否定方面:是促使该事物灭亡的方面,即促使它转化为他事物的方面。
2、肯定方面与否定方面的辩证关系:对立统一
(1)事物内部的肯定方面与否定方面是对立的(斗争性)
①肯定方面维持着事物的质的规定性,当肯定方面处于优势时,事物就会保持其原有的性质和自身的存在;
②当否定方面在事物发展中取得支配地位时,事物就会改变自己的根本性质,实现对自身的否定。
(2)事物内部的肯定方面与否定方面又是统一的(同一性)
①肯定中包含否定。任何事物都包含着肯定性的因素和否定性的因素,二者的对立与斗争必然使事物的发展进入自我否定阶段,并因自我否定而自我更新。(例:中国传统文化的发展等)
②否定中包含肯定。否定并不是全盘否定,矛盾斗争的结果并不是将矛盾双方消解为虚无,而是产生新的规定性。这种是“辩证的否定”。
3、肯定方面与否定方面的辩证关系的要求
(1)依据:事物内部肯定方面与否定方面之间的辩证关系。
(2)要求:我们看待事物、解决问题不能简单地肯定一切或否定一切,否则,就会陷于主观的、极端的思维方式,犯形而上学的错误。
二、坚持辩证的否定观
1、辩证的否定的特点
(1)辩证否定的特点:具有肯定与否定的双重性。
(2)在事物的发展过程中,相对于肯定阶段来说,否定阶段是较后也是较高的环节。它(辩证否定)包含着肯定,同时又具有比肯定更为丰富的内容,更能体现事物发展的辩证法。
2、坚持辩证的否定观的要求
坚持辩证的否定观,要深刻把握肯定与否定之间的辩证关系。
(1)否定:是对旧事物整体、旧矛盾统一体的否定。没有对这一整体、统一体的否定,旧事物就不能灭亡,新事物就不能产生。
(2)否定中所包含的肯定:绝不是对旧事物整体、旧矛盾统一体的肯定与保留,而是对旧事物整体、旧矛盾统一体中合理因素的肯定与保留;即使对合理因素的保留,也不是原封不动地将它照搬到新事物之中,而是经过改造,把它们包含在新事物之中。
【体系构建】
【习题演练】
1、李嘉诚说:“鸡蛋,从外打破是食物,从内打破是生命。”人生亦如是,如果自己能从内打破,那么你会发现自己的成长相当于一种重生。 这给我们个人成长的启示是( )
①要明确辩证的否定是事物联系的环节
②要善于实现自我否定,不断完善自己
③要明确辩证的否定是事物发展的环节
④要善于利用“敌人”,给自己成长增加动力
A.①② B.①④ C.②③ D.③④
2、《荀子.劝学》中有语:“青, 取之于蓝,而青于蓝 ; 冰, 水为之,而寒于水。”这里包含的辩证思想是( )
A.事物的发展是量的持续积累
B.辩证的否定是一事物对另一事物的否定
C.事物的否定是对旧事物的抛弃
D.辩证的否定是事物联系和发展的环节
3、“守得住经典,当得了网红。”在今天这样一个“注意力经济”的时代,一些历史悠久的老字号,也改变了过去固有的思维,在坚守自己传统价值的同时,利用各种互联网平台有效扩大自己的影响,经济效益也随之不断提高。这说明( )
①否定是对旧事物整体、旧矛盾统一体的否定
②辩证的否定是事物自身的否定
③否定方面维持着事物的规定性
④辩证的否定是事物发展的动力
A.①② B.①④ C.②③ D.③④
4、作为新一代蜂窝移动通信技术,5G具备高数据速率、低迟延、高容量等特性。因此从技术上看,5G是4G的再演进,但从产业生态上来看则是一场划时代的变革。这表明( )
①辩证的否定是先肯定后否定,先保留后克服
②辩证的否定是联系的环节,也是发展的环节
③辩证的否定是对旧事物的否定和对新事物的肯定
④事物只有通过自我否定和自我超越才能实现发展
A.①③B.②③C.②④D.①④
答案:②④⑦ C D A C
高中政治 (道德与法治)人教统编版选择性必修3 逻辑与思维逻辑思维的基本要求学案: 这是一份高中政治 (道德与法治)人教统编版选择性必修3 逻辑与思维<a href="/zz/tb_c4015859_t4/?tag_id=42" target="_blank">逻辑思维的基本要求学案</a>,共4页。学案主要包含了课标解读,预习自测,核心知识点,知识整合,体系构建,习题演练等内容,欢迎下载使用。
高中政治 (道德与法治)人教统编版选择性必修3 逻辑与思维“逻辑”的多种含义学案设计: 这是一份高中政治 (道德与法治)人教统编版选择性必修3 逻辑与思维<a href="/zz/tb_c4015858_t4/?tag_id=42" target="_blank">“逻辑”的多种含义学案设计</a>,共3页。学案主要包含了课标解读,预习自测,核心知识点,知识整合,体系构建,习题演练等内容,欢迎下载使用。
人教统编版选择性必修3 逻辑与思维思维的含义与特征学案: 这是一份人教统编版选择性必修3 逻辑与思维<a href="/zz/tb_c4015854_t4/?tag_id=42" target="_blank">思维的含义与特征学案</a>,共4页。学案主要包含了课标解读,预习自测,核心知识,体系构建,习题演练等内容,欢迎下载使用。

