


2023年中考化学考前冲刺模拟试卷(徐州卷)
展开(本卷共16小题,满分60分,考试用时60分钟)
注意事项:
1.本试卷分第Ⅰ卷(选择题)和第Ⅱ卷(非选择题)两部分。答卷前,考生务必将自己的姓名、准考证号填写在答题卡上。
2.回答第Ⅰ卷时,选出每小题答案后,用2B铅笔把答题卡上对应题目的答案标号涂黑。如需改动,用橡皮擦干净后,再选涂其他答案标号。写在本试卷上无效。
3.回答第Ⅱ卷时,将答案写在答题卡上。写在本试卷上无效。
4.测试范围:中考全部内容
5.考试结束后,将本试卷和答题卡一并交回。
可能用到的相对原子质量:H-1 C-12 N-14 O-16 Cu-64 S-32
第Ⅰ卷(选择题共20分)
一、选择题(本大题共10小题,每小题2分,共20分。在每小题给出的四个选项中,只有一个选项是符合题目要求的)
1.尊重自然、顺应自然、保护自然。下列保护自然环境的做法不合理的是( )
A.垃圾分类回收,节约使用资源 B.防治雾霾,禁止使用化石燃料
C.减少“白色污染”,使用布袋代替塑料袋 D.积极植树造林,促进达成“碳中和”
2.下列关于物质的组成、结构和变化的说法正确的是( )
A.一氧化碳还原氧化铁的实验可以观察到黑色粉末变为红棕色
B.“人要实,火要虚”,“火要虚”指氧气浓度越高,可燃物燃烧越剧烈
C.石墨、金刚石的硬度不同,原因是碳原子排列方式不同
D.用于制造医疗器械的不锈钢属于合成材料
3.某同学利用如图所示装置进行硫燃烧并检验燃烧产物的相关实验。实验时先加热硫粉至熔化,再通入氧气,硫粉剧烈燃烧(此时移走酒精灯)。下列有关该实验的说法错误的是( )
A.硫粉剧烈燃烧时产生淡蓝色火焰
B.将硫粉熔化可增大反应物的接触面积
C.实验过程中观察到高锰酸钾溶液褪色
D.该实验的现象明显,且对环境友好
4.小慧同学在学习中构建了“硫及其化合物的价、类关系图”。下列说法不正确的是( )
A.A物质的名称为三氧化硫
B.B物质的化学式为H2SO4
C.关系图中放错位置的物质是Na2S
D.X和Y分别表示单质、盐
5.氮肥可以促进作物茎、叶生长茂盛、叶色浓绿。下列关于尿素[CO(NH2)2]、碳酸氢铵、氯化铵、氨水(通常含氨17%)的叙述正确的是( )
A.尿素、碳酸氢铵、氯化铵和氨水都属于铵态氮肥
B.氨水中含有大量的OH-
C.尿素是由1个碳原子、4个氢原子、1个氧原子和2个氮原子构成
D.四种氮肥中氯化铵的氮元素质量分数最高
6.下列有关实验现象或实验操作记录正确的是( )
A.初步提纯粗盐时,将悬浊液直接倒入漏斗中过滤
B.将洁净的铁片放入足量稀硫酸中,溶液由无色变成发黄
C.红薯片表面滴加碘液,观察到蓝色
D.用燃烧法测空气中氧气含量时,红磷熄灭后立即打开止水夹
7.日常生活和学习中,很多现象和事实都与化学密切相关。下列叙述正确的是( )
A.在化学实验室里,浓硫酸、活性炭、铁粉都可用作干燥剂
B.焦炭在高炉炼铁中的作用是生产一氧化碳,并为炼铁提供热量
C.霉变的粮食经过淘洗、高温蒸煮,可用作动物饲料
D.新能源汽车充电是将化学能转化为电能
8.下列实验方案能达到目的的是( )
A.将硬水软化:加入明矾或煮沸
B.检验氢氧化钠变质程度:取样,滴加足量氢氧化钡溶液,再滴加酚酞试液
C.验证 Al、Cu、Ag 的金属活动性顺序:分别向 CuSO4溶液中放入 Al 片和 Ag 片
D.配制 5%的 KNO3溶液:向盛有 5.0gKNO3固体的烧杯中加入 100g 水,搅拌
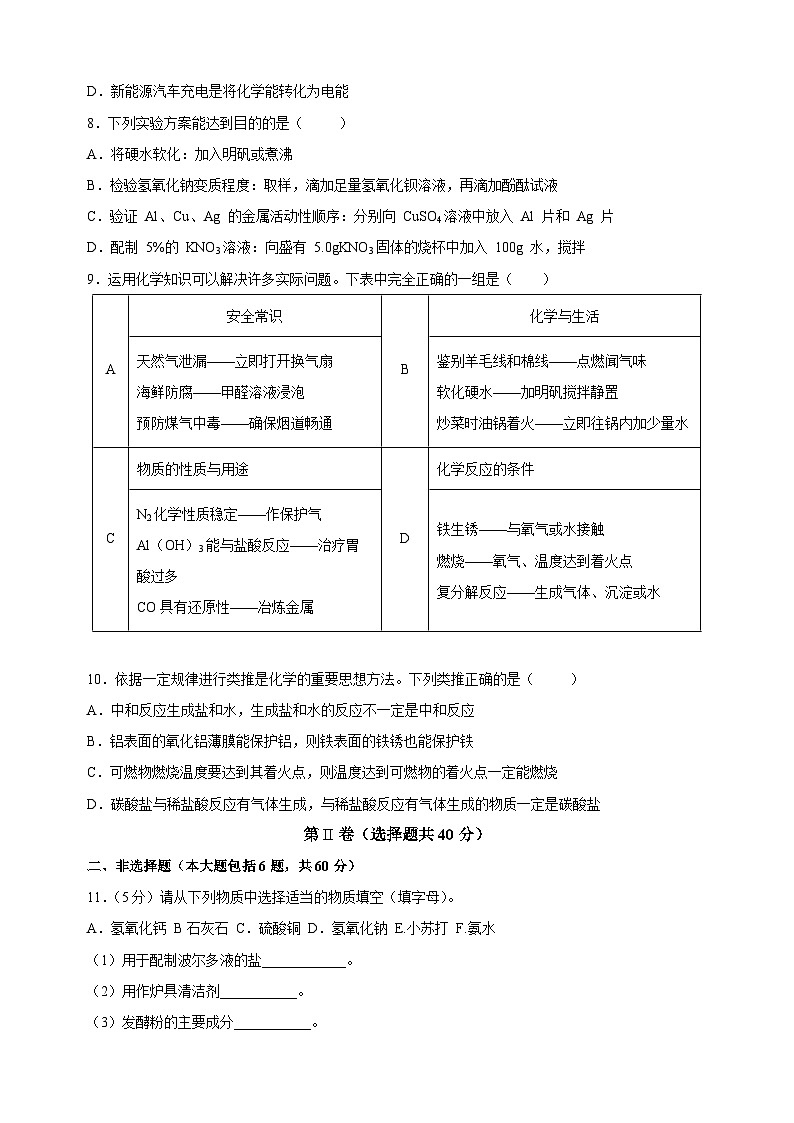
9.运用化学知识可以解决许多实际问题。下表中完全正确的一组是( )
10.依据一定规律进行类推是化学的重要思想方法。下列类推正确的是( )
A.中和反应生成盐和水,生成盐和水的反应不一定是中和反应
B.铝表面的氧化铝薄膜能保护铝,则铁表面的铁锈也能保护铁
C.可燃物燃烧温度要达到其着火点,则温度达到可燃物的着火点一定能燃烧
D.碳酸盐与稀盐酸反应有气体生成,与稀盐酸反应有气体生成的物质一定是碳酸盐
第 = 2 \* ROMAN \* MERGEFORMAT II卷(选择题共40分)
二、非选择题(本大题包括6题,共60分)
11.(5分)请从下列物质中选择适当的物质填空(填字母)。
A.氢氧化钙 B石灰石 C.硫酸铜 D.氢氧化钠 E.小苏打 F.氨水
(1)用于配制波尔多液的盐____________。
(2)用作炉具清洁剂___________。
(3)发酵粉的主要成分___________。
(4)工业炼铁的原料___________。
(5)用作化肥的碱___________。
12.(4分)物质的分散在生产生活中有重要应用。
(1)将氯化钠、柠檬酸、小苏打、蔗糖、凉开水等物质混合可自制汽水,蔗糖在该汽水中是____(填“溶质”或“溶剂”)。
(2)洗洁精、汽油、酒精等物质清洗油污都是利用物质分散的原理,其中利用乳化作用的物质是____。
(3)某同学探究等质量的氯化钠、氢氧化钠和硝酸铵溶于水过程中的热量变化。分别向上述3个烧杯中加入30 mL水后的操作流程如图所示。
①如图实验操作中的一处错误是____________。
②氢氧化钠固体溶于水后溶液温度________(填“升高”或“降低”或“不变”)。
三、流程题
13.(5分)铝是地壳中含量最多的金属元素,铝土矿(含有 Al2O3和 SiO2,不考虑其它杂质)可用于制取金属铝,基本流程如图所示。
(1)操作 II 需要的玻璃仪器有烧杯、玻璃棒和________。
(2)向铝土矿中加入稀硫酸发生的反应方程式为_________。
(3)根据滤渣Ⅰ的成分,推断 SiO2的化学性质为_________。
(4)灼烧 Al(OH)3,发生了_________(填“物理”或“化学”)变化。
四、实验题
14.(10分)实验室常用下列装置,进行有关气体制取及性质的实验。
(1)仪器①是_______,仪器②是__________。
(2)实验室用高锰酸钾制取氧气时选择的发生装置为_______ (填字母,下同),收集装置为_______。实验室制取二氧化碳的发生装置为_______,反应的化学方程式为_________。
(3)甲烷气体的密度比空气小,难溶于水,有可燃性。点燃干燥纯净的甲烷气体,在火焰上方罩一干冷的烧杯,烧杯内壁有______生成,由此推断甲烷中一定含H元素,甲烷完全燃烧的化学方程式为_______。
五、科学探究题
15.(10分)钙是人体中含量最多的金属元素,钙的化合物在生产生活中有着广泛的应用。某化学兴趣小组对一些含钙的物质进行探究。
【温故知新】
(1)在①CaCO3、②CaO、③Ca(OH)2三中物质中能作为补钙剂的有_____(填序号)。
(2)CaO 常用作食品干燥剂,其干燥原理是_____(用化学方程式表示)。
【提出问题】
兴趣小组用石灰石和盐酸制取一瓶 CO2,验满后,将澄清石灰水倒入集气瓶中,发现没有变浑浊。澄清石灰水为什么没有变浑浊?
【查阅资料】
A.CO2过量时,CaCO3沉淀会转化为可溶于水的 Ca(HCO3)2;
B.;
C.,AgCl 不溶于稀硝酸。
【进行实验】
(3)兴趣小组分别进行了下面的实验寻找原因:
①取少量所得澄清溶液加入试管中,加热溶液,观察到_________证明溶液中没有Ca(HCO3)2。
②用原药品继续制取 CO2,将气体通入盛有_________溶液的试管中,再加稀硝酸,产生白色沉淀。由此分析出,石灰水不浑浊的原因是_________。
【交流讨论】
(4)若要收集到纯净、干燥的 CO2,需将混合气体依次通入饱和碳酸氢钠溶液和_______。
【拓展延伸】
(5)电石的主要成分是碳化钙(CaC2),与水反应生成一种可燃性气体乙炔(化学式为 C2H2)和一种常见的碱,请写出上述反应的化学方程式_________将少量固体放入水中,滴加酚酞试液,酚酞变为_________色。
六、计算题
16.(6分)某课外活动小组同学取一定量铜与氧化铜的粉末固体混合物放入烧杯中,加入50 g稀硫酸,恰好完全反应,烧杯中固体的质量随时间变化情况如图所示。
(1)混合物中铜的质量是________g。
(2)计算所用稀硫酸的溶质质量分数_______。
A
安全常识
B
化学与生活
天然气泄漏——立即打开换气扇
海鲜防腐——甲醛溶液浸泡
预防煤气中毒——确保烟道畅通
鉴别羊毛线和棉线——点燃闻气味
软化硬水——加明矾搅拌静置
炒菜时油锅着火——立即往锅内加少量水
C
物质的性质与用途
D
化学反应的条件
N2化学性质稳定——作保护气
Al(OH)3能与盐酸反应——治疗胃酸过多
CO具有还原性——冶炼金属
铁生锈——与氧气或水接触
燃烧——氧气、温度达到着火点
复分解反应——生成气体、沉淀或水
参考答案
一、选择题(本大题共10小题,每小题2分,共20分。在每小题给出的四个选项中,只有一个选项是符合题目要求的)
1.B
【解析】A、垃圾分类回收,可以实现资源的有效利用,减少污染物的排放,节约使用资源,保护环境,不符合题意;B、化石燃料是目前主要的能源,不能禁止使用,应合理使用化石燃料,符合题意;C、可以使用布袋代替塑料袋,减少塑料制品的使用,减少“白色污染”,不符合题意; D、积极植树造林,可以增加二氧化碳的吸收,减少二氧化碳的含量,促进达成“碳中和”,不符合题意。故选B。
2.C
【解析】A、一氧化碳和氧化铁在高温下反应生成铁和二氧化碳,故现象为:红棕色固体逐渐变为黑色,不符合题意;B、“人要实,火要虚”,“火要虚”指将可燃物架空,增大可燃物与氧气的接触面积,使火燃烧的更旺,不符合题意;C、金刚石和石墨均是由碳原子构成,但是碳原子的排列方式不同,故硬度不同,符合题意;D、不锈钢是铁的合金,属于金属材料,不符合题意。故选C。
3.A
【解析】A、硫在氧气中燃烧产生明亮的蓝紫色火焰、放出热量、生成有刺激性气味的气体,选项错误;B、先将硫粉熔化的目的是增大反应物的接触面积,使反应更充分,选项正确;C、硫粉燃烧产生二氧化硫,二氧化硫能使高锰酸钾溶液褪色,选项正确;D、该实验可以观察到硫燃烧发出明亮的蓝紫色火焰及高锰酸钾溶液褪色等明显现象,同时借助装置末端的小气球处理尾气,减少了空气污染,选项正确;故选A。
4.B
【解析】A、A点所示物质是一种氧化物,其中硫元素显+6价,其物质名称为三氧化硫,故选项说法正确;
B、B点所示物质是一种酸,其中硫元素显+4价,所以该物质的化学式为H2SO3,故选项说法不正确;C、硫化钠中,钠元素显+1价,所以硫元素显-2价,所以硫化钠在关系图中放错位置,故选项说法正确;D、X中硫元素显0价,所以表示的是单质;Y中硫酸钾是由金属阳离子与酸根阴离子构成的化合物,属于盐,故选项说法正确。故选B。
5.B
【解析】A、尿素是有机氮肥,不含铵根离子,不属于铵态氮肥,故说法错误;B、氨水是一种碱,则氨水中含有大量OH-,故说法正确;C、1个尿素分子是由1个碳原子、4个氢原子、1个氧原子和2个氮原子构成的,故说法错误;D、经计算,尿素中氮元素质量分数约为46.7%,碳酸氢铵中氮元素质量分数约为17.7%,氯化铵中氮元素质量分数约为26.2%,氨水(通常含氨17%)中氮元素质量分数为14%,则尿素中氮元素质量分数最高,故说法错误。故选B。
6.C
【解析】A、过滤时要用玻璃棒引流,不能直接将液体倒入漏斗中,否则会冲破滤纸,故说法错误;B、铁片与稀硫酸反应生成硫酸亚铁和氢气,硫酸亚铁溶液为浅绿色,故说法错误;C、红薯片中含有淀粉,淀粉遇碘酒变蓝色,故说法正确;D、燃烧法测定空气中氧气的含量时,红磷熄灭后要待装置冷却至室温再打开止水夹,否则会影响测量结果,故说法错误。故选C。
7.B
【解析】A、浓硫酸有吸水性,铁粉生锈需要吸收水,二者均可作干燥剂,而活性炭吸水性不明显,不能作干燥剂,故说法错误;B、焦炭燃烧放出热量,为炼铁提供热量,并且过量的焦炭和二氧化碳在高温条件下反应生成还原剂一氧化碳,故说法正确;C、霉变的粮食中含有的黄曲霉毒素毒性很大,对热、酸和碱都有一定的耐性,若用作动物饲料,极易通过食物链危害人体健康,故说法错误;D、新能源汽车充电是将电能转化为化学能,故说法错误。故选B。
8.C
【解析】A、加入明矾,明矾溶于水形成的胶状物具有吸附性,可以吸附水中悬浮的杂质,加速其沉降,不能除去可溶性钙、镁化合物,不能使硬水软化,可溶性钙、镁化合物在加热时,能形成沉淀,故煮沸可将硬水软化,不符合题意;B、氢氧化钠能与空气中的二氧化碳反应生成碳酸钠和水,氢氧化钡能与碳酸钠反应生成碳酸钡和氢氧化钠,产生白色沉淀,说明含碳酸钠,说明氢氧化钠变质,但是引入了氢氧根离子,无法检验溶液中是否含氢氧化钠,无法检验氢氧化钠的变质程度,不符合题意;C、分别向硫酸铜溶液中放入Al片和Ag片,铝和硫酸铜反应生成硫酸铝和铜,有红色固体析出,说明铝比铜活泼,银与硫酸铜不反应,无明显现象,说明铜比银活泼,可以验证三种金属的活动性顺序,符合题意;D、向盛有5.0g硝酸钾的固体的烧杯中加入100g水,所得溶液的溶质质量分数为:,不符合题意。故选C。
9.C
【解析】A、天然气有可燃性,与空气混合后遇明火或加热、或电火花、或静电等易发生爆炸,打开排气扇时就能引起电火花,容易引发爆炸,甲醛有毒不能用来浸泡海产品,冬天不易在卧室烧炭取暖,以防炭燃烧不充分产生一氧化碳,使人中毒,所以要确保烟道畅通,选项错误; B、鉴别羊毛线和棉线--点燃闻气味,有烧焦羽毛气味的是羊毛线;硬水软化的方法有:加热煮沸、蒸馏,加明矾搅拌静置不能软化硬水;炒菜时油锅着火,立即放上菜或盖上锅盖,选项错误; C、N2化学性质稳定,可以作保护气;Al(OH)3能与盐酸反应,可以治疗胃酸过多;CO具有还原性,可用于冶炼金属,选项正确; D、铁生锈的条件是铁与氧气和水接触;燃烧的条件是物质具有可燃物,与氧气接触、温度达到着火点;复分解反应发生的条件是生成气体、沉淀或水,选项错误,故选C。
10.A
【解析】A、氢氧化钠与二氧化碳反应,也生成盐和水,但该反应是碱与非金属氧化物的反应,不是中和反应,选项正确;B、氧化铝是致密的薄膜,包裹在铝表面,能够保护铝,而铁表面的铁锈疏松多孔,能够吸附水分和氧气,会促进铁的锈蚀,不能保护铁,选项错误;C、可燃物燃烧需要温度达到着火点,并与空气(或氧气)充分接触,二者缺一不可,选项错误;D、活泼金属与稀盐酸反应也有气体产生,即能够与稀盐酸反应有气体生成的物质不一定是碳酸盐,还可能是活泼金属单质,选项错误,故选A。
二、非选择题(本大题包括6题,共60分)
11.(1)C;(2)D;(3)E;(4)B;(5)F
【解析】(1)硫酸铜常用来配制波尔多液,故填:C。(2)氢氧化钠能与油污反应,所以能除油污,可作炉具清洁剂的是氢氧化钠,故填:D。(3)碳酸氢钠受热会分解产生二氧化碳,且能与酸性物质反应,所以碳酸氢钠是焙制糕点所用的发酵粉的主要成分之一的物质,故填:E。(4)石灰石是工业炼铁的原料之一,在冶铁中主要用于除杂,故填:B。(5)在农业上用作化肥的是氨水,故填:F。
12.(1)溶质;(2)洗洁精;(3) 用温度计搅拌 ;升高
【解析】(1)汽水中蔗糖溶解在水中,水为溶剂,蔗糖为溶质;(2)洗洁精中含有乳化剂,具有乳化作用,能将油污乳化为细小油滴,随水冲走,故利用乳化作用的物质是洗洁精;(3)①用玻璃棒搅拌可加速固体溶解,不能用温度计搅拌;②氢氧化钠固体溶于水的过程中放出热量,溶液温度升高;硝酸铵固体溶于水后溶液温度降低;氯化钠固体溶于水后溶液温度无明显变化。
三、流程题
13.(1)漏斗;(2);(3)难溶于水,且与硫酸不反应;(4)化学
【解析】(1)由图可知,操作 II实现了固液分离,名称是过滤,过滤时,所需的玻璃仪器是:烧杯、玻璃棒和漏斗;(2)铝土矿的主要成分是氧化铝和二氧化硅,加入稀硫酸,氧化铝和稀硫酸反应生成硫酸铝和水,该反应的化学方程式为:;(3)向铝土矿中加入稀硫酸,得到滤渣Ⅰ,滤渣Ⅰ为二氧化硅,说明二氧化硅难溶于水,且与硫酸不反应;(4)灼烧氢氧化铝生成了氧化铝,有新物质生成,属于化学变化。
四、实验题
14.(1) 分液漏斗 ;集气瓶;(2) A ;C##D##CD ;B;;(3) 水雾;
【解析】(1)仪器①是分液漏斗;仪器②是集气瓶;(2)实验室用高锰酸钾制取氧气,反应条件是加热,选择的发生装置:A;氧气不易溶于水,且密度比空气大,收集装置为C或D。实验室常用石灰水或大理石与稀盐酸反应制取二氧化碳,反应条件为常温,发生装置为B,生成氯化钙、水和二氧化碳,该反应化学方程式:;(3)依据质量守恒定律可知:化学变化前后元素的种类不变,点燃干燥纯净的甲烷气体,在火焰上方罩一干冷的烧杯,烧杯内壁有水雾生成,由此推断甲烷中一定含H元素,甲烷完全燃烧生成二氧化碳和水,该反应化学方程式:。
五、科学探究题
15.(1)①;(2);(3) 无明显现象;硝酸银##AgNO3 ;二氧化碳中混有氯化氢气体;
(4)浓硫酸##浓H2SO4;(5) ;红
【解析】温故知新:(1)碳酸钙含钙元素,且碳酸钙能与稀盐酸反应生成氯化钙、二氧化碳和水,可作补钙剂,氧化钙能与水反应生成氢氧化钙,氢氧化钙腐蚀性较强,故氧化钙和氢氧化钙不能作补钙剂,故填:①;(2)氧化钙和水反应生成氢氧化钙,可作食品干燥剂,该反应的化学方程式为:;
进行实验:(3)①碳酸氢钙受热分解生成碳酸钙、二氧化碳和水,故取少量所得澄清溶液加入试管中,加热溶液,观察到无明显现象,说明不含碳酸氢钙;②盐酸具有挥发性,会使制得的二氧化碳中混有少量氯化氢气体,氯化氢溶于水形成盐酸,盐酸能与硝酸银反应生成氯化银和硝酸,故可用原药品制取二氧化碳,将气体通入盛有硝酸银溶液的试管中,再加稀硝酸,产生白色沉淀,说明溶液中含盐酸,即制得的二氧化碳中含有氯化氢,盐酸能与氢氧化钙反应生成氯化钙和水,故石灰水不浑浊;交流讨论:(4)若要收集到纯净、干燥的二氧化碳,需将混合气体依次通入饱和碳酸氢钠溶液和浓硫酸中,碳酸氢钠能与稀盐酸反应生成氯化钠、二氧化碳和水,除去氯化氢气体,浓硫酸具有吸水性,且与二氧化碳不反应,可干燥二氧化碳;拓展延伸:(5)根据质量守恒定律,化学反应前后,元素的种类不变,反应物中含钙元素,故生成的碱是氢氧化钙,故该反应为碳化钙和水反应生成乙炔和氢氧化钙,该反应的化学方程式为:;将少量固体放入水中,碳化钙和水反应生成氢氧化钙,氢氧化钙溶液显碱性,滴加酚酞试液,酚酞变为红色。
六、计算题
16. (1)2;(2)19.6%。
【解析】(1)氧化铜与硫酸反应,铜与硫酸不反应,所以剩余固体是铜,即混合物中铜是2g;
(2)所取粉末中氧化铜的质量为:10g-2g=8g,列化学方程式,利用氧化铜的质量,计算硫酸的质量。
解:设50g稀硫酸中溶质的质量为x
x=9.8g
稀硫酸的溶质质量分数是=19.6%
答:所用稀硫酸的溶质质量分数是19.6%。
2023年中考化学考前冲刺模拟试卷(扬州卷): 这是一份2023年中考化学考前冲刺模拟试卷(扬州卷),共19页。试卷主要包含了本试卷分第Ⅰ卷两部分,测试范围,下列物质属于纯净物的是等内容,欢迎下载使用。
2023年中考化学考前冲刺模拟试卷(无锡卷): 这是一份2023年中考化学考前冲刺模拟试卷(无锡卷),共19页。试卷主要包含了本试卷分第Ⅰ卷两部分,测试范围,水是一切生命赖以生存的根本,氯乙烷等内容,欢迎下载使用。
2023年中考化学考前冲刺模拟试卷(苏州卷): 这是一份2023年中考化学考前冲刺模拟试卷(苏州卷),共20页。试卷主要包含了下列化学用语正确的是,“端午到,粽香飘”,用盐酸除去水垢中Mg,物质的性质决定物质的用途等内容,欢迎下载使用。