所属成套资源:2023年中考化学真题分项汇编(全国通用)
专题17 化学思想方法的应用(第03期)-2023年中考化学真题分项汇编(全国通用)
展开
这是一份专题17 化学思想方法的应用(第03期)-2023年中考化学真题分项汇编(全国通用),文件包含专题17化学思想方法的应用第03期-学易金卷2023年中考化学真题分项汇编全国通用原卷版docx、专题17化学思想方法的应用第03期-学易金卷2023年中考化学真题分项汇编全国通用解析版docx等2份试卷配套教学资源,其中试卷共22页, 欢迎下载使用。
一、高考真题汇编的意义
1、增强高考考生的复习动力和信心。
2、提高高考考生的复习效率。使考生能够更好地梳理复习的重点,提高复习效率。
3、加深考生对知识点的理解和掌握。
二、高考真题汇编的内容
1、高考试题收录。高考真题汇编收录高考真题,涵盖了高考考试的各个学科。
2、答案解析。高考真题汇编提供了详细的答案解析,加深考生对知识点的理解和掌握。
3、复习指导。高考真题汇编还提供了一些复习指导,提高复习效率。
三、高考真题汇编的重要性
高考真题汇编不仅可以提高考生的复习动力和信心,增强考生的复习效率,而且还可以加深考生对知识点的理解和掌握,使考生更好地把握考试方向,为高考复习提供了有力的支持。本文介绍了高考真题汇编的意义、内容和重要性,分析了它对高考考生的重要作用,强调了它在高考复习中的重要性。
专题17 化学思想方法的应用
考点1 逻辑推理
1.(2023年山东省济南市中考化学真题)推理是学习化学时常用的一种科学思维。下列说法中正确的是( )
A.氧化物中含有氧元素,所以含有氧元素的化合物一定是氧化物
B.燃烧伴随着发光、放热现象,所以有发光、放热现象的变化一定是燃烧
C.碱性溶液能使酚酞溶液变红,所以能使酚酞溶液变红的溶液一定是碱性溶液
D.活泼金属与酸反应能生成气体,所以与酸反应生成气体的物质一定是活泼金属
【答案】C
【解析】A、氧化物是指由两种元素组成,其中一种是氧元素的化合物,故氧化物中都含有氧元素,但是含有氧元素的化合物不一定是氧化物,例如硫酸中含有氧元素,但是硫酸不属于氧化物,故A说法错误;B、燃烧伴随着发光、放热现象,但是有发光、放热现象的不一定就是燃烧,例如电灯通电时发光、放热,但是不是燃烧,故B说法错误;C、碱性溶液能使酚酞溶液变红,所以能使酚酞溶液变红的溶液一定是碱性溶液,故C说法正确;D、活泼金属与酸反应能生成气体,但能与酸反应生成气体的不一定是活泼金属,也可能是碳酸盐等,故D说法错误;故选C。
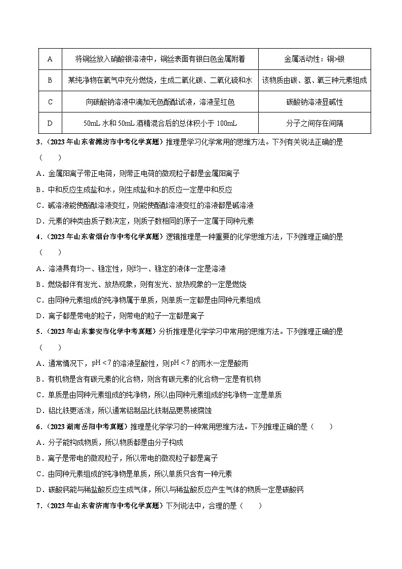
2.(2023年山东省济南市中考化学真题)下列根据实验事实得出的结论中,不正确的是( )
【答案】B
【解析】A、铜丝插入硝酸银溶液中铜丝表面有银白色物质析出,说明铜能将银从其溶液中置换出来,说明铜的活动性比银强。A正确;B、某纯净物在氧气中充分燃烧生成CO2、SO2和H2O,CO2、SO2和H2O中含有碳、硫、氢、氧四种元素,根据质量守恒定律,反应前后,元素种类不变,反应物氧气中只含有氧元素,则该物质中一定含有碳、硫、氢三种元素,可能含有氧元素。B不正确;C、酚酞遇碱性溶液变红,遇酸性、中性溶液不变色。将酚酞试液滴入碳酸钠溶液中,发现溶液变成了红色,说明该溶液显碱性。C正确;
D、50mL水和50mL酒精混合后总体积小于100mL,是因为分子之间有间隔,一部分水分子和酒精分子会互相占据分子之间的间隔。D正确。综上所述:选择B。
3.(2023年山东省潍坊市中考化学真题)推理是学习化学常用的思维方法。下列有关说法正确的是( )
A.金属阳离子带正电荷,则带正电荷的微观粒子都是金属阳离子
B.中和反应生成盐和水,则生成盐和水的反应一定是中和反应
C.碱溶液能使酚酞溶液变红,则能使酚酞溶液变红的溶液都是碱溶液
D.元素的种类由质子数决定,则质子数相同的原子一定属于同种元素
【答案】D
【解析】A、金属阳离子带正电荷,但带正电荷的微观粒子不一定都是金属阳离子,也可能是氢离子、铵根离子等,推理错误;B、中和反应生成盐和水,但生成盐和水的反应不一定是中和反应,如酸与金属氧化物的反应生成盐和水,碱与非金属氧化物的反应生成盐和水,二者都不是中和反应,推理错误;C、碱溶液能使酚酞溶液变红,但能使酚酞溶液变红的溶液不一定都是碱溶液,如碳酸钠是一种盐,其水溶液显碱性,也能使酚酞溶液变红色,推理错误;D、元素是具有相同质子数的一类原子的总称,元素的种类由质子数决定,则质子数相同的原子一定属于同种元素,推理正确;故选:D。
4.(2023年山东省烟台市中考化学真题)逻辑推理是一种重要的化学思维方法,下列推理正确的是( )
A.溶液具有均一、稳定性,则均一、稳定的液体一定是溶液
B.燃烧都伴有发光、放热现象,则有发光、放热现象的一定是燃烧
C.由同种元素组成的纯净物属于单质,则单质一定都是由同种元素组成
D.离子都是带电的粒子,则带电的粒子一定都是离子
【答案】C
【解析】A、水是均一稳定的,但水不是混合物,不属于溶液,该选项推理错误;B、燃烧都伴有发光、放热现象,但是有发光、放热现象的不一定是燃烧,比如灯泡通电发光放热就不是燃烧,该选项推理错误;C、由同种元素组成的纯净物是单质,则单质一定只含一种元素,该选项推理正确;D、带电的粒子不一定是离子,例如质子带正电荷,电子带负电荷,该选项推理错误。故选C。
5.(2023年山东泰安市化学中考真题)分析推理是化学学习中常用的思维方法。下列推理正确的是( )
A.通常情况下,的溶液呈酸性,则的雨水一定是酸雨
B.有机物是含有碳元素的化合物,则含有碳元素的化合物一定是有机物
C.单质是由同种元素组成的纯净物,所以由同种元素组成的纯净物一定是单质
D.铝比铁更活泼,所以通常铝制品比铁制品更易被腐蚀
【答案】C
【解析】A、酸雨的pH小于5.6,pH小于7的雨水不一定是酸雨,错误;B、有机物是含有碳元素的化合物,但含有碳元素的化合物不一定是有机物,例如二氧化碳、碳酸盐等由于其性质与无机物相似,归为无机物,错误;C、单质是由同种元素组成的纯净物,单质须满足“同种元素组成”和“纯净物”两个条件,由同种元素组成的纯净物一定是单质,正确;D、铝比铁更活泼,由于铝在空气易与氧气形成致密的氧化铝氧化膜,能阻止反应的进一步进行,而铁在空气中形成的铁锈是疏松多孔的物质,不能阻止反应的进行, 通常铁制品比铝制品更易被腐蚀,错误。故选C。
6.(2023湖南岳阳中考真题)推理是化学学习的一种常用思维方法。下列推理正确的是( )
A.分子能构成物质,所以物质都是由分子构成
B.离子是带电的微观粒子,所以带电的微观粒子都是离子
C.由同种元素组成的纯净物是单质,所以单质只含有一种元素
D.碳酸钙能与稀盐酸反应生成气体,所以与稀盐酸反应产生气体的物质一定是碳酸钙
【答案】C
【解析】A、分子能构成物质,但物质不一定都是由分子构成,有些物质由离子构成,还有些物质由原子直接构成,选项错误;B、带电的微观粒子不一定都是离子,还可能是带正电荷的质子或带负电荷的电子,选项错误;C、由单质的定义可知,由同种元素组成的纯净物是单质,单质只含有一种元素,选项正确;
D、碳酸钙能与稀盐酸反应生成气体,但与稀盐酸反应产生气体的物质不一定是碳酸钙,还可能是其它的碳酸盐,如碳酸钠等,还可能是活泼金属单质,如锌,铁等,选项错误,故选C。
7.(2023年山东省济南市中考化学真题)下列说法中,合理的是( )
A.催化剂一定都能加快化学反应速率B.含有氧元素的化合物一定是氧化物
C.溶液一定是均一、稳定的混合物D.生成单质和化合物的反应一定是置换反应
【答案】C
【解析】A. 催化剂是在化学反应里能改变反应物化学反应速率(提高或降低),且本身的质量和化学性质在化学反应前后都没有发生改变的物质,故该选项不符合题意;B. 氧化物中一定含有氧元素,但含有氧元素的化合物不一定是氧化物,如高锰酸钾,故该选项不符合题意;C. 溶液一定是均一、稳定的混合物,故该选项符合题意;D. 置换反应是单质与化合物反应生成另一种单质与另一种化合物的反应,故该选项不符合题意。故选:C。
8.(2023河北中考真题)下列推理正确的是( )
A.碱溶液一定呈碱性,则呈碱性的溶液一定是碱溶液
B.石墨和金刚石组成元素相同,则二者性质完全相同
C.声能传递信息,超声波是声,则超声波也能传递信息
D.简单机械可以省力,定滑轮是简单机械,则定滑轮也可以省力
【答案】C
【解析】A、碱溶液一定呈碱性,则呈碱性的溶液不一定是碱溶液,比如:碳酸钠溶液显碱性,但碳酸钠属于盐溶液,推理错误;B、石墨和金刚石组成元素相同,二者化学性质相同,物理性质不同,推理错误;C、声能传递信息,超声波是声,则超声波也能传递信息,推理正确;D、简单机械可以省力,定滑轮是简单机械,则定滑轮不以省力,但可以改变力的方向,推理错误;答案:C。
9.(2023黑龙江齐齐哈尔中考真题)推理是化学学习中常用的思维方法,下列推理正确的是( )
A.同种分子构成的物质属于纯净物,所以纯净物一定由同种分子构成
B.阳离子带正电荷,所以带正电荷的粒子一定是阳离子
C.燃烧伴随着发光、放热现象,所以有发光、放热现象的变化一定是燃烧
D.溶液是由溶质和溶剂组成的,所以溶液一定是混合物
【答案】D
【解析】A、纯净物只含一种物质,同种分子构成的物质属于纯净物,但纯净物不一定由同种分子构成,如纯净物铁由铁原子构成,错误;B、离子是带电的原子或原子团。带正电的离子是阳离子。但带正电荷的粒子不一定是阳离子,如质子也带正电,错误;C、燃烧伴随着发光、放热现象,但有发光、放热现象的变化不一定是燃烧,如灯泡通电发光放热,错误;D、溶液是均一稳定的混合物,溶液是由溶质和溶剂组成的,一定含有多种物质,溶液一定是混合物,正确;故选D。
10.(2023黑龙江龙东中考真题)推理是学习化学的一种重要方法,下列推理正确的是( )
A.中和反应生成了盐和水,所以生成盐和水的反应一定是中和反应
B.碳酸盐与盐酸反应放出气体,所以能与盐酸反应放出气体的物质一定是碳酸盐
C.氧化反应是物质与氧发生的反应,所以物质与氧气发生的反应一定是氧化反应
D.溶液是均一的、稳定的混合物,所以均一的、稳定的液体一定是溶液
【答案】C
【解析】A、中和反应指酸和碱互相交换成分,生成盐和水的反应,中和反应生成盐和水,但生成盐和水的反应不一定是中和反应,如CO2+2NaOH═Na2CO3+H2O,由于反应物不是酸和碱,不属于中和反应,错误;
B、碳酸盐与盐酸反应放出气体,但能与盐酸反应放出气体的物质不一定是碳酸盐,也可能是锌等金属,错误;C、氧化反应是物质与氧发生的反应,氧气是由氧元素组成,所以物质与氧气的反应一定是氧化反应,正确;D、溶液是均一的、稳定的混合物,但均一的、稳定的液体不一定是溶液,例如水是均一的、稳定的液体却不一定是溶液,错误。故选C。
考点2 归纳总结
11.(2023年黑龙江省牡丹江市中考化学真题)归纳总结是化学学习常用的方法,下列归纳总结正确的是( )
A.显碱性的物质都能治疗胃酸过多B.含有氧元素的物质都是氧化物
C.具有挥发性的药品都需密封保存D.催化剂都能加快化学反应速率
【答案】C
【解析】A、显碱性的物质不一定都能治疗胃酸过多,如氢氧化钠溶液呈碱性,但氢氧化钠具有强烈的腐蚀性,不能治疗胃酸过多,选项错误;B、含有氧元素的物质不一定都是氧化物,由两种元素组成的含有氧元素的化合物才是氧化物,选项错误;C、具有挥发性的药品都需密封保存,防止药品挥发到空气中,选项正确;D、由催化剂的概念可知,催化剂能够改变化学反应速率,不一定能加快化学反应速率,选项错误,故选C。
12.(2023年湖北恩施州中考化学真题)下列归纳或总结中完全正确的一组是( )
【答案】C
【解析】A、①用肥皂水来检验硬水和软水。把肥皂水滴在水里搅拌,产生泡沫多的是软水,产生泡沫少或不产生泡沫的是硬水。所以区别硬水和软水常用肥肥皂水。①正确;②洗涤剂具有乳化作用,故可以用加了洗涤剂的水除去衣服上油污。②不正确;A不完全正确,故A不符合题意;B、①缺维生素A会引起夜盲症;①不正确;②钙能使骨骼和牙齿具有坚硬的结构支架,幼儿及青少年缺钙会得佝偻病和发育不良;老年人缺钙会出现骨质疏松。所以 缺钙易患佝偻病或骨质疏松;②正确;B不完全正确,故B不符合题意;
C、①可燃冰的主要成分为甲烷,具有可燃性,所以可燃冰将成为未来新能源;①正确;②由于浓硫酸具有吸水性,所以浓硫酸用于干燥某些气体。②正确;C完全正确,故C符合题意;D、①量筒量取时能精确到0.1mL,无法量取7.25mL盐酸;①不正确;②pH试纸测得溶液的pH是整数,不能用pH试纸测得某废液pH为5.2。②不正确。D完全不正确,故D不符合题意。综上所述:选择C。
13.(2023年湖北省鄂州市中考化学真题)归纳与总结是学习化学的基本方法。下列知识点归纳与总结完全正确的一组是( )
【答案】A
【解析】A、①生活中用煮沸的方法给水杀菌消毒,说法正确;②活性炭具有吸附性,可用活性炭吸附冰箱中的异味,说法正确,故选项A符合题意;B、①一氧化碳难溶于水,在煤炉上放一盆水不能防止一氧化碳中毒,说法正确;②室内起火,不能立即开窗通风,以防空气流通造成火势蔓延,说法错误,故选项B不符合题意;C、①人体缺乏维生素A会患夜盲症,说法正确;②霉变的大米经淘洗干净煮熟后也不可以食用,以防危害人体健康,说法错误,故选项C不符合题意;D、 ①合成纤维、合成橡胶属于合成材料,合金属于金属材料,说法错误;②煤、石油、天然气属于化石能源,是不可再生的,说法正确,故选项D不符合题意;故选A。
14.(2023年湖南省益阳市中考化学真题)对知识进行归纳整理有利于提高学习效率。下列归纳有错误的一组是( )
【答案】A
【解析】A、化学与能量,①化学反应在物质变化时一定伴随能量变化,错误;②稀释浓硫酸时会吸收大量的热,正确;归纳错误;B、化学与安全,①油锅着火时用锅盖隔绝氧气灭火,正确;②实验时点燃可燃性气体前必须验纯,防止发生爆炸,正确;归纳正确;C、化学与生活,①利用洗涤剂清洗油污属于乳化现象,正确;②水垢的主要成分为碳酸钙、氢氧化镁,可用食醋除去热水瓶胆内的水垢,正确;归纳正确;D、化学与生产,①工业上用焦炭和赤铁矿等冶炼铁,正确;②在钢铁制品表面刷漆可以隔绝氧气和水,防止其生锈,正确;归纳正确。故选A。
15.(2023年辽宁省抚顺市、本溪市、辽阳市中考化学真题)归纳法是化学学习中常用的思维方法。下列知识归纳正确的是( )
A.含碳元素的化合物一定是有机物
B.生成盐和水的反应一定是中和反应
C.由同种元素组成的纯净物一定是单质
D.人类利用的能量一定是通过化学反应获得的
【答案】C
【解析】A、含碳元素的化合物叫做有机物,一氧化碳、二氧化碳、碳酸钙等除外,知识归纳错误;B、酸和碱反应生成盐和水的反应叫做中和反应,生成盐和水的反应不一定是中和反应,比如:二氧化碳和氢氧化钠溶液反应生成碳酸钠和水,不属于中和反应,归纳错误;C、由同种元素组成的纯净物一定是单质,归纳正确;D、人类利用的能量不一定是通过化学反应获得的,比如:太阳能、风能等,归纳错误;答案:C。
16.(2023年辽宁省阜新市中考化学真题)归纳总结是学好化学的重要方法。下列总结中正确的是( )
A.金刚石、石墨的物理性质存在明显差异是由于它们的原子排列方式不同
B.催化剂在化学反应前后质量和性质都不发生改变
C.H2CO3、C2H5OH、CH3COOH都是有机物
D.塑料、纤维、橡胶都属于合成材料
【答案】A
【解析】A、金刚石的原子排列方式和石墨的层状排列方式不同,导致二者物理性质存在明显差异,故A正确;B、催化剂会改变化学反应速率,但是自身质量和化学性质在反应前后不变,物理性质可能会改变,故B错误;C、含有碳元素的化合物为有机物,但是碳酸、碳酸盐、碳酸氢盐不属于有机物,故C错误;
D、纤维中的天然纤维(如棉花、麻皮等)以及橡胶中的天然橡胶属于天然材料,不属于合成材料,故D错误;故选A。
17.(2023年山东省烟台市中考化学真题)善于梳理有利于知识的系统化,以下对某一主题知识的归纳完全正确的一组是( )
【答案】C
【解析】A、汤姆森发现电子;侯德榜发明了联合制碱法,该选项归纳有错误。B、原子的表示方法,用元素符号来表示一个原子,表示多个该原子,就在其元素符号前加上相应的数字,表示两个氢原子;化合价的表示方法,在其化学式该元素的上方用正负号和数字表示,正负号在前,数字在后,铁元素的化合价是价可表示为,该选项归纳有错误。C、铜是金属,是由铜原子直接构成的;氯化钠是由钠离子和氯离子构成的,该选项说法正确。D、碳酸钠俗名为纯碱,由钠离子和碳酸根离子构成,属于盐;甲烷是天然气的主要成分,属于有机物,该选项归纳有错误。故选C。
18.(2023年山东泰安市化学中考真题)下列归纳和总结光全正确的一组是( )
【答案】C
【解析】A、①蔬菜、水果富含维生素,故食用蔬菜和水果可补充维生素,正确;②甲醛有毒,能使蛋白质变性,不可利用甲醛浸泡海鲜延长保存期,错误;③人体缺乏铁元素会引起缺铁性贫血,正确。不符合题意;B、①棉线的主要成分是纤维素,灼烧有纸燃烧的气味,羊毛线的主要成分是蛋白质,灼烧有烧焦羽毛的气味,故可用点燃并闻气味区分棉线和羊毛线,正确;②洗涤剂具有乳化作用,能将油污乳化为细小油滴,随水冲走,故可除去油污,正确;③用水灭火的原理是水蒸发吸热,可降低温度至可燃物的着火点以下,达到灭火的目的,着火点是一个定值,不能被降低,错误。不符合题意;C、①活性炭结构疏松多孔,具有吸附性,可用于防毒面具,吸附有毒物质,正确;②氦气化学性质不活泼,可填充于食品包装中,用于食品防腐,正确;③浓硫酸有吸水性,实验室中常用它做干燥剂,正确。符合题意;D、①催化剂能改变化学反应速率,化学反应前后,其质量和化学性质不变,故能改变反应速率的物质不一定是催化剂,错误;
②中和反应是酸与碱作用生成盐和水的反应,故有盐和水生成的反应不一定是中和反应,如二氧化碳和氢氧化钠反应生成碳酸钠和水,错误;③合金比组成它的纯金属强度和硬度高、熔点低,抗腐蚀性能更好,正确。不符合题意。故选C。
考点3 学科观念
19.(2023湖北咸宁中考真题)化学观念和科学思维是化学学科核心素养的重要内容。下列有关认识正确的是( )
A.分类观念:生铁、矿泉水、液氮都属于混合物
B.守恒思想:某物质在氧气中燃烧有水生成,证明该物质中含有氢、氧两种元素
C.宏微结合:一氧化碳和二氧化碳化学性质不同,是因为它们的分子构成不同
D.证据推理:中和反应生成盐和水,所以有盐和水生成的反应一定是中和反应
【答案】C
【解析】A、生铁、矿泉水中含有多种物质,属于混合物,但液氮中只含有一种物质,属于纯净物,该选项认识不正确;B、某物质在氧气中燃烧有水生成,由于氧气中含有氧元素,则根据元素守恒,该物质中一定含有氢元素,可能含有氧元素,该选项认识不正确;C、一氧化碳和二氧化碳的分子构成不同,则它们的化学性质不同,该选项认识正确;D、酸与碱反应生成盐和水的反应称为中和反应,由于金属氧化物与酸反应也生成盐和水,则生成盐和水的反应不一定属于中和反应,该选项认识不正确。故选C。
20.(2023年山东省济南市中考化学真题)形成化学观念是化学学习的任务之一。下列有关叙述中,不正确的是( )
A.质子数相同的一类原子属于同种元素
B.利用化学反应可以改变原子的种类和数目
C.在一定条件下通过化学反应可以实现物质的转化
D.自然界中的氧、碳循环对维持生态平衡有重要意义
【答案】B
【解析】A、元素是具有相同质子数一类原子的总称,所以质子数相同的一类原子属于同种元素,不符合题意;B、根据质量守恒定律,化学反应前后原子的种类和数目不变,利用化学反应不可以改变原子的种类和数目,符合题意;C、在一定条件下通过化学反应可以实现物质的转化,如碳在氧气中燃烧能生成二氧化碳,不符合题意;D、自然界中的氧、碳循环对维持生态平衡有重要意义,如植物的光合作用,不符合题意。
故选B。
21.(2023湖北随州中考真题)化学学科核心素养展现了化学课程对学生发展的重要价值,下列说法错误的是( )
A.AB.BC.CD.D
【答案】B
【解析】A、分子、原子、离子是构成物质的基本粒子,故A说法正确;B、氧化物是指由两种元素组成,其中一种是氧元素的化合物,所以CO2 、 SO3 、 Fe2O3 等都属于氧化物,而 C6H12O6 是由碳、氢、氧三种元素组成的化合物,不属于氧化物,故B说法错误;C、将土壤样品与适量的蒸馏水在烧杯中混合,搅拌、静置,测上层清液的pH,判断土壤的酸碱性,若pH<7,说明土壤显酸性,若pH=7,说明土壤显中性,若pH>7,说明土壤显碱性,故C说法正确;D、废弃塑料带来的污染称之为白色污染,减少使用不必要的塑料制品并回收废弃塑料等,可以控制“白色污染”,故D说法正确;故选B。
考点4 建构模型
22.(2023年湖南省湘潭市中考化学真题)下图是氮及其化合物的“价类二维图”。下列说法错误的是( )
A.甲物质常温下是气体B.乙物质所属类别是单质
C.丙物质可与氢氧化钠反应D.丁物质的化学式可以为
【答案】D
【解析】A.甲物质为氨气,常温下是气体,正确; B.乙物质为氮气,属于单质(由同种元素组成的纯净物),正确;C.丙物质为硝酸可与氢氧化钠发生中和反应,正确; D.丁物质为亚硝酸盐,所以对应的化学式不可以为,错误。故选:D。
23.(2023甘肃金昌中考真题)元素化合价和物质类别是认识物质的两个重要维度,构建元素化合价和物质类别的二维图是学习化学的一种重要方法。右图是氮元素的“价类二维图”,下列说法正确的是( )
A.A点对应的物质约占空气质量分数的78%
B.D点对应物质的化学式为NO2
C.E点对应的物质能使紫色石蕊溶液变蓝
D.E与碱反应得到的生成物可代表的点是F
【答案】D
【解析】A、A对应物质的化合价为0,是单质,则A是氮气。氮气约占空气体积的78%,错误;B、D是氧化物则该物质由氮、氧元素组成,其中氮元素为+5价,氧元素为-2价,化合物中各元素正负化合价代数和为0,则化学式为N2O5,错误;C、E对应物质是酸,酸溶液为酸性,能使紫色石蕊变红,错误;D、E酸和碱反应生成盐和水,且是复分解反应,反应前后元素的化合价不变,所以E与碱反应得到的生成物可代表的点是F,正确;故选D。
24.(2023湖北武汉中考真题)归纳整理是学习化学的重要方法。下图涉及的是初中化学常见物质及反应,甲、乙、丁中至少含有一种相同的元素。其中“→”表示一种物质通过一步反应可以转化为另一种物质,“一”表示相连两种物质可以反应。(反应条件、部分反应物、生成物已略去)
下列说法错误的是( )
A.若甲能使带火星木条复燃,则丁可能具有还原性
B.若丁可用于治疗胃酸过多,则甲可能是胃液中含有的酸
C.若乙、丙含有相同的金属元素,则丙、丁可以发生复分解反应
D.若丙、丁常温下都是黑色固体,则乙→CO2的反应可以为置换反应
【答案】D
【解析】A、若甲能使带火星木条复燃,则甲为氧气,甲能转化为乙,乙能转化为CO2,乙能与丁反应,丁能转化为二氧化碳,铜在氧气中加热生成氧化铜,一氧化碳与氧化铜加热时生成二氧化碳和铜,乙可能是氧化铜,丁可能是一氧化碳;丙能与甲反应,能与CO2反应,碳在氧气中燃烧生成二氧化碳,在高温条件下与二氧化碳反应生成一氧化碳,丙可能是碳,综上所述:丁可能是一氧化碳,具有还原性,说法正确;
B、若丁可用于治疗胃酸过多,丁能转化为CO2,碳酸氢钠能与盐酸生成氯化钠、水和二氧化碳,可用于治疗胃酸过多,则丁可能是碳酸氢钠;甲能转化乙,乙能与丁(碳酸氢钠)反应,盐酸能与硝酸银反应生成氯化银沉淀和硝酸,硝酸能与碳酸氢钠反应生成硝酸钠、水和二氧化碳,乙可能是硝酸;甲能与丙反应,丙与二氧化碳反应,氢氧化钙能与盐酸反应生成氯化钙,能与二氧化碳反应生成碳酸钙和水,丙可能是氢氧化钙,综上所述:甲可能是胃液中含有的酸(盐酸),说法正确;C、若乙、丙含有相同的金属元素,丙能与二氧化碳反应,乙能转化为二氧化碳,氢氧化钙能与二氧化碳反应生成碳酸钙和水,碳酸钙能与盐酸反应生成氯化钙、水和二氧化碳,则丙可能是氢氧化钙,乙可能是碳酸钙;丁能与乙反应,丁能转化为CO2,碳酸钙与硫酸反应生成硫酸钙、水和二氧化碳,丁可能是硫酸;甲、乙、丁中至少含有一种相同的元素,该元素根据以上分析为可能氧元素,甲能与丙(氢氧化钙)反应,能转化为乙(碳酸钙),能转化为二氧化碳,碳酸钠能与氢氧化钙反应生成碳酸钙和氢氧化钠,能与盐酸反应生成氯化钠、水和二氧化碳,甲可能是碳酸钠;综上所述:丙是氢氧化钙,丁是硫酸发生的反应是氢氧化钙与硫酸反应生成硫酸钙和水,该反应是由两种化合物相互交换成分生成两种化合物的反应,属于复分解反应,说法正确;D、若丙、丁常温下都是黑色固体,丙能与二氧化碳反应,丁能转化为二氧化碳,碳与二氧化碳在高温条件下生成一氧化碳,氧化铜能与碳加热时生成铜和二氧化碳,丙可能是碳,丁可能是氧化铜;丁能与乙反应,一氧化碳与氧化铜加热时生成铜和二氧化碳,则乙可能是一氧化碳;甲、乙、丁中至少含有一种相同的元素,该元素根据以上分析为可能氧元素,甲能与丙(碳)反应,能转化为乙(一氧化碳),能转化为二氧化碳,氧气与碳在点燃时,完全燃烧生成二氧化碳,不完全燃烧生成一氧化碳,则甲可能是氧气;综上所述:乙→CO2的反应可以为氧化铜与一氧化碳在加热条件下生成铜和二氧化碳,该反应是由两种化合物反应生成一种单质和一种化合物的反应,不属于置换反应,也可以一氧化碳在氧气中燃烧生成二氧化碳,该反应是由两种物质生成一种物质的反应,属于化合反应,即乙→CO2的反应不可能是置换反应,说法错误。
故选D。
选项
实验事实
结论
A
将铜丝放入硝酸银溶液中,铜丝表面有银白色金属附着
金属活动性:铜>银
B
某纯净物在氧气中充分燃烧,生成二氧化碳、二氧化硫和水
该物质由碳、氢、氧三种元素组成
C
向碳酸钠溶液中滴加无色酚酞试液,溶液呈红色
碳酸钠溶液显碱性
D
50mL水和50mL酒精混合后的总体积小于100mL
分子之间存在间隔
A.化学应用与生活
B.化学与人体健康
①区别硬水和软水常用肥肥皂水检验
②除去衣服上油污用洗涤剂溶解油污
①缺维生素A会引起坏血病
②缺钙易患佝偻病或骨质疏松
C.物质用途与性质
D.实验数据与记录
①可燃冰将成为未来新能源-可燃性
②浓硫酸用于干燥某些气体-吸水性
①用10mL量筒量取7.25mL盐酸
②用pH试纸测得某废液pH为5.2
A.化学与生活
B.化学与安全
①生活中用煮沸的方法给水杀菌消毒
②用活性炭吸附冰箱中的异味
①在煤炉上放一盆水不能防止一氧化碳中毒
②室内起火,立即开窗通风
C. 化学与健康
D.化学与社会
①人体缺乏维生素A会患夜盲症
②霉变的大米经淘洗干净煮熟后就可以食用
①合成纤维、合成橡胶、合金属于合成材料
②煤、石油、天然气属于化石能源,是不可再生的
A.化学与能量
B.化学与安全
①化学反应在物质变化时不一定伴随能量变化
②稀释浓硫酸时会吸收大量的热
①油锅着火时用锅盖盖灭
②实验时点燃可燃性气体前必须验纯
C.化学与生活
D.化学与生产
①利用洗涤剂清洗油污属于乳化现象
②可用食醋除去热水瓶胆内的水垢
①工业上用焦炭和赤铁矿等冶炼铁
②在钢铁制品表面刷漆可以防止其生锈
A.化学家与贡献
B.化学用语与意义
①汤姆森——发现原子核
②侯德榜——发明联合制碱法
①——表示两个氢原子
②——表示铁元素的化合价是
C.物质与构成粒子
D.物质、俗名与类别
①铜——由铜原子构成
②氯化钠——由和构成
①碳酸钠——纯碱——碱
②甲烷——天然气——有机物
A.对健康的认识
B.对生活常识的认识
①食用蔬菜和水果可补充维生素
②可利用甲醛浸泡海鲜延长保存期
③人体缺乏铁元素会引起贫血
①点燃并闻气味区分棉线和羊毛线
②洗涤剂去油污的原理是乳化作用
③用水灭火的原理是降低可燃物的着火点
C.对性质与用途的认识
D.对概念的理解
①因活性炭具有强吸附性可用于防毒面具
②因氦气化学性质不活泼可用于食品防腐
③因浓硫酸有吸水性实验室中常用它做干燥剂
①能改变反应速率的物质一定是催化剂
②有盐和水生成的反应一定是中和反应
③合金比组成它的纯金属强度和硬度更高、抗腐蚀性能更好
A
化学观念
构成物质的粒子有原子、分子和离子等
B
科学思维
、、、等都属于氧化物
C
科学探究与实践
将土壤样品与适量的蒸馏水在烧杯中混合,搅拌、静置,测上层清液的pH,判断土壤的酸碱性
D
科学态度与责任
减少使用不必要的塑料制品并回收废弃塑料等,控制“白色污染”
相关试卷
这是一份最新中考化学真题分项汇编 专题09 燃料 燃烧(第01期)(全国通用),文件包含最新中考化学真题分项汇编专题09燃料燃烧全国通用原卷版docx、最新中考化学真题分项汇编专题09燃料燃烧全国通用解析版docx等2份试卷配套教学资源,其中试卷共33页, 欢迎下载使用。
这是一份专题17 化学思想方法的应用(第02期)-2023年中考化学真题分项汇编(全国通用),文件包含专题17化学思想方法的应用第02期-学易金卷2023年中考化学真题分项汇编全国通用原卷版docx、专题17化学思想方法的应用第02期-学易金卷2023年中考化学真题分项汇编全国通用解析版docx等2份试卷配套教学资源,其中试卷共23页, 欢迎下载使用。
这是一份专题17 推断题(第01期)-2023年中考化学真题分项汇编(全国通用),文件包含专题17推断题第01期-学易金卷2023年中考化学真题分项汇编全国通用原卷版docx、专题17推断题第01期-学易金卷2023年中考化学真题分项汇编全国通用解析版docx等2份试卷配套教学资源,其中试卷共31页, 欢迎下载使用。

