





高考模拟卷(4)-备战2024年高考地理阶段性模拟仿真冲刺卷(浙江专用)
展开1、锻炼学生的心态。能够帮助同学们树立良好的心态,增加自己的自信心。
2、锻炼学生管理时间。通过模拟考试就会让同学们学会分配时间,学会取舍。
3、熟悉题型和考场。模拟考试是很接近高考的,让同学们提前感受到考场的气氛和布局。
高考的取胜除了平时必要的学习外,还要有一定的答题技巧和良好心态。此外,通过模拟考试还能增强学生们面对高考的信心,希望考生们能够重视模拟考试。
备战2024年高考地理阶段性模拟仿真冲刺卷(浙江专用)
高考模拟卷(四)
(本卷共28小题,满分100分,考试用时90分钟)
第I卷(选择题)
一、选择题I(本大题共20小题,每小题2分,共40分。每小题列出的四个备选项,只有一个是符合题目要求的,不选、多选、错选均不得分)
“民以食为天,粮以土为本。”近年来,“保护性耕作法”越来越得到人们的重视,它是指对耕地实行免耕或浅耕措施,并在粮食收割时,及时将作物秸秆粉碎后归还农田,或者将庄稼茬子留在田地过冬。下表为某地实验前后的相关实验资料。据此完成下面小题。
1.实验结果反映了实行“保护性耕作法”能( )
①保持土壤水分 ②增强土壤透气性 ③增加大气湿度 ④减少空气污染
A.①②③B.①②④C.①③④D.②③④
2.实行“保护性耕作法”的有利影响有( )
①减轻土壤盐碱化程度 ②保护土壤肥力 ③增强土壤抗风蚀能力 ④改变农作物结构
A.①②③B.①②④C.①③④D.②③④
【答案】1.C 2.A
【解析】1.根据材料,保护性耕作是指对耕地实行免耕或浅耕措施,并在粮食收割时,及时将作物秸秆粉碎后归还农田,或者将庄稼茬子留在田地过冬。由图表实验结果可知,保护性耕作法后,土壤水分含量增加,反映了实行保护性耕作能保持土壤水分,①对;土壤空气含量减少,说明土壤透气性减弱,②错;大气水分增加,说明大气湿度增加,③对;大气悬浮质减少,说明空气污染减轻,④对。综上分析,C正确,A、B、D错误。故选C。
2.实行保护性耕作,有利于土壤空气减少,大气水分增加,减轻了水分蒸发,利于减轻土壤盐碱化程度,增强土壤抗风蚀能力,①③正确。有机质含量增加,表示利于保持土壤肥力,②正确。耕作方法变化,不能改变农作物结构,④错误。故选A。
匈牙利属经济水平较低的欧盟成员国,是欧洲重要的传统汽车产业链、供应链基地。随着欧盟“2035年禁燃油车”目标的确立,传统汽车产业须向新能源电动化方向发展,而动力电池是新能源汽车的核心部件。2022年,全球龙头企业中国M公司投资了73.4亿欧元在匈牙利德布勒森建设电池动力工厂,这也是M公司在欧洲建设的第二座工厂(第一座工厂在德国),同时吸引与其工序联系紧密的相关中国企业集聚在此。据此完成下面小题。
3.M公司选择在匈牙利建设动力电池工厂,主要是因为匈牙利( )
A.电池原料充足B.传统汽车产业链完备
C.电池市场广阔D.电池的生产技术先进
4.与德国相比,M公司在匈牙利建厂,可以( )
A.增加产品产量B.增加产品销量
C.提高产品质量D.降低生产成本
5.相关中国企业集聚德布勒森,对当地新能源汽车产业发展的积极影响有( )
①推动产业链数字化 ②融通上下游产业链 ③提高企业生产效率 ④增加就业岗位
A.①②B.②③C.③④D.①④
【答案】3.C 4.D 5.B
【解析】3.材料中提出匈牙利是欧洲重要的传统汽车产业硅、供应链基地,并且欧盟确立“2035年禁燃油车”政策,说明匈牙利新能源电动车市场广阔,所以动力电池市场广阔,C正确,A、B、D错误。故选C。
4.据材料可知,匈牙利在欧盟国家中经济水平较低,与发达的德国相比,在匈牙利建厂的劳动力、地租等生产成本可能较低,D正确,A、B、C错误。故选D。
5.相关产业集聚与产业链的数字化没有关系,①错误;增加就业岗位是对当地社会的影响,不是对新能源汽车产业的影响,④错误,工序联系紧密的企业集聚,有利于加强企业间的技术交流和协作,提高生产效率,同时加强上下游产业的联系,有利于新能源汽车全产业链的形成,②③正确。B正确,A、C、D错误。故选B。
中国已逐渐步入老龄化社会,老年人口的数量和比例在不断攀升。日趋严重的人口老龄化会持续加大财政支出压力,劳动力人口的跨区域流动加剧了养老保险基金收支区域性不平衡。据此回答下面小题。
6.以下区域养老保险基金负担最为紧张的可能是( )
A.浙江B.广东C.天津D.黑龙江
7.导致养老保险基金收支区域性不平衡的根本原因是( )
A.经济发展的差异B.人口总数的差异
C.人口出生率差异D.养老金发放标准差异
8.针对养老保险基金收支区域性不平衡问题,以下措施可行的是( )
A.短缺区域,鼓励人口迁出B.中央调剂,统筹各省资金
C.富余区域,降低缴纳金额D.运用政策,限制人口流动
【答案】6.D 7.A 8.B
【解析】6.根据所学知识可知,黑龙江人口增长缓慢,且大量青壮年外出务工,老龄化现象严重,养老保险基金负担最为紧张,D正确;浙江、广东、天津经济发达,吸引大量人口尤其是青壮年人口迁入,人口老龄化不严重,养老保险基金负担较轻,ABC错误。故选D。
7.经济发展的差异促进了劳动力的跨区域迁移,而劳动力人口的跨区域流动加剧了养老保险基金收支区域性不平衡,因此导致养老保险基金收支区域性不平衡的根本原因是经济发展差异,而与人口总数、人口出生率和养老金发放标准关系不大,A正确,BCD错误,故选A。
8.短缺区域,鼓励人口迁出会加大富余区域的人口压力,A错误;中央调剂,统筹各省资金可以调剂余缺,缓解养老保险基金收支区域性不平衡问题,B正确;富余区域,降低缴纳金额不利于长远发展,会给未来养老带来严重负担,C错误;运用政策,限制人口流动不利于经济发展,D错误。故选B。
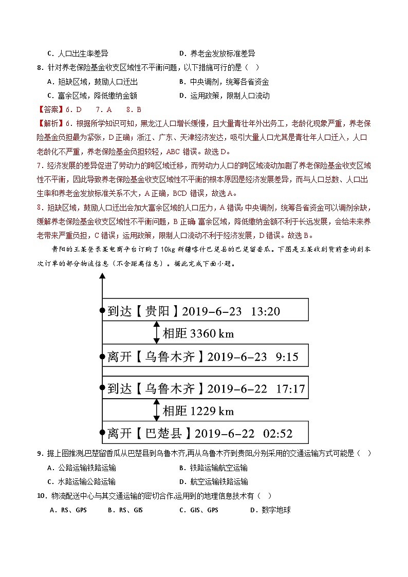
贵阳的王某登录某电商平台订购了10kg新疆喀什巴楚县的巴楚留香瓜。下图是王某收到货前查询到本次订单的部分物流信息(不含距离信息)。据此完成下面小题。
9.据上图推测,巴楚留香瓜从巴楚县到乌鲁木齐,再从乌鲁木齐到贵阳,分别采用的交通运输方式可能是( )
A.公路运输铁路运输B.铁路运输航空运输
C.水路运输公路运输D.航空运输铁路运输
10.物流配送中心与其交通运输的密切合作,运用到的地理信息技术有( )
A.RS、GPSB.RS、GISC.GIS、GPSD.数字地球
【答案】9.B 10.C
【解析】9.从图中可读出,从巴楚县到乌鲁木齐距离为1229km,用时大约为15小时,用时中等,既不可能是速度最快的空运也不可能是速度最慢的水运,所以推测出为铁路或公路运输,相对而言公路运输适合中短途运输,而1229km属于长途运输,更适合采用铁路运输,而且15小时的运输时间也符合铁路运输的速度。再从乌鲁木齐到贵阳,距离为3360km,用时大约为4小时,这么短的时间跨域这么长的距离只有航空运输可以做到,可推测出为航空运输,B正确,ACD错误;故选B。
10.物流配送中心对物品跟踪定位用的是全球定位系统(GPS),能让用户查询到物品信息需用地理信息系统(GIS),所以运用到的地理信息技术是GIS、GPS,C正确,ABD错误。故选C。
内格罗河由发源于安第斯山脉(海拔4700多米)的内乌肯河和利迈河在内乌肯附近汇合而成,最终注入大西洋。内乌肯河和利迈河一年内有2次汛期。内格罗河上游兴建有多个水坝,蓄水为库。读“内格罗河水系分布图”,完成下面小题。
11.内乌肯河和利迈河一年内汛期分别出现在南半球的( )
A.冬季和春季B.春季和夏季C.夏季和秋季D.冬季和夏季
12.上游水坝建设对下游河段水文特征的主要影响是( )
A.全年径流量增加B.河水水位变化增大
C.河流结冰期变短D.河水泥沙含量减小
13.水坝附近下游河段的流水作用表现为( )
A.径流量减少,侵蚀作用减弱B.水流速度加快,侵蚀作用加强
C.径流量增加,沉积作用加强D.水流速度减慢,泥沙沉积增加
【答案】11.A 12.D 13.B
【解析】11.利迈河与内乌肯河的源头位于安第斯山脉高海拔处,冬季受暖湿西风影响,降水多,雨水直接补给利迈河与内乌肯河,使其进入冬汛期;春季,随气温回升,安第斯山脉和巴塔哥尼亚高原的积雪不断融化,补给利迈河与内乌肯河,使其进入春汛期。内乌肯河和利迈河一年内汛期分别出现在南半球的冬季和春季,A正确。夏季受副热带高气压带控制,降水少;秋季没有积雪、大气降水少,BCD错误。故选A。
12.上游水坝建设会拦水拦沙,导致下游河水泥沙含量减小,D正确。上游水坝建设对全年径流量影响极小,A错误。上游水坝建设会调节下游河流水量,下游河水水位变化减小,B错误。河流结冰期受气温影响,上游水坝建设对水温影响小,C错误。故选D。
13.上游水坝建设会增加水坝和下游河段的水位落差,导致水流速度加快,侵蚀作用加强,B正确,D错误。上游水坝建设只是改变水量的时间分布,径流量没变化,AC错误。故选B。
2023年9月10日,飓风“丹尼尔”由北向南袭击利比亚德尔纳古城(位置见下图)并深入内陆,24小时内给该地区带去了400毫米的降雨量,而该地区常年9月的降雨量仅有1.5毫米,气候极端变化愈发明显。下图示意利比亚地形图,完成下面小题。
14.正常年份,德尔纳地区9月份降水少的主要原因是( )
A.盛行离岸风,水汽较少
B.高压控制,盛行下沉气流
C.寒流流经,降温减湿明显
D.海拔较低,水汽抬升弱
15.飓风“丹尼尔”经过德尔纳古城的前后风向分别为( )
A.西北风、东北风B.西北风、西南风
C.西南风、东北风D.东北风、东南风
【答案】14.B 15.C
【解析】14.读图可知,德尔纳地区位于地中海沿岸30°N附近,9月受副热带高压控制,盛行下沉气流,降水少,A错误,B正确;没有寒流流经,C错误;当地正常年份降水少,不是受地形影响,D错误。故选B。
15.由材料可知,飓风“丹尼尔”由北向南袭击利比亚德尔纳古城,故飓风“丹尼尔”经过德尔纳古城的前,德尔纳古城位于低压中心的南侧,在地转偏向力的作用下向右偏,形成西南风,飓风“丹尼尔”经过德尔纳古城的后,德尔纳古城位于低压中心的北侧,在地转偏向力的作用下向右偏,形成东北风,故选C。
倒暖锋是我国东北地区的一种特殊天气类型,一般出现在强寒潮过境2~3天后。下图示意某次倒暖锋过境时亚洲局部地区近地面气压形势。据此完成下面小题。
16.图中低压系统的主要成因是( )
A.山地海拔高故气压低B.天气炎热对流旺盛
C.气流被迫拾升成低压D.海陆热力性质差异
17.与影响我国的一般暖锋相比,倒暖锋的不同点有( )
①过境地区气温升高 ②锋前锋后均有降水
③移动方向整体相反 ④过境地区气压降低
A.①②B.②③C.③④D.①④
18.倒暖锋常常带来降雪天气,图中所示倒暖锋的主要水汽来源是( )
A.北冰洋B.鄂霍次克海C.黄海D.日本海
【答案】16.D 17.B 18.B
【解析】16.图中的低压系统在近海处,而此时陆地高压势力很强,据高压所在的位置可判断是亚洲高压,此时为北半球冬季,由于海陆热力性质差异的影响,冬季海洋降温幅度小,气温较高,所以在图中近海海域形成低压系统,D正确;低压系统在近海海域附近,海拔低,A错误;此时为北半球冬季,气温低,B错误;此低压系统与暖空气被迫抬升无关,C错误。故选D。
17.暖锋过境时气温也会升高,与倒暖锋没有不同,①错误;据图示信息可知在锋面以北(锋后)和锋面以南(锋前)都有雨区分布,说明倒暖锋锋前锋后均有降水,而暖锋的降水在锋前,②正确;影响我国的一般暖锋的移动方向是由南向北,而本次倒暖锋锋面移动方向是由北向南,方向整体相反,③正确;倒暖锋和暖锋过境地区气压都有所降低,④错误。②③正确,故选B。
18.由材料“东北地区的一种特殊天气类型”结合天气形势图可知,来自鄂霍次克海上空的暖湿气流(倒暖锋的水汽),由北向南输送并与冷空气相遇,产生降水(降雪),B正确;北冰洋距离图中倒暖锋位置过远,水汽来源不可能是北冰洋,A错误;日本海、黄海位于锋面以南,不可能带来水汽,C、D错误。故选B。
下图为某日甲、乙两地从日出到日落的太阳高度角日变化示意图(左曲线为甲地,右曲线为乙地),已知甲地位于北半球。完成下面小题。
19.与乙地相比,甲地( )
A.纬度位置较低B.无太阳直射的机会
C.当日夜长较短D.当日正午日影较长
20.该日最可能发生的自然现象是( )
A.甲地日出东南方B.乙地正午太阳位于正北方
C.地球公转速度最慢D.地中海沿岸河流正值汛期
【答案】19.C 20.B
【解析】19.根据甲地的日出日落时刻,计算出甲地的昼长=18:08-5:52=12小时16分,昼长夜短,C正确;北半球昼长夜短时,南半球昼短夜长,赤道昼夜等长。乙地昼长恰好为12小时,说明乙地位于赤道上,甲地纬度更高,A错误;当日甲地正午太阳高度较乙地大,正午日影较短,D错误。乙地位于赤道,乙地正午太阳高度为66.5°,可计算出太阳直射点的纬度为23.5°,此日北半球昼长夜短,故太阳直射北回归线,此时北半球各地昼长达一年中最长,甲处昼长略长于12小时,因此甲处距离赤道较近,有太阳直射的机会,B错误。故选C。
20.根据上题分析可知,该日太阳直射北回归线,甲地日出东北,A错误;乙地位于赤道,正午太阳位于正北方,B正确;此时为北半球夏至日,地球靠近远日点,但还没到达远日点,地球公转速度并不是最慢,C错误;夏至日地中海沿岸受副高控制,降水较少,河流正值枯水期,D错误。故选B。
二、选择题Ⅱ(本大题共5小题,每小题3分,共15分。每小题列出的四个备选项中只有一个是符合题目要求的,不选、多选、错选均不得分)
副热带高压自高空向下大规模沉降大气,与下层海洋上空的信风相遇,形成信风逆温,大气层结构稳定。下图为信风逆温形成示意图。完成下面小题。
21.该天气现象经常出现在( )
A.北非地区B.南亚地区C.太平洋中部地区D.西欧地区
22.与甲处气团相比,乙处气团为( )
A.暖干气团B.暖湿气团C.冷干气团D.冷湿气团
23.该处稳定的大气层结构能够( )
A.增强该地大气的上升运动B.增强大气的保温作用
C.导致该地降水明显增多D.提高稳定层附近的风速
【答案】21.C 22.A 23.B
【解析】21.根据材料,副热带高压自高空向下做大规模下沉运动,与下层海洋上空的信风相遇,说明海域面积广,信风湿润,北非地区、南亚地区都是陆地,只有太平洋中部地区海域面积较大,故C正确,AB错误;西欧地区纬度较高,不受信风影响,D错误。故选C。
22.据材料“副热带高压自高空向下大规模沉降大气,与下层海洋上空的信风相遇,形成信风逆温”可知,甲处气团是来自海洋上空的信风,乙处气团来自于副热带高压下沉,与甲处气团相比,乙处气团为暖干气团,A正确,BCD错误。故选A。
23.该处稳定的大气层结构能够抑制该地大气的上升运动,A错误;大气下沉增温,可以增强大气的保温作用,B正确;气流下沉,不易形成降水,C错误;气流下沉,降低稳定层附近的风速,D错误。故选B。
雅鲁藏布江发源于青藏高原西南部的喜马拉雅山脉北麓,平均海拔在4100m以上,流域内降水空间分布差异大,中游发育着大量辩状河道。河宽是河流形态的基本参数之一,雅鲁藏布江干流河宽呈现出显著的季节性变化特征。图示意雅鲁藏布江流域概况。完成下面小题。
24.雅鲁藏布江中游辫状河道沙坝分汊主要发育的季节是( )
A.春季B.夏季C.秋季D.冬季
25.与雅鲁藏布江中游相比,雅鲁藏布江下游河宽季节性变化大小及其主要影响因素对应正确的是( )
A.下游河宽季节性变化相对较大一降水
B.下游河宽季节性变化相对较大一气温
C.下游河宽季节性变化相对较小—地形
D.下游河宽季节性变化相对较小一植被
【答案】24.B 25.C
【分析】本组选择题以雅鲁藏布江的河道、河宽为背景材料设置题目,主要考查学生对河流的水文水系特征等相关知识的掌握,考查学生的获取和解读地理信息、调动和运用地理知识、基本技能的能力,考查学生的区域认知、综合思维等地理学科核心素养。
24.由材料和所学知识可知,雅鲁藏布江的河流水位季节变化大,枯水期沙洲凸显,沙洲将河流水道阻挡,致其分叉形成辫状河流,而到了丰水期,河水侵蚀力增强,河水冲刷河道中的沙坝,沙坝分汊最显著。雅鲁藏布江的中游支流多,夏季受上游和支流的冰川融水来水,加上西南季风带来的降水,流量大,处于河流的丰水期,因此B项正确、ACD错误。故选B。
25.由图和所学知识可知,雅鲁藏布江下游虽然流量大,但由于山高谷深,河宽受地形限制,季节变化相对较小,因此C项正确,ABD错误。故选C。
第II卷(非选择题)
三、非选择题(本大题共3小题,共45分)
26.阅读图文材料,完成下列要求。(12分)
现代马产业分为马术业、赛马业、休闲骑乘业和产品养马业等四大板块。我国安徽省与美国马里兰州1980年结为友好省州,结好以来,双方在经贸、人文等领域取得的合作成果颇丰,其中马产业为合作典范之一。
安徽省与马里兰州经济规模相近,但人口数量大约是马里兰州的10倍。马里兰州有着悠久的马产业发展历史和繁荣的马产业,著名的赛马三冠王赛事之一的必利时锦标便是在马里兰州举行。我国安徽省的马产业近年来发展也十分迅速,正在加快推进“世界马术名城”建设,探索“生态旅游+马术运动+马术产业”的发展新路径。下图示意安徽省和马里兰州的地理位置。
(1)安徽省与马里兰州省(州)内的气候环境都有明显的差异性,请对比说明其差异性的不同之处。(4分)
(2)简述安徽省与马里兰州进行马产业合作对安徽省马产业发展的好处。(4分)
(3)说出马里兰州的良种马出口到安徽省应采取的运输方式是 ,并说明理由。(4分)
【答案】(1)安徽省:距海较远,地处亚热带和温带的过渡地带,内部气候差异主要表现为南北差异。
马里兰州:地处沿海,东西向跨度较大,内部气候差异主要表现为东西差异。(4分)
(2)可从马里兰州引进良种马,提高马的质量;引进先进的经营理念、管理经验等,提升马产业发展水平;促进马产业规模扩大、业务种类增多;增强品牌效应,扩大影响力。(4分)
(3)运输方式:空运。
理由:良种马价格昂贵;安徽省与马里兰州之间距离远,采用航空运输耗时短。(4分)
27.阅读图文材料,完成下列要求。(13分)
金鲳鱼属暖水性中上层洄游性鱼类,喜好水质良好、水温在18℃~32℃的水域。湛江拥有海洋面积2.1万平方千米,海岸线长2043千米,海域水流速度快。湛江市曾经以近海养殖为主,近年来大力发展深水网箱、大吨位养殖工船等深海远海养殖,目前成为全国最大的金鳃鱼养殖基地,并且加快预制菜产业园建设,获评为“中国水产预制菜之都”。图1示意湛江市位置,图2为深水网箱和养殖工船景观图。
(1)简述湛江市发展金鲳鱼养殖的有利水域条件。(4分)
(2)说明湛江大力发展深水网箱、养殖工船等深海远海养殖的主要目的。(5分)
(3)分析“水产预制菜”对湛江金鲳鱼产业发展的积极影响。(4分)
【答案】(1)纬度低,常年水温较高;三面临海,海岸线长,便于近海养殖;海域面积大,养殖空间充足;海水流速快,水质优良。(4分)
(2)减少水产养殖过程对近海滩涂的污染;湛江深海海域面积广,可扩大养殖规模;养殖工船规模大,抵御台风能力强,降低台风对水产养殖的不利影响。(5分)
(3)增加保质时长,扩大市场范围;提高湛江金鲳鱼知名度,打造品牌效应;延长水产产业链,提升金鲳鱼产品附加值。(4分)
28.阅读图文材料,完成下列要求。(20分)
青海湖地处青藏高原的东北部,是我国最大的内陆高原微咸水湖泊。受风力作用影响,湖泊东部风成砂堆积区面积不断扩大。图中观测点(D1,D2和D3)地层剖面从上往下部依次有风成黄土、风成沙土、河相砾石,底部的河相砾石主要成分为花岗岩,与野牛山和青海南山南段的三叠纪碎屑岩岩性不吻合,花岗岩多出露在青海南山的中段(二郎剑—江西沟)和北段(布哈河河谷)以及日月山。青海湖周边区域的风向除受控于盛行风系以及季风的变化以外,还受到地貌、湖泊效应产生的湖陆风等因素影响。监测显示,江西沟与刚察县的风向季节变化较小。下图为青海湖及周边地区示意图。
(1)结合资料及所学知识,简述古青海湖通过东南部古倒淌河与黄河相通的理论依据。(5分)
(2)指出江西沟全年主导风向并分析其风向季节变化较小的原因。(5分)
(3)简述风成砂堆积区的扩大对甲湖(沙岛湖)产生的影响。(4分)
(4)甲为沙岛湖,请你提出缓解沙岛湖附近风成砂堆积区危害的具体措施(至少三条)。(6分)
【答案】(1)青海湖南侧有显著的构造隆升区,这表明青海湖盆边缘多以断裂与周围山相接,图中观测点D1,D2和D3的最下部是河相砾石,这说明这一地区地质时期曾是河流流经的地区,结合青海湖的分布,可推断湖水通过东南部的倒淌河泄入黄河,通过古倒淌河与黄河相连。(5分)
(2)西北风。如图示青海湖区北侧和东侧都有山地分布,西侧和南侧也有山地分布,东南侧也有山地分布,西北侧没有山地分布,地形上利于形成西北风;青海湖区冬春季节受亚洲高压影响,西北风风力较大。(5分)
(3)湖泊面积不断缩小,裸露的湖岸带变宽,湖床不断抬升,湖泊容积不断减少。(4分)
(4)建立风力发电站;因地制宜发展农业,解决农牧民的燃料问题,以保护沙源地区的植被;采取综合措施,恢复沙源地区的自然植被;采取工程措施固沙。(6分)
土壤水分
土壤空气
土壤有机质
大气悬浮质
大气水分
实验前(%)
6.3
25.5
0.7
14.6
18.6%
试验后(%)
23.5
16.7
3.2
3.4
34.5%
高考模拟卷(3)-备战2024年高考地理阶段性模拟仿真冲刺卷(浙江专用): 这是一份高考模拟卷(3)-备战2024年高考地理阶段性模拟仿真冲刺卷(浙江专用),文件包含高考模拟卷三-备战2024年高考地理阶段性模拟仿真冲刺卷浙江专用原卷版docx、高考模拟卷三-备战2024年高考地理阶段性模拟仿真冲刺卷浙江专用解析版docx等2份试卷配套教学资源,其中试卷共26页, 欢迎下载使用。
高考模拟卷(2)-备战2024年高考地理阶段性模拟仿真冲刺卷(浙江专用): 这是一份高考模拟卷(2)-备战2024年高考地理阶段性模拟仿真冲刺卷(浙江专用),文件包含高考模拟卷二-备战2024年高考地理阶段性模拟仿真冲刺卷浙江专用原卷版docx、高考模拟卷二-备战2024年高考地理阶段性模拟仿真冲刺卷浙江专用解析版docx等2份试卷配套教学资源,其中试卷共22页, 欢迎下载使用。
高考模拟卷(1)-备战2024年高考地理阶段性模拟仿真冲刺卷(浙江专用): 这是一份高考模拟卷(1)-备战2024年高考地理阶段性模拟仿真冲刺卷(浙江专用),文件包含高考模拟卷一-备战2024年高考地理阶段性模拟仿真冲刺卷浙江专用原卷版docx、高考模拟卷一-备战2024年高考地理阶段性模拟仿真冲刺卷浙江专用解析版docx等2份试卷配套教学资源,其中试卷共23页, 欢迎下载使用。