小学科学4.蚯蚓的选择精品课件ppt
展开
这是一份小学科学4.蚯蚓的选择精品课件ppt,文件包含14蚯蚓的选择课件pptx、核心素养目标14蚯蚓的选择教案设计docx、制作透明盒观察蚯蚓mp4、蚯蚓的选择mp4、视频1mp4、视频2mp4等6份课件配套教学资源,其中PPT共36页, 欢迎下载使用。
科学观念:认识到动物生存需要一定的环境条件。科学思维:能通过控制变量开展对比实验研究,探寻蝴对光、水分等条件的需求。探究实践:体会自然事物是相互联系的。态度责任:表现出对动物的结构与生活环境相互关系进行科学探究的兴趣。能基于事实证据进行合理分析。
我们通常是在哪里发现蚯蚓的?
花坛的土壤里,花盆里,田地里。
我们在植物园里观察绿豆苗时发现了蚯蚓生活的痕迹。植物的生存需要一定的环境,动物也是这样吗?对于蚯蚓来说,适宜的生活环境是什么样的?
根据自己的经验推测蚯蚓适宜怎样的生活环境?
◆怎样用实验来证明?◆实验中改变的是什么条件?◆没改变的又有哪些条件?
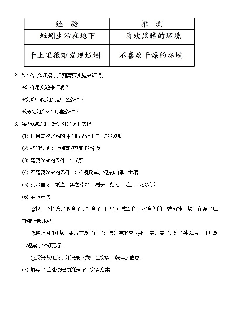
科学讲究证据,推测需要实验来证明。
实验观察1:蚯蚓对光照的选择
蚯蚓喜欢光照的环境吗?做出自己的预测。
蚯蚓数量、观察时间、土壤
纸盒、黑色染料、刷子、剪刀、蚯蚓、吸水纸
①找一个长方形的盒子,把盒子的里面涂成黑色,将盒盖的一端剪掉一块,在盒子底部铺上吸水纸。②将蚯蚓10条一组放在盒子内黑暗与明亮的交界处,盖好盖子。5分钟以后,打开盒盖观察,做好记录。③反复做几次,并记录下我们在实验中获得的信息。
蚯蚓喜欢生活在明亮的还是黑暗的环境里?
蚯蚓喜欢生活在黑暗的环境里
纸盒、蚯蚓、黑色染料、吸水纸、剪刀、刷子
填写“蚯蚓对光照的选择”实验方案
5分钟以后,打开盒盖观察,发现
实验观察2:蚯蚓对干燥或潮湿环境的选择
“蚯蚓对干燥或潮湿环境的选择”实验方案
蚯蚓喜欢生活在干燥还是潮湿的环境里?
蚯蚓喜欢生活在潮湿的环境里
蚯蚓数量、观察时间、光照
纸盒、蚯蚓、干土、湿土
①找一个长方形的盒子,在盒子的两端分别铺上一层泥土,一端铺湿润的,一端铺干燥的。②将蚯蚓10条一组放在盒子中间,盖好盖子。5分钟以后,打开盒盖观察,做好记录。③反复做几次,并记录下我们在实验中获得的信息。
从两个实验中,我们获得怎样的信息?
蚯蚓喜欢生活在阴暗潮湿的环境中。
蚯蚓是一种变温动物,生活在阴暗潮湿、富含有机物的环境中,15℃-25℃为最佳温度,土壤的含水量一般在60%以上的环境中生存。
适宜蚯蚓生活的环境具有什么特点?
你知道哪些动物对环境的不同需求?
天鹅是一种冬候鸟,喜欢群栖在湖泊和沼泽地带,主要以水生植物为食。
不同的动物选择怎样的生活环境呢?请你与家人分享你的想法。
1.用干湿不同的沙质土、黏质土和壤土把蚯蚓围起来,蚯蚓会钻进黏土里。( )
2.强强在湿润、黑暗的地方找到许多蚯蚓。( )
3.我们在做完研究蚯蚓的实验后应把蚯蚓放回大自然。( )
4.在探究蚯蚓是否适宜生活在黑暗的环境中时,我们只需要做一次实验。( )
1.丽丽抓了几条蚯蚓,准备继续研究,你觉得她应该为蚯蚓准备的生活环境是( )。
A.在盒子里放上干燥的土壤,再把盒子放在阳台上 B.在盒子里放上湿润的土壤,再把盒子放在阳台上 C.在盒子里放上湿润的土壤,再把盒子放在阴暗的角落里
2.取一个盒子,如右图所示放入蚯蚓,盖好盖子,过1小时后,会发现( )。
A.在土壤较干的地方蚯蚓多 B.在土壤较湿的地方蚯蚓多 C.两端蚯蚓一样多
3.在做蚯蚓对光照的选择实验时,蚯蚓总是会向黑暗的一端爬去,这是蚯蚓对( )因素的一种适应。
A.温度B.光照C.空气
4.雷雨过后,宁宁看到一些蚯蚓爬到地面上,这是因为蚯蚓要( )。
A.呼吸新鲜空气B.晒太阳C.到地面上喝水
5.据研究,蚯蚓具有处理垃圾的能力。如果让你帮蚯蚓选择,那么下列的“垃圾”中,最适合蚯蚓的是( )。
A.埋在地下的城市生活垃圾 B.可供回收的纸张、塑料垃圾 C.堆在地面的厨余垃圾
三、同学们,相信你们肯定见过蚯蚓吧,那么蚯蚓喜欢在哪些地方出现呢?让我们一起来探究吧!
.&1& .. &2& .
1.实验用很多条蚯蚓而不是一两条,因为________________________。
要提高实验结果的准确性
2.一般同样的实验做3次,而不是1次,因为______________________________。
多次实验得出的结论更真实可靠
小明在抓鼠妇(俗称潮虫、西瓜虫)的过程中发现,只有在花坛边黑暗、潮湿的石块下可以找到鼠妇(见右图),而在明亮、干燥的地面上找不到鼠妇。到底是什么因素在影响鼠妇的分布呢?是光照程度还是潮湿程度呢?
为此,他进行了探究。他在一个长方形的铁盘上,布置了A、B、C三个环境区域(如上图),鼠妇可在三个区域之间自由移动;然后在铁盘的中间区域放入15只鼠妇,每隔两分钟统计一次各区域中鼠妇的数量。请完成下列问题。
1.小明在探究______因素对鼠妇生活的影响。
2.小明用了15只鼠妇做实验,原因是( )。
A.没什么原因,随便拿的 B.为了防止偶然性,使实验结论更具科学性 C.小明比较喜欢“15”这个数
相关课件
这是一份科学教科版 (2017)4.设计塔台模型获奖课件ppt,文件包含14设计塔台模型课件pptx、核心素养目标14设计塔台模型教案设计docx、探索哪种结构更稳定mp4、探索物体不容易倒的秘密mp4等4份课件配套教学资源,其中PPT共38页, 欢迎下载使用。
这是一份小学科学教科版 (2017)六年级下册1.了解我们的住房精品课件ppt,文件包含11了解我们的住房课件pptx、核心素养目标11了解我们的住房教案设计docx、视频1mp4、视频2mp4等4份课件配套教学资源,其中PPT共33页, 欢迎下载使用。
这是一份小学教科版 (2017)3.建造塔台获奖课件ppt,文件包含13建造塔台课件pptx、核心素养目标13建造塔台教案设计docx、视频1mp4等3份课件配套教学资源,其中PPT共38页, 欢迎下载使用。

