所属成套资源:2024年高考化学【热点·重点·难点】专练(新高考专用)
重难点12 电解质溶液图像分析-2024年高考化学【热点·重点·难点】专练(新高考专用)
展开这是一份重难点12 电解质溶液图像分析-2024年高考化学【热点·重点·难点】专练(新高考专用),文件包含重难点12电解质溶液图像分析-2024年高考化学热点·重点·难点专练新高考专用原卷版docx、重难点12电解质溶液图像分析-2024年高考化学热点·重点·难点专练新高考专用解析版docx等2份试卷配套教学资源,其中试卷共69页, 欢迎下载使用。
本讲在高考卷中主要以选择题形式出现,综合性较强,以相关图像为信息载体,考查离子平衡、曲线含义的判断、平衡常数的计算、离子数量关系、溶液酸碱性判断及变化等知识。总体来说,历年高考中电解质溶液试题具有一定的难度。其考查的主要内容有:
(1)弱电解质的电离平衡及图像分析;
(2)水的电离平衡及图像分析、混合溶液酸碱性的判断;
(3)盐类的水解平衡及图像分析;
(4)电解质溶液中离子浓度大小的比较(三大守恒关系的应用);
(5)沉淀的溶解平衡及转化。
预计2024年高考中,“四大常数”(水的离子积常数、电离常数、水解常数、溶度积常数)的计算及应用、中和滴定的迁移应用、离子浓度大小的比较、沉淀溶解平衡仍会成为考查的重点,难度以偏难为主,以选择题、图像题的形式呈现。在化工流程题中考查溶度积(Ksp)的计算及应用,在化学反应原理综合题中考查电离常数、水解常数等的计算及应用等。
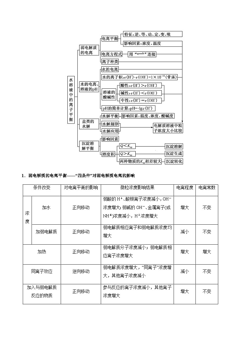
【策略1】理解溶液中四大平衡的概念、影响因素及应用
1.弱电解质的电离平衡——“四条件”对弱电解质电离的影响
2.影响水电离的因素及溶液的酸碱性
(1)影响水电离的因素
(2)溶液的酸碱性及pH
①溶液酸碱性与pH:在任何温度下的中性溶液中,c(H+)=c(OH-)=eq \r(Kw),常温下中性溶液的pH=7,温度升高时,中性溶液的pH<7。
②溶液pH的计算方法
解答有关pH的计算时,首先要注意温度,明确是25℃还是非25℃,然后判断溶液的酸碱性,再根据“酸按酸”,“碱按碱”的原则进行计算。
若溶液为酸性,先求c(H+),再求pH;
若溶液为碱性,先求c(OH-),再由c(H+)=eq \f(KW,cOH-)求c(H+),最后求pH。
3.盐类的水解及其应用
(1)盐类水解的规律
①组成盐的弱碱阳离子水解使溶液显酸性,组成盐的弱酸根离子水解使溶液显碱性。
②盐对应的酸(或碱)越弱,水解程度越大,溶液碱性(或酸性)越强。
③多元弱酸的酸根离子比酸式酸根离子的水解程度大得多。如相同浓度时,COeq \\al(2-,3)比HCOeq \\al(-,3)的水解程度大。
④水解程度:相互促进水解的盐>单水解的盐>相互抑制水解的盐。如NHeq \\al(+,4)的水解程度:(NH4)2CO3>(NH4)2SO4>(NH4)2Fe(SO4)2。
(2)溶液酸碱性的判断方法
①电离能力大于水解能力,如CH3COOH的电离程度大于CH3COO-的水解程度,所以等浓度的CH3COOH与CH3COONa溶液等体积混合后溶液显酸性;同理NH3·H2O的电离程度大于NHeq \\al(+,4)的水解程度,等浓度的NH3·H2O和NH4Cl溶液等体积混合后溶液显碱性。
②水解能力大于电离能力,如HClO的电离程度小于ClO-水解程度,所以等浓度的HClO与NaClO溶液等体积混合后溶液显碱性。
③酸式盐溶液的酸碱性主要取决于酸式酸根的电离能力和水解能力哪一个更强。如在NaHCO3溶液中,HCOeq \\al(-,3)的水解程度大于电离程度,故溶液显碱性;而在NaHSO3溶液中,HSOeq \\al(-,3)的电离程度大于水解程度,故溶液显酸性。
4.沉淀溶解平衡及其应用
一般情况下,升高温度能促进沉淀的溶解;稀释使沉淀溶解平衡向右移动,稀释后重新达到平衡时各离子浓度保持不变。对于确定的物质来说,Ksp只与温度有关;温度相同时,组成形式相同的物质,Ksp较大者溶解度较大。
(1)沉淀的生成或溶解的判断:若体系内Qc=Ksp,体系处于溶解平衡状态;Qc>Ksp,体系内会有沉淀析出;Qc
(3)沉淀的转化与Ksp大小间的关系:组成形式相同的难溶物质,Ksp较大的沉淀易转化为Ksp较小的沉淀,但当二者Ksp相差不大时,反过来也可转化。
【策略2】掌握溶液中各类平衡常数的计算方法及关系
(1)电离平衡常数(Ka)与电离度(α)的关系(以一元弱酸HA为例)
HA H+ + A-
起始浓度 c酸 0 0
平衡浓度 c酸·(1-α) c酸·α c酸·α
Ka= eq \f((c酸·α)2,c酸·(1-α)) = eq \f(c酸·α2,1-α) 。
若α很小,可认为1-α≈1,则Ka=c酸·α2 eq \b\lc\(\rc\)(\a\vs4\al\c1(或α=\r(\f(Ka,c酸)))) 。
(2)电离平衡常数与水解平衡常数的关系
①对于一元弱酸HA,Ka与Kh的关系
HAH++A-,Ka(HA)= eq \f(c(H+)·c(A-),c(HA)) ;
A-+H2OHA+OH-,Kh(A-)= eq \f(c(OH-)·c(HA),c(A-)) 。
则Ka·Kh=c(H+)·c(OH-)=Kw,故Kh= eq \f(Kw,Ka) 。
②对于二元弱酸H2B,Ka1(H2B)、Ka2(H2B)与Kh(HB-)、Kh(B2-)的关系
HB-+H2OH2B+OH-,
Kh(HB-)= eq \f(c(OH-)·c(H2B),c(HB-)) = eq \f(c(H+)·c(OH-)·c(H2B),c(H+)·c(HB-)) = eq \f(Kw,Ka1) 。
B2-+H2OHB-+OH-,
Kh(B2-)= eq \f(c(OH-)·c(HB-),c(B2-)) = eq \f(c(H+)·c(OH-)·c(HB-),c(H+)·c(B2-)) = eq \f(Kw,Ka2) 。
【特别提示】
常温时,对于一元弱酸HA,当Ka>1.0×10-7时,Kh<1.0×10-7,此时将等物质的量浓度的HA溶液与NaA溶液等体积混合,HA的电离程度大于A-的水解程度,溶液呈酸性;同理,当Ka<1.0×10-7时,Kh>1.0×10-7,A-的水解程度大于HA的电离程度,溶液呈碱性。对于多元弱酸,Kh= eq \f(Kw,Ka) ,Ka是其阴离子结合一个H+所形成的粒子的电离平衡常数。
(3)溶度积常数(Ksp)的相关计算
①M(OH)n悬浊液中Ksp、Kw、pH间的关系
M(OH)n(s)Mn+(aq)+nOH-(aq)
Ksp=c(Mn+)·cn(OH-)= eq \f(c(OH-),n) ·cn(OH-)= eq \f(cn+1(OH-),n) = eq \f(1,n) eq \b\lc\(\rc\)(\a\vs4\al\c1(\f(Kw,10-pH))) eq \s\up12(n+1) 。
②Ksp与溶解度(S)之间的计算关系
对于AB型物质,其Ksp= eq \b\lc\(\rc\)(\a\vs4\al\c1(\f(S,M)×10)) eq \s\up12(2) 。
【策略3】建立粒子浓度大小比较解题思维模型
1.依据“3大守恒”,确定解题原则
(1)电荷守恒:电解质溶液中所有阳离子所带的正电荷总数与所有阴离子所带的负电荷总数相等。如在Na2CO3溶液中存在着Na+、CO32—、H+、OH-、HCO3—,它们存在如下关系:c(Na+)+c(H+)=2c(CO32—)+c(HCO3—)+c(OH-)。
(2)物料守恒:电解质溶液中,由于某些离子能水解或电离,离子种类增多,但某些关键性的原子总是守恒的。
c(Na+)=2[c(CO32—)+c(HCO3—)+c(H2CO3)]
(3)质子守恒:指在电离或水解过程中,会发生质子(H+)转移,但在质子转移过程中其数量保持不变,如在Na2CO3溶液中:c(OH-)=c(HCO3—)+2c(H2CO3)+c(H3O+)。
2.锁定3种情况,判断溶液酸碱性
(1)电离能力大于水解能力,如:CH3COOH的电离程度大于CH3COO-的水解程度,所以等浓度的CH3COOH与CH3COONa溶液等体积混合后溶液显酸性;同理NH3·H2O的电离程度大于NH4+的水解程度,等浓度的NH3·H2O和NH4Cl溶液等体积混合后溶液显碱性。
(2)水解能力大于电离能力,如:HClO的电离程度小于ClO-水解程度,所以等浓度的HClO与NaClO溶液等体积混合后溶液显碱性。
(3)酸式盐溶液的酸碱性主要取决于酸式酸根的电离能力和水解能力哪一个更强。如在NaHCO3溶液中,HCO3—的水解大于电离,故溶液显碱性;而在NaHSO3溶液中,HSO3—的电离大于水解,故溶液显酸性。
3.突破溶液中粒子浓度的“五模板”
(1)MCl(强酸弱碱盐)溶液
(2)Na2A(强碱弱酸盐)溶液
(3)NaHA(a:水解为主,b:电离为主)
(4)HA(弱酸)与NaA混合液(同浓度同体积)
(a:pH<7,b:pH>7)
(5)MOH(弱碱)与MCl混合液(同浓度、同体积)
(a:pH>7,b:pH<7)
4.巧抓“五点”,突破中和滴定图像
例如:室温下,向20 mL 0.1 ml·L-1 HA溶液中逐滴加入0.1 ml·L-1 NaOH溶液,溶液pH的变化如图所示。
【策略4】掌握与Kw、Ksp有关的图像分析
(1)直线型(pMpR曲线)
pM为阳离子浓度的负对数,pR为阴离子浓度的负对数
①直线AB上的点:c(M2+)=c(R2-);
②溶度积:CaSO4>CaCO3>MnCO3;
③X点相对于CaCO3来说要析出沉淀,相对于CaSO4来说是不饱和溶液,能继续溶解CaSO4;
④Y点:c(SO42—)>c(Ca2+),二者的浓度积等于10-5;
Z点:c(CO32—)
(3)分布系数图像分析
[说明:pH为横坐标、分布系数(即组分的平衡浓度占总浓度的分数)为纵坐标]
考向一 弱电解质的电离平衡图像分析
1.(2022·全国·乙卷真题)常温下,一元酸的。在某体系中,与离子不能穿过隔膜,未电离的可自由穿过该膜(如图所示)。
设溶液中,当达到平衡时,下列叙述正确的是
A.溶液Ⅰ中
B.溶液Ⅱ中的HA的电离度为
C.溶液Ⅰ和Ⅱ中的不相等
D.溶液Ⅰ和Ⅱ中的之比为
【答案】B
【详解】A.常温下溶液I的pH=7.0,则溶液I中c(H+)=c(OH-)=1×10-7ml/L,c(H+)<c(OH-)+c(A-),A错误;
B.常温下溶液II的pH=1.0,溶液中c(H+)=0.1ml/L,Ka==1.0×10-3,c总(HA)=c(HA)+c(A-),则=1.0×10-3,解得=,B正确;
C.根据题意,未电离的HA可自由穿过隔膜,故溶液I和II中的c(HA)相等,C错误;
D.常温下溶液I的pH=7.0,溶液I中c(H+)=1×10-7ml/L,Ka==1.0×10-3,c总(HA)=c(HA)+c(A-),=1.0×10-3,溶液I中c总(HA)=(104+1)c(HA),溶液II的pH=1.0,溶液II中c(H+)=0.1ml/L,Ka==1.0×10-3,c总(HA)=c(HA)+c(A-),=1.0×10-3,溶液II中c总(HA)=1.01c(HA),未电离的HA可自由穿过隔膜,故溶液I和II中的c(HA)相等,溶液I和II中c总(HA)之比为[(104+1)c(HA)]∶[1.01c(HA)]=(104+1)∶1.01≈104,D错误;
答案选B。
考向二 盐类的水解平衡图像分析
2.(2023·重庆·统考高考真题)溶解度随温度变化的曲线如图所示,关于各点对应的溶液,下列说法正确的是
A.点等于点
B.点大于点
C.点降温过程中有2个平衡发生移动
D.点
【答案】B
【详解】A.温度升高,水的电离程度增大,则点小于点,A错误;
B.升高温度促进铵根离子的电离,且N点铵根离子浓度更大,水解生成氢离子浓度更大,N点酸性更强,故点大于点,B正确;
C.点降温过程中有水的电离平衡、铵根离子的水解平衡、硫酸铵的溶解平衡3个平衡发生移动,C错误;
D.点为硫酸铵的不饱和溶液,由电荷守恒可知,,D错误;
故选B。
3.(2021·福建·统考高考真题)如图为某实验测得溶液在升温过程中(不考虑水挥发)的pH变化曲线。下列说法正确的是
A.a点溶液的比c点溶液的小
B.a点时,
C.b点溶液中,
D.ab段,pH减小说明升温抑制了的水解
【答案】A
【详解】A.Kw=c(H+)c(OH-),随着温度的升高,Kw增大;a点、c点的pH相同,即氢离子浓度相同,但是不同,c点的Kw大,所以a点溶液的比c点溶液的小,故A正确;
B.碳酸氢钠溶液中存在电离平衡和水解平衡,根据图示可知,碳酸氢钠溶液显碱性,水解过程大于电离过程,Kh= ,所以,故B错误;
C.b点溶液显碱性,溶液中存在电荷守恒: ,由于c(H+)
故选A。
考向三 “物质滴定型”平衡图像分析
4.(2023·湖南·统考高考真题)常温下,用浓度为的标准溶液滴定浓度均为的和的混合溶液,滴定过程中溶液的随()的变化曲线如图所示。下列说法错误的是
A.约为
B.点a:
C.点b:
D.水的电离程度:
【答案】D
【详解】NaOH溶液和HCl、CH3COOH混酸反应时,先与强酸反应,然后再与弱酸反应,由滴定曲线可知,a点时NaOH溶液和HCl恰好完全反应生成NaCl和水,CH3COOH未发生反应,溶质成分为NaCl和CH3COOH;b点时NaOH溶液反应掉一半的CH3COOH,溶质成分为NaCl、CH3COOH和 CH3COONa;c点时NaOH溶液与CH3COOH恰好完全反应,溶质成分为NaCl、CH3COONa;d点时NaOH过量,溶质成分为NaCl、CH3COONa和NaOH,据此解答。
A.由分析可知,a点时溶质成分为NaCl和CH3COOH,c(CH3COOH)=0.0100ml/L,c(H+)=10-3.38ml/L,==10-4.76,故A正确;
B.a点溶液为等浓度的NaCl和CH3COOH混合溶液,存在物料守恒关系c(Na+)=c(Cl-)=c(CH3COOH)+c(CH3COO-),故B正确;
C.点b溶液中含有NaCl及等浓度的CH3COOH和 CH3COONa,由于pH<7,溶液显酸性,说明CH3COOH的电离程度大于CH3COO-的水解程度,则c(CH3COOH)
答案选D。
5.(2022·浙江·统考高考真题)某同学在两个相同的特制容器中分别加入20mL0.4ml·L-1Na2CO3溶液和40mL0.2ml·L-1NaHCO3溶液,再分别用0.4ml·L-1盐酸滴定,利用pH计和压力传感器检测,得到如图曲线:
下列说法正确的的是
A.图中甲、丁线表示向NaHCO3溶液中滴加盐酸,乙、丙线表示向Na2CO3溶液中滴加盐酸
B.当滴加盐酸的体积为V1mL时(a点、b点),所发生的反应用离子方程式表示为:HCO+H+=CO2↑+H2O
C.根据pH—V(HCl)图,滴定分析时,c点可用酚酞、d点可用甲基橙作指示剂指示滴定终点
D.Na2CO3和NaHCO3溶液中均满足:c(H2CO3)-c(CO)=c(OH-)-c(H+)
【答案】C
【详解】A.碳酸钠的水解程度大于碳酸氢钠,故碳酸钠的碱性强于碳酸氢钠,则碳酸钠溶液的起始pH较大,甲曲线表示碳酸钠溶液中滴加盐酸,碳酸钠与盐酸反应先生成碳酸氢钠,碳酸氢根离子再与氢离子反应产生碳酸,进而产生二氧化碳,则图中丁线表示向Na2CO3溶液中滴加盐酸,乙、丙线表示向NaHCO3溶液中滴加盐酸,A项错误;
B.由图示可知,当滴加盐酸的体积为20mL时,碳酸根离子恰好完全转化为碳酸氢根子,而V1> 20mL,V1mL时(a点、b点),没有二氧化碳产生,则所发生的反应为碳酸氢根离子与氢离子结合生成碳酸,离子方程式表示为:HCO+H+=H2CO3,B项错误;
C.根据pH-V(HCl)图,滴定分析时,c点的pH在9左右,符合酚酞的指示范围,可用酚酞作指示剂;d点的pH在4左右,符合甲基橙的指示范围,可用甲基橙作指示剂指示滴定终点,C项正确;
D.根据电荷守恒和物料守恒,则Na2CO3中存在c(OH-)-c(H+)=2c(H2CO3)+c(HCO), NaHCO3溶液中满足c(H2CO3)-c(CO)=c(OH-)-c(H+),D项错误;
答案选C。
6.(2021·湖南·统考高考真题)常温下,用的盐酸分别滴定20.00mL浓度均为三种一元弱酸的钠盐溶液,滴定曲线如图所示。下列判断错误的是
A.该溶液中:
B.三种一元弱酸的电离常数:
C.当时,三种溶液中:
D.分别滴加20.00mL盐酸后,再将三种溶液混合:
【答案】C
【详解】由图可知,没有加入盐酸时,NaX、NaY、NaZ溶液的pH依次增大,则HX、HY、HZ三种一元弱酸的酸性依次减弱。
A.NaX为强碱弱酸盐,在溶液中水解使溶液呈碱性,则溶液中离子浓度的大小顺序为c(Na+)>c(X-)>c(OH-)>c(H+),故A正确;
B.弱酸的酸性越弱,电离常数越小,由分析可知,HX、HY、HZ三种一元弱酸的酸性依次减弱,则三种一元弱酸的电离常数的大小顺序为Ka(HX)>Ka (HY)>Ka(HZ),故B正确;
C.当溶液pH为7时,酸越弱,向盐溶液中加入盐酸的体积越大,酸根离子的浓度越小,则三种盐溶液中酸根的浓度大小顺序为c(X-)>c(Y-)>c(Z-),故C错误;
D.向三种盐溶液中分别滴加20.00mL盐酸,三种盐都完全反应,溶液中钠离子浓度等于氯离子浓度,将三种溶液混合后溶液中存在电荷守恒关系c(Na+)+ c(H+)= c(X-)+c(Y-)+c(Z-)+ c(Cl-)+ c(OH-),由c(Na+)= c(Cl-)可得:c(X-)+c(Y-)+c(Z-)= c(H+)—c(OH-),故D正确;
故选C。
考向四 “分布系数型”平衡图像分析
7.(2023·福建·统考高考真题)时,某二元酸的、。溶液稀释过程中与的关系如图所示。已知的分布系数。下列说法错误的是
A.曲线n为的变化曲线B.a点:
C.b点:D.c点:
【答案】B
【详解】溶液稀释过程中,随着水的加入,因存在电离平衡HA-H++A-和水解平衡HA-+H2OOH-+H2A,HA-的分布系数先保持不变后减小,曲线n为的变化曲线,的增大,减小,增大明显,故曲线m为的变化曲线,则曲线p为的变化曲线;
A.溶液稀释过程中,随着水的加入,因存在电离平衡HA-H++A-和水解平衡HA-+H2OOH-+H2A,HA-的分布系数开始时变化不大且保持较大,故曲线n为的变化曲线,选项A正确;
B.a点, =1.0,则=0.1ml/L,=0.70,==0.15,,,,选项B错误;
C.b点, =0.70,==0.15,即=,根据物料守恒有,,故,选项C正确;
D.c点:=,故根据电荷守恒有,故,选项D正确;
答案选B。
8.(2023·北京·统考高考真题)利用平衡移动原理,分析一定温度下在不同的体系中的可能产物。
已知:i.图1中曲线表示体系中各含碳粒子的物质的量分数与的关系。
ii.2中曲线Ⅰ的离子浓度关系符合;曲线Ⅱ的离子浓度关系符合[注:起始,不同下由图1得到]。
下列说法不正确的是
A.由图1,
B.由图2,初始状态,无沉淀生成
C.由图2,初始状态,平衡后溶液中存在
D.由图1和图2,初始状态、,发生反应:
【答案】C
【详解】A.水溶液中的离子平衡 从图1可以看出时,碳酸氢根离子与碳酸根离子浓度相同,A项正确;
B.从图2可以看出、时,该点位于曲线Ⅰ和曲线Ⅱ的下方,不会产生碳酸镁沉淀或氢氧化镁沉淀,B项正确;
C.从图2可以看出、时,该点位于曲线Ⅱ的上方,会生成碳酸镁沉淀,根据物料守恒,溶液中,C项错误;
D.时,溶液中主要含碳微粒是,,时,该点位于曲线Ⅱ的上方,会生成碳酸镁沉淀,因此反应的离子方程式为,D项正确;
故选C。
9.(2023·湖北·统考高考真题)为某邻苯二酚类配体,其,。常温下构建溶液体系,其中,。体系中含Fe物种的组分分布系数δ与pH的关系如图所示,分布系数,已知,。下列说法正确的是
A.当时,体系中
B.pH在9.5~10.5之间,含L的物种主要为
C.的平衡常数的lgK约为14
D.当时,参与配位的
【答案】C
【详解】从图给的分布分数图可以看出,在两曲线的交点横坐标值加和取平均值即为某型体含量最大时的pH,利用此规律解决本题。
A.从图中可以看出Fe(Ⅲ)主要与L2-进行络合,但在pH=1时,富含L的型体主要为H2L,此时电离出的HL-较少,根据H2L的一级电离常数可以简单计算pH=1时溶液中c(HL-)≈5×10-9.46,但pH=1时c(OH-)=10-13,因此这四种离子的浓度大小为c(H2L)>c([FeL]+)>c(HL-)>c(OH-),A错误;
B.根据图示的分布分数图可以推导出,H2L在pH≈9.9时HL-的含量最大,而H2L和L2-的含量最少,因此当pH在9.5~10.5之间时,含L的物种主要为HL-,B错误;
C.该反应的平衡常数K=,当[FeL2]-与[FeL]+分布分数相等时,可以将K简化为K=,此时体系的pH=4,在pH=4时可以计算溶液中c(L2-)=5.0×10-14.86,则该络合反应的平衡常数K≈10-14.16,即lg K≈14,C正确;
D.根据图像,pH=10时溶液中主要的型体为[FeL3]3-和[FeL2(OH)]2-,其分布分数均为0.5,因此可以得到c([FeL3]3-)=c([FeL2(OH)]2-)=1×10-4ml·L-1,此时形成[FeL3]3-消耗了3×10-4ml·L-1的L2-,形成[FeL2(OH)]2-消耗了2×10-4ml·L-1的L2-,共消耗了5×10-4ml·L-1的L2-,即参与配位的c(L2-)≈5×10-4,D错误;
故答案选C。
考向五 沉淀溶解平衡图像分析
10.(2023·河北·统考高考真题)某温度下,两种难溶盐的饱和溶液中或与的关系如图所示。下列说法错误的是
A.
B.若混合溶液中各离子浓度如J点所示,加入,则平衡时变小
C.向固体中加入溶液,可发生的转化
D.若混合溶液中各离子起始浓度如T点所示,待平衡时
【答案】D
【详解】对于沉淀,存在沉淀溶解平衡,则,在图像上任找两点(0,16),(3,7),转化成相应的离子浓度代入,由于温度不变,所以计算出的不变,可求得x=3,;对于沉淀,存在沉淀溶解平衡,,按照同样的方法,在图像上任找两点(0,10),(3,7),可求得y=1,。
A.根据分析可知,x=3,y=1,,A项正确;
B.由图像可知,若混合溶液中各离子浓度如J点所示,此时,加入,增大,减小,则,,变小,B项正确;
C.向固体中加入溶液,当达到了的溶度积常数,可发生→的转化,C项正确;
D.若混合溶液中各离子起始浓度如T点所示,由于沉淀达到沉淀溶解平衡,所以不发生变化,而要发生沉淀,和的物质的量按1:y减少,所以达到平衡时,D项错误;
故选D。
11.(2023·辽宁·统考高考真题)某废水处理过程中始终保持H2S饱和,即,通过调节pH使和形成硫化物而分离,体系中与关系如下图所示,c为和的浓度,单位为。已知,下列说法正确的是
A.B.③为与的关系曲线
C.D.
【答案】D
【详解】已知H2S饱和溶液中随着pH的增大,H2S的浓度逐渐减小,HS-的浓度增大,S2-浓度逐渐增大,则有-lgc(HS-)和-lg(S2-)随着pH增大而减小,且相同pH相同时,HS-浓度大于S2-,即-lgc(HS-)小于-lg(S2-),则Ni2+和Cd2+浓度逐渐减小,且,即当c(S2-)相同时,c(Ni2+)>c(Cd2+),则-lgc(Ni2+)和-lg(Cd2+)随着pH增大而增大,且有-lgc(Ni2+)小于-lg(Cd2+),由此可知曲线①代表Cd2+、②代表Ni2+、③代表S2-,④代表HS-,据此分析结合图像各点数据进行解题。
A.由分析可知,曲线①代表Cd2+、③代表S2-,由图示曲线①③交点可知,此时c(Cd2+)=c(S2-)=10-13ml/L,则有,A错误;
B.由分析可知,③为与的关系曲线,B错误;
C.由分析可知,曲线④代表HS-,由图示曲线④两点坐标可知,此时c(H+)=10-1.6ml/L时,c(HS-)=10-6.5ml/L,或者当c(H+)=10-4.2ml/L时,c(HS-)=10-3.9ml/L,,C错误;
D.已知Ka1Ka2==,由曲线③两点坐标可知,当c(H+)=10-4.9ml/L时,c(S2-)=10-13ml/L,或者当c(H+)=10-6.8ml/L时,c(S2-)=10-9.2ml/L,故有Ka1Ka2===10-21.8,结合C项分析可知Ka1=10-7.1,故有,D正确;
故答案为D。
12.(2023·全国·统考高考真题)下图为和在水中达沉淀溶解平衡时的关系图(;可认为离子沉淀完全)。下列叙述正确的是
A.由点可求得
B.时的溶解度为
C.浓度均为的和可通过分步沉淀进行分离
D.混合溶液中时二者不会同时沉淀
【答案】C
【详解】A.由点a(2,2.5)可知,此时pH=2,pOH=12,则===,故A错误;
B.由点(5,6)可知,此时pH=5,pOH=9,则===,时的溶解度为=10-3,故B错误;
C.由图可知,当铁离子完全沉淀时,铝离子尚未开始沉淀,可通过调节溶液pH的方法分步沉淀和,故C正确;
D.由图可知,沉淀完全时,,pM5,此时pH约为4.7,在此pH下刚开始沉淀的浓度为,而题中>,则会同时沉淀,故D错误;
答案选C。
考向六 其他类型电解质溶液平衡图像分析
13.(2023·全国·统考高考真题)向饱和溶液(有足量固体)中滴加氨水,发生反应和,与的关系如下图所示(其中M代表、、或)。
下列说法错误的是
A.曲线I可视为溶解度随浓度变化曲线
B.的溶度积常数
C.反应的平衡常数K的值为
D.时,溶液中
【答案】A
【详解】氯化银饱和溶液中银离子和氯离子的浓度相等,向饱和溶液中滴加氨水,溶液中银离子浓度减小,氯离子浓度增大、一氨合银离子增大,继续滴加氨水,一氨合银离子增大的幅度小于二氨合银离子,则曲线I、Ⅱ、Ⅲ、Ⅳ分别表示二氨合银离子、一氨合银离子、银离子、氯离子与氨气浓度对数变化的曲线。
A.氨的浓度较小时AgCl(s)Ag+(aq)+Cl-(aq),浓度较大时AgCl(s)+2NH3(aq)+Cl-(aq),氯化银的溶解度曲线应与氯离子的曲线吻合,应该为曲线Ⅳ,故A错误;
B.由图可知,c(NH3)=10-1ml/L时,c(Cl-)=10-2.35ml/L,c(Ag+)=10-7.40ml/L,则氯化银的溶度积为10-2.35×10-7.40=10-9.75,故B正确;
C.由图可知,氨分子浓度对数为-1时,溶液中二氨合银离子和一氨合银离子的浓度分别为10-2.35ml/L和10-5.16ml/L,则的平衡常数K=
==,故C正确;
D.由分析可知,曲线I、Ⅱ、Ⅲ、Ⅳ分别表示二氨合银离子、一氨合银离子、银离子、氯离子与氨气浓度对数变化的曲线,则时,溶液中,故D正确;
故选A。
14.(2021·浙江·高考真题)取两份 的溶液,一份滴加的盐酸,另一份滴加溶液,溶液的pH随加入酸(或碱)体积的变化如图。
下列说法不正确的是
A.由a点可知:溶液中的水解程度大于电离程度
B.过程中:逐渐减小
C.过程中:
D.令c点的,e点的,则
【答案】C
【详解】向溶液中滴加盐酸,溶液酸性增强,溶液pH将逐渐减小,向溶液中滴加NaOH溶液,溶液碱性增强,溶液pH将逐渐增大,因此abc曲线为向溶液中滴加NaOH溶液,ade曲线为向溶液中滴加盐酸。
A.a点溶质为,此时溶液呈碱性,在溶液中电离使溶液呈酸性,在溶液中水解使溶液呈碱性,由此可知,溶液中的水解程度大于电离程度,故A正确;
B.由电荷守恒可知,过程溶液中,滴加NaOH溶液的过程中保持不变,逐渐减小,因此逐渐减小,故B正确;
C.由物料守恒可知,a点溶液中,向溶液中滴加盐酸过程中有CO2逸出,因此过程中,故C错误;
D.c点溶液中=(0.05+10-11.3)ml/L,e点溶液体积增大1倍,此时溶液中=(0.025+10-4)ml/L,因此x>y,故D正确;
综上所述,说法不正确的是C项,故答案为C。
(建议用时:40分钟)
1.(2024·陕西西安·校联考模拟预测)常温下,,向溶液中滴加盐酸,下列有关说法正确的是
A.滴定前,
B.V(盐酸)时,溶液
C.当滴定至溶液呈中性时,
D.滴定过程中变化曲线如图
【答案】A
【详解】由电离方程式可知,H2A在溶液中完全电离出HA—离子和氢离子,HA—在溶液中部分电离出A2—离子和氢离子,则Na2A溶液中,A2—离子在溶液中水解使溶液呈碱性。
A. 由分析可知,Na2A溶液呈碱性,溶液中存在质子守恒关系c(OH—)= c(H+)+c(HA—),则溶液中,故A正确;
B.当加入盐酸体积为10mL时,Na2A溶液与盐酸恰好反应得到NaHA溶液,HA—在溶液中部分电离出氢离子使溶液呈酸性,溶液pH小于7,故B错误;
C.当滴定至溶液呈中性时,溶液中氢离子浓度与氢氧根离子浓度相等,由溶液中的电荷守恒关系c(Na+)+ c(H+)= c(OH—)+2c(A2—)+c(HA—)+c(Cl—)可知,溶液中c(Na+)=2c(A2—)+c(HA—)+c(Cl—),故C错误;
D.由HA—的电离常数可知,A2—离子在溶液中的水解常数Kh====2.5×10—9,则1ml/LNa2A溶液中氢氧根离子浓度约为ml/L=5×10—5 ml/L,溶液pH小于10,由图可知,1ml/L Na2A溶液的pH大于10,所以题给图示不能表示滴定过程中pH变化曲线,故D错误;
故选A。
2.(2023·浙江·校联考一模)25℃时,用NaOH溶液分别滴定弱酸HA、CuSO4、FeSO4三种溶液,pM随pH变化关系如图所示【p表示负对数,M表示c(HA)/c(A-)、c(Cu2+)、c(Fe2+)等】,已知Ksp【Cu(OH)2】
C.a点对应的p(M)=3D.Fe(OH)2固体难溶解于HA溶液
【答案】D
【详解】Cu(OH)2、Fe(OH)2的结构相似,二者的 pM 随pH的变化曲线应该是平行线,故③代表滴定 HA 溶液的变化关系,根据曲线③pM=0时,溶液的 pH=5.0,可得K(HA)=10-5;根据曲线①pM=0时,溶液的pH=4.2,可得 Ksp=10-19.6;根据曲线②pM =0时,溶液的pH=6.5,可得 Ksp=10-15,Cu(OH)2更难溶,故①②分别代表滴定 CuSO4溶液FeSO4溶液的变化关系,且Ksp(Cu(OH)2)=10-19.6,Ksp(Fe(OH)2)=10-15。
A.根据分析可知:Ksp (Fe(OH)2)=10-15,故A正确;
B.由分析可知氢氧化铜Ksp=10-19.6,pH=7,则溶液中c(Cu2+)=10-5.6ml/L小于10-5ml/L,故B正确;
C.即,可得:,c(OH-)=10-6ml/L,因此,则p(Fe2+)=3,故C正确;
D.的K值为,平衡常数较大,故反应能发生,故D错误;
故选正确D。
3.(2022·北京西城·统考二模)常温下,向30mL溶液中加入溶液,溶液的pH随加入溶液的体积的变化如图。下列说法正确的是
已知:溶液的pH约为7
A.上图说明溶液中存在水解平衡
B.溶液中的比溶液中的大
C.溶液中存在:
D.溶液的pH变化是浓度改变造成的
【答案】A
【详解】A.未加入醋酸铵溶液时,0.1ml/L氯化铵溶液的pH为6,说明铵根离子在溶液中水解使溶液呈酸性,溶液中存在水解平衡,故A正确;
B.氯化铵是强酸弱碱盐,铵根离子在溶液中水解使溶液呈酸性,醋酸铵是弱酸弱碱盐,醋酸根离子和铵根离子在溶液中都发生水解反应,醋酸根离子在溶液中水解使溶液呈碱性,促进铵根离子水解,所以溶液中的比溶液中的小,故B错误;
C.氯化铵是强酸弱碱盐,铵根离子在溶液中水解使溶液呈酸性,溶液中离子浓度的大小顺序为c(Cl-)>c()>c(H+)>c(OH-),故C错误;
D.醋酸铵是弱酸弱碱盐,醋酸根离子和铵根离子在溶液中都发生水解反应,向氯化铵溶液中加入醋酸铵溶液时,溶液的pH变化是铵根离子浓度和醋酸根离子浓度的相对大小发生改变造成的,故D错误;
故选A。
4.(2022·黑龙江齐齐哈尔·统考三模)室温下,向20mL浓度均为0.2ml⋅L﹣1的NaOH和NH3⋅H2O的混合溶液中滴加0.2ml⋅L﹣1的标准硫酸溶液,滴加过程中溶液导电能力与所加硫酸溶液体积关系如图所示(已知c点处pH=5)。下列说法正确的是
A.ab段反应的离子方程式为NH3⋅H2O+H+=+H2O
B.室温下NH3⋅H2O的电离平衡常数Kb≈10﹣5
C.a、b、c三点中,b点处水的电离程度最大
D.c点溶液中c(Na+)>c(H+)>c()>c(OH﹣)
【答案】B
【详解】A.NaOH是强碱,NH3⋅H2O是弱碱,则加入硫酸溶液时先与NaOH反应,图中ab段反应的离子方程式为OH﹣+H+═H2O,故A错误;
B.c点处溶质为硫酸钠和硫酸铵,c()≈=0.1ml/L,水解使溶液的pH=5,水解常数Kh=,溶液中c(H+)=,即10﹣5=,则NH3⋅H2O的电离平衡常数Kb≈10﹣5,故B正确;
C.a、b、c三点溶液中溶质分别为NaOH和NH3⋅H2O、Na2SO4和NH3⋅H2O、Na2SO4和(NH4)2SO4,碱抑制水的电离,水解促进水的电离,并且c()越大促进作用越强,则c点处水的电离程度最大,故C错误;
D.c点处溶质为硫酸钠和硫酸铵c(Na2SO4)=c[(NH4)2SO4],水解使溶液呈酸性,则离子浓度关系为c(Na+)=c(SO)>c()>c(H+)>c(OH﹣),故D错误;
故选:B。
5.(2023·河北唐山·统考模拟预测)25℃时,用NaOH调节CH3COOH溶液的pH,保持体系中。粒子浓度的对数值(lgc)以、反应物的物质的量之比[]与pH的关系如图所示。下列有关说法错误的是
A.25℃时,CH3COOH的电离平衡常数的数量级为10-5
B.t=0.5时,
C.P1所示溶液:
D.P2所示溶液:
【答案】C
【详解】A.从图中可知,c(CH3COOH)和c(CH3COO-)相同时(虚线与实线相交的点),pH=4.75,根据CH3COOHCH3COO-+H+,醋酸浓度和醋酸根离子浓度相同时,K=c(H+)=10-4.75,数量级为10-5,A正确;
B.根据电荷守恒c(Na+)+c(H+)=c(CH3COO-)+c(OH-),t=0.5时,溶液中溶质为CH3COOH和CH3COONa,假设不发生电离和水解,两者浓度相同,现溶液呈酸性,说明醋酸的电离程度大于醋酸根离子的水解程度,因此c(Na+)>c(CH3COOH),再结合电荷守恒的等式可得,B正确;
C.P1溶液中,根据电荷守恒有c(Na+)+c(H+)=c(CH3COO-)+c(OH-),因为醋酸根离子浓度等于醋酸浓度,且两者浓度和为0.1ml/L,则醋酸根离子浓度为0.05ml/L,溶液呈酸性,氢离子浓度大于氢氧根离子浓度,则要使电荷守恒等式成立,c(Na+)
故答案选C。
6.(2023上·河南周口·高三项城市第一高级中学校联考阶段练习)常温下,、和在水中达沉淀溶解平衡时的pM-pH关系如图所示,M代表、或;时可认为M离子沉淀完全,已知,。
下列叙述正确的是
A.ⅰ曲线代表的是
B.a、b两点对应物质的和溶解度均相同
C.、的混合溶液中时二者能同时沉淀
D.“沉铜”时,若将pH从5.0提高到5.5,则铜损失的量降低至原来的10%
【答案】D
【详解】A.、结构相似,pM-pH关系曲线平行,,则ⅰ表示Fe3+,ⅰⅰ表示Al3+,ⅰⅰⅰ表示Cu2+,故A错误;
B.a、b两点对应物质的相同,溶解度不相同,故B错误;
C.ⅰ表示Fe3+,ⅰⅰⅰ表示Cu2+,、的混合溶液中时,根据图示,当开始沉淀时,已经沉淀完全,二者不能同时沉淀,故C错误;
D.根据a点时,则 “沉铜”时,若将pH从5.0提高到5.5,,则铜损失的量降低至原来的10%,故D正确;
选D。
7.(2023·陕西汉中·统考一模)常温下,现有的溶液,。已知含氮或含碳各微粒的分布分数(平衡时某种微粒的浓度占各种微粒浓度之和的分数)与pH的关系如图所示,下列说法错误的是
A.常温下,
B.向的上述溶液中逐滴滴加溶液时,和浓度都逐渐减小
C.溶液中存在下列守恒关系:
D.当溶液的时,溶液中存在下列关系:
【答案】B
【详解】A.由0.1ml/L碳酸氢铵溶液的pH为7.8,说明碳酸氢根离子在溶液中的水解程度大于碳酸氢根离子,使溶液呈碱性,则由盐类水解规律可知,一水合氨的电离程度大于碳酸的电离程度,一水合氨的电离常数大于碳酸的一级电离常数,故A正确;
B.由图可知,向pH为7.8的碳酸氢铵溶液中加入氢氧化钠溶液时,溶液中的铵根离子浓度减小,碳酸氢根离子浓度增大,故B错误;
C.碳酸氢铵溶液中存在物料守恒关系,故C正确;
D.由图可知,溶液pH为9时,溶液中离子浓度的大小关系为,故D正确;
故选B。
8.(2023·河南新乡·统考一模)25℃时,向的氨水中逐滴加入的盐酸,向的溶液中逐滴加入的溶液(无气体逸出),溶液的pH与[或]的关系如图所示。下列说法错误的是。
A.曲线②中的
B.当时,恒有关系:
C.当时,两溶液pH均大于9.26
D.25℃时,的溶液的pH约为4.63
【答案】C
【详解】向的氨水中逐滴加入的盐酸,,加入盐酸,pH减小,氢离子浓度增大,促进一水合氨的电离,逐渐增大,对应曲线②;向的溶液中逐滴加入的溶液(无气体逸出),,加入NaOH,pH增大,氢氧根离子消耗氢离子,促进铵根离子的水解,逐渐增大,对应曲线①;
A.根据分析,曲线②中的,A正确;
B.当时,两线相交,则,说明,B正确;
C.时,则两混合溶液中均含等物质的量的和,,所以的电离程度大于的水解程度,所以,则,,据图可知此时,C错误;
D.假设25℃时,的溶液中,则,,解得,则25℃时,的溶液的pH约为4.63,D正确;
答案选C。
9.(2023上·湖南衡阳·高三湖南省衡南县第一中学校联考期中)常温下,用调节浊液的pH,测得在通入的过程中,体系中(X代表或)与的关系如图所示。下列说法正确的是
已知:为微溶于水,溶于盐酸,不溶于氢氟酸、乙醇和丙酮的固体。
A.
B.随着的加入,溶解度逐渐减小
C.p点对应的溶液中
D.m、n点时的溶液中均存在
【答案】D
【详解】A.HF的电离平衡常数,纵坐标相当于,随着变大,变大,变小,则表示的变化情况,表示的变化情况,根据m、n两点的数据,得,选项A错误;
B.随着的加入,溶解平衡正向移动,溶解度增大,选项B错误;
C.p点时,又根据组成可知,溶液中存在,
故p点时,选项C错误;
D.m、n点时的溶液中均存在电荷守恒有,根据选项C知,故有,选项D正确;
答案选D。
10.(2023·陕西西安·西北工业大学附属中学校考模拟预测)难溶盐可溶于盐酸,常温下,用盐酸调节浊液的,测得体系中或与的关系如图。下列说法不正确的是
A.N代表与的变化曲线
B.Y点的溶液中存在
C.常温下,
D.Z点的溶液中存在
【答案】B
【详解】A.由得,与成正比,则M代表与的变化曲线,N代表与的变化曲线,A正确;
B.Y点溶液存在电荷守恒,物料守恒,Y点M与N相交,则,且Y点,则,B错误;
C.M代表与的变化曲线,N代表与的变化曲线,由可得,,由可得,,C正确;
D.由C可得,,,Z点溶液中,代入得,,则,D正确;
故选B。
11.(2024·广西北海·统考一模)柠檬酸是番茄中最常见的天然酸性物质,其分子结构简式为(用表示)。常温下,用溶液滴定溶液的滴定曲线如图所示。已知常温下柠檬酸的电离常数为:。下列叙述正确的是
A.a点溶液中,
B.b点溶液中,
C.常温下溶液加水稀释过程中,减小
D.常温下的水解常数为
【答案】C
【详解】A.a点溶液为溶液,溶液呈酸性,电荷守恒为,A错误;
B.b点溶液为溶液,溶液呈酸性,的电离程度大于的水解程度,故离子浓度大小为,B错误;
C.溶液呈酸性,加水稀释过程中,溶液中减小,则溶液中增大。常温下加水稀释过程中,的水解常数保持不变,加水稀释过程中增大,则减小,C正确;
D.常温下,的水解常数,D错误。
故答案选C。
12.(2023·四川成都·石室中学校考一模)常温下,向和的混合液中滴加溶液,与的关系如图所示。知:代表或;;当被沉淀的离子的物质的量浓度小于时,认为该离子已沉淀完全。下列叙述错误的是
A.X、Z分别代表与的关系
B.常温下,弱酸的电离常数
C.图中点对应溶液的为6.5,此时溶液中
D.向浓度均为的和的混合溶液中逐滴加入溶液,能通过沉淀的方式将两种离子分离
【答案】C
【详解】A.由可知,pH相等时,溶液中>,故曲线X代表与 pH 的关系,Y代表与 pH 的关系,而与c(H+)的乘积为定值K(HR),故c(H+)越小(pH越大)时,也越小,Z代表与 pH 的关系,A正确;
B.,取Z点(5,0)带入得,,B正确;
C. Y代表与 pH 的关系,由图中Y上一点(8,3)可知,pH=8,pOH=6,pM=3,则=1×10-15,a点时,则pOH=7.5,pH为6.5,由Z曲线可知,此时为负值,说明c(R-)>c(HR),C错误;
D.由C分析可知,=1×10-15,由图同理可知,=1×10-20,向浓度均为0.1ml/L的C2+和Pb2+混合溶液中逐滴加入0.1ml/L NaOH溶液,Pb2+会先沉淀,当c(Pb2+)=1×10-5ml/L时,此时c(OH-)=1×10-7.5ml/L,溶液中C2+还未开始沉淀,故能通过沉淀的方式将两种离子分离,D正确。
故选C。
13.(2023·山东德州·德州市第一中学校联考模拟预测)为二元弱酸,常温下向溶液滴加固体(忽略溶液体积变化),溶液中、的百分含量与的关系如图所示,已知;如:。下列说法不正确的是
A.曲线是的百分含量
B.的的数量级为
C.M点对应溶液中,
D.溶液中
【答案】A
【详解】H2A是二元弱酸:,,图中pOH越小,溶液碱性越强,H2A的百分含量随pOH的增大而增大,为曲线c,HA-的百分含量随pOH的增大先增大后减小,为曲线b,溶液中A2-的百分含量随pOH的增大而减小,为曲线a。
A.据分析,曲线a是A2-的百分含量,故A错误;
B.b、c曲线的交点N,表示H2A和HA-的百分含量相等,即c(H2A)=c(HA-),Ka1=,根据N点pOH=12.1,则c(H+)=10-1.9ml/L,Ka1=10-1.9,数量级为10-2,故B正确;
C.M点有c(A2-)=c(HA-),根据电荷守恒有2c(A2-)+c(HA-)+c(OH-)=c(H+)+c(Na+),M点pOH=6.8,即c(OH-)>c(H+),故,故C正确;
D.NaHA完全电离出Na+和HA-,HA-发生水解和电离,故c(HA-)
14.(2024·河北·校联考模拟预测)室温下,向0.1三元中强酸H3PO4溶液中缓慢加入NaOH固体,忽略温度和溶液体积的变化,溶液中的H3PO4、、和的物质的量分数随溶液的pH的变化如图所示[已知],下列叙述错误的是
A.的数量级为
B.Q1、Q2和Q3三点溶液中均存在:
C.Na2HPO4溶液中:
D.当pH=13时,
【答案】D
【详解】根据图象中pH的变化,可知图象中X为H3PO4,Y为,Z为,W为。
A.因的第二步电离常数 ,pH=7.2时,,故,故的数量级为,故A正确;
B.溶液中存在电荷守恒,故,故B正确;
C.Na2HPO4溶液中根据物料守恒可得:,故C正确;
D.当pH=13时,c(OH-)=0.1ml/L,结合图像可知,故D错误;
故选D。
15.(2023·浙江宁波·统考模拟预测)已知的电离常数、。常温下,难溶物BaX在不同浓度盐酸(足量)中恰好不再溶解时,测得混合液中与pH的关系如图所示:
下列说法正确的是
A.直线上任一点均满足:
B.M点:
C.N点:约为
D.约为电解质溶液图像分析
考向一 弱电解质的电离平衡图像分析
考向二 盐类的水解平衡图像分析
考向三 “物质滴定型”平衡图像分析
考向四 “分布系数型”平衡图像分析
考向五 沉淀溶解平衡图像分析
考向六 其他类型电解质溶液平衡图像分析
条件改变
对电离平衡的影响
微粒浓度影响结果
电离程度
电离常数
浓度
加水
正向移动
弱酸的H+、酸根离子浓度减小,OH-浓度增大;弱碱的OH-、金属离子(或NHeq \\al(+,4))浓度减小,H+浓度增大
增大
不变
加弱电解质
正向移动
弱电解质相应离子和弱电解质浓度均增大
减小
不变
加热
正向移动
弱电解质分子浓度减小;弱电解质相应离子浓度增大
增大
增大
同离子效应
逆向移动
弱电解质浓度增大,“同离子”浓度增大,其他离子浓度减小
减小
不变
加入与弱电解质反应的物质
正向移动
参与反应的离子浓度减小,其他离子浓度增大
增大
不变
单一溶液
酸或碱溶液——考虑电离
盐溶液——考虑水解
混合溶液
不反应
同时考虑电离和水解
反应
不过量
生成酸或碱——考虑电离
生成盐——考虑水解
过量
根据过量程度考虑电离或水解
不同溶液中某离子浓度的变化
若其他离子能促进该离子的水解,则该离子浓度减小,若抑制其水解,则该离子浓度增大
电荷守恒
c(M+)+c(H+)=c(Cl-)+c(OH-)
物料守恒
c(M+)+c(MOH)=c(Cl-)
粒子浓度
c(Cl-)>c(M+)>c(H+)>c(MOH)>c(OH-)
电荷守恒
c(Na+)+c(H+)=2c(A2-)+c(HA-)+c(OH-)
物料守恒
c(Na+)=2[c(H2A)+c(HA-)+c(A2-)]
粒子浓度
c(Na+)>c(A2-)>c(OH-)>c(HA-)>c(H+)
电荷守恒
c(Na+)+c(H+)=2c(A2-)+c(HA-)+c(OH-)
物料守恒
c(Na+)=c(H2A)+c(HA-)+c(A2-)
粒子浓度
a
c(Na+)>c(HA-)>c(OH-)>c(H2A)>c(H+)>c(A2-)
b
c(Na+)>c(HA-)>c(H+)>c(A2-)>c(OH-)>c(H2A)
电荷守恒
c(Na+)+c(H+)=c(A-)+c(OH-)
物料守恒
2c(Na+)=c(HA)+c(A-)
粒子浓度
a
c(A-)>c(Na+)>c(HA)>c(H+)>c(OH-)
b
c(HA)>c(Na+)>c(A-)>c(OH-)>c(H+)
电荷守恒
c(M+)+c(H+)=c(Cl-)+c(OH-)
物料守恒
2c(Cl-)=c(MOH)+c(M+)
粒子浓度
a
c(M+)>c(Cl-)>c(MOH)>c(OH-)>c(H+)
b
c(MOH)>c(Cl-)>c(M+)>c(H+)>c(OH-)
反应的“起始”点
判断酸、碱的相对强弱
反应的“一半”点
判断是哪种溶质的等量混合
溶液的“中性”点
判断溶液中溶质的成分及哪种物质过量或不足
“恰好”反应点
判断生成的溶质成分及溶液的酸碱性
反应的“过量”点
判断溶液中的溶质,判断哪种物质过量
不同温度下水溶液中c(H+)与c(OH-)的变化曲线
常温下,CaSO4在水中的沉淀溶解平衡曲线(Ksp=9×10-6)
①A、C、B三点均为中性,温度依次升高,Kw依次增大
②D点为酸性溶液,E点为碱性溶液,Kw=1×10-14
③直线AB的左上方均为碱性溶液,任意一点:c(H+)
②b点在曲线的上方,Q>Ksp,将会有沉淀生成
③d点在曲线的下方,Q
(以CH3COOH为例)
二元弱酸
(以H2C2O4为例)
注:pKa为电离常数的负对数
注:pKa1、pKa2为电离常数的负对数
δ0为CH3COOH的分布系数,δ1为CH3COO-的分布系数
δ0为H2C2O4的分布系数,δ1为HC2O42—的分布系数,δ2为C2O42—的分布系数
随着pH增大,溶质分子浓度不断减小,离子浓度逐渐增大,酸根离子增多。根据分布系数可以书写一定pH时所发生反应的离子方程式
同一pH条件下可以存在多种溶质微粒。根据在一定pH条件下的微粒分布系数和酸的浓度分析,就可以计算各组分在该pH时的平衡浓度
相关试卷
这是一份重难点02 化学用语-2024年高考化学【热点·重点·难点】专练(新高考专用),文件包含重难点02化学用语-2024年高考化学热点·重点·难点专练新高考专用原卷版docx、重难点02化学用语-2024年高考化学热点·重点·难点专练新高考专用解析版docx等2份试卷配套教学资源,其中试卷共39页, 欢迎下载使用。
这是一份重难点01 化学与STSE、化学与传统文化-2024年高考化学【热点·重点·难点】专练(新高考专用),文件包含重难点01化学与STSE化学与传统文化-2024年高考化学热点·重点·难点专练新高考专用原卷版docx、重难点01化学与STSE化学与传统文化-2024年高考化学热点·重点·难点专练新高考专用解析版docx等2份试卷配套教学资源,其中试卷共32页, 欢迎下载使用。
这是一份热点07 晶胞的结构分析及计算-2024年高考化学【热点·重点·难点】专练(新高考专用),文件包含热点07晶胞的结构分析及计算-2024年高考化学热点·重点·难点专练新高考专用原卷版docx、热点07晶胞的结构分析及计算-2024年高考化学热点·重点·难点专练新高考专用解析版docx等2份试卷配套教学资源,其中试卷共76页, 欢迎下载使用。

