所属成套资源:备考2024届高考政治一轮复习讲义选择性必修部分(55份)
- 备考2024届高考政治一轮复习讲义选择性必修3第二课遵循逻辑思维规则第二课时掌握演绎推理方法考点1简单判断的演绎推理方法 学案 0 次下载
- 备考2024届高考政治一轮复习讲义选择性必修3第二课遵循逻辑思维规则第二课时掌握演绎推理方法考点2复合判断的演绎推理方法 学案 0 次下载
- 备考2024届高考政治一轮复习讲义选择性必修3第二课遵循逻辑思维规则第三课时学会归纳与类比推理考点2类比推理 学案 0 次下载
- 备考2024届高考政治一轮复习讲义选择性必修3第二课遵循逻辑思维规则第一课时概念与判断考点1准确把握概念 学案 0 次下载
- 备考2024届高考政治一轮复习讲义选择性必修3第二课遵循逻辑思维规则第一课时概念与判断考点2正确运用简单判断 学案 0 次下载
备考2024届高考政治一轮复习讲义选择性必修3第二课遵循逻辑思维规则第三课时学会归纳与类比推理考点1归纳推理
展开这是一份备考2024届高考政治一轮复习讲义选择性必修3第二课遵循逻辑思维规则第三课时学会归纳与类比推理考点1归纳推理,共5页。
考点1 归纳推理
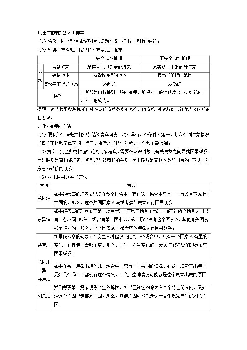
1.归纳推理的含义和种类
(1)含义:以个别性或特殊性知识为前提,推出一般性的结论。
(2)种类:完全归纳推理和不完全归纳推理。
提醒 简单枚举归纳推理和科学归纳推理都是不完全归纳推理,后者结论比前者结论的可靠性要高。
2.归纳推理的方法
(1)要保证完全归纳推理的结论真实可靠,必须具备两个条件:第一,断定个别对象情况的每个前提都是真实的;第二,所涉及的认识对象,一个都不能遗漏。
(2)提高不完全归纳推理结论的可靠程度,需要在认识对象与有关现象之间寻找因果联系。因果联系是事物或现象之间引起与被引起的关系。因果联系是事物本身所固有的、不以人的意志为转移的联系。
(3)探求因果联系的方法
易错辨析
1.归纳推理的前提不涉及认识的全部对象,而只涉及其部分对象。( ✕ )
辨析 不完全归纳推理的前提不涉及认识的全部对象,而只涉及其部分对象。完全归纳推理的前提涉及认识的全部对象。
2.归纳推理都不具有保真性。( ✕ )
辨析 归纳推理有完全归纳推理和不完全归纳推理之分。完全归纳推理的前提和结论之间具有保真关系,是必然推理;不完全归纳推理的前提和结论之间不具有保真关系,是或然推理。
3.只要具备一两件事实材料,不完全归纳推理就可以得出可靠结论。( ✕ )
辨析 只根据一两件事实材料就简单地得出一般性结论,还认为结论一定可靠,这样的不完全归纳推理犯有“轻率概括”的逻辑错误。
情境应用
1.某网站推出鞋服9.9元包邮,小张发现自己喜欢的一款鞋子也在参与活动,于是就支付了9.9元。收到货后,小张发现鞋子质量很一般。后来他又在该网站支付9.9元买了一件衣服,洗了一次后就无法正常使用。于是,小张见人就说:“便宜没好货。”
小张的说法体现了哪种推理方法?
参考答案 不完全归纳推理。
2.有人把一定数量的白薯种子分为两部分,一部分用温水浸过,另一部分则不经过这道程序。结果用温水浸种的那块白薯地的产量比未经过浸种的白薯地产量高。由于其他条件都相同,此人得出结论:用温水浸白薯种是白薯地增产的原因。
材料运用了探求因果联系的哪种方法?
参考答案 求异法。
研透高考 明确方向
命题点1 归纳推理的含义和种类
1.[2023海南]在一次海南黎族传统村落的研学活动中,同学们齐心协力穿过雨林险境,学习传统黎锦技艺,参加农业生产劳动……活动结束时,大家意犹未尽、感叹时光短暂。小谢同学用以下语句表达对本次活动的感悟,其中属于用简单枚举归纳推理推出的是( B )
A.人心齐,泰山移
B.一分耕耘一分收获
C.海纳百川,有容乃大
D.一寸光阴一寸金
解析 简单枚举归纳推理是根据事物情况多次反复,并且没有遇到相反的情况,由部分情况得出一般性结论。一旦发现相反情况,这种推理的结论就会被推翻。本次研学活动中,同学们齐心协力穿过雨林险境,学习传统黎锦技艺,参加农业生产劳动,可以通过简单枚举归纳推理推出“一分耕耘一分收获”,B符合题意。仅通过“齐心协力穿过雨林险境”归纳出“人心齐,泰山移”,并不能全面归纳研学活动的感悟,A不符合题意。“海纳百川,有容乃大”比喻人心胸宽广可以包容一切,由材料不能推出该观点,C不选。本次研学活动,虽然大家意犹未尽、感叹时光短暂,但用“一寸光阴一寸金”不能真正表达小谢对本次研学活动的感悟,D不选。
命题变式
2.[2024安徽合肥测试]中国古代文学蕴含丰富的逻辑思想。例如,孟子在《生于忧患,死于安乐》有云:“舜发于畎亩之中,傅说举于版筑之间,胶鬲举于鱼盐之中,管夷吾举于士,孙叔敖举于海,百里奚举于市。故天将降大任于是人也,必先苦其心志……”据此,以上推理( C )
①是一种演绎推理,它是从一般到个别的必然推理
②其结论超出了前提所断定的范围,属于或然推理
③是通过比较去发现另一种与之相同或相似的事实
④需要寻找因果联系帮助提高推理结论的可靠程度
A.①②B.①③C.②④D.③④
解析 孟子通过列举六位古代圣贤在困境中崛起的事例,推出“天将降大任于是人也,必先苦其心志”这个结论,整个推理以个别性的知识为前提,推出一般性的结论,属于不完全归纳推理,其结论超出了前提所断定的范围,前提同结论之间的联系是或然的,属于或然推理,需要寻找因果联系帮助提高推理结论的可靠程度,②④正确。材料体现的是不完全归纳推理,①与题意不符。③描述的是类比推理的特点,与题意不符。
命题点2 归纳推理的方法
3.[2023江苏]春天的微风中飘散的不仅仅有花粉,一些植物病毒也可以借着花粉在花与花之间传播。某大学研究团队发现,在农业区采集的花朵携带着100多种不同病毒的基因组片段,而来自人类活动较少的草原上的花朵仅携带12种病毒。该团队认为,如果一块农田的植物物种趋于同质化,就可能使更多的病毒寄居在这里。得出这一结论是运用了( B )
A.求同法B.求异法
C.类比推理D.演绎推理
解析 由题中信息可知,在植物病毒可以借着花粉在花与花之间传播这一相同条件下,与来自人类活动较少的草原上的花朵携带病毒较少的情况相比,农业区采集的花朵携带病毒较多是被考察的现象,农田的植物物种趋于同质化是差异因素,由此得出农田的植物物种趋于同质化与农业区植物寄居的病毒更多存在因果联系的结论,运用了求异法,B正确,A排除。该研究团队的推理属于归纳推理,不属于类比推理,也不属于演绎推理,C、D排除。
命题变式
4.[2022海南]小海通过上游泳课发现,自己在10℃的水中可游0.5小时;在15℃的水中可游1小时;在18℃的水中可游1.5小时;在21℃的水中可游2小时。小海因此得出结论:游泳时间长短和水温高低有关。小海得出此结论的推理方法是( C )
A.求同法B.求异法
C.共变法D.类比法
解析 小海发现游泳时间随着水温的提高而变长,得出“游泳时间长短和水温高低有关”的结论,该推理方法是共变法,C正确。材料不强调共同因素,A排除。材料未体现求异法,也未体现类比推理,B、D排除。课标要求
命题点
核心素养
学会归纳推理、类比推理;评析常见的推理错误。
归纳推理的含义和种类
2023海南,T22
科学精神:掌握归纳推理、类比推理的方法,提高思维能力,树立科学精神。
归纳推理的方法
2023江苏,T12
2022海南,T22
类比推理
2023浙江1月选考,T29
命题分析预测
高考对本课时的考查,常以实际生活中的某种现象、古代文学等为情境,以选择题形式要求考生判断某一现象所运用的推理种类、分析古代文学中所蕴含的逻辑思想等,考查考生对归纳推理与类比推理知识的掌握程度,注重考查考生理论联系实际的能力。2025年高考,可能会延续以往命题特点,以生活中的某一现象为背景,要求考生对归纳推理、类比推理的逻辑性质进行分析。
完全归纳推理
不完全归纳推理
区
别
考察对象
某类认识中的全部对象
某类认识中的部分对象
结论范围
未超出前提的范围
超出了前提的范围
结论与前提的联系
必然的
或然的
联系
二者都是由特殊到一般的推理,前提的一般性程度较小,结论的一般性程度较大。
方法
内容
求同法
如果被考察的现象a出现在多个场合中,而在这些场合中只有一个有关因素A是共同的,那么,这个共同因素A与被考察的现象a有因果联系。
求异法
如果被考察的现象a在第一场合出现,在第二场合不出现,而在这两个场合之间只有一点不同,即第一场合有某一因素A,第二场合没有这个因素A,其他有关因素都是相同的,那么,这个因素A与被考察的现象a有因果联系。
共变法
如果被考察的现象a在发生某种程度变化的各个场合中,只有一个因素A有量的变化,而其他因素都不变,那么,这唯一发生变化的因素A与被考察的现象a有因果联系。
求同求异
并用法
如果在某一现象出现的几个场合中,只有一个共同的情况,在这一现象不出现的另外几个场合中都没有这个情况,那么,这种情况可能就是这个现象出现的原因。
剩余法
我们考察某一复杂现象产生的原因,如果已知它的原因在某个特定范围内,又知道这个原因只是部分原因,那么,其他原因可能就是这一复杂现象产生的剩余原因。
相关学案
这是一份备考2024届高考政治一轮复习讲义选择性必修3第二课遵循逻辑思维规则第一课时概念与判断考点3正确运用复合判断,共5页。
这是一份备考2024届高考政治一轮复习讲义选择性必修3第二课遵循逻辑思维规则第一课时概念与判断考点1准确把握概念,共6页。
这是一份备考2024届高考政治一轮复习讲义选择性必修3第二课遵循逻辑思维规则第三课时学会归纳与类比推理考点2类比推理,共3页。

