广西河池环江县2023-2024学年九年级上学期期末考试语文试题
展开
这是一份广西河池环江县2023-2024学年九年级上学期期末考试语文试题,文件包含2023-2024九上语文期末试题卷docx、2023-2024九上语文期末答题卡docx、2023-2024九上语文期末参考答案docx等3份试卷配套教学资源,其中试卷共14页, 欢迎下载使用。
请在各题目的答题区域内作答
请在各题目的答题区域内作答。
请在各题目的答题区域内作答。
请在各题目的答题区域内作答。
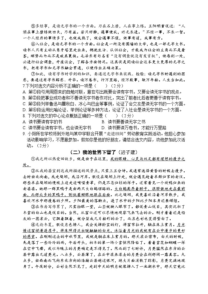
环江县2023年秋季学期期末测试
九年级 语文
姓
名:
准考证号:
学校:
注意事项
1.答题前,考生先将自己的准考证号、姓名、座位号填写清楚,并认真核准条形码上的准考证号、姓名。
2.使用钢笔或黑色签字笔书写,字体工整、笔迹清楚。
3.请按照题号顺序在各题目的答题区域内作答,超出答题区域书写的答案无效;在草稿纸、试题卷上答题无效。
4.保持卷面清洁,不折叠、不破损。
条形码粘贴区
1.(1)缺陷( ) (2)cuò jué( ) (每空2分,共4分)
2. 四字成语:_____________、_____________ (每空1分,共2分)
3. (1)一气:______________________________________________
(2)恣睢:_____________________________________________ (每空1分,共2分)
4. 下联:______________ (2分)5.( )(2分)
6.(每空1分,共10分)
(1) ,
(2) ,
(3) ,
(4) ,
(5) ,
7. ( )(2分)8. ( )(2分)
9.(2分)
请在各题目的答题区域内作答。
10.(2分) (1) (2)
11.(3分)
.12.(1)(2分)
(2)(2分)
13.(3分)
14. ( )(2分)15. ( )(2分) 16. ( )(2分)
17.(4分)(1) (2) (3) (4)
18. (1)(2分)翻译:
.(2)(2分)翻译:
19.(2分)
20.(4分)
21.(1)(2分)
(2)(2分)① ②
(3)(6分)① ② ③
.④ ⑤ ⑥
请在各题目的答题区域内作答。
22.
(50分)
题
目
100
200
300
400
500
600
700
800
900
相关试卷
这是一份广西河池环江县2023-2024学年七年级上学期期末考试语文试题,文件包含2023-2024七上语文期末试题卷docx、2023-2024七上语文期末答题卡docx、2023-2024七上语文期末参考答案docx等3份试卷配套教学资源,其中试卷共13页, 欢迎下载使用。
这是一份广西河池市环江县2022-2023学年七年级上学期期中考试语文试题,共13页。试卷主要包含了识记·四季美景,品悟·四季美景,探究·经典美景,叙写·家庭美景等内容,欢迎下载使用。
这是一份广西河池市环江县2022-2023学年九年级上学期期末考试语文试题,共12页。试卷主要包含了识记·青春情感,品悟·人事美景,探究·小说天地,叙写·心中感悟等内容,欢迎下载使用。

