还剩7页未读,
继续阅读
2023-2024学年安徽省当涂第一中学高二上学期期末考试历史试题含答案
展开
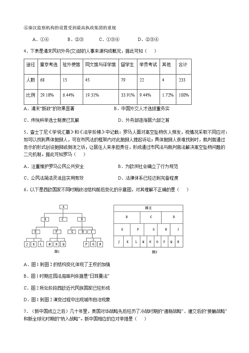
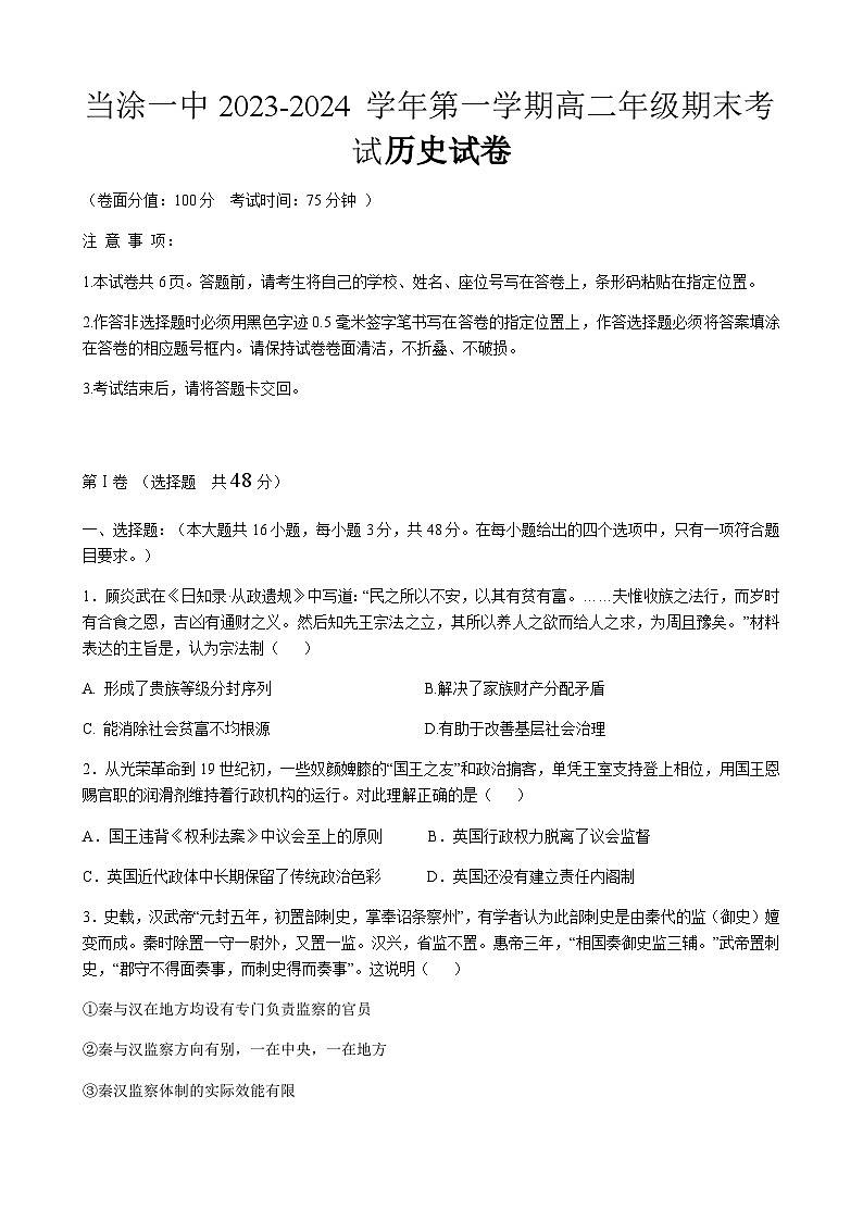
这是一份2023-2024学年安徽省当涂第一中学高二上学期期末考试历史试题含答案,共10页。试卷主要包含了本试卷共6页,作答非选择题时必须用黑色字迹0,考试结束后,请将答题卡交回,8% 提高到14,阅读材料,完成下列要求,44%等内容,欢迎下载使用。
相关试卷
2023-2024学年安徽省六安第一中学高二上学期期末考试历史试题含答案:
这是一份2023-2024学年安徽省六安第一中学高二上学期期末考试历史试题含答案,共10页。试卷主要包含了选择题,非选择题等内容,欢迎下载使用。
2023-2024学年安徽省阜阳市第三中学高二上学期期末考试历史试题含答案:
这是一份2023-2024学年安徽省阜阳市第三中学高二上学期期末考试历史试题含答案,共12页。试卷主要包含了本试卷分选择题和综合题两部分,本卷命题范围,唐朝时,新罗国统一了朝鲜半岛,下图中的数据变化主要说明宋朝等内容,欢迎下载使用。
2023-2024学年安徽省蚌埠市高二上学期期末考试历史试题含答案:
这是一份2023-2024学年安徽省蚌埠市高二上学期期末考试历史试题含答案,共9页。试卷主要包含了历史等内容,欢迎下载使用。

