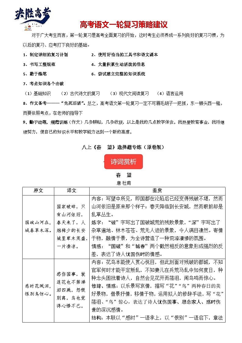
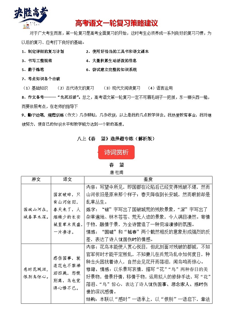
8年级上册《春望》选择题专练-冲刺2024年中考语文古代诗歌课内篇目常考题型专练(统编版六册)
展开1、制定详细的复习计划 2、使用好恰当的工具书和语文课本
3、书写工整规范 4、大量积累生动活泼的信息
5、勤于练笔 6、尝试建立完整的知识系统
7、考点知识各个击破
(1)基础知识 (2)古代诗文的复习 (3)现代文阅读复习 (4)语言运用
8、作文备考———“先死后活”。总之,高考语文第一轮复习一定不可眉毛胡子一把抓,东一榔头西一槌,而要依照考点,在老师的指导下
9、勤于动笔,规范训练(作文)几多耕耘,几多收获,以上是我的几点教学体会。我热爱教育事业,我将继续努力,使自己的知识水平和教学能力达到一个新的高度。
八上《春 望》选择题专练(原卷版)
春 望
唐·杜甫
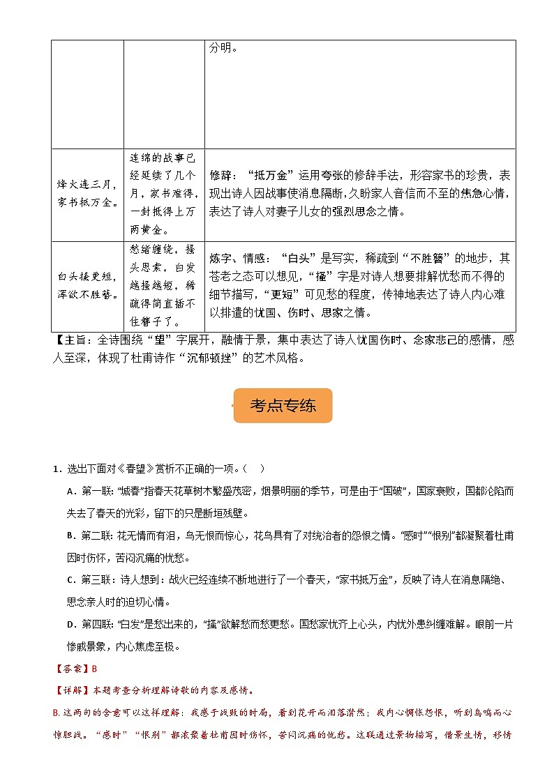
【主旨:全诗围绕“望”字展开,融情于景,集中表达了诗人忧国伤时、念家悲己的感情,感人至深,体现了杜甫诗作“沉郁顿挫”的艺术风格。
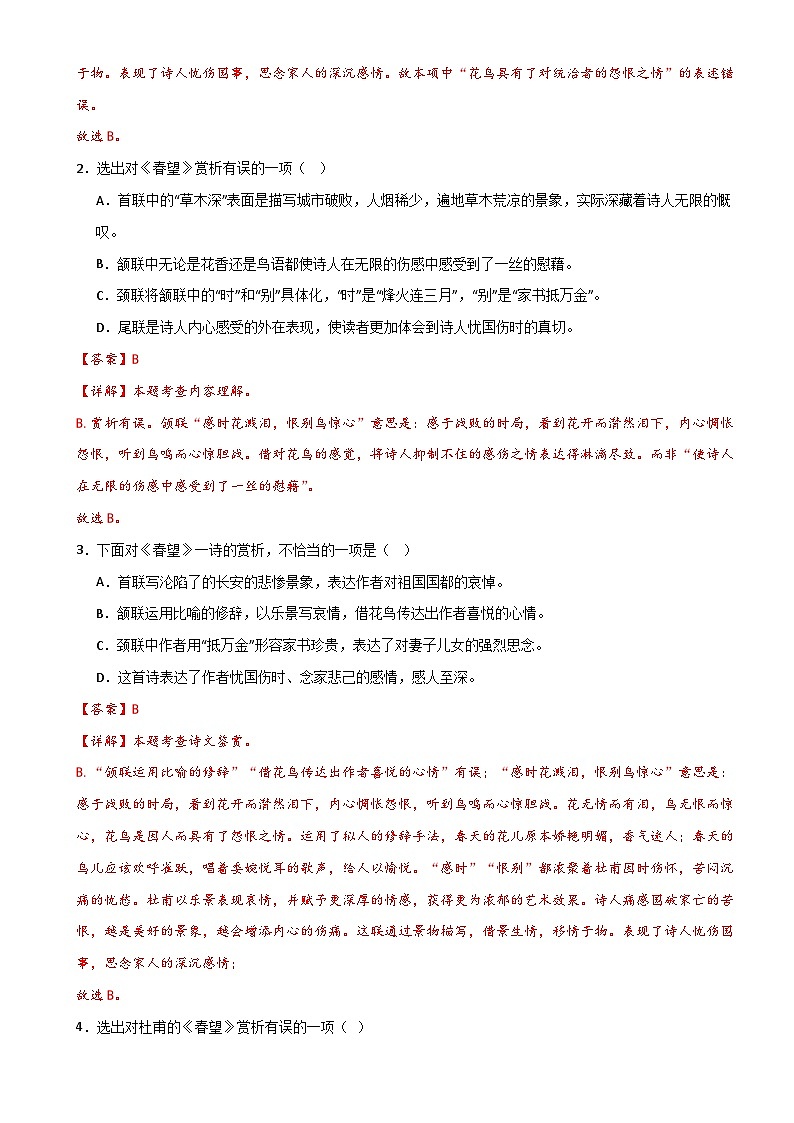
1.选出下面对《春望》赏析不正确的一项。( )
A.第一联:“城春”指春天花草树木繁盛茂密,烟景明丽的季节,可是由于“国破”,国家衰败,国都沦陷而失去了春天的光彩,留下的只是断垣残壁。
B.第二联:花无情而有泪,鸟无恨而惊心,花鸟具有了对统治者的怨恨之情。“感时”“恨别”都凝聚着杜甫因时伤怀,苦闷沉痛的忧愁。
C.第三联:诗人想到:战火已经连续不断地进行了一个春天,“家书抵万金”,反映了诗人在消息隔绝、思念亲人时的迫切心情。
D.第四联:“白发”是愁出来的,“搔”欲解愁而愁更愁。国愁家忧齐上心头,内忧外患纠缠难解。眼前一片惨戚景象,内心焦虑至极。
2.选出对《春望》赏析有误的一项( )
A.首联中的“草木深”表面是描写城市破败,人烟稀少,遍地草木荒凉的景象,实际深藏着诗人无限的慨叹。
B.颔联中无论是花香还是鸟语都使诗人在无限的伤感中感受到了一丝的慰藉。
C.颈联将颔联中的“时”和“别”具体化,“时”是“烽火连三月”,“别”是“家书抵万金”。
D.尾联是诗人内心感受的外在表现,使读者更加体会到诗人忧国伤时的真切。
3.下面对《春望》一诗的赏析,不恰当的一项是( )
A.首联写沦陷了的长安的悲惨景象,表达作者对祖国国都的哀悼。
B.颔联运用比喻的修辞,以乐景写哀情,借花鸟传达出作者喜悦的心情。
C.颈联中作者用“抵万金”形容家书珍贵,表达了对妻子儿女的强烈思念。
D.这首诗表达了作者忧国伤时、念家悲己的感情,感人至深。
4.选出对杜甫的《春望》赏析有误的一项( )
A.首联写望中所见,国家沦陷,山河依旧,春天降临眼前却乱草丛生,虽是写景,却传达出忧国伤时的感情。
B.颔联将人的感情赋予花和鸟,生动形象地表现出诗人的无奈感慨和绵绵愁绪。
C.颈联写战乱持续了几个月,“抵万金”形容家书珍贵,体现诗人对妻儿的强烈思念。
D.全诗选取多个意象,写景远近结合,将宏大的家国之悲,渗透凝缩在诗人自己身上。
5.对下面这首诗理解有误的一项是( )
A.首联写景,描绘出国都沦陷后山河依旧却残破不堪的景象,体现了诗人回家途中的艰难。
B.颔联中“感时”一语承上,“恨别”一语启下,此联表达了诗人感时伤世的情怀,运用了对偶的修辞方法。
C.颈联中用“抵万金”来形容家书的珍贵,尾联中用“搔更短”和“不胜簪”生动形象地表现了诗人的苍老之态。
D.全诗沉着蕴藉,真挚自然,感情强烈而不浅露,内容丰富而不芜杂,情景兼备而不游离。
6.阅读下面的古诗,完成小题。
下列对这首诗的理解和分析,不正确的一项是( )
A.首联都统领在一个“望”字中,诗人的视野由远及近,由大到小,从山河到草木,再到花鸟,视像也由整体到部分,由混沌到清晰。
B.颔联以乐景写哀情,花开鸟啼本是娱人之物,但山河破碎、骨肉离散使诗人心中充满痛苦,以至于见花而落泪,闻鸟而惊心,表达了诗人心中感时伤世的沉痛之情。
C.颈联运用了夸张的修辞手法,极言家书珍贵、难得,真切地表达了战乱中人思念离散亲人、盼望得到亲人音讯的心情。
D.尾联诗人“白发”是愁出来的,“搔”欲解愁而愁更愁。这种愁情皆因诗人与亲人书信中断,诗人忧愤难解所致。
7.选出下列对杜甫《春望》赏析有误的一项( )
A.首联写望中所见,一个“破”字使人触目惊心,一个“深”字令人满目凄然。
B.颔联运用触景生情的艺术手法,以乐景写哀情,借花鸟传达出诗人感时伤世的心情。
C.颈联运用“抵万金”的典故表现家书的珍贵,表达了诗人思念家人的深沉感情。
D.尾联描写了诗人的苍老之态,表达了他忧国伤时、念家悲己的感情。
8.选出对杜甫《春望》赏析有误的一项( )
A.诗歌首联描绘了长安城中乱草丛生、满目凄然的景象,与昔日的繁华形成巨大的反差,蕴含着诗人忧国伤时的愁苦之情。
B.诗歌颔联借花、鸟拟人抒发悲情,但因为意象的明快、美好,使整首诗歌于深沉中暗含着昂扬、于悲伤中寄寓着希望。
C.诗歌颈联中“万金”一词极言战乱中家书的珍贵,既写出了诗人久盼音讯的迫切,也表达了其对家人的惦记、思念之情。
D.诗歌尾联用“搔”这一细节动作,道尽了诗人无奈忧愁的情状,含蓄而深刻地表达了诗人沉重且无法排解的焦虑和苦闷。
9.下列理解和分析,不正确的一项( )
A.“城春草木深”写作者春望所见:(国都沦陷,城池残破)乱草遍地,林木苍苍。一个“深”字,令人满目凄然。渲染了残破凄凉景象。虽是写景,但实为抒情,情景交融。极富表现力。
B.“烽火连三月”:连绵的战火已经延续了半年多,现在仍然没有结束。所以“连三月”三个字,写出了战乱时间之长,写出了消息隔绝久盼音讯不至时的迫切心情。
C.“家书抵万金”,写出了消息隔绝久盼音讯不至时的迫切心情,表达了对家乡和亲人强烈思念之情。
D.“白头搔更短,浑欲不胜簪”:写诗人年老衰朽,头发苍白,以至于发愁没有了穿戴、簪发的心情。
10.选出下列对杜甫《春望》一首诗赏析有误的一项( )
A.首联写望中所见,国都在沦陷后已变得残破不堪,然而山河依旧是原来的样子;春天降临长安城,然而眼前却是乱草丛生。虽是写景,却也痛切地表达了诗人念家悲己的感情。
B.“感时花溅泪,恨别鸟惊心”一句是诗人移情于物:以花鸟拟人,感时伤别,花也溅泪,鸟也惊心。
C.颈联“三月”表明丧乱之久,“抵万金”形容家书珍贵,表达了诗人对妻儿的强烈思念。
D.全诗所写意象甚多,从“远景”的山河城郭,到“中景”的荒草残木,再到“近景”的春花飞鸟,一直到“自身”的白发,步步推进。“镜头”越来越小,句句都值得品味。
原文
译文
鉴赏
国破山河在,
城春草木深。
国家破碎,只有山河依旧,春天来了,人烟稀少的长安城里草木茂盛,一片凄凉。
内容:写望中所见,即国都在沦陷后已经变得残破不堪,然而山河依旧是原来那个样子;春天降临到长安城,然而眼前却是乱草丛生。
炼字:“破”字写出了国破城荒的残败景象,“深”字写出了杂草遍地、林木苍苍、荒无人迹的景象,令人满目凄然。寄情于物,融情于景,为全诗营造了一种荒凉凄惨的氛围。
情感:“国破”和“城春”两个截然相反的意象形成强烈的反差,表达了诗人忧国伤时的情感。
感时花溅泪,
恨别鸟惊心。
感伤国事,就连花也不禁涕泪四溅,怨恨别离,鸟也觉得心悸不已。
内容:花鸟本能使人赏心悦目,但此刻面对残破的都城,不知官军何时才能平定叛乱,不知妻儿在兵荒马乱中如何度日,种种念头困扰着诗人,自然会见花开而落泪,闻鸟鸣而惊心。
修辞、情感:以乐景写哀情,描写“花”“鸟”两种春日的美好景物,借景抒情,移情于物,运用拟人的修辞手法,写“花”落泪、“鸟”惊心,表达了诗人忧伤国事、思念家人、感时伤世的深沉感情。
结构:本联以“感时”一语承上,以“恨别”一语启下,章法分明。
烽火连三月,
家书抵万金。
连绵的战事已经延续了几个月,家书难得,一封抵得上万两黄金。
修辞:“抵万金”运用夸张的修辞手法,形容家书的珍贵,表现出诗人因战事使消息隔断,久盼家人音信而不至的焦急心情,表达了诗人对妻子儿女的强烈思念之情。
白头搔更短,
浑欲不胜簪。
愁绪缠绕,搔头思索,白发越搔越短,稀疏得简直插不住簪子了。
炼字、情感:“白头”是写实,稀疏到“不胜簪”的地步,其苍老之态可以想见,“搔”字是对诗人想要排解忧愁而不得的细节描写,“更短”可见愁的程度,传神地表达了诗人内心难以排遣的忧国、伤时、思家之情。
八上《野望》选择题专练-冲刺2024年中考语文古代诗歌课内篇目常考题型专练(解析版): 这是一份八上《野望》选择题专练-冲刺2024年中考语文古代诗歌课内篇目常考题型专练(解析版),共6页。
八上《赤壁》选择题专练-冲刺2024年中考语文古代诗歌课内篇目常考题型专练(解析版): 这是一份八上《赤壁》选择题专练-冲刺2024年中考语文古代诗歌课内篇目常考题型专练(解析版),共5页。
八上《春望》选择题专练-冲刺2024年中考语文古代诗歌课内篇目常考题型专练(原卷版): 这是一份八上《春望》选择题专练-冲刺2024年中考语文古代诗歌课内篇目常考题型专练(原卷版),共4页。试卷主要包含了选出对《春望》赏析有误的一项,对下面这首诗理解有误的一项是,阅读下面的古诗,完成小题,下列理解和分析,不正确的一项等内容,欢迎下载使用。

