河北省保定市2023-2024学年三年级上学期期末考试数学试题
展开
这是一份河北省保定市2023-2024学年三年级上学期期末考试数学试题,文件包含河北省保定市地区2023-2024学年三年级上学期期末考试数学试题pdf、2023-2024第一学期三年级期末数学参考答案1docx等2份试卷配套教学资源,其中试卷共6页, 欢迎下载使用。
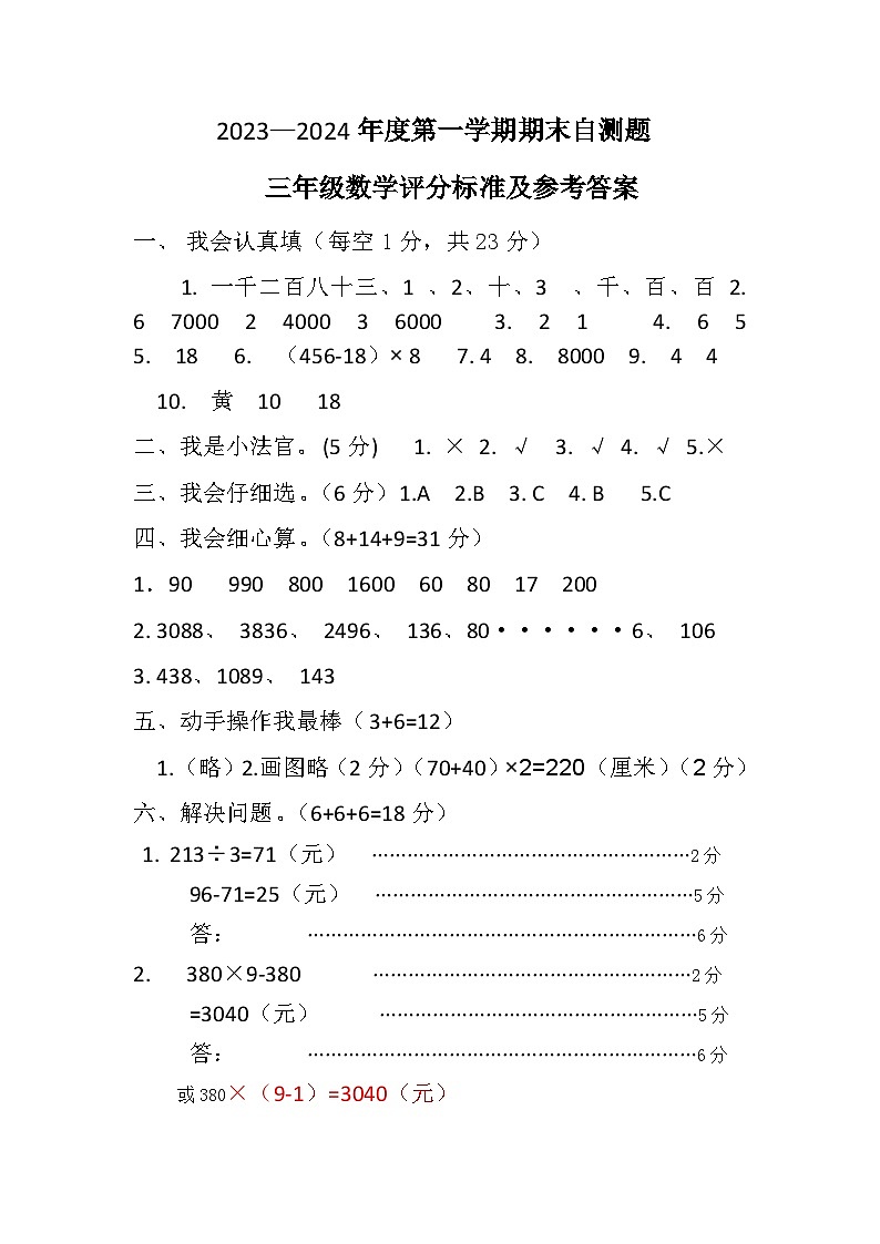
我会认真填(每空1分,共23分)
一千二百八十三、1 、2、十、3 、千、百、百 2. 6 7000 2 4000 3 6000 3. 2 1 4. 6 5 5. 18 6. (456-18)× 8 7. 4 8. 8000 9. 4 4
10. 黄 10 18
二、我是小法官。(5分) 1. × 2. √ 3. √ 4. √ 5.×
三、我会仔细选。(6分)1.A 2.B 3. C 4. B 5.C
四、我会细心算。(8+14+9=31分)
1.90 990 800 1600 60 80 17 200
2. 3088、 3836、 2496、 136、80······6、 106
3. 438、1089、 143
五、动手操作我最棒(3+6=12)
1.(略)2.画图略(2分)(70+40)×2=220(厘米)(2分)
六、解决问题。(6+6+6=18分)
213÷3=71(元) ………………………………………………2分
96-71=25(元) ………………………………………………5分
答: …………………………………………………………6分
2. 380×9-380 ………………………………………………2分
=3040(元) ………………………………………………5分
答: …………………………………………………………6分
或380×(9-1)=3040(元)
3. 76÷5=15(辆)……1(吨)……………………………………3分
15+1=16(辆)…………………………………………………4分
85×16=1360(元)……………………………………………5分
答: …………………………………………………………6分
或: 76÷3=25(辆)……1(吨) ……………………………………3分
25+1=26(辆) …………………………………………………4分
60×26=1560(元) ……………………………………………5分
答: …………………………………………………………6分
答案不唯一,有道理即可 卷面分5分。
答案仅供参考
相关试卷
这是一份河北省保定市高阳县2023-2024学年三年级上学期期末考试数学试题(1),共4页。
这是一份河北省保定市高阳县2023-2024学年三年级上学期期末考试数学试题,共2页。试卷主要包含了认真填一填,仔细判一判,动动脑筋,选一选,开心算一算,认真观察勤思考,动手动脑你最棒,生活中的数学等内容,欢迎下载使用。
这是一份44,河北省保定市唐县2023-2024学年三年级上学期期末考试数学试题,共2页。试卷主要包含了填一填,对的打√,错的打×,明察秋毫选一选,仔细算一算,解决问题等内容,欢迎下载使用。

