终身会员
搜索
    上传资料 赚现金

    【开学摸底考】高二地理(江苏专用,选必1+选必2)-2023-2024学年高中下学期开学摸底考试卷.zip

    立即下载
    加入资料篮
    资料中包含下列文件,点击文件名可预览资料内容
    • 练习
      高二地理开学摸底考(江苏专用,选必1选必2)(解析版).docx
    • 练习
      高二地理开学摸底考(江苏专用,选必1选必2)(考试版).docx
    • 练习
      高二地理开学摸底考(江苏专用,选必1选必2)A3版(答题卡).docx
    • 练习
      高二地理开学摸底考(江苏专用,选必1选必2)A3版(答题卡).pdf
    • 练习
      高二地理开学摸底考(江苏专用,选必1选必2)(答案及评分标准).docx
    高二地理开学摸底考(江苏专用,选必1选必2)(解析版)第1页
    高二地理开学摸底考(江苏专用,选必1选必2)(解析版)第2页
    高二地理开学摸底考(江苏专用,选必1选必2)(解析版)第3页
    高二地理开学摸底考(江苏专用,选必1选必2)(考试版)第1页
    高二地理开学摸底考(江苏专用,选必1选必2)(考试版)第2页
    高二地理开学摸底考(江苏专用,选必1选必2)(考试版)第3页
    高二地理开学摸底考(江苏专用,选必1选必2)A3版(答题卡)第1页
    高二地理开学摸底考(江苏专用,选必1选必2)A3版(答题卡)第1页
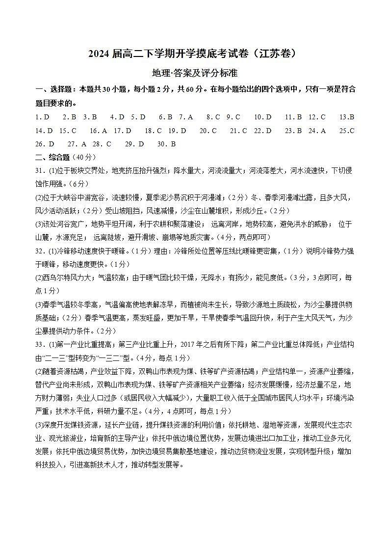
    高二地理开学摸底考(江苏专用,选必1选必2)(答案及评分标准)第1页
    还剩11页未读, 继续阅读
    下载需要30学贝 1学贝=0.1元
    使用下载券免费下载
    加入资料篮
    立即下载

    【开学摸底考】高二地理(江苏专用,选必1+选必2)-2023-2024学年高中下学期开学摸底考试卷.zip

    展开
    • 精品推荐
    • 所属专辑
    • 课件
    • 教案
    • 试卷
    • 学案
    • 其他
    欢迎来到教习网
    • 900万优选资源,让备课更轻松
    • 600万优选试题,支持自由组卷
    • 高质量可编辑,日均更新2000+
    • 百万教师选择,专业更值得信赖
    微信扫码注册
    qrcode
    二维码已过期
    刷新

    微信扫码,快速注册

    手机号注册
    手机号码

    手机号格式错误

    手机验证码 获取验证码

    手机验证码已经成功发送,5分钟内有效

    设置密码

    6-20个字符,数字、字母或符号

    注册即视为同意教习网「注册协议」「隐私条款」
    QQ注册
    手机号注册
    微信注册

    注册成功

    返回
    顶部
    Baidu
    map