所属成套资源:2023-2024学年高一地理下学期开学摸底考试卷
【开学摸底考】高一地理(人教版通用 必修第一册)-2023-2024学年高一地理下学期开学摸底考试卷.zip
展开
这是一份【开学摸底考】高一地理(人教版通用 必修第一册)-2023-2024学年高一地理下学期开学摸底考试卷.zip,文件包含2023-2024学年高一年级下学期开学摸底考试人教版2019必修第一册解析版docx、2023-2024学年高一年级下学期开学摸底考试人教版2019必修第一册考试版docx、2023-2024学年高一年级下学期开学摸底考试人教版2019必修第一册A3版docx、2023-2024学年高一年级下学期开学摸底考试人教版2019必修第一册答案及评分标准docx、2023-2024学年高一年级下学期开学摸底考试人教版2019必修第一册答题卡docx、2023-2024学年高一年级下学期开学摸底考试人教版2019必修第一册答题卡pdf等6份试卷配套教学资源,其中试卷共19页, 欢迎下载使用。
(考试时间:60分钟 试卷满分:100分)
注意事项:
1.答卷前,考生务必将自己的姓名、考生号等填写在答题卡和试卷指定位置上。
2.回答选择题时,选出每小题答案后,用铅笔把答题卡对应题目的答案标号涂黑。如需改动,用橡皮擦干净后,再选涂其他答案标号。回答非选择题时,将答案写在答题卡上。写在本试卷上无效。
3.考试结束后,将本试卷和答题卡一并交回。
4.考试范围:人教2019必修第一册。
一、选择题:本题共16小题,每小题3分,共48分。在每小题给出的四个选项中,只有一项是符合题目要求的。
电影《流浪地球》讲述了在不久的将来,太阳将毁灭,面对绝境,人类为了自救开启了“流浪地球”计划(下称“计划”),逃离太阳系,转入比邻星轨道。据此完成1-2题。
1.“计划”利用太阳和木星加速流浪,地球推进至木星附近,利用木星引力加速,加速逃离后地球需穿越的第一个行星轨道是( )
A.火星轨道B.土星轨道C.金星轨道D.天王星轨道
2.“计划”流浪2500年,最终泊入比邻星轨道,成为比邻星的行星。比邻星是除太阳外离地球最近的恒星,质量为太阳质量的八分之一,亮度比太阳暗1000倍,下列说法正确的是( )
A.与比邻星距离较日地距离近,方可保持适宜的温度
B.比邻星对地球的引力更大,地球很难逃离比邻星系
C.比邻星辐射较太阳辐射强,地球植被生长条件更好
D.“计划”选择转入比邻星,因为比邻星无星际物质撞击,更安全
湖陆风包括湖风(出湖风)和陆风(进湖风),是较大湖泊与陆地之间形成的以24小期的地方性风。某日洞庭湖某气象站湖陆风明显。下图示意该日该气象站风向统计。完成下面3-5小题。
3.该日陆风转湖风的时段最可能为( )
A.1-3时B.9-11时C.15-17时D.19-21时
4.该气象站可能位于湖泊的( )
A.东侧B.南侧C.西侧D.北侧
5.5时和13时风速较大,其根本原因是该时间湖泊与陆地之间( )
A.地表温度差较大B.水平气压差较大
C.垂直气压差较大D.空气湿度差较大
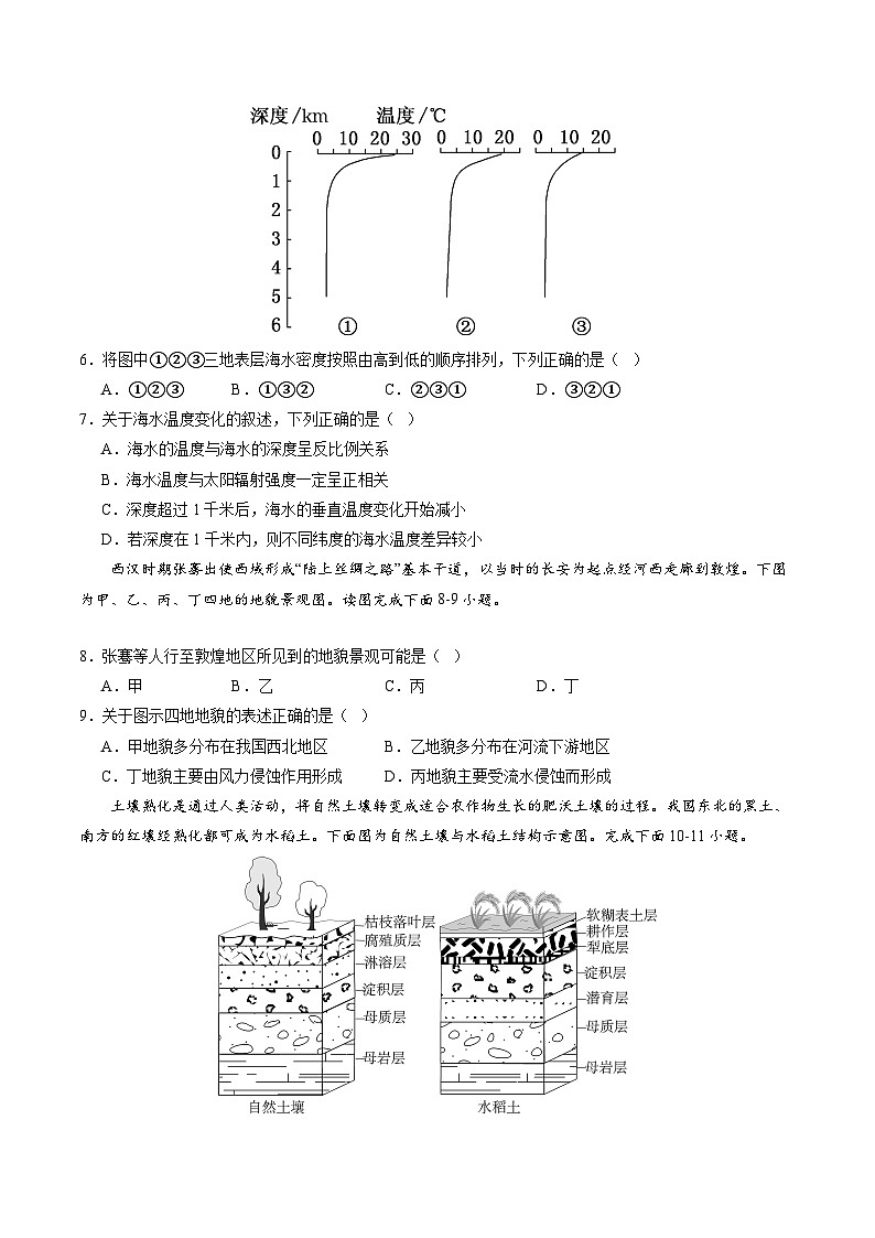
下图是“太平洋170°W附近三个观测站海水温度随深度变化的曲线图”。据此完成下面6-7小题。
6.将图中①②③三地表层海水密度按照由高到低的顺序排列,下列正确的是( )
A.①②③B.①③②C.②③①D.③②①
7.关于海水温度变化的叙述,下列正确的是( )
A.海水的温度与海水的深度呈反比例关系
B.海水温度与太阳辐射强度一定呈正相关
C.深度超过1千米后,海水的垂直温度变化开始减小
D.若深度在1千米内,则不同纬度的海水温度差异较小
西汉时期张骞出使西域形成“陆上丝绸之路”基本干道,以当时的长安为起点经河西走廊到敦煌。下图为甲、乙、丙、丁四地的地貌景观图。读图完成下面8-9小题。
8.张骞等人行至敦煌地区所见到的地貌景观可能是( )
A.甲B.乙C.丙D.丁
9.关于图示四地地貌的表述正确的是( )
A.甲地貌多分布在我国西北地区B.乙地貌多分布在河流下游地区
C.丁地貌主要由风力侵蚀作用形成D.丙地貌主要受流水侵蚀而形成
土壤熟化是通过人类活动,将自然土壤转变成适合农作物生长的肥沃土壤的过程。我国东北的黑土、南方的红壤经熟化都可成为水稻土。下面图为自然土壤与水稻土结构示意图。完成下面10-11小题。
10.与自然土壤相比,水稻土( )
A.枯枝落叶层增厚B.不含有机质
C.肥力水平下降D.结构更复杂
11.自然土壤经过熟化成为水稻土,其结构特点及功能发生的变化为( )
A.表土层软糊,提供了农作物扎根生长的条件
B.耕作层深厚,土壤不需养护
C.犁底层紧实,提高土壤蓄水、保水、保肥能力
D.母岩层较薄,阻断了有机界与无机界的
2021年11月13日,中国地质调查局昆明自然资源综合调查中心4名地质调查人员在云南哀牢山开展野外工作时不幸遇难,该事件让云南哀牢山一下成为了大家关注的热点。读云南部分区域图(下图),完成下面12-13小题。
12.哀牢山容易出现的地质灾害是( )
①寒潮②地震③滑坡④泥石流⑤洪涝
A.①②③B.②③⑤C.②③④D.③④⑤
13.哀牢山地质灾害多发的原因分析,不合理的是( )
A.地壳运动十分活跃B.地形较复杂,山体坡大
C.降水量多且强度大D.气温差较大,风力强劲
大水沟冲积扇发育在贺兰山的中部,扇形规模较小,但形态比较完整。下图为大水沟冲积扇及纵剖面简图。读图,完成下面14-16小题。
14.a~d的物质组成可能是( )
A.砾石—细砂—沙土B.砾石—沙土—细砂
C.沙土—细砂—砾石D.细砂—砾石—沙土
15.形成大水沟冲积扇的主要地质作用是( )
A.侵蚀作用B.地壳运动C.沉积作用D.岩浆活动
16.冲积扇给当地农业生产提供的有利条件包括( )
①肥沃的土壤 ②便利的航运 ③地形平坦 ④灌溉水源
A.①②③B.①②④C.①③④D.②③④
二、综合题:共52分
17.阅读图文材料,完成下列要求。(18分)
2023年7月29日8时至8月1日11时,河北涿州出现明显降水天气过程,全市平均降水量355.1毫米,造成严重洪涝灾害。左图为涿州所在的白洋淀(属海河水系,通过大清河流出)流域水系及部分等高线示意图,右图为雄安新区位置图。
(1)从参与循环的水量来看,白洋淀中的水主要参与 循环,判断依据是 。(6分)
(2)从水循环的角度分析涿州此次洪涝灾害的成因。(6分)
(3)说明雄安新区(雄县、容城、安新)的建设对白洋淀周围湖陆风的影响。(6分)
18.阅读图文材料,回答下列问题。(18分)
材料一:下图是我国部分地区年太阳辐射总量分布图。
材料二:青藏高原上空的年平均对流层高度约为15km,而同纬度地区年平均对流层高度约为12km。
材料三:下图是四川盆地地形简图。
(1)读材料一,指出图中年太阳辐射总量值最大的区域,依据影响太阳辐射分布的因素,判断其形成原因。(6分)
(2)比较拉萨和重庆的昼夜温差大小,并分析其原因。(6分)
(3)结合气候、地形和大气热力环流知识,简述重庆一带山谷地区多夜雨的原因。(6分)
19.阅读图文材料,完成下列问题。(16分)
贵州位于我国地势阶梯的过渡地区,喀斯特地貌广布。喀斯特峰丛是基座相连的成片山峰,山峰环绕着洼地。山峰坡度陡,土层薄,一旦植被破坏,就容易产生石漠化现象。下图为贵州某地喀斯特地貌峰丛形成过程示意图。
(1)结合图描述峰丛地貌的形成过程。(4分)
(2)分析喀斯特地貌地区对农业生产带来的严重影响。(6分)
(3)为治理喀斯特地区的生态问题提出合理的解决措施。(6分)
相关试卷
这是一份【开学摸底考】高二地理(人教版通用 选必1+选必2)-2023-2024学年高二地理下学期开学摸底考试卷.zip,文件包含2023-2024学年高二下学期开学摸底考试人教版2019必修1和选择性必修2解析版docx、2023-2024学年高二下学期开学摸底考试人教版2019必修1和选择性必修2考试版docx、2023-2024学年高二下学期开学摸底考试人教版2019必修1和选择性必修2A3版docx、2023-2024学年高二下学期开学摸底考试人教版2019必修1和选择性必修2答案及评分标准docx、2023-2024学年高二下学期开学摸底考试人教版2019必修1和选择性必修2答题卡docx、2023-2024学年高二下学期开学摸底考试人教版2019必修1和选择性必修2答题卡pdf等6份试卷配套教学资源,其中试卷共21页, 欢迎下载使用。
这是一份【开学摸底考】高三地理(北京专用)-2023-2024学年高中下学期开学摸底考试卷.zip,文件包含高三地理开学摸底考北京专用解析版docx、高三地理开学摸底考北京专用考试版docx、高三地理开学摸底考北京专用答案及评分标准docx、高三地理开学摸底考北京专用A3版答题卡docx、高三地理开学摸底考北京专用A3版答题卡pdf等5份试卷配套教学资源,其中试卷共32页, 欢迎下载使用。
这是一份【开学摸底考】高三地理(全国卷新教材通用)-2023-2024学年高三地理下学期开学摸底考试卷.zip,文件包含2024届高三下学期开学摸底考试卷地理全国卷新教材通用解析版docx、2024届高三下学期开学摸底考试卷地理全国卷新教材通用考试版A4docx、2024届高三下学期开学摸底考试卷地理全国卷新教材通用答案及评分标准docx、2024届高三下学期开学摸底考试卷地理全国卷新教材通用答题卡A3版docx、2024届高三下学期开学摸底考试卷地理全国卷新教材通用答题卡A3版pdf等5份试卷配套教学资源,其中试卷共14页, 欢迎下载使用。

