








【开学摸底考】九年级物理(深圳专用)-2023-2024学年初中下学期开学摸底考试卷.zip
展开注意事项:
1.答卷前,考生务必将自己的姓名、准考证号等填写在答题卡和试卷指定位置上。
2.回答选择题时,选出每小题答案后,用铅笔把答题卡上 对应题目的答案标号涂黑。如
需改动,用橡皮擦干净后,再选涂其他答案标号。回答非选择题时,将答案写在答题卡上。写
在本试卷上无效。
3.考试结束后,将本试卷和答题卡一并交回
一、选择题:共10小题,每小题2分,共20分
1.(2024上·广东广州·九年级统考期末)下列说法中,你认为最接近实际情况的是( )
A.实验室中电流表的电阻约为1kΩ B.家用空调的额定功率约为1kW
C.对人体的安全电压是220V D.家用液晶电视工作电流约为10A
【答案】B
【详解】A.实验室中电流表的电阻很小,在电路中相对于导线,电阻约为0.01Ω,故A不符合题意;
B.家用空调是大功率用电器,其额定功率约为1kW,故B符合题意;
C.电压越高,对人越危险,对人体的安全电压是不高于36V,故C不符合题意;
D.液晶电视正常工作电流约为0.5A,故D错误。
故选B。
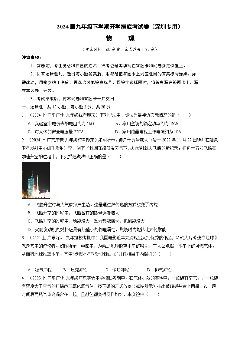
2.(2024上·广东东莞·九年级校考期末)如图所示,神舟十五号载人飞船于2022年11月29日晚间在酒泉卫星发射中心成功发射升空,创下了我国在超低温天气下成功发射载人飞船的新纪录。神舟十五号飞船在加速升空的过程中,下列描述说法中正确的是( )
A.飞船升空时与大气摩擦产生热,这是通过热传递的方式改变了内能
B.飞船升空的过程中,飞船含有的热量逐渐增大
C.飞船升空的过程中,动能增大,重力势能增大,机械能增大
D.火箭发动机的燃料应具有热值小的物理属性,燃烧时内能转化为化学能
【答案】C
【详解】A.火箭经过大气层时与空气摩擦做功,将机械能转化为火箭的内能,使它的内能增大,温度升高,这是通过做功的方式增加了外壳的内能,故A错误;
B.热量是过程量,不能说含有或者具有热量,故B错误;
C.火箭加速升空过程中,速度增加,动能增加,高度增加,重力势能增加,机械增加,故C正确;
D.火箭发动机的燃料应具有热值大,因为热值越大的燃料,在相同条件下,完全燃烧能放出更多的热量,故D错误。
故选C。
3.(2024上·广东深圳·九年级校考期中)我国电影近年来涌现出大批优秀的作品,科幻大片《流浪地球》就是其中的佼佼者。如图所示,电影中,为帮助地球脱离木星的吸引,主人公点燃了木星上的可燃气体,从而将地球推离木星。其中“点燃木星”将地球推开的过程相当于内燃机的( )
A.吸气冲程B.压缩冲程C.做功冲程D.排气冲程
【答案】C
【详解】“点燃木星”将地球推开,燃料的内能转化为地球机械能,相当于内燃机的做功冲程,故ABD不符合题意,C符合题意。
答案C。
4.(2023上·广东广州·九年级广东实验中学校联考期中)在气体扩散的实验中,一瓶装有空气,另一瓶装有密度大于空气的红棕色二氧化氮气体,按正确的方式放置(如图所示)抽出玻璃板并合上两瓶,过一段时间后两瓶气体会混合在一起,且颜色都变得同样均匀,本实验中( )
A.为了使实验效果更好,应在甲瓶装二氧化氮气体
B.人眼能直接观察到:气体分子不停地做无规则运动
C.两瓶气体颜色都一样时,分子不再运动
D.若温度越高,瓶内气体颜色变得同样均匀所用时间更短
【答案】D
【详解】A.二氧化氮气体比空气的密度大,所以应该在下面的瓶中装有二氧化氮气体,这样可以避免重力对实验结果产生影响,故A不符合题意;
B.扩散现象说明气体分子不停地做无规则运动,分子运动人眼不能直接观察到,要通过颜色和味道来体现,故B不符合题意;
C.分子在永不停息地做无规则运动,所以两瓶气体颜色都一样时,分子仍然再做无规则运动,故C不符合题意;
D.分子的热运动跟温度有关,温度越高,分子热运动越剧烈,瓶内气体颜色变化会越快,变得同样均匀所用时间更短,故D符合题意。
故选D。
5.(2024上·广东阳江·九年级统考期末)下列有关家庭电路和安全用电的说法正确的是( )
A.控制用电器的开关必须安装在火线上
B.用电器的开关闭合时,会造成空气开关自动断开
C.用潮湿的手拨动电器设备的开关
D.冰箱使用三脚插头,是为了防止电流过大引起火灾
【答案】A
【详解】A.为了安全,在家庭电路中,开关必须串联在火线和用电器之间,应将控制用电器的开关接在火线上,故A正确;
B.用电器的开关发生短路时,开关闭合,用电器正常工作,不会造成空气开关自动断开,故B错误;
C.生活用水属于导体,用潮湿的手拨动电器设备的开关,有可能使电流通过人体,使人体触电,故C错误;
D.冰箱使用三脚插头,是为了避免冰箱因短路等故障使外壳带电而造成人员触电,故D错误。
故选A。
6.(2024上·广东佛山·九年级统考期末)如图所示现象中涉及的物理知识正确的是( )
A.图甲中两个物体一定带异种电荷
B.图乙中设备工作时把电能转化为机械能
C.图丙中原理可以制作电扇
D.图丁中人站在干燥的木凳上同时接触火线和零线,不会触电
【答案】B
【详解】A.由异种电荷相互吸引,带电体能吸引不带电的轻小物体可知,图甲中两个物体可能带异种电荷或者一个带电一个不带电,故A错误;
B.图乙中设备工作时,消耗电能,使线圈运转,把电能转化为机械能,故B正确;
C.图丙中原理说明通电导体的周围存在磁场,可以制作电磁铁,故C错误;
D.图丁中人站在干燥的木凳上同时接触火线和零线,有电流流过人体,人会触电,故D错误。
故选B。
7.(2024上·广东江门·九年级统考期末)如图所示的家庭电路,开关闭合后发现灯泡不亮,小明利用测电笔分别接触a、b、c、d四处。测电笔氖管均发光。排除故障后,为提高屋内亮度,他又接了一盏同样的灯,开关闭合后,两灯都发光,但原来的灯泡亮度明显变暗。以下分析正确的是( )
A.故降的原因是零线断路,两灯泡的连接方式是并联
B.故障的原因是火线断路,两灯泡的连接方式是并联
C.故障的原因是零线断路,两灯泡的连接方式是串联
D.故障的原因是火线断路,两灯泡的连接方式是串联
【答案】C
【详解】由于利用测电笔分别接触a、b、c、d四处时,测电笔氖管均发光,说明a、b、c、d四处是通路,则故障的原因是零线断路,又接了一盏同样的灯,开关闭合后,两灯都发光,但原来的灯泡亮度明显变暗,说明电流变小,电路的电阻变大,可知两灯泡的连接方式是串联,故ABD不符合题意,C符合题意。
故选C。
8.(2023上·广东佛山·九年级统考期末)题图是家庭电路中四种用电器耗电持续工作的时间图,下列说法正确的是( )
A.甲消耗的电能最多B.乙可能是空调
C.乙与丙的实际功率相同D.电流通过丁做功最慢
【答案】C
【详解】A.图像表明,消耗一度电,甲持续工作的时间最长。故A错误;
B.乙的功率为
家用空调的功率在700W以上,故B错误;
C.消耗相同的电能,乙与丙用的时间均为20h,根据可知,二者功率相等。故C正确;
D.消耗相同的电能,D用时10h,所用的时间最小,根据可知,其功率最大,即做功最快。故D错误。
故选C。
9.(2023上·广东深圳·九年级校考期中)如图所示,、是两只相同的小灯泡,、是电流表或电压表,闭合开关后,若两灯都能发光,则
A.、均为电流表,两灯串联B.为电压表,为电流表,两灯串联
C.、均为电压表,两灯并联D.为电流表,为电压表,两灯并联
【答案】D
【分析】考查的是电压表和电流表的正确使用方法,根据电流表与被测用电器串联,且在电路中相当于导线;电压表与被测用电器并联,在电路中相当于开路,由此分析a、b的类别
【详解】根据电路图知道,若a、b均为电流表,则L1 、L2会被短路,故A错误;若a为电压表,B为电流表,则L2会被短路,故B错误;若a、b均为电压表,则L2会被短路,故C错误;若a为电流表,若b为电压表,则两灯并联,则a测量L2的电流,闭合开关S后,两灯都能发光,故D符合题意,故选D.
10.(2023上·广东佛山·九年级期末)将灯泡L和定值电阻R按图乙所示接入电路中,它们的电流随电压变化的图象如图甲。如果电路中电源电压是2V,则下列结论正确的是( )
A.只闭合开关S,灯泡L的电功率为0.4W
B.闭合S、后,电流表示数为0.6A
C.闭合S、电阻R与灯泡L电功率之比为2∶5
D.闭合S、后,20s电路消耗的电能为20J
【答案】C
【详解】A.由电路图可知,只闭合开关S时,电路为L的简单电路,电流表测电路中的电流,灯泡电压等于电源电压,由图甲可知,电压等于2V的时候,电流为0.5A,因此灯泡L的电功率为
故A错误;
BC.闭合开关S、S1,灯泡与定值电阻R并联,当电源电压为2V时,根据并联电路各支路两端的电压相等可知:此时灯泡和R两端的电压都为2V, 由图象可知IL=0.5A,IR=0.2A,因并联电路中干路电流等于各支路电流之和,所以,干路电流表的示数
电阻R与灯泡L电功率之比
故B错误,C正确;
D.闭合开关S和S1,灯泡与定值电阻R并联,20s电路消耗的电能为
故D错误。
故选C。
二、作图题:共2小题,每题2分,共4分
11.(2023上·广东佛山·九年级期末)如题图,将这些元件连接成电路,要求:①开关控制两只小灯泡;②滑动变阻器的滑片向右滑动时,小灯泡亮度变亮,的亮度不变。
【答案】
【详解】由题意可知,要求开关控制两只小灯泡,滑动变阻器的滑片向右滑动时,小灯泡亮度变亮,的亮度不变,则两个灯泡并联,开关在干路上,滑动变阻器滑片向右移动,L1变亮而L2亮度不变,说明滑动变阻器与L1串联,此时通过L1的电流变大,由欧姆定律可知,滑动变阻器接入电路的阻值减小,滑动变阻器按照“一上一下”原则接入电路,故应将B接线柱接入电路,如图所示:
12.如图所示,开关断开,小磁针静止时端指向北方;开关闭合,小磁针顺时针旋转90°后静止,请标出磁感线方向,在括号内标出电源的“+”或“-”极,在左侧方框内标出通电螺线管左端的磁极极性。
【答案】
【详解】小磁针静止时端指向北方,即小磁针涂黑的一端为北极,开关闭合,小磁针顺时针旋转90°后静止,静止后小磁针的北极指向右,说明电磁铁的右端为北极,左端为南极,根据安培定则可知电流方向向下,即电源的右端为正极,如图所示:
三、填空题:共2小题,每空1分,共8分
13.(2023上·广东深圳·九年级校考期中)静电复印技术已经走入人们的生活,如图所示是利用身边的素材来简单模拟静电复印原理的示意图。
(1)用丝绸在塑料板上用力摩擦使塑料板带电,这种用摩擦的方法使物体带电的现象称为 ;
(2)用干燥的手指在塑料板上写一个“大”字,借助人体将“大”字部分的电荷 (选填“保留”或“导走”);
(3)把木屑均匀地撒在塑料板上,竖起塑料板在桌面上轻轻敲击,一个空心的“大”字就在塑料板上显现出来。塑料板上剩余的干木屑之所以没有滑落,是因为带电体具有 的性质;将丝绸摩擦过的玻璃棒用细线悬挂起来,靠近该塑料板,发现二者互相排斥,说明摩擦后的塑料板带 电荷。
【答案】 摩擦起电 导走 吸引轻小物体 正
【详解】(1)[1]用摩擦的方法使物体带电叫摩擦起电。用丝绸在塑料板上用力摩擦会发生电荷的转移,使塑料板带电,这种方法叫做摩擦起电。
(2)[2]因为人是导体,所以用干燥的手指在塑料板上写一个“大”字时,塑料板上的电荷会转移到人手指上,故是借助人体将“大”字部分的电荷导走。
(3)[3]由于带电体有吸引轻小物体的性质,所以把木屑均匀地撒在塑料板上,塑料板上的带电区域把木屑吸住,竖起塑料板在桌面上轻轻敲击,塑料板上“大”字区域的木屑由于没有电荷的吸引而在重力的作用下往下掉,形成一个空心的“大”字。
[4]丝绸摩擦过的玻璃棒带正电,将带正电的玻璃棒用细线悬挂起来,靠近该塑料板,发现二者互相排斥,由同种电荷相互排斥可知,摩擦后的塑料板也带正电。
14.(2024上·广东广州·九年级统考期末)学校食堂普遍使用煤气灶烹饪食物。
(1)烹饪食物是利用煤气在燃烧时把化学能转化为 能,当气温下降导致更多热量散失到空气中时,燃料的利用率 (选填“增大”、“减小”或“不变”);
(2)在锅给食物加热的过程中,锅减少的能量为E1,食物增加的能量为E2,则E1 E2(选填“>”、“=”或“<”);
(3)食堂做一次饭用了11m3的煤气,则煤气完全燃烧产生的热量为 J(煤气的热值为3.9×107J/m3)。
【答案】 内 减小 > 4.29×108
【详解】(1)[1]煤气燃烧是一种化学变化,燃烧时把化学能转化为内能加以利用。
[2]用来加热的热量与燃料完全燃烧放出的燃料比叫燃料的利用率,当气温下降导致更多热量散失到空气中时,用来加热的热量减小,所以燃料的利用率减小。
(2)[3]在锅给食物加热的过程中,由于热量散失,锅减少的能量为E1大于食物增加的能为E2,即E1>E2;
(3)[4]11m3的煤气完全燃烧产生的热量为
Q放= Vq=11m3×3.9×107J/m3=4.29×108J
四、实验题:本大题共3小题,15、16题各6分,17题9分,共21分。
15.(2024上·广东深圳·九年级统考期中)图甲是“探究电流与电阻的关系”实验电路,实验器材:两节干电池(电压为3V)、电流表、电压表、开关、滑动变阻器、定值电阻R(5Ω、10Ω、20Ω各一个)
(1)小明连接好电路后进行实验,移动滑动变阻器的滑片,电流表示数如图乙所示,示数为 A,电压表指针如图丙所示,此时定值电阻的阻值为 Ω;
(2)若将定值电阻从10Ω换为20Ω,滑动变阻器的滑片应向 (选填“A”或“B”)端移动,这一过程中眼睛要一直观察 示数的变化,直到其示数为 为止;
(3)根据实验数据,作出I﹣R图象如图丁所示,分析图象得出的结论是 。
【答案】 0.2 10 B 电压表 2V 在电压一定时,导体中的电流跟导体的电阻成反比
【详解】(1)[1][2]电流表使用的0~0.6A量程,每一个大格代表0.2A,每一小格代表0.02A,电流为0.2A。电压表使用的0~3V量程,每一个大格代表1V,每一个小格代表0.1V,电压为2V,定值电阻与滑动变阻器串联,滑动变阻器连入电路的阻值为
(2)[3][4][5]探究电流与电阻的关系时,控制定值电阻两端的电压2V不变,电源电压不变,根据串联电路电压特点知,滑动变阻器两端电压保持1V不变,根据串联电路中各导体两端的电压之比等于各导体的电阻之比,所以当阻值由10Ω换为20Ω,滑动变阻器接入电路的电阻要变大,所以滑动变阻器向B端移动。此过程中移动滑动变阻器的滑片,眼睛观察电压表,直至电压表的等于2V时,再读电流表示数。
(3)[6]由图像数据知,定值电阻的阻值和定值电阻的电流乘积,即有
U=IR=0.4A×5Ω=0.1A×20Ω=2V
16.如图所示,用甲、乙、丙三套装置完成如下两个实验:实验一是探究不同物质吸热升温的现象;实验二是比较质量相等的不同燃料燃烧时放出的热量。
提供:三种供选择的液体分别用a、b、c表示,三种燃料分别用1、2、3表示。
(1)为了两个实验都完成,对图中器材进行以下几种调整,其中可行的有 。
A.将甲图中的液体换成c
B.将乙图中的燃料换成1
C.将乙图中的燃料换成3
D.将丙图中的液体换成b
(2)为了完成实验二,应选用 两套装置,实验时通过比较 来反映燃料燃烧放热多少;
(3)小明使用未调整的甲、乙图示装置进行实验,收集数据并作出液体a、b的温度随加热时间的变化图线如图丁所示(两燃料充分燃烧均用时5分钟)。若燃料充分燃烧放出的热量全部被液体吸收,燃料1热值是燃料2的0.2倍,则液体a比热容 (填“大于”、“小于”“等于”)液体b,液体a的比热容是b的 倍,选 液体作制冷剂。
【答案】 BC 甲、丙 液体升高的温度 小于 0.4 b
【详解】(1)[1]实验一是探究不同物质吸热升温的现象,需要选取相同质量的相同燃料、相同质量的不同物质进行实验,实验二是比较质量相等的不同燃料燃烧时放出的热量,需要选取相同质量的相同液体和相同质量的不同燃料进行实验;
A.将甲图中的液体换成c,甲、乙、丙三套装置的燃料都不相同,不能完成实验二,故A不符合题意;
B.将乙图中的燃料换成1,甲、乙两套装置中,燃料的质量相同、种类相同,液体的种类不同,可以完成实验一,甲、丙两套装置中,燃料的质量相同、种类不同,液体的质量、种类相同,可以完成实验二,故B符合题意;
C.将乙图中的燃料换成3,乙、丙两套装置中,燃料的质量相同、种类相同,液体的种类不同,可以完成实验一,甲、丙两套装置中,燃料的质量相同、种类不同,液体的质量、种类相同,可以完成实验二,故C符合题意;
D.将丙图中的液体换成b,甲、乙、丙三套装置的燃料都不相同,不能完成实验二,故D不符合题意。
故选BC;
(2)[2]实验二是比较质量相等的不同燃料燃烧时放出的热量,要保证选取相同质量的相同液体和相同质量的不同燃料进行实验,所以,为了完成实验二,应选用甲、丙两套装置。
[3]根据转换法可知,实验时通过比较液体升高的温度来反映燃料燃烧放热多少。
(3)[4][5][6]因为,所以,燃料1
可得
燃料2
则
所以
所以液体a比热容是液体b的0.4倍,液体a比热容小于液体b,根据质量相同的a、b两种液体升高相同的温度时,b液体吸收热量较多,故应选b液体作发动机冷却液。
17.(2024上·广东东莞·九年级东莞中学南城学校校考期末)小张和小红在“伏安法”测小灯泡的电阻和电功率实验中,连接了图甲所示的实物图,其中电源电压为4.5V,小灯泡额定电压为2.5V电阻约为,滑动变阻器有A规格“,2A”、B规格“,1A”、C规格“,1A”可选。
(1)在测量小灯泡的电阻的实验原理是 ;
(2)当变阻器滑片P移到某一位置时电流表示数如图乙所示,则电流值是 A。这时,灯丝突然烧断,则电压表的示数 (选填“变大”、“变小”或“不变”)。换相同规格的灯泡,重测的数据如下表格,并绘出U- I图象如图丙中的A所示
(3)依据表格中的数据,小张先算出了小灯泡的额定功率为 W,接着求出小灯泡电阻的平均值为,你同意这种做法吗? (选填“同意”或“不同意”),说出你的理由 ;
(4)小红同学用相同的器材和电路图也做这实验时,由于接线错误,根据测量的数据绘出的U- I图象如图丙中的B所示。你认为错误的原因可能是 。纠正错误后,为完成本实验,滑动变阻器应选择 规格(选填“A”、“B”、“C”)。
【答案】 0.26 变大 0.625 不同意 小灯泡的电阻是变化的,求取平均值没有任何意义 电压表并联在滑动变阻器两端 C
【详解】(1)[1]要测小灯泡电阻,需要用电压表测小灯泡两端的电压,用电流表测通过小灯泡的电流,然后根据欧姆定律的变形公式求出其电阻,故实验原理是。
(2)[2][3]如图乙所示,选择小量程,分度值为0.02A,故读数为0.26A;这时,灯丝突然烧断,有电流通过电压表,则电压表串联在电路中,电压表测量电源电压,则电压表的示数变大。
(3)[4]额定电压为2.5V,测得电流为0.25A,故额定功率为
[5][6]如图所示,小灯泡的电阻是变化的,求取平均值没有任何意义。
(4)[7]根据测量的数据绘出的图像如图丙中的B所示,电流表的示数变大,说明总电阻变小,滑动变阻器两端的电压也变小,而图像B电流表的示数变大时,电压表的示数变小,故此时电压表并联在滑动变阻器两端。
[8]由表中数据可知,小灯泡电压为0.5V时,电流为0.1A,此时电路中滑动变阻器电压为
此时滑动变阻器的阻值为
故选择C规格滑动变阻器。
五、计算题:9分
18.学校创客小组的晓智设计了一种多挡位电热切割刀.如图所示,他用18V的学生电源,导线若干,开关和两条电阻均为9Ω电阻丝、自制而成。求:
(1)当闭合时,断开时,电路中的电流;
(2)当、闭合时,电路的总功率;
(3)晓智使用高温挡切割1min,这个过程中电路产生的总热量Q?
【答案】(1)2A;(2)72W;(3)4320J
【详解】解:(1)当S1闭合时,S2断开时,是R1的简单电路,根据欧姆定律得电路中的电流为
(2)当S1、S2闭合时,R1和R2组成并联电路,此时R1和R2两端的电压均等于电源电压,则
电路的总功率为
(3)由图可知,当开关S1、S2都闭合时,R1、R2并联,根据并联电路的电阻特点可知,此时电路中的总电阻最小,由可知电路电的总功率最大,电热切割刀处于高温挡,这个过程中电路产生的总热量为
答:(1)当S1闭合时,S2断开时,电路中的电流为2A;
(2)当S1、S2闭合时,电路的总功率为72W;
(3)晓智使用高温挡切割1min,这个过程中电路产生的总热量为4320J。
六、科普阅读:8分
19.(2023上·广东佛山·九年级统考期末)阅读材料,回答问题。
放电深度对电动车电池寿命的影响
电动汽车的普及离不开电池技术快速发展。电池的使用寿命有限,电池寿命的结束是指电池总容量衰减到设计容量的80%或者以下。
电池寿命可以用“循环寿命”来衡量,是指电池寿命结束前进行的100%全循环放电次数。很多因素都会影响电池的循环寿命,如电池温度、充放电电流等。有研究表明,不同的放电深度也会影响电池的循环寿命。例如,一辆电动车将电池电量从70%用到30%,则这次的放电深度为40%;再次使用前将电池充电到90%后,又用到30%,这次的放电深度就为60%,则这两次总共完成了1次100%全循环放电。
研究人员以不同的放电深度,对电动车电池进行充放电循环研究,得到了电动车电池100%全循环放电次数与放电深度的关系,如下图所示。由图象我们不难看出,合理规划充放电策略,可以有效延长电动车电池的使用寿命。
请根据上述材料,回答下列问题:
(1)电池循环寿命指的是电池寿命结束前进行的 ;
(2)请列出影响电池循环寿命的一个因素: ;
(3)某新能源汽车标配的电池最大储能为,某次充电过程从25%充至80%仅需0.5h,则此过程充电的平均功率为 kW,充电过程的能量转化是 ;
(4)最有利于延长电池寿命的使用策略是当电池用掉 电量时充电;
(5)若电动车每天使用前都充电到总电量的95%,第一天结束行驶后电池电量为45%,若第二天开始每天耗电量都比前一天增加10%,则电动车电池在连续5天时间内完成了约 次的100%全循环放电。
【答案】 100%全循环放电次数 见解析 88 电能转化为化学能 40% 3
【详解】(1)[1]根据文中内容介绍,电池循环寿命指的是电池寿命结束前进行的100%全循环放电次数。
(2)[2]有研究表明,电池温度、充放电电流、不同的放电深度等都会影响电池的循环寿命。
(3)[3][4]某新能源汽车标配的电池最大储能为,某次充电过程从25%充至80%仅需0.5h,则此过程充电的平均功率为
充电过程中电池消耗电能,转化为化学能储存起来,故此过程是将电能转化为化学能。
(4)[5]从图中可以看出,当电池用掉40%开始充电,100%全循环放电的次数最多,故最有利于延长电池寿命的使用策略是当电池用掉40%电量时充电。
(5)[6]若电动车每天使用前都充电到总电量的95%,第一天结束行驶后电池电量为45%,则第一天放电深度为
95%-45%=50%
若第二天开始每天耗电量都比前一天增加10%,则第二天放电深度为60%,第三天为70%,第四天为80%,第五天为90%,电动车电池在连续5天时间内共完成放电深度的总量为
故100%全循环放电次数为3次。
电压/V
0.5
1.0
1.5
2.0
2.5
3.0
电流/A
0.10
0.16
0.20
0.23
0.25
0.27
电阻/
5.0
6.3
7.5
8.7
10.0
11.1
电功率/W
【开学摸底考】八年级物理(深圳专用)-2023-2024学年初中下学期开学摸底考试卷.zip: 这是一份【开学摸底考】八年级物理(深圳专用)-2023-2024学年初中下学期开学摸底考试卷.zip,文件包含八年级物理开学摸底考深圳专用解析版docx、八年级物理开学摸底考深圳专用考试版docx、八年级物理开学摸底考深圳专用答案及评分标准docx、八年级物理开学摸底考深圳专用答题卡A3docx、八年级物理开学摸底考深圳专用答题卡A3pdf等5份试卷配套教学资源,其中试卷共25页, 欢迎下载使用。
【开学摸底考】九年级物理(辽宁专用)-2023-2024学年初中下学期开学摸底考试卷.zip: 这是一份【开学摸底考】九年级物理(辽宁专用)-2023-2024学年初中下学期开学摸底考试卷.zip,文件包含2024届九年级下学期开学摸底考试卷辽宁专用01答题卡pdf、九年级物理开学摸底考辽宁专用01解析版docx、九年级物理开学摸底考辽宁专用01考试版docx、九年级物理开学摸底考辽宁专用01答案及评分标准docx、九年级物理开学摸底考辽宁专用01答题卡A3docx等5份试卷配套教学资源,其中试卷共34页, 欢迎下载使用。
【开学摸底考】九年级物理(江西专用)-2023-2024学年初中下学期开学摸底考试卷.zip: 这是一份【开学摸底考】九年级物理(江西专用)-2023-2024学年初中下学期开学摸底考试卷.zip,文件包含九年级物理开学摸底考江西专用01解析版docx、九年级物理开学摸底考江西专用01考试版docx、九年级物理开学摸底考江西专用01答案及评分标准docx、九年级物理开学摸底考江西专用01答题卡A4docx等4份试卷配套教学资源,其中试卷共25页, 欢迎下载使用。