





所属成套资源:2024年中考14本名著知识梳理和对点练习
2024中考14本名著知识梳理和对点练习-6年级下册《鲁滨逊漂流记》
展开
这是一份2024中考14本名著知识梳理和对点练习-6年级下册《鲁滨逊漂流记》,文件包含2024中考六下名著《鲁滨逊漂流记》知识梳理和对点练习原卷版docx、2024中考六下名著《鲁滨逊漂流记》知识梳理和对点练习解析版docx等2份试卷配套教学资源,其中试卷共38页, 欢迎下载使用。
目录
TOC \ "1-1" \h \u \l "_Tc583782507" 《鲁滨逊漂流记》 PAGEREF _Tc583782507 \h 1
\l "_Tc1927295653" 一、 教材“名著导读” PAGEREF _Tc1927295653 \h 1
\l "_Tc1562192270" 二、 读书方法指导 PAGEREF _Tc1562192270 \h 2
\l "_Tc630413668" 三、 情节梳理 PAGEREF _Tc630413668 \h 3
\l "_Tc1825687425" 《鲁滨逊漂流记》练习题(一) PAGEREF _Tc1825687425 \h 3
\l "_Tc1082203639" 《鲁滨逊漂流记》练习题(二) PAGEREF _Tc1082203639 \h 3
\l "_Tc1557554230" 上海模考真题 PAGEREF _Tc1557554230 \h 3
\l "_Tc2135770327" 1、综合运用(20分) PAGEREF _Tc2135770327 \h 3
\l "_Tc702726284" 2、综合运用(20分) PAGEREF _Tc702726284 \h 3
\l "_Tc1708080335" 3、综合运用(20分) PAGEREF _Tc1708080335 \h 3
\l "_Tc144797249" 4、综合运用(20分) PAGEREF _Tc144797249 \h 3
《鲁滨逊漂流记》
教材“名著导读”
张开想象的翅膀
在西方,有一部小说,18世纪欧洲杰出的思想家 曾建议每个成长中的青少年,尤其是 孩子都应该读读它。那么,这是一本怎样的书呢?
这本书就是 创作的《鲁滨逊漂流记》。小说的情节并不复杂。出身于 之家的鲁滨逊,不甘于像父辈那样平庸地过一辈子,一心向往着充满 与 的生活,于是毅然舍弃安逸舒适的生活,私自离家 航行,去实现遨游世界的梦想,但每次都历尽艰险。有一次,风暴将船打翻,鲁滨逊一个人被海浪抛到一座荒无人烟的 上,在那里度过了 年的孤独时光。小说的主要部分就是对他这段 生活的生动记述。
除了精彩离奇的故事外,小说最吸引人的就是鲁滨逊的性格。他 ,勇于追求 、 的生活。即使流落荒岛,也绝不气馁。在荒无人烟、缺乏最基本的生存条件的小岛上,他孤身一人,克服了许许多多常人无法想象的 ,以惊人的 顽强地活了下来。没有 ,他自己搭建;没有食物,他尝试着 、 、 、 ;他还自己摸索着做 ,做 ,用围巾筛面做 …在岛上,他还搭救了一个野人,给他取名为“ ”。在他的教育下,星期五成了一个 的奴仆。就这样,鲁滨逊在荒岛上建立了自己的物质和精神的“王国”。面对人生困境,鲁滨逊的所作所为,显示了一个硬汉的坚毅性格和英雄本色,体现了那个时代的人们的 精神和 精神。因此,小说一出版就受到人们的热烈欢迎。现在在西方,“鲁滨逊”也是 的代名词和千千万万读者心目中的英雄。
《鲁滨逊漂流记》之所以成为文学史上不朽的名著,还在于它的故事的 和不凡的艺术表现力。在它之前,欧洲的长篇小说大都是以帝王将相的业绩或骑士美女
的浪漫传奇为主要内容。笛福开始尝试用日常语言来描写普通人的生活。小说虽是一个虚构的故事,但对鲁滨逊荒岛生活的描写逼真而自然,表现了作者非凡的想象力和艺术表现力。
此外,小说通篇采用 的叙述方式,情节完全通过人物的自白串联起来,语言明白晓畅,朴素而生动,这一切也给作品增添了不少魅力。
读书方法指导
1、借助思维导图,梳理情节
示例:
2、放飞想象,把握内容
《鲁滨逊漂流记》的作者本人并没有荒岛流浪的经历,但他以非凡的想象力构建了一个丰富的世界,给人的感觉很真实。
3、探究人物形象,理解小说的主题
传统小说中,人物是创作的核心要素。作家们通过塑造生动鲜明的人物形象,反映广阔的社会生活,表达个人对于社会人生的思考
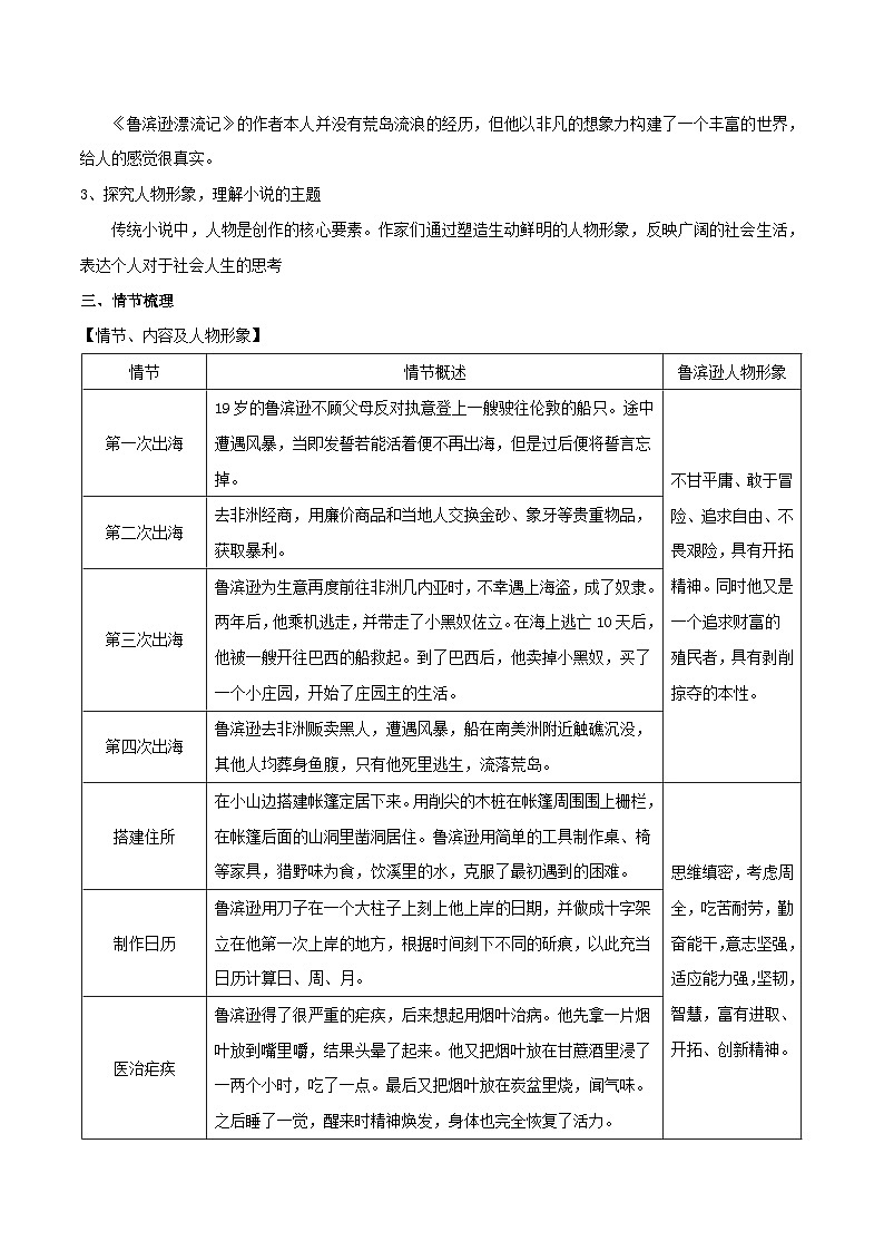
情节梳理
【情节、内容及人物形象】
《鲁滨逊漂流记》练习题(一)
1.《鲁滨逊漂流记》的作者是英国作家________。
2.他在一座无人荒岛上生活多年后,收得一土人为奴,取名 “________”,后来,这一土人成为他的忠实的仆人和朋友。小说中描写______________________是全书的精华。在岛上生活28年后,因帮助一个船长制服叛变的水手,得以乘船返回自己的祖国,他在成为巨富后派人到岛上继续垦荒,他的名字叫________,这部作品叫《________》。
3.《鲁滨逊漂流记》是一部成功的_________小说,小说主人公鲁滨逊也因此成为欧洲文学史上的一个着名的文学形象。鲁滨逊,他敢于冒险,勇于追求自由自在、无拘无束的生活,显示了一个硬汉子的坚毅性格和英雄本色,体现了资产阶级上升时期的创造精神和开拓精神。他的名字,已经成为 __________ 家的代名词和千千万万读者心目中的英雄。
4.鲁滨逊在荒岛上生活了__________年,高度浓缩地体现着人的本质和人类进步的历程,他成了一位独自创造文明的英雄。
5.鲁滨逊在__________买了一块庄园,曾在那儿过了四年安稳的庄园主生活。
6.在荒岛上,鲁滨逊刚开始主要的食物是__________,由于担心弹药用完,他就把他们捉住饲养起来。
7.偶然机会,鲁滨逊抖装饲料的袋子,过了雨天,抖袋子的地方长出了__________ 苗和__________ 苗。
8.鲁滨逊在岛上捉到一只鹦鹉,给它起名叫__________。
9.鲁滨逊在岛上种粮的第一年收获了__________和__________,他把这些粮食碾碎放进自己烧制的瓦罐中烤成__________。
10.鲁滨逊在岛上还用__________制作了一把伞。
11.鲁滨逊用近__________年的时间造了一只独木船,还挖了一条__________尺的运河,把船运到了半里外的小河里。
12.救了“星期五”,鲁滨逊知道在另一个岛上住着十五个__________人,是海船失事后逃上去的。
13.《鲁滨逊漂流记》的作者是________国小说家________,他是该国文学史上第一个重要的小说家,有__________ 的美誉,他的文章影响了后来期刊文章和报纸的发展。
14.《鲁滨逊漂流记》是以第__________ 人称写的长篇小说。
15.鲁滨逊第一次出海的目的地是__________,不料却遇到了可怕的风浪,好容易才保住了性命。
16.鲁滨逊第二次出海是去__________ 经商,这一次他成功了。
17.鲁滨逊第三次出航极为不幸,他们遇到了________,被俘虏,变成了奴隶,逃出后抵达巴西,在那里独自经营一个________,生活过得很顺遂。
18.鲁滨逊第四次航行是去__________,遭遇飓风,一连十二天。当行驶到__________洲一个岛屿附近时,船突然触礁,遂遭灭顶之灾。
19.鲁滨逊有一包钱币,约值________金镑。可对于岛上的生活来说,它们却是 ________,都已经发霉了。
20.鲁滨逊来到岛上第________年的________月,突然发现岛上出现了一群? ________。两年后,他救下一个俘虏,那天是________,因此,这个俘虏名叫________,他成了鲁滨逊的仆人。
21.________年________月________日,鲁滨逊带着仆人乘船离开海岛,他一共在岛上生活了__________年。
22.鲁滨逊认为荒岛上可分两季:________ 和________。
23.鲁滨逊流落的荒岛叫________岛。
24.鲁滨逊荒岛第一夜在________睡觉。
25.鲁滨逊等人遇难时,船上有________个人。
26.鲁滨逊的原名________。
27.鲁滨逊在反检柜子时发现了________。
28.鲁滨逊给了星期五________。
29.逃离了奴隶生涯,鲁滨逊来到了________。
30.他刚刚到岛上时思考了________,________,________。
《鲁滨逊漂流记》练习题(二)
这本书是哪国的哪位作家着作的?
作家笛福在西方文学发展史上占据着一个特殊的位置,他被称为什么?
除了代表作《鲁滨逊漂流记》外,笛福还创作了哪些作品?
鲁滨逊是如何到达孤岛的?
鲁滨逊是如何计算日月的?
鲁滨逊所写的“利害差异表”有什么意义?
如何理解鲁滨孙的记日记和阅读《圣经》及其他祈祷书的行为?
这本书用了第几人称的角度来描写?
用第一人称有什么好处?
鲁滨逊在改善生活中主要做了哪些?
鲁滨逊靠双手换来了怎样的回报?
鲁滨逊在孤岛上生活了多久?
鲁滨逊是什么时候漂到孤岛上的?
鲁滨逊在第一次遇到风浪时是怎么想的?
(接上题)鲁滨逊到底回去没有?
船在什么地方第二次遇到风浪?
鲁滨逊把这个荒岛叫做什么?为什么?
鲁滨逊在岛上的了什么病?
(接上题)他是怎样只好这种病的?
鲁滨逊在荒岛上发现了什么有用的植物?
(接上题)鲁滨逊如何利用这些的果实?
鲁滨逊找了一个野人来做什么
鲁滨逊给这个野人取了一个什么名字?为什么?
那鲁滨逊是在哪一年发现并救了星期五的?
星期五是什么人,有什么习惯?
在海岸上鲁滨逊还遇到了哪些人?
身陷绝境的鲁滨孙找到了哪些活下去的理由?
鲁滨逊是怎样回到英国的?
鲁滨逊在获救后闹事的水手和西班牙人怎么样了?
鲁滨逊回到英国后生活怎样?
鲁滨逊是什么时候回到英国的?
当鲁滨逊的妻子不幸死后,他心中又怎样想?
写一位名人对这本书的评价。
通过这本书中鲁滨逊的一些经历,我们知道风向决定什么?
鲁滨逊从第一次出海离开英国了多少年?
这本书的写作背景。
我们可以看出鲁滨逊是个怎样的人?
从中我们可以学到什么?
这本书在英国社会中有什么作用与意义?
全书可分为几个部分?分别写了什么?
假如你像鲁滨孙一样被弃荒岛,你会怎样想?你将怎样做?
鲁滨逊身上具有哪些精神?
鲁滨逊的四个住房条件?
这本书是用什么形式写的?
写出鲁滨逊说的一句表现他坚毅品质的话。
小说歌颂和赞扬了什么?
上海模考真题
1、综合运用(20分)
阅读下面的材料,完成第21—25题(19分)
“我们走在七彩校园的路上,沐浴阳光,快乐成长”——一年一度的我区“七彩成长”学生活动节又要开幕了!同学们可以在艺术、科技、文化各个领域大展身手,向着远方,扬帆起航!
你所在的学校在本次活动节中将开展一系列活动,让我们一起参与吧!
活动一:
21.右图是学生活动节节标(颜色有橙色、蓝色、绿色),节标解说词排序正确的一项是( )。(3分)
①橙色表达“活力”。
②蓝色寓意“和润”。
③绿色象征“自然”。
④表达了奉贤教育“自然·活力·和润”的美好愿景。
⑤“七彩成长”学生活动节“节标”整体造型犹如风车,迎风而动。
A.④③①②⑤ B.⑤③①②④ C.⑤①③②④ D.④①③②⑤
22.请你为本次“七彩成长”学生活动节拟一条宣传标语。(3分)
活动二:
23.作为学校活动节“科技制作展示”专场活动的主持人,请你从“参与、体验、探索、现代科技、实践能力、创新思维”这些词中至少选择其中三个并运用,根据提示完成主持稿的开场白。(除提示词外50字左右)(4分)
:
大家下午好!
我是本次活动的主持人小贤,______________________________________________________________
____________________________________________________________________________________________。
活动三:
活动节中校刊将增设“名著阅读”栏目,请你关注。
24.为下列名著选择合适的推介语,将选项填在横线上。(3分)
①《鲁滨孙漂流记》 ②《海底两万里》 ③《朝花夕拾》
A.是一位大家熟知的作家作品中最富生活情趣的篇章,可了解他从幼年到青年时期的生活道路和心路历程。
B.每个成长中的青少年,尤其是男孩子都应该读读它。
C.有人断言:“二十世纪的一切努力都不过是把凡尔纳的预言变为现实的过程。”
25.“名著阅读”栏目将向全校同学征稿,请你结合读过的《童年》《西游记》《骆驼祥子》《水浒传》四本书中的任意一本,或评析某一人物,或抒写从某一本书中获得的启迪,大家积极向校刊投稿吧!(80字左右)(6分)
______________________________________________________________________________________________________________________________________________________________________________________________________
2、综合运用(20分)
某校九年级学生小语正在进行有关“初中生偶像崇拜”的小课题研究。为了解当下初中生偶像崇拜的情况,小语准备设计一份调查问卷,对全校同学开展问卷调查。
20.小语的调查问卷中,哪两个问题的设计与本课题无关?( )( )(4 分)
A.你的同桌崇拜什么类型的偶像? B.你能认清偶像身上的优缺点吗?
C.你的父母有崇拜的偶像吗? D.你选择偶像的标准是什么?
E.你会收集有关你4禺像的物品吗? F. 什么人会影响到你的阅读选择?
21.以下是小语调查问卷中有关初中生对偶像崇拜类型数据的频率统计,请你根据这些数据写出相关结论。(4分)
22.在本次调查中,小语还发现了一个有趣的现象,那就是文学作品中不少经典的形象也成为了一些同学崇拜的偶像,如孙悟空、保尔•柯察金、简•爱、鲁滨逊……请结合你阅读某书的体验,在所列形象中选择一个,分析他之所以成为偶像的原因。(6分)
23.小语撰写的小论文《初中生偶像崇拜的现状调查报告》在校园网发布后,引发了热议。九(1)班的同学们对“初中生偶像崇拜的利弊”这一话题,展开了一场辩论。作为反方辩手的小文,为本次辩论还收集了以下一则材料。请你阅读下列材料,并联系表一得到的结论,帮助小文撰写辩词,阐述观点与理由。(80字左右)(6分)
【材料】在当下中国,这种粉丝现象已经被商业资本极致化地利用了起来,有组织地形成了一些偶像的粉丝团。本来一种自发的、正常的青少年心理崇拜现象,在形成组织以后,这些组织或团体就会有目的、有计划地去实施一些商业行为,甚至是其他非理智行为。如鼓励他们购买明星代言的产品、为明星“刷流量”,甚至集体为一个明星去语言攻击另外的人或者团体。
3、综合运用(20分)
招募令
各位同学:
海韵文学社最近要招募一批新社员,条件如下:
(1)热爱阅读和写作的本校学生;
(2)
(3)
符合以上条件的同学可向文学社提出申请,文学社期待你的加入。
海韵文学社
2023年1月4日
阅读下面材料,完成第20—22题(20分)
“海韵文学社”是学校的文学社团,招收本校热爱阅读和写作的学生作为社员。文学社定期组织社员开展阅读和写作的学习活动。文学社有自己的刊物和微信公众号等宣传平台,平台主要刊登社员投稿的作品,也面向全校学生征稿。
20.文学社近期发布了一个招募令,请你根据文学社的特点补全招募条件。(4分)
21.文学社微信公众号的“校园采风”栏目主要是文学社社员记述校园中有意义的活动、校园里的美好现象、师生在校内的日常生活等。根据“校园采风”的栏目特点,下列不符合要求的稿件是( )( )。(4分)
A.《拾金不昧的活雷锋——记七(2)班的张贤同学》
B.《端午节的风俗习惯》
C.《文学畅想:文学社在元旦前夕举办交流活动》
D.《双减后,你是如何学习的?》
E.《切勿让无证小摊的食品伤害我们的身体》
22.微信公众号的“阅读分享”栏目最近正在组稿,邀请大家一起来参与。
(1)“与名著人物面对面”征稿启事:很多名著中的主人公在人生遇到困境时有朋友或家人在身边,如鲁滨逊有星期五、保尔有达雅、童年阿廖沙有外祖母。如果你有机会与星期五、达雅或阿廖沙的外祖母面对面说话,你会说些什么呢?(4分)
我会对 说:
(2)文学社社员在校园里开展了为“名著阅读大家谈”组稿的采访活动,以下是采访的部分内容。请你推测社员采访其他同学时的问题,并回答社员对你的提问。(8分)
采访问题一:① (请在下列选项中选择)
A.你最喜欢哪一部小说?
B.你最喜欢的外国小说是《鲁滨逊漂流记》吗?
C.你最喜欢的外国小说是哪一部?
同学一:我最喜欢的外国小说是《鲁滨逊漂流记》。小说内容虽然是虚构的,但是小说塑造的人物形象很丰满,对鲁滨逊荒岛生活的描写也很逼真,作品充满了魅力。
采访问题二:②
同学二:的确,教材规定的必读名著有的读起来有点难度,很难坚持读下去。我在阅读的时候采用了一些方法,比如我读《傅雷家书》就用了分类阅读的方法,读《水浒传》时我用了给人物做卡片的方法。
采访问题三:有人说:“《朝花夕拾》追忆往事却不忘现实,在描述往事中夹杂着犀利的批判。”你能结合具体内容谈谈对这句话的理解吗?(不少于60字)
我:③
4、综合运用(20分)
阅读下面材料,完成第19—23题(20分)
班级拟开展主题为“书香润心灵,阅读促成长”系列名著阅读活动,请你积极参与,完成相关任务。
19.【活动一】知识竞赛
下列选项中,对名著的介绍错误的两项是( )( )。(4分)
A.《童年》里阿廖沙的外祖母非常喜欢小茨冈,但仍然会咒骂他的偷窃行为。
B.《鲁滨逊漂流记》里的“星期五”是一位文明世界里不幸流落到荒岛的人。
C.《红星照耀中国》真实、客观地记录了当时中国西北革命根据地的情况。
D.《钢铁是怎样炼成的》的主人公保尔是一位英勇无畏的无产阶级革命英雄。
E.《傅雷家书》里,傅雷教育儿子对艺术要精益求精,对生活要不拘小节。
20.【活动二】名著推荐
从下列名著中选择其中一部向同学们推荐,要求:必须围绕本次活动主题,用50字左右阐明推荐理由。(4分)
A.《童年》 B.《鲁滨逊漂流记》 C.《红星照耀中国》 D.《钢铁是怎样炼成的》
E.《傅雷家书》 F.《昆虫记》 G.《艾青诗选》 H.《水浒传》
推荐《 》一书(请用楷体或者行楷正确抄写书名),理由:
21.【活动三】名著赏析
下列是摘自《水浒传》第九回中描写花和尚鲁智深的一段话,请你完成赏析任务。(4分)
话说当时薛霸双手举起棍来,望林冲脑袋上便劈下来。说时迟,那时快,薛霸的棍恰巧举起来,只见松树背后雷鸣也似一声,那条铁禅杖飞过来,把这水火棍一隔,丢去九霄云外,跳出一个胖大和尚,喝道:“洒家在林子里听你多时!”
赏析:
22.【活动四】名著朗诵
下列是艾青《雪落在中国的土地上》一诗中两句诗的重音处理,你是否同意这样的处理?请阐述理由。(4分)
中国的苦难与灾难
像这雪夜一样广阔而又漫长呀
23.【活动五】写邀请函
这次活动,班级拟邀请家长一起参与。下列是拟写的活动邀请函,请帮助修改、完善。(4分)
(1)请在横线处填写本次活动的目的或者意义: (2分)
(2)邀请函中“孩子们围绕主题精心组织的知识竞赛、名著推荐、赏析、朗诵等活动”一句是病句,可以修改为: (2分)
情节
情节概述
鲁滨逊人物形象
第一次出海
19岁的鲁滨逊不顾父母反对执意登上一艘驶往伦敦的船只。途中遭遇风暴,当即发誓若能活着便不再出海,但是过后便将誓言忘掉。
不甘平庸、敢于冒险、追求自由、不畏艰险,具有开拓精神。同时他又是一个追求财富的殖民者,具有剥削掠夺的本性。
第二次出海
去非洲经商,用廉价商品和当地人交换金砂、象牙等贵重物品,获取暴利。
第三次出海
鲁滨逊为生意再度前往非洲几内亚时,不幸遇上海盗,成了奴隶。两年后,他乘机逃走,并带走了小黑奴佐立。在海上逃亡10天后,他被一艘开往巴西的船救起。到了巴西后,他卖掉小黑奴,买了一个小庄园,开始了庄园主的生活。
第四次出海
鲁滨逊去非洲贩卖黑人,遭遇风暴,船在南美洲附近触礁沉没,其他人均葬身鱼腹,只有他死里逃生,流落荒岛。
搭建住所
在小山边搭建帐篷定居下来。用削尖的木桩在帐篷周围围上栅栏,在帐篷后面的山洞里凿洞居住。鲁滨逊用简单的工具制作桌、椅等家具,猎野味为食,饮溪里的水,克服了最初遇到的困难。
思维缜密,考虑周全,吃苦耐劳,勤奋能干,意志坚强,适应能力强,坚韧,智慧,富有进取、开拓、创新精神。
制作日历
鲁滨逊用刀子在一个大柱子上刻上他上岸的日期,并做成十字架立在他第一次上岸的地方,根据时间刻下不同的斫痕,以此充当日历计算日、周、月。
医治疟疾
鲁滨逊得了很严重的疟疾,后来想起用烟叶治病。他先拿一片烟叶放到嘴里嚼,结果头晕了起来。他又把烟叶放在甘蔗酒里浸了一两个小时,吃了一点。最后又把烟叶放在炭盆里烧,闻气味。之后睡了一觉,醒来时精神焕发,身体也完全恢复了活力。
驯养野羊
鲁滨逊把一只被他打瘸了腿的小山羊牵回家,在鲁滨逊的精心照料下,受伤的小山羊的腿长好了,活了下来。后来,小山羊渐渐被驯服了,不肯离开鲁滨逊,鲁滨逊产生了一个念头:饲养小山羊和一些易于驯服的动物,让其繁殖。
播种粮食
鲁滨逊收藏了几束大麦穗和稻穗,雨季后,分成两次播种:第一次播种三分之二,因为没有下雨,土壤里没有水分,所以种子没有发芽;第二次播种是在二月份,播种了三分之一,因为三四月份是雨季,雨水滋润了种子,种子都发芽了。
思维缜密,考虑周全,吃苦耐劳,勤奋能干,意志坚强,适应能力强,坚韧,智慧,富有进取、开拓、创新精神。
制陶器
出于生活的需要,鲁滨逊开始着手制造陶器。最后烧成了三个瓦锅,两个瓦罐,其中有一个罐子正是鲁滨逊最需要的。
做面包
鲁滨逊为了做面包,在岛上种植大麦和稻子,制造了捣小麦的石臼,又用棉布或羽毛纱制成的围巾做了三面筛子。他没有酵粉和盐,最后靠他的智慧用方砖砌成的炉子制出了非常好的大麦面包。
拯救“星期五”
鲁滨逊看到野人吃人的残暴场面后,加固了自己的“城墙”。他再一次看见野人举行人肉宴时,救下了野人俘虏。因为那天是星期五,他便给这个野人取名叫“星期五”。
乐于助人,有正义感,有殖民思想。
救“星期五”的父亲
正当鲁滨逊与“星期五”做好木船(第三次做独木舟)要驾船起航时,又有野人到岛上来举行人肉宴。鲁滨逊解救出一个白人俘虏和“星期五”的父亲,自此他这个“荒岛岛主”又多了两个臣民。
夺船回国
一艘英国船因水手闹事而在荒岛附近抛了锚。鲁滨逊与“星期五”帮船长夺回了船,鲁滨逊跟随船长一起回到了英国,结束了28年的荒岛生活。当他抵达英国时,他离开家乡已经35年了。
表一:初中生对偶像崇拜类型数据的频率统计
顺序
类型
出现频数
百分比(%)
1
娱乐艺人
277
44.97
2
艺术工作者
209
33. 93
3
虚拟人物
202
32.79
4
体育明星
186
30.19
5
政治军事领袖
82
13.31
6
科学家
78
12.62
7
商业精英、成功人士
77
12.50
8
社会上的英雄人物、典型人物
65
10.55
9
网络红人
62
10.06
10
父母、朋友等身边的人
60
9.74
11
思想家
51
8.30
12
神灵
15
2.44
相关试卷
这是一份2024中考14本名著知识梳理和对点练习-9年级下册《简爱》,文件包含2024中考九下名著《简爱》知识梳理和对点练习原卷版docx、2024中考九下名著《简爱》知识梳理和对点练习解析版docx等2份试卷配套教学资源,其中试卷共33页, 欢迎下载使用。
这是一份2024中考14本名著知识梳理和对点练习-8年级下册《经典常谈》,文件包含2024中考八下名著《经典常谈》知识梳理和对点练习原卷版docx、2024中考八下名著《经典常谈》知识梳理和对点练习解析版docx等2份试卷配套教学资源,其中试卷共47页, 欢迎下载使用。
这是一份2024中考14本名著知识梳理和对点练习-7年级下册《骆驼祥子》,文件包含2024中考七下名著《骆驼祥子》知识梳理和对点练习原卷版docx、2024中考七下名著《骆驼祥子》知识梳理和对点练习解析版docx等2份试卷配套教学资源,其中试卷共46页, 欢迎下载使用。