


51,湖南省长沙市明德中学2023-2024学年高一上学期期末生物试题
展开
这是一份51,湖南省长沙市明德中学2023-2024学年高一上学期期末生物试题,共20页。试卷主要包含了单项选择题,不定项选择题,非选择题等内容,欢迎下载使用。
时量:60分钟满分:100分
一、单项选择题(本题共20题,每小题2分,共40分,每小题只有一个选项符合题目要求)
1. 支原体肺炎是一种常见传染病,其病原体为支原体,是一种单细胞生物,其结构与动物细胞结构相似,但没有成形的细胞核,只有游离的DNA和核糖体一种细胞器,下列有关支原体与酵母菌的叙述,正确的是( )
A. 两者都属于原核生物
B. 两者核糖体的形成都与其细胞核中核仁有关
C. 两者的遗传物质都是DNA
D. 两者细胞的细胞壁与植物细胞壁成分基本相同
【答案】C
【解析】
【分析】支原体属于原核生物,没有以核膜为界限的细胞核;酵母菌是真核生物,有核膜包被的细胞核。二者都有细胞膜、细胞质和核糖体,遗传物质都是DNA。
【详解】A、酵母菌是真核生物,A错误;
B、支原体是原核细胞,无细胞核和核仁,其核糖体的形成与核仁无关,B错误;
C、原核细胞和真核细胞的遗传物质都是DNA,C正确;
D、支原体没有细胞壁,真菌的细胞壁成分主要是几丁质,D错误。
故选C。
2. 由许多氨基酸缩合而成的肽链,经过盘曲折叠才能形成具有一定空间结构的蛋白质。下列有关蛋白质结构多样性原因的叙述,错误的是
A. 组成肽链的化学元素不同
B. 肽链的盘曲折叠方式不同
C. 组成蛋白质的氨基酸排列顺序不同
D. 组成蛋白质的氨基酸种类和数量不同
【答案】A
【解析】
【分析】蛋白质结构多样性的原因:构成蛋白质的氨基酸的种类、数目、排列顺序不同和肽链的盘曲折叠方式及其形成的空间结构千差万别。
【详解】A、氨基酸之间通过脱水缩合反应形成肽链,组成肽链的化学元素都含有C、H、O、N,这不是蛋白质结构多样性的原因,A错误;
B、肽链的盘曲折叠方式不同,是蛋白质结构多样性的原因之一,B正确;
C、组成蛋白质的氨基酸排列顺序不同,是蛋白质结构多样性的原因之一,C正确;
D、组成蛋白质的氨基酸种类和数量不同,是蛋白质结构多样性的原因之一,D正确;
故选A。
3. 水和无机盐是细胞的重要组成成分,下列相关叙述正确的是( )
A. 细胞内的自由水和结合水都是良好的溶剂,都能参与物质运输和化学反应
B. 将作物秸秆充分晒干后,其体内剩余的物质主要是无机盐
C. 同一株植物中,老叶细胞通常比幼叶细胞中自由水的含量高
D. 哺乳动物血液中需含有一定量的Ca2+,若Ca2+的含量太低,会使动物出现抽搐症状
【答案】D
【解析】
【分析】1、自由水:细胞中绝大部分以自由水形式存在的,可以自由流动的水。其主要功能:(1)细胞内的良好溶剂。(2)细胞内的生化反应需要水的参与。(3)多细胞生物体的绝大部分细胞必须浸润在以水为基础的液体环境中。(4)运送营养物质和新陈代谢中产生的废物。
2、结合水:细胞内的一部分与其他物质相结合的水,它是组成细胞结构的重要成分。
3、生物体内的无机盐主要以离子的形式存在,有些无机盐是细胞内某些复杂化合物的组成成分,许多无机盐对于维持细胞和生物体的生命活动具有重要作用,有些无机盐对于维持酸碱平衡和渗透压具有重要功能。
【详解】A、细胞中自由水是良好的溶剂,能参与物质运输,结合水参与组成细胞结构,A错误;
B、将作物秸秆晒干后,剩余的物质主要是有机化合物,秸秆充分焚烧后的灰烬主要是无机盐,B错误;
C、同一株植物中,幼叶细胞新陈代谢旺盛,细胞中自由水的含量通常高于老叶,C错误;
D、许多无机盐对于维持细胞和生物体的生命活动具有重要作用,例如哺乳动物血液中Ca2+的量过低时,会出现抽搐等症状,血钙过高时,会引起肌无力等症状,D正确。
故选D。
4. 某学校生物园中种植有多种蔬菜瓜果,兴趣小组欲利用其中的材料进行“检测生物组织中糖类、脂肪和蛋白质”探究实践。下列相关叙述错误的是( )
A. 可以选用双缩脲试剂对大豆种子组织样液进行蛋白质鉴定
B. 红色火龙果味甜,含糖量高,但并不是检测还原糖的理想材料
C. 用斐林试剂检测白萝卜匀浆时若出现砖红色沉淀,证明其含有葡萄糖
D. 将浸泡过的花生种子制成临时装片后可用苏丹Ⅲ染液检测其中的脂肪
【答案】C
【解析】
【分析】生物组织中化合物的鉴定:(1)斐林试剂可用于鉴定还原糖,在水浴加热的条件下,溶液的颜色变化为砖红色(沉淀)。斐林试剂只能检验生物组织中还原糖(如葡萄糖、麦芽糖、果糖)存在与否,而不能鉴定非还原性糖(如淀粉)。(2)蛋白质可与双缩脲试剂产生紫色反应。(3)脂肪可用苏丹Ⅲ染液鉴定,呈橘黄色。
【详解】A、双缩脲试剂可用于检测蛋白质,呈现紫色反应,A正确;
B、红色火龙果本身有颜色,不适合用来做检测还原糖的材料,B正确;
C、用斐林试剂检测白萝卜匀浆时若出现砖红色沉淀,证明其含有还原糖,不能证明含有葡萄糖,C错误;
D、将浸泡过的花生种子制成临时装片后可用苏丹Ⅲ染液检测其中的脂肪,细胞中的脂肪滴会出现橘黄色,D正确。
故选C。
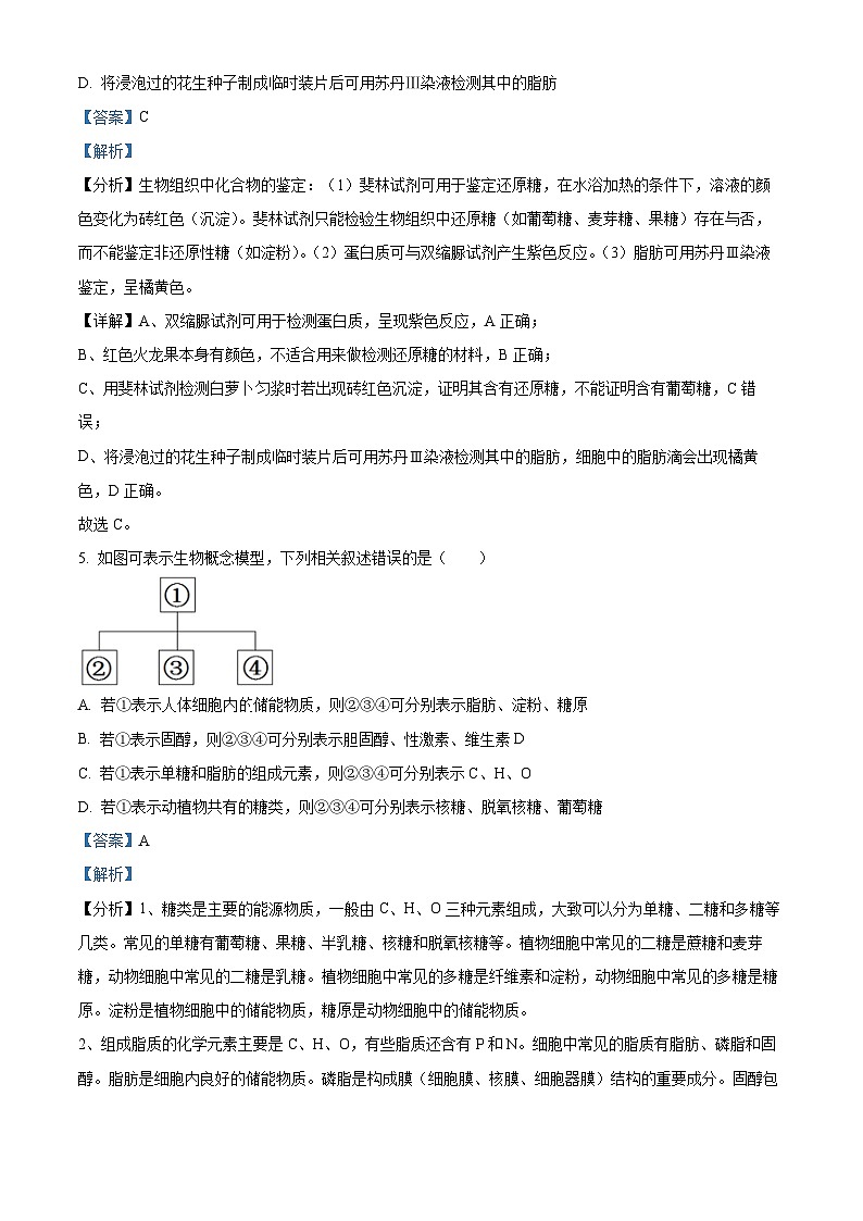
5. 如图可表示生物概念模型,下列相关叙述错误的是( )
A. 若①表示人体细胞内储能物质,则②③④可分别表示脂肪、淀粉、糖原
B. 若①表示固醇,则②③④可分别表示胆固醇、性激素、维生素D
C. 若①表示单糖和脂肪的组成元素,则②③④可分别表示C、H、O
D. 若①表示动植物共有的糖类,则②③④可分别表示核糖、脱氧核糖、葡萄糖
【答案】A
【解析】
【分析】1、糖类是主要的能源物质,一般由C、H、O三种元素组成,大致可以分为单糖、二糖和多糖等几类。常见的单糖有葡萄糖、果糖、半乳糖、核糖和脱氧核糖等。植物细胞中常见的二糖是蔗糖和麦芽糖,动物细胞中常见的二糖是乳糖。植物细胞中常见的多糖是纤维素和淀粉,动物细胞中常见的多糖是糖原。淀粉是植物细胞中的储能物质,糖原是动物细胞中的储能物质。
2、组成脂质的化学元素主要是C、H、O,有些脂质还含有P和N。细胞中常见的脂质有脂肪、磷脂和固醇。脂肪是细胞内良好的储能物质。磷脂是构成膜(细胞膜、核膜、细胞器膜)结构的重要成分。固醇包括胆固醇、性激素、维生素D等。
【详解】A、若①表示人体细胞内的储能物质,则②③④可分别表示脂肪、肝糖原、肌糖原,但不可能是淀粉,因为淀粉植物的储能物质,A错误;
B、固醇包括胆固醇、性激素、维生素D等,若①表示脂质中的固醇,则②③④可分别表示胆固醇、性激素、维生素D,B正确;
C、糖类一般由C、H、O三种元素组成,组成脂肪的化学元素为C、H、O,若①表示糖类和脂肪的组成元素,则②③④可分别表示C、H、O,C正确;
D、葡萄糖、核糖和脱氧核糖均存在于动植物细胞中,若①表示动植物共有的糖类,则②③④可分别表示核糖(RNA的组成成分)、脱氧核糖(DNA的组成成分)、葡萄糖,D正确。
故选A。
6. 如图为细胞膜的结构模型示意图,相关叙述正确的是( )
A. ①是糖蛋白,位于细胞膜的内侧,与细胞间的信息传递有关
B. 磷脂双分子层是细胞膜的基本支架,③为疏水端,④为亲水端
C. 不同种细胞的细胞膜上①、②、⑤的种类和数量基本相同
D. 细胞膜中的磷脂分子具有流动性,蛋白质大多也能运动
【答案】D
【解析】
【分析】题图分析,表示细胞膜的结构模式图,①表示糖蛋白、②表示蛋白质、③为磷脂分子的亲水端,④为磷脂分子的疏水端,⑤表示蛋白质。
【详解】A、①是糖蛋白,在细胞膜的外侧,在细胞生命活动中具有重要的功能,与细胞表面的识别、细胞间的信息传递等功能有密切关系,A错误;
B、结合图示可知,磷脂双分子层是细胞膜的基本支架,③为亲水端,④为疏水端,B错误;
C、同种生物不同细胞的细胞膜上①糖蛋白、②⑤蛋白质的种类和数量不相同,膜上蛋白质的种类和数量决定了膜结构和功能的复杂程度,C错误;
D、细胞膜中的磷脂分子可以侧向自由移动,蛋白质大多也能运动,因而细胞膜具有一定的流动性,D正确。
故选D。
7. 胰蛋白酶是一种由胰腺的外分泌腺分泌的消化性蛋白酶。下列选项中均与胰蛋白酶的合成与分泌相关的细胞器是( )
A. 核糖体、内质网、高尔基体、溶酶体
B. 线粒体、核糖体、内质网、高尔基体
C. 核糖体、内质网、高尔基体、细胞膜
D. 核糖体、线粒体、中心体、高尔基体
【答案】B
【解析】
【分析】有些蛋白质在细胞内合成,细胞外起作用,比如消化酶、部分激素和抗体等,属于分泌蛋白,需要在核糖体合成,经过内质网初步加工和高尔基体深加工,主要依赖线粒体供能完成。
【详解】胰蛋白酶化学本质是蛋白质,属于分泌蛋白,需要在核糖体合成,经过内质网初步加工和高尔基体深加工,主要依赖线粒体供能完成,B正确、ACD错误。
故选B。
8. 下列关于细胞中结构与功能相适应的叙述,错误的是( )
A. 线粒体内膜向内折叠成嵴,有利于细胞呼吸酶的附着
B. 高等植物细胞存在中心体,且该结构参与细胞的有丝分裂
C. 液泡主要存在于植物细胞中,可以使植物细胞保持坚挺
D. 细胞骨架是蛋白质纤维网架结构,与细胞运动、分裂以及物质运输等密切相关
【答案】B
【解析】
【分析】线粒体是有氧呼吸的主要场所,线粒体内膜向内折叠形成峭,扩大了酶的附着面积,有利于细胞呼吸酶的附着;高等植物细胞中没有中心体;液泡主要存在于植物细胞中,内有细胞液,可以使植物细胞保持坚挺;细胞骨架是蛋白质纤维网架结构,与细胞运动、分裂、分化密切相关。
【详解】A、线粒体是有氧呼吸的主要场所,线粒体内膜向内折叠形成峭,扩大了酶的附着面积,有利于细胞呼吸酶的附着,A正确;
B、高等植物细胞中没有中心体,B错误;
C、液泡主要存在于植物细胞中,内有细胞液,可以使植物细胞保持坚挺,C正确;
D、细胞骨架是蛋白质纤维网架结构,与细胞运动、分裂、分化密切相关,D正确。
故选B。
9. 下图为典型的细胞核及其周围部分结构示意图,下列叙述正确的是( )
A. ①是高尔基体,与⑤直接相连,都属于生物膜系统
B. ②是核孔,允许大分子自由通过
C. ③在分裂时以高度螺旋的状态存在,便于遗传信息的分配
D. ④是核仁,组成核糖体物质均在此处合成
【答案】C
【解析】
【分析】1、据图可知:①表示内质网,②表示核孔,③表示染色质,④表示核仁,⑤表示核膜
2、生物膜系统包括细胞膜、细胞器膜、核膜等。
【详解】A、①是内质网,与⑤核膜直接相连,都属于生物膜系统,A错误;
B、②核孔实现了核质之间频繁的物质交换和信息交流,但物质进出核孔具有选择性,如DNA就不能通过,B错误;
C、③染色质结构在分裂时以高度螺旋的状态以染色体存在,便于遗传信息的分配,C正确;
D、④是核仁,原核细胞无细胞核,其核糖体的形成与核仁无关,D错误。
故选C。
10. 下列有关物质跨膜运输的表述正确的是( )
A. 细胞膜和液泡膜都相当于半透膜
B. 水分子进入细胞,是通过自由扩散方式进行的
C. 甘油、乙醇等分子能以协助扩散的方式进出细胞
D. 载体蛋白和通道蛋白在转运分子和离子时,其作用机制是一样的
【答案】A
【解析】
【分析】载体蛋白只容许与与自身结合部位相适应的分子或离子通过,而且每次转运时都会发生自身构象的改变,通道蛋白只容许与自身通道的直径和形状相适配、大小和电荷相适宜的分子或离子通过。分子或离子通过通道蛋白时,不需要与通道蛋白结合。
【详解】A、细胞膜和液泡膜都相当于渗透装置中的半透膜,对于物质的运输具有选择性,A正确;
B、水分子进入细胞,是以自由扩散或协助扩散的方式进行的,B错误;
C、甘油、乙醇等分子能以自由扩散的方式进出细胞,C错误;
D、载体蛋白和通道蛋白在转运分子和离子时,其作用机制是不一样的,载体蛋白分子结构会发生变化,而离子通道结构不发生变化,D错误。
故选A。
11. 下列关于酶的叙述中,错误的是( )
A. 酶是活细胞产生的具有催化作用的有机物,其中绝大多数为蛋白质
B. 只要条件适宜,即便离开活细胞,酶的催化能力仍然保持高效性
C. 同无机催化剂相比,酶提高化学反应所需活化能作用更显著
D. 酶所催化的化学反应一般是在比较温和的条件下进行的
【答案】C
【解析】
【分析】酶是由活细胞产生的一类具有生物催化作用的有机物。化学本质:大多数是蛋白质,少数是RNA;作用机理:能够降低化学反应的活化能;特性:高效性、专一性、需要温和的条件。
【详解】A、酶是活细胞产生的具有催化作用的有机物,其中绝大多数为蛋白质,少数是RNA,A正确;
B、酶可以在细胞内外,生物体内外发挥催化作用,条件适宜,仍然保持高效性,B正确;
C、同无机催化剂相比,酶降低活化能的作用更显著,因而催化效率更高,C错误;
D、酶所催化的化学反应一般是在比较温和的条件下进行的,需要适宜的温度和适宜的pH,D正确。
故选C。
12. 下列关于ATP 的叙述,错误的是( )
A. ATP 的组成元素是 C、H、O、N、P
B. ATP合成时的能量可来自呼吸作用和光合作用等
C. ATP水解时远离腺苷的末端磷酸基团容易脱离
D. 剧烈运动时 ATP 会大量水解,导致 ADP含量远高于ATP
【答案】D
【解析】
【分析】ATP又叫三磷酸腺苷,简称为ATP,其结构式是:A−P~P~P,A−表示腺苷、T−表示三个、P−表示磷酸基团。“~”表示特殊的化学键。ATP是一种含有特殊的化学键的有机化合物,它的大量化学能就储存在特殊的化学键中。ATP水解释放能量断裂的是末端的那个特殊的化学键。ATP是生命活动能量的直接来源,但本身在体内含量并不高。ATP来源于光合作用和呼吸作用,场所是细胞质基质、叶绿体和线粒体。
【详解】A、ATP结构式是:A−P~P~P,A−表示腺苷、T−表示三个、P−表示磷酸基团,组成元素是 C、H、O、N、P,A正确;
B、细胞合成ATP可以通过呼吸作用(将有机物中的化学能转换为ATP中活跃的化学能)和光合作用 (将光能转化为ATP中活跃的化学能),B正确;
C、ATP 水解时远离腺苷的末端磷酸基团容易脱离,释放大量的能量,C正确;
D、细胞内ATP与ADP相互转化是时刻不停地发生并且处于动态平衡之中的,因此剧烈运动时 ATP和ADP的含量不会发生很大的改变,只是它们之间的转化迅速,D错误。
故选D。
13. 北欧鲫鱼生活在极其寒冷的水域中,它们可以通过向体外排出酒精来延缓周围水体结冰,其大多数细胞在缺氧条件下可进行无氧呼吸产生乳酸,呼吸过程如图所示。下列叙述正确的是( )
A. 过程①发生在线粒体基质中
B. 过程②产生了大量的[H]
C. 过程③生成了酒精和CO2
D. 图中葡萄糖彻底氧化分解
【答案】C
【解析】
【分析】无氧呼吸是指在无氧条件下通过酶的催化作用,细胞把糖类等有机物不彻底氧化分解,同时释放少量能量的过程。无氧呼吸的第一阶段和有氧呼吸的第一阶段相同,葡萄糖分解成丙酮酸和[H],并释放少量的能量;无氧呼吸的第二阶段是丙酮酸在不同酶的作用下生成酒精和CO2或乳酸,不释放能量,整个过程都发生在细胞质基质。
【详解】A、过程①是组织细胞无氧呼吸产生乳酸的过程,发生在细胞质基质中,A错误;
B、过程②是呼吸作用第一阶段,会产生少量[H],场所在细胞质基质,B错误;
C、过程③是肌细胞无氧呼吸产生酒精和CO2的过程,C正确;
D、图中葡萄糖被氧化分解为酒精和CO2或乳酸,属于不彻底氧化分解,D错误。
故选C。
14. 下列关于光合作用过程的叙述错误的是( )
A. 叶绿素主要吸收蓝紫光和红光
B. 光反应阶段在类囊体的薄膜上进行
C. 光反应和暗反应都需要酶的催化
D. 暗反应必须在黑暗的条件下进行
【答案】D
【解析】
【分析】光合作用分为光反应阶段和暗反应阶段,光反应阶段的场所是类囊体薄膜,暗反应阶段的场所是叶绿体基质,光反应阶段需要光照才能发生,暗反应有光无光均可进行。
【详解】A、分布在叶绿体类囊体薄膜上的色素主要吸收红光和蓝紫光,A正确;
B、光反应阶段的场所是类囊体薄膜,B正确;
C、光合作用包括光反应和暗反应两个阶段,且光反应和暗反应都需要酶的催化,因而能在常温常压下顺利进行,C正确;
D、光合作用的暗反阶段在有光和无光条件下均可进行,D错误。
故选D。
15. 光合作用和呼吸作用是植物细胞两大重要的生理功能。下列关于光合作用和呼吸作用原理的应用叙述,正确的是( )
A. 应在低温、无氧、干燥的环境条件下储存水果、蔬菜
B. 人体皮肤破损后,使用透气的创口贴,可抑制破伤风芽孢杆菌的无氧呼吸
C. 用蓝紫色薄膜建成的温室大棚光合作用效率高于无色透明薄膜建成的大棚
D. 大棚种植蔬菜时多施农家肥,可直接为蔬菜提供有机物,增加产量
【答案】B
【解析】
【分析】呼吸作用的影响因素有内部因素(酶的种类和数量)和环境因素(温度、水分、氧气、二氧化碳等)。
【详解】A、粮食的储存应在低温、低氧、干燥的条件下进行,水果和蔬菜应在低温、低氧和一定的湿度条件下进行,A错误;
B、由于氧气能抑制破伤风芽孢杆菌的无氧呼吸,所以使用透气的创口贴,以达到抑制厌氧型菌无氧呼吸的目的,B正确;
C、蓝紫色薄膜会影响阳光的穿透率,植物得不到生长所需要的温度和阳光,所以用蓝紫色薄膜建成的温室大棚光合作用效率低于无色透明薄膜建成的大棚,C错误;
D、大棚种植蔬菜时,应多施农家肥,其中的有机物被分解者分解成无机物后可为光合作用提供原料CO2,但是蔬菜不能直接吸收有机物增加产量,D错误。
故选B。
16. 下列关于植物细胞有丝分裂过程中的叙述,正确的是( )
A. 在显微镜下观察时,通常处于分裂期的细胞数量较多
B. 在分裂间期,细胞要进行染色体复制,使染色体数目加倍
C. 在分裂前期,染色质螺旋凝缩为染色体,核仁解体、核膜消失
D. 在分裂末期,细胞膜从细胞中部向内凹陷,缢裂为两个子细胞
【答案】C
【解析】
【分析】有丝分裂不同时期的特点:(1)间期:进行DNA的复制和有关蛋白质的合成;(2)前期:核膜、核仁逐渐解体消失,出现纺锤体和染色体;(3)中期:染色体形态固定、数目清晰;(4)后期:着丝点分裂,姐妹染色单体分开成为染色体,并均匀地移向两极;(5)末期:核膜、核仁重建、纺锤体和染色体消失。
【详解】A、间期时间较长,在显微镜下观察时,通常处于间期的细胞数量较多,A错误;
B、在分裂间期,细胞要进行染色体复制,复制后染色体不加倍,DNA加倍,B错误;
C、在分裂前期,染色质螺旋凝缩为染色体,核仁解体、核膜消失,C正确;
D、在分裂末期,动物细胞膜从细胞中部向内凹陷,缢裂为两个子细胞,植物细胞通过细胞板形成细胞壁,将细胞一分为二,D错误。
故选C。
17. 鸡在胚胎发育形成趾的时期,原本存在蹼状结构,但随着发育的进行蹼逐渐消失。科学家为探究该原因,进行了如下实验:①将鸭胚胎中预定形成鸭掌部分的细胞移植到鸡胚胎的相应部位,结果鸡爪长成了鸭掌;②将鸡胚胎中预定形成鸡爪部分的细胞移植到鸭胚胎的相应部位,结果鸭掌长成了鸡爪。推测,鸡爪胚胎发育时期蹼消亡属于( )
A. 细胞凋亡B. 细胞衰老
C. 细胞坏死D. 细胞分化
【答案】A
【解析】
【分析】细胞凋亡指为维持内环境稳定,由基因控制的细胞自主的有序的死亡。细胞凋亡与细胞坏死不同,细胞凋亡不是一件被动的过程,而是主动过程,它涉及一系列基因的激活、表达以及调控等的作用,它并不是病理条件下,自体损伤的一种现象,而是为更好地适应生存环境而主动争取的一种死亡过程。
【详解】鸡爪胚胎发育时,蹼状结构消失是正常的细胞死亡,属于细胞凋亡,A正确,BCD错误。
故选A。
18. 下列有关孟德尔豌豆一对相对性状杂交实验(以高茎和矮茎为例)的说法,错误的是( )
A. 产生配子时成对的遗传因子彼此分离是假说内容之一
B. 尽管F1全是高茎豌豆,但在F1的体细胞中仍存在控制矮茎的隐性遗传因子
C. 豌豆是自花传粉植物,因此在进行杂交时无需其他操作就可避免外来花粉的干扰
D. 孟德尔的验证过程是让F1测交,观察到后代高茎与矮茎植株数量比约为1:1
【答案】C
【解析】
【分析】分离定律:在生物的体细胞中,控制同一性状的遗传因子成对存在,不相融合;在形成配子时,成对的遗传因子发生分离,分离后的遗传因子分别进入不同的配子中,随配子遗传给后代。
【详解】A、产生配子时成对的遗传因子彼此分离是假说内容之一,也是假说的核心内容,A正确;
B、尽管F1全是高茎豌豆Dd,但在F1的体细胞中仍存在控制矮茎的隐性遗传因子d,B正确;
C、豌豆是自花传粉植物,因此在杂交实验过程中需要进行人工授粉、套袋处理才能避免外来花粉的干扰,C错误;
D、孟德尔的验证过程是让F1与隐性纯合子杂交(测交),观察到后代性状分离比约为1∶1,D正确。
故选C。
19. 在孟德尔一对相对性状的杂交实验中,出现性状分离的是( )
A. 杂合的紫花豌豆自交产生紫花和白花后代
B. 纯合的紫花豌豆与白花豌豆杂交产生紫花后代
C. 杂合的紫花豌豆与白花豌豆杂交产生白花后代
D. 纯合的紫花豌豆与杂合的紫花豌豆杂交产生紫花后代
【答案】A
【解析】
【分析】性状分离是指具有一对相对性状的亲本杂交,F1全部个体都表现显性性状,F1自交,F2个体大部分表现显性性状,小部分表现隐性性状的现象,即在杂种后代中,同时显现出显性性状和隐性性状的现象。
【详解】A、杂合的紫花豌豆自交产生紫花和白花后代,属于性状分离,A正确;
B、纯合的紫花豌豆与白花豌豆杂交产生紫花后代,没有发生性状分离,B错误;
C、杂合的紫花豌豆与白花豌豆杂交产生白花后代,不是性状分离,C错误;
D、纯合的紫花豌豆与杂合的紫花豌豆杂交产生紫花后代,没有发生性状分离,D错误。
故选A。
20. 玉米的非糯性(W)和糯性(w)是一对相对性状。非糯性玉米的籽粒和含W基因的花粉遇碘变蓝;糯性玉米的籽粒和含w基因的花粉遇碘不变蓝。把基因为WW和ww的植株杂交得到的种子种下去,发育成的植株自交并先后获取花粉和籽粒,分别滴加碘液观察统计,结果应为( )
A. 花粉和籽粒都变蓝
B. 花粉和籽粒各1/2变蓝
C. 花粉1/2变蓝,籽粒3/4变蓝
D. 花粉1/2变蓝,籽粒1/4变
【答案】C
【解析】
【分析】根据题意分析可知:玉米的非糯性(W)对糯性(w)是一对相对性状,符合基因的分离定律。把WW和ww杂交得到的F1的基因型为Ww,F1经减数分裂产生两种花粉W和w,比例为1:1。F1自交得F2,F2的基因型为WW、Ww、ww,比例为1:2:1。
【详解】根据基因的分离定律,把WW和ww杂交得到的F1,F1自交得F2,F2的基因型为WW、Ww、ww。F1Ww发育成的植株,在进行减数分裂过程中,等位基因分离,产生两种花粉W和w,比例为1:1。又含W的花粉遇碘变蓝,含w的花粉遇碘不变蓝,所以在成熟的花药中取全部花粉,滴一滴碘液,在显微镜下观察,可见花粉中有一半变蓝。F1自交得F2,F2的基因型为WW、Ww、ww,比例为1:2:1。又非糯性玉米的籽粒遇碘变蓝,糯性玉米的籽粒遇碘不变蓝,所以F1自交后获取的籽粒,滴加碘液观察统计,结果应为3/4变蓝,C正确,ABD错误。
故选C。
二、不定项选择题(本题共5小题,每小题4分,共20分,每小题有一个或多个选项符合题目要求,全部选对得4分,选对但不全得2分,有错选的得0分)
21. 如图表示溶酶体的发生过程和“消化”功能。b是刚形成的溶酶体,它起源于细胞器a,e是包裹着衰老或损伤细胞器d的小泡,它的膜来源于细胞器c,且某些细胞器c上有核糖体的附着。以下叙述不正确的是( )
A. 可判断a、c、d分别为内质网、高尔基体和线粒体
B. b和e融合成f的过程反映了生物膜具有流动性
C. 溶酶体能合成并储存多种水解酶,是细胞的“消化车间”
D. 图中过程体现了溶酶体消化自身衰老、损伤的细胞器的作用
【答案】AC
【解析】
【分析】分析题图:图中a是高尔基体,b是刚形成的溶酶体,c是内质网,d是线粒体,e是包裹线粒体的小泡,f表示溶酶体与小泡融合,g表示溶酶体中的水解酶水解衰老的细胞器。
【详解】A、由图可知,a是高尔基,c是内质网,d是线粒体,A错误;
B、b和e融合为f的过程,即囊泡形成的过程,依赖生物膜的流动性,B正确;
C、溶酶体内的水解酶本质为蛋白质,是在核糖体合成的,C错误;
D、图中过程体现了溶酶体消化自身衰老、损伤的细胞器的作用,D正确。
故选AC。
22. 某实验小组利用乙二醇和蔗糖溶液进行质壁分离实验的探究,如图是实验过程中原生质体的相对体积随时间的变化情况。下列相关叙述正确的是( )
A. 原生质体A至B段变化过程中,水从原生质体内渗出,细胞液浓度降低
B. 120s后,乙二醇溶液中原生质体体积变化是由于乙二醇逐渐进入细胞,引起细胞液浓度增大
C. 要使蔗糖溶液中细胞快速复原,可将其置于清水中
D. 实验小组宜选用洋葱根尖分生区细胞进行该实验
【答案】BC
【解析】
【分析】1、由图可知,某种植物细胞处于乙二醇溶液中,外界溶液浓度高于细胞液浓度,发生质壁分离,原生质体体积变小,细胞液浓度增大;随着乙二醇溶液以自由扩散的方式进入细胞,细胞液浓度增加,细胞吸水,发生质壁分离复原。
2、某种植物细胞处于蔗糖溶液中,外界溶液浓度高于细胞液浓度,发生质壁分离,质生质体体积变小;又由于蔗糖不被细胞吸收,因此不发生质壁分离复原的现象。
【详解】A、原生质体体积A→B段均下降,说明外界溶液浓度大于植物细胞细胞液浓度,引起细胞失水,水分从原生质体渗出,原生质体体积变小,发生质壁分离,细胞液浓度变大,A错误;
B、由于乙二醇进入细胞为自由扩散,120s后,乙二醇溶液中原生质体体积的变化是由于乙二醇逐渐进入细胞,引起细胞液浓度增大,B正确;
C、2ml/L的蔗糖溶液的坐标曲线,在2min后保持不变,且一直小于初始状态时的体积,说明细胞的失水达到最大限度,此后细胞液浓度将趋于稳定。要使该细胞复原,应将其置于清水中,使其吸水发生质壁分离复原,C正确;
D、活的植物细胞中要发生质壁分离必须要有大液泡,如植物的根尖分生区细胞没有大液泡,细胞失水有限,不出现质壁分离现象,D错误。
故选BC。
23. 科研人员测定了油松、侧柏和连翘净光合速率,结果如图。下列相关叙述错误的是( )
A. 12:00左右光合速率降低,可能和气孔关闭有关
B. 16:00后,光照强度降低导致净光合速率降低
C. 三种树苗达到最大净光合速率的时间相同
D. 在测定的时间段内,连翘的有机物积累最多
【答案】C
【解析】
【分析】影响光合作用的环境因素:1、温度对光合作用的影响:在最适温度下酶的活性最强,光合作用强度最大,当温度低于最适温度,光合作用强度随温度的增加而加强,当温度高于最适温度,光合作用强度随温度的增加而减弱。2、二氧化碳浓度对光合作用的影响:在一定范围内,光合作用强度随二氧化碳浓度的增加而增强。当二氧化碳浓度增加到一定的值,光合作用强度不再增强。3、光照强度对光合作用的影响:在一定范围内,光合作用强度随光照强度的增加而增强。当光照强度增加到一定的值,光合作用强度不再增强。
【详解】A、12:00左右,温度升高,气孔部分关闭,二氧化碳吸收减少,光合速率降低,A正确;
B、16:00后,光照强度减弱,光反应需要适宜的光照,光照强度降低导致净光合速率降低,B正确;
C、分析题图,侧柏和油松达到最大净光合速率的时间相同(16:00),均与连翘(10:00)不同,C错误;
D、有机物积累即净光合速率,分析题图可知,在测定的时间段内,连翘的有机物积累最多,D正确。
故选C。
24. 如图为人体部分细胞的生命历程示意图,①-⑥代表各个时期的细胞,a-c代表细胞所进行衰老的生理过程。下列叙述正确的是( )
A. 不同动物同类器官存在大小差异主要取决于a过程
B. 通常过程b产生的细胞③、④的染色体数目相同
C. 细胞⑤的衰老可表现为细胞内水分减少,某些酶活性降低
D. 细胞⑤和细胞⑥中的细胞器的种类、数目完全相同
【答案】BC
【解析】
【分析】据图分析,图中的a表示细胞生长,b表示细胞增殖,c表示分化,据此分析作答。
【详解】A、不同动物同类器官存在大小差异主要取决于c细胞的分化过程,A错误;
B、通常过程b产生的细胞③、④的过程为细胞增殖,二者染色体数目相同,B正确;
C、细胞⑤的衰老可表现为细胞内水分减少,某些酶活性降低,细胞核体积增大,细胞体积减小等,C正确;
D、产生细胞⑤和细胞⑥的过程属于细胞分化,细胞分化是基因的选择性表达,⑤和⑥中的细胞器的种类、数目不完全相同,D错误。
故选BC。
25. 小鼠的毛色(黄色和黑色)由一对遗传因子控制,科学家利用小鼠进行杂交实验,获得结果如下:①黄鼠×黑鼠→391只黄鼠、393只黑鼠:②黄鼠×黄鼠→399只黄鼠、202只黑鼠。下列有关分析正确的是( )
A. 实验①能判断小鼠皮毛的显隐性
B. 实验②中子代黄鼠很可能是杂合子
C. 实验②中亲本小鼠均是纯合子
D. 纯合的黄色小鼠可能在胚胎期死亡
【答案】BD
【解析】
【分析】①黄鼠×黑鼠→黄鼠2378:黑鼠2398≈1;1,相当于测交实验;②黄鼠×黄鼠→黄鼠2396:黑鼠1235≈2:1,后代发生性状分离,说明黄色对黑色是显性,相关基因用A/a表示。则实验②亲本黄色的基因型是Aa、Aa,按照分离定律后代的基因型及比例是AA:Aa:aa=1:2:1,表现型没有出现3:1而是2:1,可能的原因是AA显性纯合致死。
【详解】A、实验①的亲代有黄鼠和黑鼠,子代也有黄鼠和黑鼠,所以不能判断小鼠皮毛的显隐性,A错误;
BCD、②黄鼠×黄鼠→黄鼠399:黑鼠202≈2:1,后代发生性状分离,说明黄色对黑色是显性,相关基因用A/a表示,则实验②亲本黄色的基因型是Aa、Aa,按照分离定律后代的基因型及比例是AA:Aa:aa=1:2:1,表现型没有出现3:1而是2:1,可能的原因是AA显性纯合致死,BD正确,C错误。
故选BD。
三、非选择题(共40分)
26. 硒是人和动物必需的微量元素,在自然界中常以有毒性的亚硒酸盐(SeO32-)等形式存在,某些微生物如细菌H能将SeO32-还原为低毒性的单质硒。
(1)由于细胞膜在功能上具有__________性,SeO32-无法自由通过,需要借助膜上的__________进出细胞。
(2)科研人员选用细菌H作为实验材料对硒的跨膜运输进行研究,实验设计及结果见下表。
注:培养基是人们按照微生物对营养物质的需求配置出的供其生长繁殖的营养基质。
①比较I组和Ⅱ组,推测SeO32-主要以____________方式进入细菌H,该运输方式的特点有__________(答出2点)
②I和Ⅲ组结果表明SO32-对SeO32-的跨膜运输具有____________(填“促进”或“抑制”)作用。
(3)你认为研究细菌的硒跨膜运输可能有何应用:____________(答出1点即可)。
【答案】26. ①. 选择透过 ②. 转运蛋白(或载体蛋白、通道蛋白)
27. ①. ①协助扩散 ②. 顺浓度梯度进行,需要转运蛋白协助,不消耗能量 ③. ②抑制
28. 实现高硒环境的硒生物修复(环境硒污染的处理) / 实现硒元素回收利用 / 提高细菌对硒的吸收和生物转化能力
【解析】
【分析】细胞膜主要由蛋白质和磷脂双分子层构成,磷脂双分子层外部(头部)是亲水的,内部(尾部)是疏水的。细胞膜的结构特点:具有一定的流动性;细胞膜的功能特点:具有选择透过性。
【小问1详解】
细胞膜的功能特点为具有选择透过性,故由于细胞膜在功能上具有选择透过性,SeO32-无法自由通过,需要借助膜上的转运蛋白进出细胞。
【小问2详解】
细胞呼吸抑制剂会抑制细胞的呼吸作用,减少能量的供应,比较I组和Ⅱ组,加入细胞呼吸抑制剂的实验组的SeO32-的吸收速率与对照组的吸收速率差别不大,基本相等,说明SeO32-吸收不消耗能量,不过其带电荷,需要膜上转运蛋白的协助,为协助扩散,其特点是顺浓度梯度进行,需要转运蛋白协助,不消耗能量。Ⅲ组的处理是将部分I组细菌放入含亚硫酸盐(SO32-)的液体培养基中,结果SeO32-的吸收速率大大降低,Ⅰ和Ⅲ组结果表明SO32-对SeO32-的跨膜运输具有抑制作用。
【小问3详解】
综合上述实验结果,研究细菌的硒跨膜运输可能可以实现高硒环境的硒生物修复(环境硒污染的处理) ;实现硒元素回收利用;提高细菌对硒的吸收和生物转化能力。
27. 为了研究不同形状苹果树(圆头大冠形图1和开心形图2)最大净光合速率(Pnmax)、光饱和点(LSP)与不同叶片表面CO2浓度(Cn)的关系,科研人员开展了相关实验,实验结果如图3和图4所示。
回答下列问题:
(1)苹果中有机物的制造离不开光合作用,其中暗反应发生的场所是___________,该过程中形成的_____________(物质)接受光反应阶段产生的___________(物质)所提供的能量,并在酶的作用下逐步转化为糖类。
(2)达到光饱和点后,限制苹果叶片光合作用继续提高的内因有_____________。(答出2点)
(3)图3中Pnmax为0时,对应的Cn不是0,原因是当植株Pnmax为0时,表示植物实际光合作用强度__________(填“大于”、“小于”或“等于”)呼吸作用强度,并不是光合作用停止,所以叶片还吸收CO2用于光合作用。
(4)为提高苹果产量,研究人员建议将圆头大冠形苹果树进行修剪改造成为开心形苹果树,请基于本研究数据解释提出该建议的理由是_________。
【答案】27 ①. 叶绿体基质 ②. C3 ③. ATP和NADPH
28. 相关酶的含量、光合色素的含量、叶绿体的量、植株种类等
29. 等于 30. 心形树冠的光饱和点和最大净光合速率都高于圆头大冠形,能够积累更多有机物(答到“光饱和点”和“净光合速率”)
【解析】
【分析】光合作用包括光反应阶段和暗反应阶段,光反应阶段的场所在类囊体薄膜,光反应的产物有氧气、ATP和NADPH;暗反应的场所为叶绿体基质,包括二氧化碳的固定和C3的还原,其中C3的还原需要消耗光反应产物中的ATP和NADPH。
【小问1详解】
暗反应的场所为叶绿体基质,包括二氧化碳的固定和C3的还原,其中C3的还原接受光反应产物中的ATP和NADPH所提供的能量,并在酶的作用下逐步转化为糖类。
【小问2详解】
影响光合作用的因素有光照、温度、二氧化碳浓度、酶的含量、色素的种类和含量等,在达到光饱和点后,意味着光照不再是影响光合作用的因素,即限制苹果叶片光合作用继续提高的内因相关酶的含量、光合色素的含量、叶绿体的量、植株种类等。
【小问3详解】
Pnmax(最大净光合速率)=真光合速率-呼吸速率,当Pnmax为0时,实际光合作用强度等于呼吸作用强度,此时叶片还能吸收CO2进行光合作用,所以叶片还吸收CO2用于光合作用。
【小问4详解】
在自然条件下开心形树冠的光饱和点和最大净光合速率都高于圆头大冠,能够促进光合作用有机物的积累,提高产量,因此研究人员建议农民将圆头大冠形苹果树进行修剪改造成开心形。
28. 丙酯草醚是一种除草剂,研究者利用洋葱根尖为实验材料,开展了丙酯草醚对植物细胞有丝分裂影响的实验研究。
(1)将正常生长的洋葱根尖转入不同浓度的丙酯草醚溶液中,培养一段时间,切取根尖2-3mm,获取________区细胞用于制作根尖细胞有丝分裂临时装片,制片前需对根尖进行__________,然后漂洗、染色,如图为显微镜下观察到的部分细胞图像。
(2)据图分析,图中A箭头所指细胞处于分裂的__________期,伴随着丝粒的分裂,_________分开,并移向两极。图中B箭头所指细胞的染色体数与核DNA分子数之比为________。
(3)研究者统计不同浓度丙酯草醚处理后处于不同时期细胞的个数,结果如下表。
注:有丝分裂指数=分裂期细胞数/观察细胞总数×100%
表中实验结果显示,随丙酯草醚处理浓度升高,分裂期细胞比例___________。且在分裂期的细胞中,处于图中B箭头所示时期细胞的比例增加,A箭头所示时期细胞的比例降低,因此研究人员推测丙酯草醚可能通过抑制_________,从而阻断细胞有丝分裂。
【答案】(1) ①. 分生 ②. 解离
(2) ①. 后 ②. 姐妹染色单体 ③. 1:2
(3) ①. 降低(或下降、减少) ②. 着丝粒的分裂(染色体移向细胞两极)
【解析】
【分析】观察植物细胞有丝分裂实验:解离:剪取根尖2-3mm(最好每天的10-14点取根,因此时间是洋葱根尖有丝分裂高峰期),立即放入盛有质量分数为15%的盐酸和体积分数为95%的酒精溶液的混合液(1:1)的玻璃皿中,在室温下解离3-5min;漂洗:待根尖酥软后,用镊子取出,放入盛有清水的玻璃皿中漂洗约10min;染色:把洋葱根尖放进盛有质量浓度为0.01g/mL或0.02g/mL的龙胆紫溶液的培养皿中,染色3-5min;制片:取一干净载玻片,在中央滴一滴清水,将染色的根尖用镊子取出,放入载玻片的水滴中,并且用镊子尖把根尖弄碎,盖上盖玻片,在盖玻片再加一载玻片然后,用拇指轻轻地压载玻片取下后加上的载玻片,即制成装片;观察:低倍镜观察把制成的洋葱根尖装片先放在低倍镜下观察,要求找到分生区的细胞,特点是:细胞呈正方形,排列紧密。高倍镜观察找到分生区的细胞后,把低倍镜移走,直接换上高倍镜,用细准焦螺旋和反光镜把视野调整的既清晰又较亮,直到看清细胞物像为止。
【小问1详解】
剪取根尖2~3mm(该段中有分生区),进行解离、漂洗、染色、制片等步骤,制作洋葱根尖有丝分裂装片,然后在显微镜下观察。
【小问2详解】
图1中箭头A所指的细胞中着丝粒分裂,姐妹染色单体分开,分开的染色体在纺锤丝的牵引下分别向两极移动,该细胞处于有丝分裂后期。箭头B细胞中含有姐妹染色单体,所以染色体数与核DNA分子数之比为1:2。
【小问3详解】
根据表格数据,随着丙酯草醚处理浓度升高,有丝分裂指数降低,即分裂期细胞数目减少;如果图中B箭头所示时期细胞比例增加,A箭头所示时期细胞的比例降低,说明没有进入后期,所以丙酯草醚抑制了染色体着丝粒的分裂,从而阻断细胞有丝分裂。组号
处理条件
SeO32-的吸收速率(nml/109个细胞)
I
将细菌H放入液体培养基(对照)
5
Ⅱ
将部分I组细菌放入含2,4-DNP(细胞呼吸抑制剂)的液体培养基中
4
Ⅲ
将部分I组细菌放入含亚硫酸盐(SO32-)的液体培养基中
相关试卷
这是一份2024长沙明德中学高一上学期期末生物试题含解析,文件包含湖南省长沙市明德中学2023-2024学年高一上学期期末生物试题含解析docx、湖南省长沙市明德中学2023-2024学年高一上学期期末生物试题无答案docx等2份试卷配套教学资源,其中试卷共29页, 欢迎下载使用。
这是一份湖南省长沙市明德中学2023-2024学年高一上学期期末生物试题(Word版附解析),共20页。试卷主要包含了单项选择题,不定项选择题,非选择题等内容,欢迎下载使用。
这是一份湖南省长沙市长郡中学2023-2024学年高一上学期期末生物试题(Word版附解析),共21页。试卷主要包含了单项选择题,不定项选择题,原文填空题,简答题等内容,欢迎下载使用。
