还剩12页未读,
继续阅读
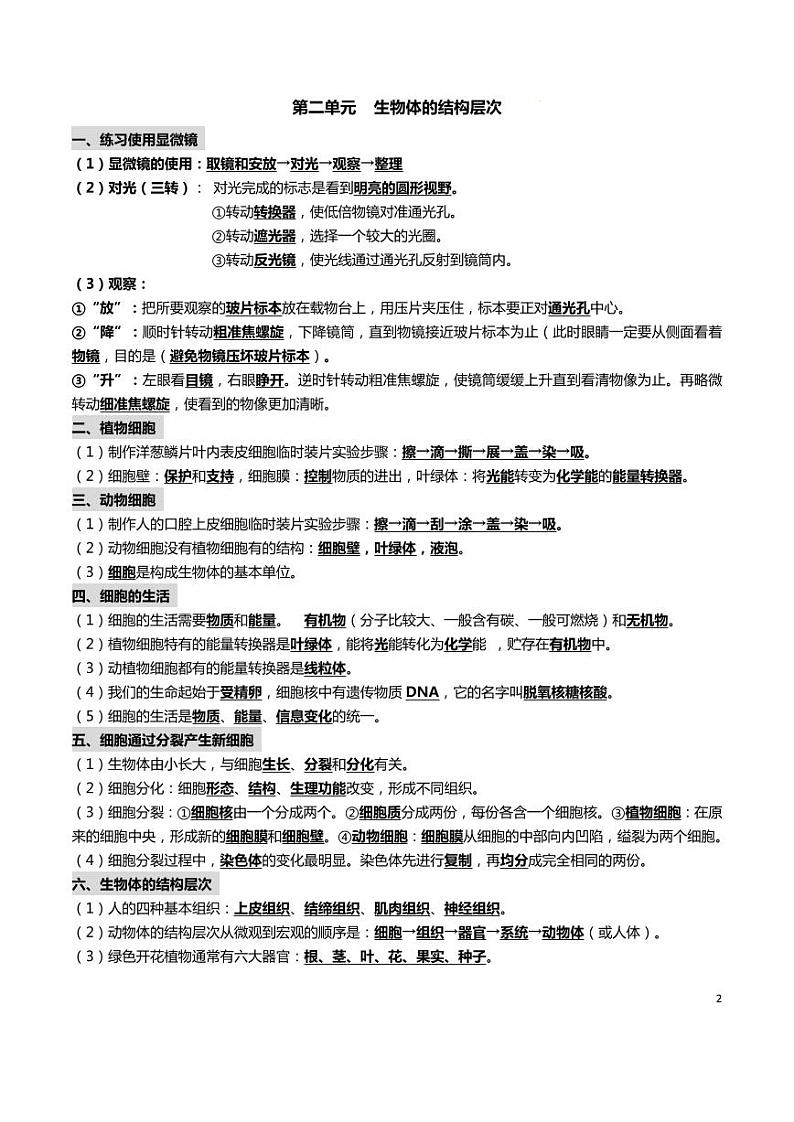
【中考生物】基础知识梳理
展开
这是一份【中考生物】基础知识梳理,共15页。
相关学案
2023年中考考前最后一课-生物:
这是一份2023年中考考前最后一课-生物,共204页。学案主要包含了考前预测篇,考向分析与押题篇,考前技能篇,考场注意篇,考后调整篇,终极押题篇等内容,欢迎下载使用。
初中生物中考复习 2019年中考生物总复习主题七生物的多样性课时19生物圈中的微生物:
这是一份初中生物中考复习 2019年中考生物总复习主题七生物的多样性课时19生物圈中的微生物,共5页。
初中生物中考复习 2019年中考生物总复习主题九生物技术课时24生物技:
这是一份初中生物中考复习 2019年中考生物总复习主题九生物技术课时24生物技,共4页。

