


河南省信阳市息县2023-2024学年七年级上学期期末历史试题
展开河南省信阳市息县2023-2024学年八年级上学期期末历史试题: 这是一份河南省信阳市息县2023-2024学年八年级上学期期末历史试题,共15页。试卷主要包含了闭卷考试,禁止查阅参考资料, 有学者认为等内容,欢迎下载使用。
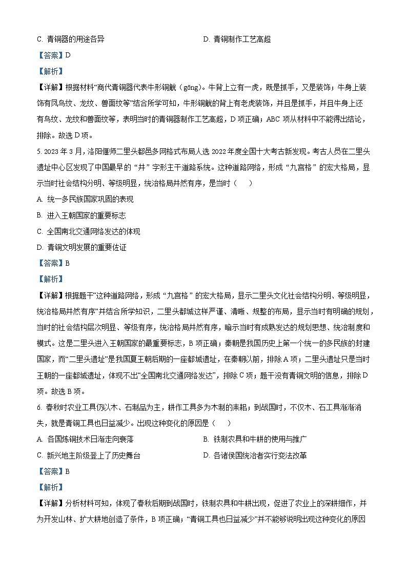
河南省信阳市息县2023-2024学年七年级上学期期末历史试题(含答案): 这是一份河南省信阳市息县2023-2024学年七年级上学期期末历史试题(含答案),共10页。试卷主要包含了闭卷考试,禁止查阅参考资料,下图是商代青铜器代表牛形铜觥,下表人物主张的共同之处是,下面结构示意图反映了等内容,欢迎下载使用。
河南省信阳市息县2023-2024学年八年级上学期期末历史试题(含解析): 这是一份河南省信阳市息县2023-2024学年八年级上学期期末历史试题(含解析),共8页。试卷主要包含了闭卷考试,禁止查阅参考资料,有学者认为,时间轴可以帮助我们梳理历史知识等内容,欢迎下载使用。