所属成套资源:【赢在高考·黄金8卷】备战2024年高考数学模拟卷(原卷+解析+详细答案)
黄金卷02-【赢在高考·黄金8卷】备战2024年高考数学模拟卷(新高考七省专用)
展开
这是一份黄金卷02-【赢在高考·黄金8卷】备战2024年高考数学模拟卷(新高考七省专用),文件包含黄金卷02-赢在高考·黄金8卷备战2024年高考数学模拟卷新高考七省专用解析版docx、黄金卷02-赢在高考·黄金8卷备战2024年高考数学模拟卷新高考七省专用参考答案docx、黄金卷02-赢在高考·黄金8卷备战2024年高考数学模拟卷新高考七省专用考试版docx等3份试卷配套教学资源,其中试卷共38页, 欢迎下载使用。
1、锻炼学生的心态。能够帮助同学们树立良好的心态,增加自己的自信心。
2、锻炼学生管理时间。通过模拟考试就会让同学们学会分配时间,学会取舍。
3、熟悉题型和考场。模拟考试是很接近高考的,让同学们提前感受到考场的气氛和布局。
高考的取胜除了平时必要的学习外,还要有一定的答题技巧和良好心态。此外,通过模拟考试还能增强学生们面对高考的信心,希望考生们能够重视模拟考试。
【赢在高考·黄金8卷】备战2024年高考数学模拟卷(新高考七省专用)
黄金卷02
(考试时间:120分钟 试卷满分:150分)
第I卷(选择题)
一、单项选择题:本题共8小题,每小题5分,共40分,在每小题给出的四个选项中,只有一项是符合要求的。
1.若曲线y=e2ax在点0,1处的切线与直线2x−y+1=0垂直,则a的值为( )
A.−14B.−12C.12D.1
【答案】A
【分析】运用导数几何意义及导数公式求得切线的斜率,结合两直线垂直进而求得a的值.
【详解】由题设,知(0,1)处的切线的斜率为k=−12,
又因为y'=2a⋅e2ax,
所以y'|x=0=2a=−12,解得a=−14.
故选:A.
2.甲、乙两所学校各有3名志愿者参加一次公益活动,活动结束后,站成前后两排合影留念,每排3人,若每排同一个学校的两名志愿者不相邻,则不同的站法种数有( )
A.36B.72C.144D.288
【答案】B
【分析】先求出第一排有2人来自甲校,1人来自乙校,根据分步乘法计数原理求出不同的站法种数. 同理可得,第一排有2人来自乙校,1人来自甲校,不同的站法种数.然后根据分类加法计数原理,相加即可得出答案.
【详解】第一排有2人来自甲校,1人来自乙校:
第一步,从甲校选出2人,有C32=3种选择方式;
第二步,2人站在两边的站法种数有A22=2;
第三步,从乙校选出1人,有C31=3种选择方式;
第四步,第二排甲校剩余的1人站中间,乙校剩余的2人站在两边的站法种数有A22=2.
根据分步乘法计数原理可知,不同的站法种数有3×2×3×2=36.
同理可得,第一排有2人来自乙校,1人来自甲校,不同的站法种数有36.
根据分类加法计数原理可知,不同的站法种数有36+36=72.
故选:B.
3.设1+x+(1+x)2+⋯+(1+x)7+(1+x)8=a0+a1x+⋯+a7x7+a8x8,则a2=( )
A.84B.56C.36D.28
【答案】A
【分析】根据给定的展开式特征,列出a2的表达式,再利用组合数性质计算作答.
【详解】依题意,a2=C22+C32+⋯+C82=C33+C32+⋯+C82=C43+C42+⋯+C82=⋯=C83+C82=C93=84.
故选:A
4.某医院对10名入院人员进行新冠病毒感染筛查,若采用单管检验需检验10次;若采用10合一混管检验,检验结果为阴性则只要检验1次,如果检验结果为阳性,就要再全部进行单管检验.记10合一混管检验次数为ξ,当E(ξ)=10时,10名人员均为阴性的概率为( )
A.0.01B.0.02C.0.1D.0.2
【答案】C
【分析】依据题意写出随机变量ξ的的分布列,利用期望的公式即可求解.
【详解】设10人全部为阴性的概率为p,混有阳性的概率为1−p,
若全部为阴性,需要检测1次,若混有阳性,需要检测11次,
则随机变量ξ的分布列
Eξ=p+111−p=10 ,解得p=0.1,
故选:C.
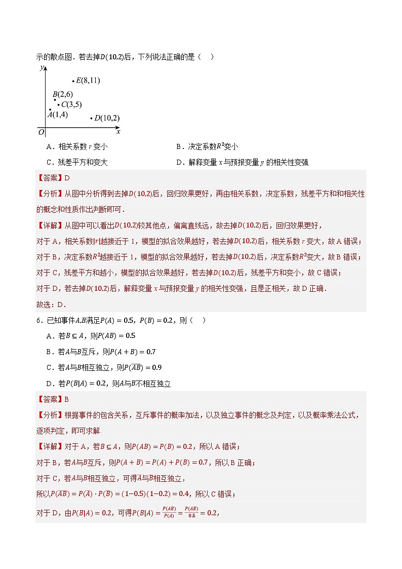
5.某兴趣小组研究光照时长x(h)和向日葵种子发芽数量y(颗)之间的关系,采集5组数据,作如图所示的散点图.若去掉D10,2后,下列说法正确的是( )
A.相关系数r变小B.决定系数R2变小
C.残差平方和变大D.解释变量x与预报变量y的相关性变强
【答案】D
【分析】从图中分析得到去掉D10,2后,回归效果更好,再由相关系数,决定系数,残差平方和和相关性的概念和性质作出判断即可.
【详解】从图中可以看出D10,2较其他点,偏离直线远,故去掉D10,2后,回归效果更好,
对于A,相关系数r越接近于1,模型的拟合效果越好,若去掉D10,2后,相关系数r变大,故A错误;
对于B,决定系数R2越接近于1,模型的拟合效果越好,若去掉D10,2后,决定系数R2变大,故B错误;
对于C,残差平方和越小,模型的拟合效果越好,若去掉D10,2后,残差平方和变小,故C错误;
对于D,若去掉D10,2后,解释变量x与预报变量y的相关性变强,且是正相关,故D正确.
故选:D.
6.已知事件A,B满足PA=0.5,PB=0.2,则( )
A.若B⊆A,则PAB=0.5
B.若A与B互斥,则PA+B=0.7
C.若A与B相互独立,则PAB=0.9
D.若PB|A=0.2,则A与B不相互独立
【答案】B
【分析】根据事件的包含关系,互斥事件的概率加法,以及独立事件的概念及判定,以及概率乘法公式,逐项判定,即可求解.
【详解】对于A,若B⊆A,则PAB=P(B)=0.2,所以A错误;
对于B,若A与B互斥,则PA+B=P(A)+P(B)=0.7,所以B正确;
对于C,若A与B相互独立,可得A与B相互独立,
所以PAB=P(A)⋅P(B)=(1−0.5)(1−0.2)=0.4,所以C错误;
对于D,由PB|A=0.2,可得PB|A=P(AB)P(A)=P(AB)0.5=0.2,
所以P(AB)=0.1,所以P(AB)=P(A)P(B),所以A与B相互独立,所以D错误.
故选:B.
7.某人在n次射击中击中目标的次数为X,X∼Bn,p,其中n∈N∗,00,
故fx在x∈0,x0上单调递减,在x∈x0,+∞上单调递增,
所以fxmin=fx0=x0lnx0+x02−mx0+e2−x0≥0②,
由f'x0=0得lnx0+2x0+1−m−e2−x0=0①,
即m=lnx0+2x0+1−e2−x0,代入②得,x0lnx0+x02−lnx0+2x0+1−e2−x0x0+e2−x0≥0,
整理得x0+1e2−x0−x0≥0
∵x0+1>0,
∴e2−x0≥x0,
∴lnx0≤2−x0,
m=lnx0+2x0+1−e2−x0≤2−x0+2x0+1−x0=3,
故m的最大值为3.
故答案为:3
【点睛】隐零点的处理思路:
第一步:用零点存在性定理判定导函数零点的存在性,其中难点是通过合理赋值,敏锐捕捉零点存在的区间,有时还需结合函数单调性明确零点的个数;
第二步:虚设零点并确定取范围,抓住零点方程实施代换,如指数与对数互换,超越函数与简单函数的替换,利用同构思想等解决,需要注意的是,代换可能不止一次.
四、解答题:本题共6小题,共70分,解答应写出必要的文字说明、证明过程及验算步骤。
17.某学校研究性学习小组在学习生物遗传学的过程中,为验证高尔顿提出的关于儿子成年后身高y(单位:cm)与父亲身高x(单位:cm)之间的关系及存在的遗传规律,随机抽取了5对父子的身高数据,如下表:
(1)根据表中数据,求出y关于x的线性回归方程,并利用回归直线方程分别确定儿子比父亲高和儿子比父亲矮的条件,由此可得到怎样的遗传规律?
(2)记ei=yi−yi=yi−bxi−a,(i=1,2,⋯,n),其中yi为观测值,yi为预测值,ei为对应xi,yi的残差.求(1)中儿子身高的残差的和、并探究这个结果是否对任意具有线性相关关系的两个变量都成立?若成立加以证明;若不成立说明理由.
参考数据及公式:i=15xi=880,i=15xi2=155450,i=15yi=885,i=15xiyi=156045
b=i=1nxi−xyi−yi=1nxi−x2,a=y−bx.
【答案】(1)y=0.5x+89,x178时,儿子比父亲矮,
儿子身高有一个回归,回归到全种群平均高度的趋势.
(2)0;任意具有线性相关关系的变量i=1nei=0,证明见解析
【分析】(1)根据已知求得回归方程的系数,即可得回归方程,解不等式可得到结论;
(2)结合题中数据进行计算,可求得儿子身高的残差的和,从而可得结论,结合回归方程系数的计算公式即可证明.
【详解】(1)由题意得x=160+170+175+185+1905=176,y=170+174+175+180+1865=177,b=i=15xiyi−5xyi=15xi2−5x2=156045−5×176×177155450−5×1762=156045−155760155450−154880=285570=0.5,a=y−bx=177−0.5×176=89,所以回归直线方程为y=0.5x+89,
令0.5x+89−x>0得x−a,就−10,函数sx单调递增,
所以函数sx在x=0时取得最小值1−a,
所以当a1时,1−a1,则u'a=ea−2>0,
故ua在1,+∞上为增函数,故ua>u(1)=e−2>0,
故sx有两个零点即方程fx=x有两个实数解.
(2)由题意可知,
不等式fx≥gx可化为,ex−a≥lnx+a,x>−a,
即当x≥1时,ex−lnx+a−a≥0恒成立,
所以−a−1,
令ℎx=ex−lnx+a−a,ℎ'x=ex−1x+a,
则ℎ'x在1,+∞上单调递增,而ℎ'1=e−11+a,
当ℎ1≥0即a≥−1+1e时,ℎ'x≥0,ℎx在1,+∞上单调递增,
故ℎxmin=ℎ1=e−ln(1+a)−a,
由题设可得e−ln(1+a)−a≥0a>−1e,
设va=e−ln(1+a)−a,则该函数在−1e,+∞上为减函数,
而ve−1=0,故−1e1+e>a,故−11
(2)证明见解析
【分析】(1)求导,根据x≥2,02−k,
等价于x1+x3>1+k,构造函数从而证明qx3>q1+k−x1,即证e1−x1−1+lnx10;当x∈1,2,g'x0,则cx1+k−2k=1−k,
所以x1x3>2−k,所以原命题得证.
【点睛】利用导数研究零点问题:
(1)确定零点的个数问题:可利用数形结合的办法判断交点个数,如果函数较为复杂,可用导数知识确定极值点和单调区间从而确定其大致图像;
(2)方程的有解问题就是判断是否存在零点的问题,可参变分离,转化为求函数的值域问题处理.可以通过构造函数的方法,把问题转化为研究构造的函数的零点问题;
(3)利用导数研究函数零点或方程根,通常有三种思路:①利用最值或极值研究;②利用数形结合思想研究;③构造辅助函数研究.
21.5G网络是新一轮科技革命最具代表性的技术之一.已知某精密设备制造企业加工5G零件,根据长期检测结果,得知该5G零件设备生产线的产品质量指标值服从正态分布Nμ,σ2.现从该企业生产的正品中随机抽取100件、测得产品质量指标值的样本数据统计如图.根据大量的产品检测数据,质量指标值样本数据的方差的近似值为100,用样本平均数x作为μ的近似值,用样本标准差s作为σ的估计值.已知质量指标值不低于70的样品数为25件.
附:P(μ−σ≤X≤μ+σ)≈0.683,P(μ−2σ≤X≤μ+2σ)≈0.954,P(μ−3σ≤X≤μ+3σ)≈0.997.
(1)求x(同一组中的数据用该组区间的中点值代表);
(2)若质量指标值在[54,84]内的产品称为优等品,求该企业生产的产品为优等品的概率;
(3)已知该企业的5G生产线的质量控制系统由n(n∈N,n≥3)个控制单元组成,每个控制单元正常工作的概率为p(00,即a>2时,由f'(x)>0,得0
相关试卷
这是一份黄金卷05-【赢在高考·黄金8卷】备战2024年高考数学模拟卷(新高考七省专用),文件包含黄金卷-赢在高考·黄金8卷备战2024年高考数学模拟卷新高考七省专用解析版docx、黄金卷-赢在高考·黄金8卷备战2024年高考数学模拟卷新高考七省专用参考答案docx、黄金卷-赢在高考·黄金8卷备战2024年高考数学模拟卷新高考七省专用考试版docx等3份试卷配套教学资源,其中试卷共29页, 欢迎下载使用。
这是一份黄金卷04-【赢在高考·黄金8卷】备战2024年高考数学模拟卷(新高考七省专用),文件包含黄金卷04-赢在高考·黄金8卷备战2024年高考数学模拟卷新高考七省专用解析版docx、黄金卷04-赢在高考·黄金8卷备战2024年高考数学模拟卷新高考七省专用参考答案docx、黄金卷04-赢在高考·黄金8卷备战2024年高考数学模拟卷新高考七省专用考试版docx等3份试卷配套教学资源,其中试卷共34页, 欢迎下载使用。
这是一份黄金卷03-【赢在高考·黄金8卷】备战2024年高考数学模拟卷(新高考七省专用),文件包含黄金卷-赢在高考·黄金8卷备战2024年高考数学模拟卷七省新高考解析版docx、黄金卷-赢在高考·黄金8卷备战2024年高考数学模拟卷七省新高考参考答案docx、黄金卷-赢在高考·黄金8卷备战2024年高考数学模拟卷七省新高考考试版docx等3份试卷配套教学资源,其中试卷共34页, 欢迎下载使用。

