


期中考试模拟预测卷(二)九年级历史上学期期中真题分类汇编(部编版)
展开期中考试模拟预测卷(一)九年级历史上学期期中真题分类汇编(部编版): 这是一份期中考试模拟预测卷(一)九年级历史上学期期中真题分类汇编(部编版),共16页。
第五单元 走向近代(高频选择题50题)九年级历史上学期期中真题分类汇编(部编版): 这是一份第五单元 走向近代(高频选择题50题)九年级历史上学期期中真题分类汇编(部编版),共20页。试卷主要包含了中世纪西欧城市兴起的主要原因有,有学者在描述欧洲的中世纪时说,下面示意图“?”处应填等内容,欢迎下载使用。
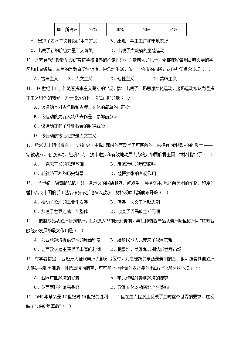
第二单元 古代欧洲文明(高频选择题50题)九年级历史上学期期中真题分类汇编(部编版): 这是一份第二单元 古代欧洲文明(高频选择题50题)九年级历史上学期期中真题分类汇编(部编版),共17页。试卷主要包含了奥林匹克运动会发源于古希腊,西方有一句谚语说等内容,欢迎下载使用。