人教部编版七年级下册阿长与《山海经》第1课时教案设计
展开
这是一份人教部编版七年级下册阿长与《山海经》第1课时教案设计,共7页。教案主要包含了教学目标,教学重点,教学难点,教学准备,教学过程,板书设计等内容,欢迎下载使用。
【教学目标】
1.了解作家及其相关作品,疏通课文生字词。
2.整体感知课文的主要内容,理清文章思路。
【教学重点】
整体感知课文的主要内容,理清文章思路。
【教学难点】
整体感知课文的主要内容,理清文章思路。
【教学准备】
课前阅读课文,了解课文大致内容。
【教学过程】
一、新课导入
导入:同学们,在七年级上学期,我们读过鲁迅先生的回忆性散文集——《朝花夕拾》,还学过选自该文集的一篇回忆性散文——《从百草园到三味书屋》。今天我们再来学习另一篇选自《朝花夕拾》的回忆性散文——《阿长与》。(板书课题)
提问:从课文的题目来看,你觉得这篇文章会写些什么呢?
学生猜测本文可能写的内容。
预设:
写阿长这个人,写她与《山海经》这本书之间的故事。这说明阿长是本文写作的核心人物,而阿长与《山海经》之间发生的故事应该是本文的核心事件。
过渡:那么,这篇文章围绕阿长与《山海经》具体写了些什么内容呢?让我们一起走进《阿长与》。
设计意图:通过复习旧知,导入新课,学习由标题猜读文章内容的方法,实现单元导语里的编者意图——从标题把握文章重点。
二、夯实基础
1.字词检测
gē zhì qí zēng wù pú sà gān suǒ
搁 掷 脐 憎恶 菩萨 竹竿 烦琐
fěi biàn pú chuāng jié dà
土匪 辫子 胸脯 疮疤 诘问 哀悼
mò zhāi pī lì sǒng zhuō guǎ
茉莉 书斋 霹雳 震悚 粗拙 守寡
jiān(夜间)
zhé(存折)
shé(折本)
jiàn(间隔)
zhē(折腾)
折 间
切切察察:细碎的说话声。
絮(xù)说:絮絮叨叨地说。
惶(huáng)急:惊慌急迫。
辟头:开头。
烦琐:繁杂琐碎。
面如土色:脸色跟土的颜色一样,没有血色。形容极端惊恐。
掳(lǔ):把人抢走。
深不可测:深得无法测量,形容极深,也比喻不易捉摸。
诘问:追问;责问。
渴慕:非常思慕。
疏懒:懒散而不习惯于受拘束。
霹雳:一种强烈雷电现象。文中指作者受到了极大的震撼。
震悚:身体因恐惧或过度兴奋而颤动。
粗拙:粗糙低劣。
孤孀(shuāng):寡妇。
2.作者简介
(介绍作者的姓名籍贯、文化身份和主要作品。)
鲁迅(1881—1936),原名周树人,浙江绍兴人。他是伟大的文学家、思想家、革命家,五四新文化运动的重要参与者,中国现代文学的奠基人。主要作品有小说集《呐喊》《彷徨》《故事新编》,散文诗集《野草》,散文集《朝花夕拾》,杂文集《坟》《热风》《华盖集》等。
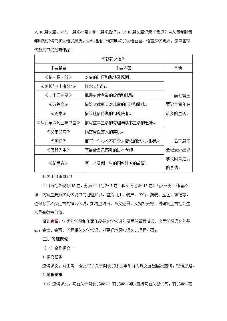
3.关于《朝花夕拾》
《朝花夕拾》是鲁迅1926年所作的一本回忆性散文集,原名《旧事重提》。全书共收入10篇文章,外加一篇《小引》和一篇《后记》。这10篇文章记录了鲁迅先生从童年到青年时期的读书和生活的经历,生动描绘了清末明初的生活画面。语言深沉隽永,是中国现代散文中的经典作品。
4.关于《山海经》
《山海经》现存18卷,分为《山经》(5卷)和《海经》(13卷)两大部分。作者不详。内容主要为民间传说中的地理知识,包括山川、物产、民俗、药物、巫医、祭祀等,也保存了不少远古的神话传说,如精卫填海、夸父逐日、女娲补天等。对研究上古社会生活具有参考价值。
设计意图:字词的学习和作家作品等文学常识的积累任重而道远,这是学习语文的基础。会读、会写,了解相关文学常识,能更好地感知课文、理解内容。
三、问题探究
(一)合作探究一
1.探究任务
速读课文,并思考:全文写了关于阿长的哪些事?并为课文画出层次结构,理清思路。
2.过程安排
(1)速读课文,勾画关于阿长的事件:有的事件可以直接勾画关键词句,有的事件需要自己进行概括。
(2)先在小组内进行交流分享,补充完善事件,然后推选代表在全班进行交流分享。
(3)师生根据梳理出的主要事件,为课文画出层次结构,并归纳层意。
3.成果展示
(展示关于阿长的事件。)
预设:
(1)介绍阿长的身份和称呼。
(2)阿长喜欢切切察察。
(3)阿长对“我”过分看管。
(4)阿长睡觉会摆成个“大”字。
(5)阿长元旦让“我”说吉利话,并给“我”吃福橘。
(6)阿长给“我”灌输各种礼仪禁忌。
(7)阿长给“我”讲长毛的故事。
(8)阿长谋害“我”的隐鼠。
(9)阿长给“我”买《山海经》。
(展示本文的结构层次。)
预设:
第一部分(第1—2自然段):介绍阿长的身份和称呼。
第二部分(第3—18自然段):叙写阿长的日常事件。
该部分又可分为三层:第一层(第3—5自然段)叙写阿长的行为习惯,第二层(第6—12自然段)写阿长讲究烦琐的礼节规矩,第三层(第13—18自然段)写阿长讲述长毛的故事和谋害“我”的隐鼠。
第三部分(第19—31自然段):写阿长给“我”买《山海经》的事情,抒发“我”对她的感情。
设计意图:让学生梳理主要事件,旨在引导学生整体把握文章内容,同时在七上第六单元的基础上,继续训练学生的快速阅读能力。
(二)合作探究二
过渡:作者写作散文的目的是为了抒发自己的独特情感,或表达自己对生活的独特感悟。本文抒发了作者的什么情感呢?
1.探究任务
请勾画出反映作者对阿长情感变化的关键词语,并用示意图表达情感变化。
2.过程安排
(1)快速阅读全文,勾画表达情感的关键词。
(2)小组讨论作者对阿长的情感变化,画情感变化的示意图。
(3)推选代表在班级交流,交流时要对示意图进行解释说明。
3.成果展示
预设:
情感变化示意图
愧疚同情
怀念感激
新的敬意
空前的敬意
敬意消失
不大佩服
不耐烦
(1)因为阿长喜欢切切察察,又限制“我”的自由,且睡觉会摆成个“大”字,挤得“我”无法翻身,所以“我实在不大佩服她”。
(2)因为阿长懂得许多规矩,作为儿时的鲁迅是“不耐烦的”,特别是元旦的古怪仪式,作者称之为“元旦辟头的磨难”。
(3)因为阿长给“我”讲长毛的故事,这故事从阿长的嘴里讲出来既荒诞,又充满了传奇性,让儿时的鲁迅对阿长产生了“特别的敬意”,认为她具有“伟大的神力”;但阿长“谋害”了“我”心爱的隐鼠,导致“我”对她的这种“敬意”“完全消失”。
(4)直到阿长给“我”买来了渴慕已久的《山海经》,“我”对她又“发生了新的敬意”,认为“她确有伟大的神力”。
(5)文章倒数第二自然段作者补写了长妈妈的身世,表达了对她的愧疚同情;最后一个自然段作者以向地母祈祷的方式,深切抒发了对长妈妈的尊敬、感激和怀念之情。
4.活动小结
本文叙写了关于阿长的九件事,作者是以“我”对阿长的感情变化为线索组织事件的。作者将自己对阿长的情感隐含在这些事件之中,又用情感将这些事件组织成一个有机的整体。
设计意图:在熟读课文的基础上,理清组织材料的线索,理解作者对阿长的情感变化。
四、课堂小结
老师展示思维导图,引导学生自主小结或带领学生进行小结。
本节课我们梳理了本文的主要内容、结构和线索。本文围绕阿长写了多个事件,有褒有贬,作者对阿长的感情也经历了由不大喜欢、佩服到怀念感激的变化过程,使文章更加曲折,富有情致。尽管所选材料比较琐碎,但作者用情感线索巧妙地将这些材料有机地组织起来了,这么多事件,作者是如何安排材料详略的?为何要如此安排?下节课,我们继续来进行探索。
设计意图:引导学生回忆所学内容,巩固知识。
五、拓展延伸
过渡:在课文中,作者写到“她教给我的道理还很多”,在这些烦琐之至的礼仪禁忌中,作者对元旦说吉利话、吃福橘的仪式记得最清楚。同学们知道吃福橘的习俗吗?让我们进一步了解一下吧!
吃福橘的习俗
吃福橘是浙江、福建等地过节时的风俗。人们在大年初一吃福橘寓有团圆、如意、幸福等祝愿之意。
正月初一那天,在绍兴,人们要吃福橘、汤圆、如意糕,喝元宝茶,来庆祝这一重要的节日。福橘因与“福吉”谐音,寓纳福招吉、福寿吉祥之意,所以备受人们喜爱,成为春节活动的重要角色。旧时福州风俗,大年初一,家家开门时都会在门外放几个福橘,任小孩捡去,象征开门大吉。家中晚辈要向长辈拜年,表示敬长尊老,长辈则赠以福橘和压岁钱。福州民间有“拜年拜年,掏橘掏钱”的谚语。
设计意图:帮助学生拓展视野,了解传统习俗文化。
六、布置作业
1.当堂练习
基础过关:工整抄写课后“读读写写”中的字词。
2.课后作业
积累拓展:课外翻阅绘图版《山海经》,试着查找关于“九头的蛇”“三脚的鸟”“一脚的牛”等的文字或配图,看看这些“怪物”究竟是什么。同时,大体了解这本书的主要内容,感受其神奇色彩。
设计意图:作业分层设计,借助书写练习,进一步巩固基础知识;让学生课外翻阅绘图板《山海经》,引发学生课外阅读兴趣,并在了解《山海经》的基础上,加深对作者情感的理解。
【板书设计】
阿长与《山海经》
愧疚同情
怀念感激
新的敬意
(给“我”买《山海经》)
空前的敬意
(讲长毛的故事)
鲁迅
不大佩服
(喜欢切切察察、睡觉摆“大”字)
不耐烦
(元旦吃福橘、教我很多禁忌)
敬意消失
(谋害“我”的隐鼠)
《朝花夕拾》
主要篇目
主要内容
其他
《狗·猫·鼠》
对猫的讨厌和仇恨及原因。
前七篇主要记录童年在家乡的生活。
《阿长与》
怀念长妈妈。
《二十四孝图》
批评封建孝道的虚伪和残酷。
《五猖会》
描绘封建家长对儿童的压制和摧残。
《无常》
描绘迷信传说的勾魂使者。
《从百草园到三味书屋》
描写童年生活的有趣与读书生活的乏味。
《父亲的病》
揭露庸医害人的实质。
《琐记》
描写一个心术不正令人憎恶的衍太太形象。
后三篇主要记录外出求学及回国之后的事情。
《藤野先生》
写最使鲁迅感激的日本老师。
《范爱农》
写一个潦倒一生的同乡好友的故事。
相关教案
这是一份人教部编版七年级下册阿长与《山海经》第3课时教案及反思,共8页。教案主要包含了教学目标,教学重点,教学难点,教学过程,板书设计等内容,欢迎下载使用。
这是一份初中语文人教部编版七年级下册阿长与《山海经》第2课时教案,共7页。教案主要包含了教学目标,教学重点,教学难点,教学过程,板书设计等内容,欢迎下载使用。
这是一份人教部编版七年级下册10 阿长与《山海经》教案设计

