
还剩2页未读,
继续阅读
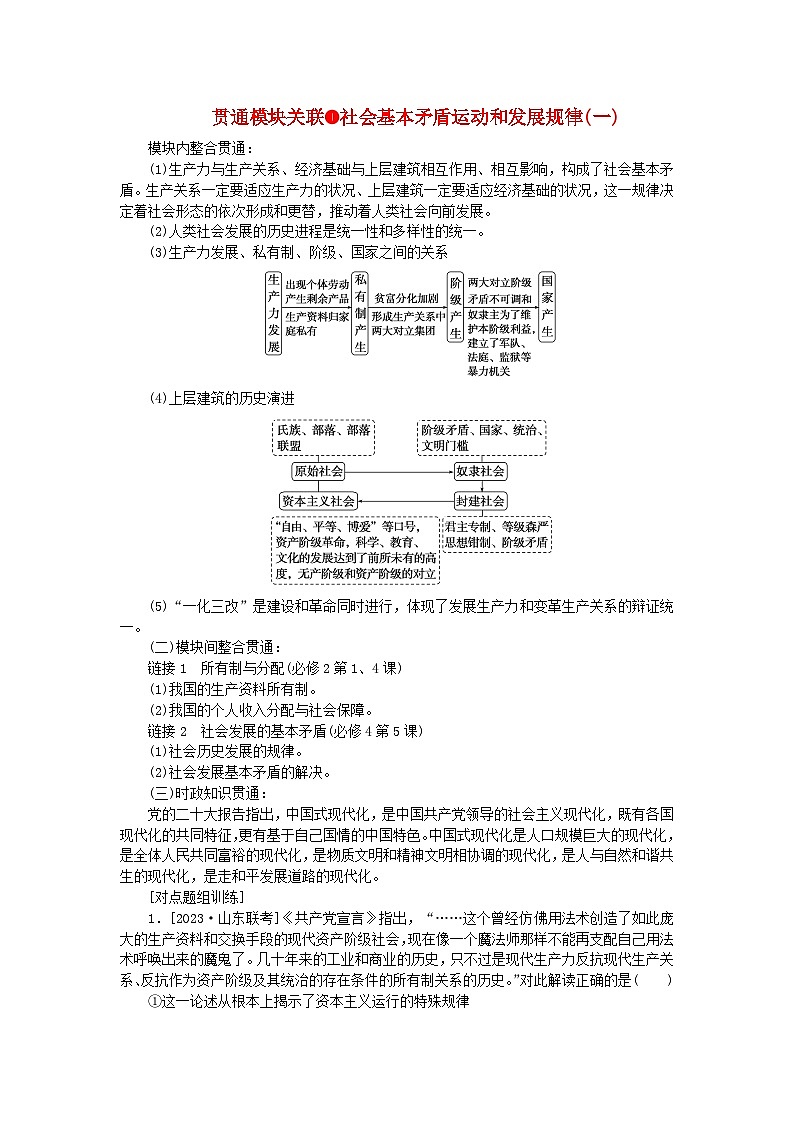
新教材2024高考政治二轮专题复习专题一中国特色社会主义贯通模块关联1社会基本矛盾运动和发展规律一教师用书
展开
这是一份新教材2024高考政治二轮专题复习专题一中国特色社会主义贯通模块关联1社会基本矛盾运动和发展规律一教师用书,共3页。试卷主要包含了4课)等内容,欢迎下载使用。
相关试卷
新教材2024高考政治二轮专题复习专题十各具特色的国家和国际组织贯通模块关联10当今世界各具特色的政体教师用书:
这是一份新教材2024高考政治二轮专题复习专题十各具特色的国家和国际组织贯通模块关联10当今世界各具特色的政体教师用书,共3页。
新教材2024高考政治二轮专题复习专题七探索世界与把握规律贯通模块关联7正确理解质量互变规律教师用书:
这是一份新教材2024高考政治二轮专题复习专题七探索世界与把握规律贯通模块关联7正确理解质量互变规律教师用书,共3页。试卷主要包含了量变与质变的辩证关系及其方法论,阅读材料,完成下列要求等内容,欢迎下载使用。
新教材2024高考政治二轮专题复习专题六全面依法治国贯通模块关联6全面推进依法治国教师用书:
这是一份新教材2024高考政治二轮专题复习专题六全面依法治国贯通模块关联6全面推进依法治国教师用书,共3页。