新教材2024高考英语二轮专题复习专题六读后续写__“四步”写作流程写作技法教师用书
展开
这是一份新教材2024高考英语二轮专题复习专题六读后续写__“四步”写作流程写作技法教师用书,共37页。
【近4年新高考卷考查情况一览表】
深研命题·把握考情——以问题为导向 探析备考策略
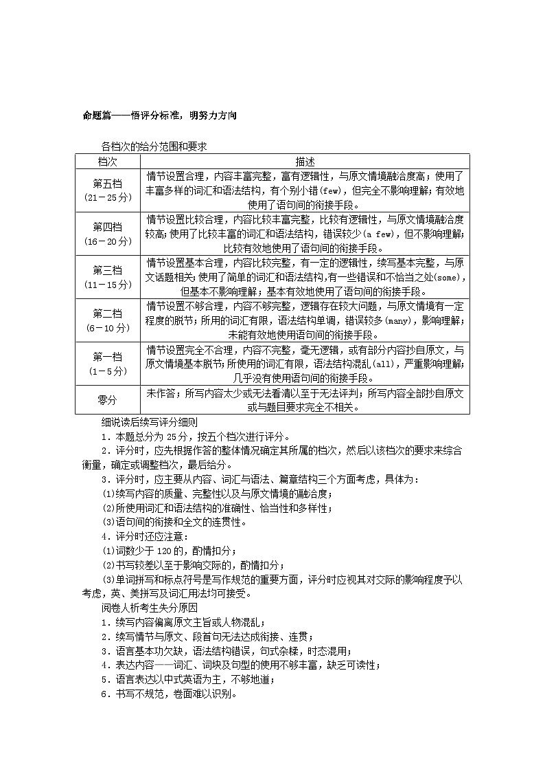
命题篇——悟评分标准,明努力方向
各档次的给分范围和要求
细说读后续写评分细则
1.本题总分为25分,按五个档次进行评分。
2.评分时,应先根据作答的整体情况确定其所属的档次,然后以该档次的要求来综合衡量,确定或调整档次,最后给分。
3.评分时,应主要从内容、词汇与语法、篇章结构三个方面考虑,具体为:
(1)续写内容的质量、完整性以及与原文情境的融洽度;
(2)所使用词汇和语法结构的准确性、恰当性和多样性;
(3)语句间的衔接和全文的连贯性。
4.评分时还应注意:
(1)词数少于120的,酌情扣分;
(2)书写较差以至于影响交际的,酌情扣分;
(3)单词拼写和标点符号是写作规范的重要方面,评分时应视其对交际的影响程度予以考虑,英、美拼写及词汇用法均可接受。
阅卷人析考生失分原因
1.续写内容偏离原文主旨或人物混乱;
2.续写情节与原文、段首句无法达成衔接、连贯;
3.语言基本功欠缺,语法结构错误,句式杂糅,时态混用;
4.表达内容——词汇、词块及句型的使用不够丰富,缺乏可读性;
5.语言表达以中式英语为主,不够地道;
6.书写不规范,卷面难以识别。
考生必须避免两个雷区
1.情节设计要符合生活实际和文章逻辑,避免太过离奇。
2.叙述力求精练、生动、连贯,对话不要太多,书面化的长句不宜太多。
策略篇——循“四步”写作流程,满分续写不是梦
第一步 熟知续写流程,下笔胸有成竹
第二步 理清原文双线,明晰续写线索
第三步 确定续写框架,构思续写情节
第四步 升华词句表达,成就华美篇章
要想读后续写得高分, 除了要认真审题, 设计合理的情节, 还要注意语言表达, 如高人一筹的高频词汇, 运用灵活多变的句式,恰当地运用比喻、拟人和夸张修辞手法使语言变得鲜活、生动, 增强续写的表现力, 文章一定会锦上添花,吸引阅卷老师的眼球。
策略一 妙笔生花, 在“词”一举
在阅卷时,阅卷老师首要关注的是续写的语言,因此续写语言的高低与否直接决定着续写的成功与否。首先要规避常见错误,确保拿到及格分,再次要尽力提升写作的语言,努力达到最高档。
5大升级路径,词汇亮人一眼
升级路径1:笼统词→具体词
①He just ducked his head and lked at his wn shes.
→He just ducked his head and stared at his wn shes.[2022·新课标Ⅰ卷]
②Hearing the news that I wn the first prize in the writing cntest, I was very happy.
→Hearing the news that I wn the first prize in the writing cntest, a flash f jy swept ver me.[ 2023·新课标Ⅰ卷读后续写]
升级路径2:简单词→高级词
①Excited t lk arund, I didn't find my scial studies teacher in the crwd.
→Excited t lk arund, I didn't spt my scial studies teacher in the crwd.[2023·新课标Ⅰ卷读后续写]
②She said that she had been trying t find smene reliable t walk Velma, and that she truly thanked my help.
→She said that she had been struggling t find smene reliable t walk Velma, and that she truly appreciated my assistance.
升级路径3:单词→短语
①When I was invited t the stage t receive the award, I thanked my teacher.
→When I was invited t the stage t receive the award, I expressed my thanks/appreciatin t my teacher.[2023·新课标Ⅰ卷读后续写]
②After a day's wrk, we were all tired.
→After a day's wrk, we were all wrn ut.
升级路径4:运用有表现力的副词
恰当地使用富有表现力的副词,能够使文章更加丰富多姿,描写也更为准确,文章更有生机。使用这些副词时,要注意把握这些词汇的确切内涵,并且符合故事发展的内在逻辑。
①When I presented the award certificate t my teacher, his eyes glistening with tears, he reached ut his hands and hugged me tightly. [2023·新课标Ⅰ卷读后续写]
②Gradually, Max's faith started t get shaken in the burning sun after abut twenty minutes f walking. Mimi bent ver and patted him gently n the shulder.
③I was quietly, jyfully and patiently watching as the sun painted a brandnew day.
升级路径5:运用有表现力的介词短语
介词with或in后加表示情绪、个性等的名词,经常可以与相应的副词互换,恰当地使用此结构可以增加表达的多样性。
①On hearing that, her eyes widened excitedly and her muth pened widely.
→On hearing that, her eyes widened with excitement and her muth pened widely.
②I watched as they ate the fd eagerly, their eyes shining with gratitude.
→I watched as they ate the fd with eagerness, their eyes shining with gratitude.
策略二 12个满分公式,续写高人一等
第一组无“灵”主语句,写“情”最细腻
【公式1】 (a burst/wave /sense/feeling f+)表情绪的名词+特定动词(短语)+sb. 表“某人感到……”或“一阵/一种……向某人袭来”
【公式2】 主语(表示身体部位/“音、容、笑”的名词)+有灵动词(短语)
第二组巧用状语,写“情”更具体
【公式3】 表“情感”的介词短语,主+谓
提示:常用的表情绪的 “t ne's+情感名词或in/with+情感名词”,如with delight/anger/terrr “高兴地/生气地/惊恐地”等介词短语置于句首,能使情感细节描写更为具体。
【公式4】 主+谓,with ne's eyes full f+(tears f+) 情感名词
提示:该结构或with his eyes full f happiness “双眸满是喜悦”等作伴随状语,可使动作或对话描写更生动。
第三组“某人想到”亮人一眼
【公式5】 It suddenly hit/struck/ccurred t sb. that从句,其中that从句是真正的主语。
An idea +struck +sb. that... It gradually dawned n me that...
All f a sudden, I came t realize/understand that...
第四组用动作链,营造画面感
【公式6】 主语+动作A,动作B and 动作C/主语+动作A,动作B,动作C and动作D
提示:该公式中连词and连接三个或三个以上的动作,构成动作链,动词的时态是一致的。
【公式7】 连贯动作: Sb. did A , did B and did C
第五组适当修饰,精准化描写动作
【公式8】 形容词(短语), 主+谓……/主+谓……,形容词(短语)
提示:形容词(短语)在句中作状语,表人物做某个动作的原因、结果或状态,可放句首或句末,增强感染力,使描述更生动形象。
【公式9】 主语+具体动词+副词/介词结构
提示:常用的高频副词有: cheerfully, curiusly, eagerly, excitedly,firmly, jyfully,impatiently等。如在体现动作的迅速时,可添加以下修饰语:suddenly, immediately, withut pausing, withut delay等。
【公式10】 with+名词/代词(+介词)+主+谓
提示:该结构常见的有:with ne's help, with+身体部位,如 with her pale lips “用苍白的嘴唇”,with a trembling/shaking hand “用颤抖的手”等。
第六组善用修辞,才更吸睛
【公式11】 比喻式
【公式12】 拟人
四步解题 示妙招 考场应对有技巧
[典例] [2023·新课标Ⅰ卷]阅读下面材料,根据其内容和所给段落开头语续写两段,使之构成一篇完整的短文。
When I was in middle schl,my scial studies teacher asked me t enter a writing cntest. I said n withut thinking. I did nt lve writing. My family came frm Brazil,s English was nly my secnd language. Writing was s difficult and painful fr me that my teacher had allwed me t present my paper n the sinking f the Titanic by acting ut a play,where I played all the parts. N ne laughed harder than he did.
S,why did he suddenly frce me t d smething at which I was sure t fail? His reply:“Because I lve yur stries. If yu're willing t apply yurself,I think yu have a gd sht at this.”Encuraged by his wrds,I agreed t give it a try.
I chse Paul Revere's hrse as my subject. Paul Revere was a silversmith (银匠) in Bstn wh rde a hrse at night n April 18,1775 t Lexingtn t warn peple that British sldiers were cming. My stry wuld cme straight frm the hrse's muth. Nt a brilliant idea,but funny; and unlikely t be anyne else's chice.
What did the hrse think,as he sped thrugh the night? Did he get tired? Have dubts? Did he want t quit? I sympathized immediately. I gt tired. I had dubts. I wanted t quit. But,like Revere's hrse,I kept ging. I wrked hard. I checked my spelling. I asked my lder sister t crrect my grammar. I checked ut a halfdzen bks n Paul Revere frm the library. I even read a few f them.
When I handed in the essay t my teacher,he read it,laughed ut lud,and said,“Great. Nw,write it again.”I wrte it again,and again and again. When I finally finished it,the thught f winning had given way t the enjyment f writing. If I didn't win,I wuldn't care.
注意:1.续写词数应为150左右;
2.请按如下格式作答。
A few weeks later,when I almst frgt the cntest,there came the news.________________________________________________________________________
________________________________________________________________________
I went t my teacher's ffice after the award presentatin.________________________________________________________________________
________________________________________________________________________
第一步 熟知续写流程,下笔胸有成竹
第二步 理清原文双线,明晰续写线索
1.故事情节:当老师邀请作者参加作文比赛时,作者不假思索拒绝→在老师的肯定和鼓励下, 作者决定尝试→在写作过程中有过怀疑, 曾经想放弃→在不断的写作之后,已经看淡了输赢,更多的是享受写作的过程。
2.故事双线:明线→参加写作比赛;暗线→只要我们勇于创新,并付诸持之以恒的努力就可以克服困难并从中获得乐趣和成长。
第三步 确定续写框架,构思续写情节
第四步 润色,优化衔接成文
对罗列的要点进行重新筛选和整合后,适当拓展要点并运用衔接手段,以使文本紧凑流畅。
Afewweekslater, whenIalmstfrgtthecntest, therecamethenews.The mment I was infrmed that I wn the first prize in the writing cntest and that there wuld be an award presentatin in tw days. I felt a sense f happiness mixed with surprise flded int my mind. When I accepted the award, my heart skipped a beat, my breath caught in my thrat, and tears filled my eyes. I expressed my gratitude t my scial teacher. At that mment, I culdn't help thinking f my teacher.
Iwentttheteacher'sfficeaftertheawardpresentatin. Tmysurprise, myteacherwaswaitingfrme. Hlding my hands, he expressed his cngratulatins t me n winning the writing cntest. “Thank yu”, I replied, with a mixture f gratitude and excitement. I reflected n my initial dubt and hesitatin. Withut my teacher's recgnitin and guidance, writing was still difficult and painful fr me. Frtunately, it was my teacher wh taught me hw t pen the dr t writing and taste the enjyment f writing. It has taught me that a teacher takes a hand, pens a mind, and tuches a heart.
1.与原文情境融洽度不高。比如第一段可能只写到同学的赞美或者老师对我的鼓励,与原文的文章脉络不吻合。
2.与所给句子的衔接度不高。部分学生不考虑给出的句子和两段落间的衔接,脱离所给的句子,另起开头句。
3.语言表达过程中,语法和词汇使用存在较多的错误,且很多基础性错误频繁出现。比如he, she分不清楚;第三人称单数谓语动词的失误;定语从句that/wh/when/where分不清楚等等。
4.与原文内容缺少呼应。文本的续写是基于原文基础之上的,所以续写过程中应该有多个呼应点,增强文章续写内容的连贯性。
5.与原文情节走向脱节的结尾。续写内容的结尾需要与原文情节发展脉络一致,即便是有反转,也得合乎逻辑。
6.书写过于潦草, 影响阅读。
话题篇——聚焦8大热考话题, 成就25分佳作
热考话题一 成长篇
个人成长类话题的读后续写是热考话题之一, 2021年浙江6月卷借叙述个人薪水话题,强调个人成长和对劳动的认识。个人成长最终的升华为: 健康的生活方式, 积极的生活态度, 完善的自我等。
第一步:成长前的苦恼(负面情绪塑造)
第二步:成长的动机+过程中变化的心情(蜕变塑造)
第三步:成长后的收获(喜悦+感激+升华)
Ⅰ.主题场景词汇
Ⅱ.主题场景语块
Ⅲ.基于主题场景的续写
遇到困难/消极情绪(发愁/无助/不公平/不情愿/失望等)
1.Bitter memries f the manager's harsh wrds came flding back t her.
对经理严厉言语的痛苦回忆涌上她的心头。
2.Feeling lnely and helpless, I culdn't eat r sleep. I had been weeping and missing my family.我孤单无助,吃不下饭,睡不着觉。我一直在哭泣,想念我的家人。
3.Unwilling t hand in all my earnings, I was cnsumed by a mixture f sadness and disappintment.
我不愿交出我所有的收入,我既悲伤又失望。
成长的动机+过程中变化的心情,消极→积极(矛盾冲突解决路线)
1.I realized I culd even be whatever I wanted t be. This taught me that I culd change myself.
我意识到我可以成为我想成为的任何人。这让我明白,我可以改变自己。
2.Inspired by him t cnquer my fear, I walked cnfidently twards the classrm, determined t make a change.我被他鼓励,克服了恐惧,我信心满满地走向教室,决心做出改变。
3.I was fascinated by the whle prcess f accepting a challenge, sticking t my gal and then achieving my gal thrugh my wn effrts.接受挑战,坚持目标,然后通过自己的努力实现目标的整个过程让我着迷。
续写主旨升华
1.It was thrugh the embarrassing experience that I learned nt t escape frm my duty and t keep a recrd f my mney, valuing every cent.
正是通过这种尴尬的经历,我学会了不逃避职责,并记账, 珍惜每一分钱。
2.This prved a rewarding experience, where he nt nly harvested jy, but als appreciated the value f effrts.
事实证明, 这是一次有益的经历, 他不仅收获了快乐,还意识到了努力的价值。
3.What happened tday made me realize that frgiveness is a kind f virtue.
今天发生的事情让我意识到宽恕是一种美德。
4.In the same way, we need struggle t grw strng and survive. We must g thrugh sme sufferings if we really wish t spread ur wings and fly.
同样地,我们需要奋斗来成长和生存。如果我们真的想展翅飞翔,就必须经历磨难。
5.Nt nly did this experience imprve my wrk enthusiasm, but it als ffered me a chance t learn the meaning f hard wrk.
这段经历不仅提高了我的工作热情,也让我有机会了解到努力工作的意义。
● 这样自主练评 ●
阅读下面材料,根据其内容和所给段落开头语续写两段,使之构成一篇完整的短文。
[2023·山东省临沂市高三一模]Palm trees seemed t speed by the car windw. Eightyearld Katrina began t get nervus, the way she always did in new surrundings. She felt a thin shine f sweat abve her lip in spite f the car's cl air. “The aquarium wn't be crwded, I bet, and peple are gnna ntice me. I hate wearing this prsthesis leg (假肢).” She felt tears pinprick behind her eyes. “Nt being nrmal is the wrst.”
Entering the Clearwater Marine Aquarium, arund a crner f a tank, she nticed an animal that lked unusual. “Is that a dlphin with stump (假肢) instead f a tail?” she asked an aquarium staff. He ndded. “Yes, that's Winter. She's a very special dlphin.” “What happened t her?”“This girl dlphin was fund ff the cast f Flrida, caught in a crab trap. The rpes frm the trap cut ff the bld circulatin t her tail. S she lst her tail,” Katrina caught her breath. “She's just like me. She's just like me.” “But she struggled t survive. Nw she wears a prsthetic tail part f the day t help her swim like a dlphin's suppsed t swim.” the staff cntinued, “Every day, Winter shws us anything is pssible if we believe.”
Katrina felt her heartstring was tuched. She waved at Winter. Lking at Katrina, Winter raised her flipper (鳍), came t her and lifted her head. “She's swimming right int my arms,” Katrina said tearfully. They made eye cntact. She seemed t be speaking t Katrina: We're the same.
Back hme, all Katrina talked abut was Winter. Fr tw weeks, she cried and begged her mther t take her back t Clearwater.
Unfrtunately, anther blw hit Katrina. She fell n the hardwd flr at hme and brke her ther leg. Katrina was in cnstant leg nerve pain. After a thrugh examinatin, the dctr explained bad news that she wuld need anther surgery n her leg. Years f a living hell came back t her.
She started fearing surgery again and refused t take any.
注意:1.续写词数应为150左右;
2.请按如下格式作答。
Katrina's mm decided t take her back t Clearwater.________________________________________________________________________
________________________________________________________________________
________________________________________________________________________
Finally came the day when Katrina was in the hspital again.________________________________________________________________________
________________________________________________________________________
________________________________________________________________________
热考话题二 友情篇
友情类话题的读后续写是热考话题之一,是最贴近学生们生活的主题。因为熟悉,所以考生,在写作中能够展开合理预测,进行有效表达。
第一步:出现危机或困难(故事冲突)+愤怒, 难过等情绪
第二步:友情弥补(解释、认错、弥补)+开心/ 如释重负
第三步:友情升华(懂得珍惜)
Ⅰ.主题场景词汇
Ⅱ.主题场景语块
Ⅲ.基于主题场景的续写
困境、误会或矛盾心理和弥补办法
1.I culd nly aplgize fr my ignring him and hpe that I culd make it up by helping him with his studies.
我只能为我无视他而道歉,并希望我能通过帮助他学习来弥补。
2.I was standing right next t her, but she just ignred me.
我就站在她身边,可是她不理睬我。
3.Seeing him lying helplessly in bed, I felt a sense f sympathy and mercy welling up in my heart.
我看着他无助地躺在床上,我感到既同情又怜悯。
4.Suddenly Mary came up, casting me an angry and disappinted lk.
突然玛丽走近,向我投来愤怒而失望的目光。
友谊带来的改变
1.She felt lnely and hpeless until I apprached her warmly. Frm then n we tw ften learned tgether and shared happiness and srrw.
在我热情地接近她之前,她感到孤独和绝望。从此我们两个经常一起学习,分享快乐和悲伤。
2.It was her cmpany and encuragement that nt nly made me happy, but als bsted my cnfidence.
正是她的陪伴和鼓励不仅让我开心还增强了我的自信。
续写主旨升华
1.I ndded firmly, knwing kindness and friendship blm in bth f ur hearts.
我坚定地点了点头,知道善良和友谊之花在我们的心中盛开。
2.If yu take yur friends fr granted, yu may nt have friends fr very lng.
如果你把朋友视为理所当然,那你也许不会有长久的友情。
3.Nw that we all live under ne rf, we shuld learn hw t get alng well with each ther.
既然我们住在同一屋檐下,我们应该学会如何彼此友好相处。
4.Instead f blaming each ther, we shuld cmmunicate mre and put urselves in thers' shes, which can help us have a better understanding f thers.
不要彼此责备,我们应该多交流,从对方角度考虑,这将有助于我们更好地理解他人。
● 这样自主练评 ●
阅读下面材料,根据其内容和所给段落开头语续写两段,使之构成一篇完整的短文。
[2023·武汉市高中毕业生二月调研]Amanda lived in a big mdern city. Due t the highspeed develpment f ecnmy, families frm different backgrunds came here t find a better life. Amanda's classmate and friend, Rama, was frm ne f thse families.
One day after schl, Amanda and Rama were chatting and Rama mentined hw much she missed her friends and hmetwn. “It is hard t leave,” Rama sighed, “but my family needed t be smewhere that is easier t make a living. Hlding Rama's hands, Amanda encuraged her t share mre and she knew Rama lved t sing and dance with her friends back in her hmetwn.
After learning abut Rama's stry, Amanda started t ntice mre students like Rama in her schl. Fr the first time she realized that thse students lked sad in their eyes. Smetimes because f their different accents, they culdn't cmmunicate well with thers, which made them always sit r stand silently at the back f the classrm.
“They are having a hard time, we shuld shw them kindness and lve!” she tld her mther ne day. Amanda asked her mther what she culd d t help make them feel welcme. Amanda's mther suggested, “What abut using art? Maybe it will be easier t cmmunicate thrugh art.” Amanda thught fr a while and ndded. Like her friend Rama, Amanda lved all frms f art, like painting, singing, dancing, and perfrming, thrugh which she culd tell different stries abut her family, and her life.
The next day, Amanda went t the Activity Center in her schl and prpsed her plan f an art shw. The fficer thught it a great idea. Inspired and excited, Amanda set abut her plan with several friends. At the Activity Center they filled a rm with paper, paint and pencils. They even made a small stage! Everything ready, they invited all the new students in her schl and Amanda encuraged them t share smething special abut their hmetwn in any art frm. T Amanda's surprise, n ne respnded.
注意:1.续写词数应为150左右;
2.请按如下格式作答。
Amazingly, Rama stepped frward t break the ice.________________________________________________________________________
________________________________________________________________________
________________________________________________________________________
________________________________________________________________________
________________________________________________________________________
________________________________________________________________________
Everything seemed t change after that art shw.________________________________________________________________________
________________________________________________________________________
________________________________________________________________________
________________________________________________________________________
________________________________________________________________________
热考话题三 助人篇
助人为乐是一种朴实的中国传统美德,也是读后续写的热考话题之一, 2020年新高考Ⅰ卷主题为卖爆米花帮助穷人的故事,传递了人间温情。每个人都有遇到困难的时候,最需要的是别人给予的帮助。如果人人都献出一点爱,将不再会看到别人得不到帮助时焦急的脸庞,我也会在别人困难时伸出援助之手。
第一步:困难描写(消极情绪+困难处境)
第二步:呈现助人过程(想到办法+动作链)
第三步:皆大欢喜结局(感激+感动+升华)
Ⅰ.主题场景词汇
Ⅱ.主题场景语块
Ⅲ.基于主题场景的续写
帮助描写
1.I tearfully shared what I had seen with them and asked them t d smething t give them a helping hand.我含泪把我所看到的告诉了他们,并请求他们做一些事情来帮助他们。
2.My mind was racing, trying t think f a slutin t assist her.
我的大脑急速运转,试图想出一个解决办法帮助她。
3.As I said gdbye t him, I reached int my pcket and ffered him a $20 bill fr his help.
当我说道别时,我把手伸进口袋,递给他一张20美元的钞票感谢他的帮助。
感激和感动描写
4.In a flash, with tears welling up in my eyes, I was tuched beynd wrds.
刹那间,我泪流满面,感动得说不出话来。
5.Surprised and mved, she bwed lw t us and murmured “Thank yu!” weeping tears f gratitude.
她又惊喜又感动,向我们深深鞠躬低声道谢,流下了感激的泪水。
续写主旨升华
1.Smetimes, a small act f kindness can be pwerful enugh t make a huge difference.
有时小小的善行会有很大影响。
2.Just as the saying ges, “Rses given, fragrance in hand.”
正如谚语所说,“赠人玫瑰,手有余香”。
3.As a matter f fact, a small gesture f care will pssibly melt peple's lneliness.
事实上一个表达关爱的小举动也会融化人们内心的孤单。
4.This kind act has a lasting influence n me. I always give thers a helping hand if pssible.
这种善意的行为对我产生了持久的影响。我总是尽可能地帮助别人。
● 这样自主练评 ●
阅读下面材料,根据其内容和所给段落开头语续写两段,使之构成一篇完整的短文。
[2023·河北省部分高中联考]As an undergraduate in a university in Philadelphia, Pennsylvania, Catherine had vlunteered at the Hpe Rescue Missin in her hmetwn with her mther wh served as the shelter's develpment directr. After wrking with the hmeless and receiving cards frm her mm in the mail, Catherine decided t begin her prject. “Yu've Gt Mail”. She had a huge heart fr thse in need.
Fr the peple that she was helping, she saw the hmelessness first hand and it was a battle. She thught n ne wanted t chse t be hmeless, and she always dnated the basic needs,including the tiletries, the shamps and tthbrushes.
In her mind, individuals facing hmelessness certainly suffered physically, but fr many, the emtinal suffering was even mre painful. Feeling alne and hpeless cut deeper than feeling hungry and cld. Therefre, she held it that, a kind gesture, such as her prject abut encuragement cards, culd be that light in smene's day t keep them striving and hping fr a better tmrrw.
One day, she shared her idea with her mther, “I was thinking f a bx filled with hliday cards. I want t d smething t make the hmeless with empty hearts smile, letting them knw many peple still care abut them.” Her mther, smiled and said, “Just d it and spread yur lve!”
Then Catherine launched a hliday card drive fr the hmeless after being inspired by vlunteering at the shelter. She cllected 2,000 cards, surpassing her riginal gal f 500 in just a few weeks.
Catherine's cmpassin fr thers didn't stp at just feeling sympathy fr them in their hardships. She als fllwed her mther's advice t lk fr ways t help them beat thse hardships thrugh her kindness.
S Catherine asked her nline friends fr hlidaythemed cards, and sn, her inbx was flded with peple ffering t help. Amazingly, the peple she knew, the peple she hadn't spken t since primary schl, and the peple she had never spken t befre, sent the cards t her. Then she asked fr cards frm anyne. She was nt turning dwn any. She thught it was really great t accept them.
注意: 1.续写词数应为150左右;
2.请按如下格式作答。
In hnr f the “Yu've Gt Mail” initiative, Catherine and her mther hsted a cardmaking party.________________________________________________________________________
________________________________________________________________________
________________________________________________________________________
Catherine hped her prject wuld remind thers t make a difference in smene's life.________________________________________________________________________
________________________________________________________________________
________________________________________________________________________
________________________________________________________________________
热考话题四 趣事篇
生活趣事类话题的读后续写是热考话题之一, 2021年浙江1月卷叙述万圣节南瓜卡头的趣事,2017年浙江卷读后续写叙述和健忘可爱的妈妈去旅行过程中发生的趣事。
第一步:矛盾塑造(尴尬+紧张)
第二步:进退两难的困境和纠结情绪
第三步:快乐结局塑造(感激+开心+升华)
Ⅰ.主题场景词汇
guilt n. 犯罪;罪行
rw n. 一列;一排
sweat n. 汗水
pain n. 痛苦
aspect n. 方面;方向
enthusiasm n. 热情
qualificatin n. 资格
acceptable adj. 可接受的;受欢迎的
nticeable adj. 显著的;值得注意的
beneficial adj. 有益的
aching adj. 疼痛的
cnfused adj. 迷惑不解的
energetic adj. 精力充沛的
shcking adj. 令人震惊的
assess v. 评定
entertaining adj. 有趣的;娱乐的
take v. 拿,取
earn v. 赚,挣
allcate v. 分配;拨出;指定
vercme v. 克服
express v. 表达
Ⅱ.主题场景语块
Ⅲ.基于主题场景的续写
进退两难的困境和纠结的情绪
1.A wave f guilt and regret swept away her jy. Feeling she didn't deserve the prize, she had a sleepless night fr the first time in her life.
一阵愧疚和后悔将她的快乐一扫而光。由于觉得自己不配获奖,她有生以来第一次失眠了。
2.Thugh feeling nervus and afraid f the pain the surgery might bring, Katrina wuld face it bravely. 尽管感到紧张并且害怕手术可能带来的痛苦,卡特里娜还是勇敢地面对它。
3.Befre she gt sick, she didn't think a lt abut her bird. Nw Dra realized she shuldn't selfishly take away its freedm fr her wn enjyment.
在她生病之前,她没怎么想过她的鸟。现在朵拉意识到她不应该为了自己的快乐而自私地剥夺它的自由。
做出正确选择的动作、结果和情感描写
1.Tina, blushing with embarrassment, started t stammer ut the truth.
蒂娜尴尬得满脸通红,开始结结巴巴地说出真相。
2.Had he had a little mre patience, he wuld have succeeded earlier.
如果他再耐心一点,他早就成功了。
3.Handing back the handphne t her and seeing her smile happily, Keith realized that hnesty was indeed the best plicy.
基思将手机还给她,看到她开心的笑容,他意识到诚实确实是上策。
续写主旨升华
1.Dad's calm smile reflected his mtt “All's well with us, never fear.”[2021·浙江1月卷]
爸爸平静的微笑反映了他的座右铭“一切都好,永远不要害怕”。
2.It was the first time that I had truly realized the meaning f patience.
这是我第一次真正意识到耐心的意义。
3.We usually take life fr granted, but the stry shws us that there is always beauty in ur heart.
我们通常认为生活是理所当然的,但这个故事告诉我们,在我们的心中永远有美丽。
4.The wrds brught warmth t my heart and tears t my eyes. I felt lucky t be a part f this mischievus yet lving family.[2021·浙江1月卷]
这些话让我心中满是温暖,也让我热泪盈眶。我很幸运能成为这个淘气而又充满爱的家庭的一员。
● 这样自主练评 ●
阅读下面材料,根据其内容和所给段落开头语续写两段,使之构成一篇完整的短文。
[2023·山东省菏泽市高三一模]The gym teacher blew the whistle (哨子) and fur students dived int the swimming pl, racing t the ther side. Then the next fur were up, but nly three std n the diving bard. “Where is Ren?” the gym teacher asked in cncern.
Ren's face turned red, and he was unsteady. He lked at the pl and stepped back. “Yu cannt make me d this!” he said.
Sadie patted him n the back gently. “Yu can d it! I will help yu if yu need it.” Ren stared int Sadie's eyes and he calmed dwn.
“Yu can d it. Yu need t pass this class.” The gym teacher said. Ren stepped n the diving bard,putting his gggles (护目镜)ver his eyes, and the blue cap hid his red hair. The whistle blew and Ren std there as the ther three swam away. Then ne by ran and pushed Ren int the water.
Sadie glared at the by. “Why wuld yu d that?” A minute passed by and Ren still wasn't cming up. Sadie jumped in and pulled him ut f the water. She gave him CPR (心肺复苏),and it tk a while until water came ut f his lungs. Then finally he spat ut the water and sat up, feeling dizzy.
Ren lked ver at Sadie,wh breathed a sigh f relief. “Oh, thank gdness! Why didn't yu use yur arms r legs?”Ren stared away frm Sadie, lking at the bttm f the blue pl, then lking up at the gym teacher wh rlled his eyes.“I can't swim. My parents never taught me as a kid. We are afraid f water.”
Sadie put her hand n his shulder. “Dn't wrry. I will teach yu hw t swim. The water is my favurite place t be.” Ren thught fr a while, and ndded gently.
注意:1.续写短文的词数应为150左右;
2.请按如下格式作答。
Ren and Sadie finished gym class and walked hme tgether.________________________________________________________________________
________________________________________________________________________
________________________________________________________________________
________________________________________________________________________
The gym teacher blew the whistle and this time Ren dived bravely.________________________________________________________________________
________________________________________________________________________
________________________________________________________________________
________________________________________________________________________
________________________________________________________________________
________________________________________________________________________
热考话题五 冒险篇
历险脱困类也是高考读后续写曾涉及的主题,如2020年浙江高考的拍摄北极熊遇险;2018年的父子骑马迷路; 2017 年的骑车游玩遇狼脱险。这种难忘的经历会使人们敬畏自然、敬畏生命,认识到人与自然和谐共生的关系。
第一步: 脱困之前环境的恶劣+不安、绝望或恐惧等负面情绪
第二步:脱困过程:转机描写——描写听见或看见了什么+情绪描写(希望+努力)
第三步:脱困之后+情绪描写(感恩+高兴)+主旨升华
Ⅰ.主题场景词汇
Ⅱ.主题场景语块
Ⅲ.基于主题场景的续写
历险相关的环境和情感描写
1.It was cmpletely dark except the faint light given ut by a few stars in the sky. We had n idea where we were.除了几颗星星发出微弱的光外,天完全黑了。我们不知道我们在哪里。
2.When we reached deep int the frest, suddenly the smg spread everywhere and we were nt able t see each ther clearly and lst ur way.
当我们到达森林深处时,突然烟雾弥漫,我们看不清彼此,迷了路。
3.When buried under snw, Sctt drifted between terrr and panic, hping that his friend Paul was nt buried s deep. He held n t that faint pssibility like a rpe which culd pull him t safety.当斯科特被埋在雪下时,他惊恐万分,希望他的朋友保罗没有被埋得那么深。他紧紧抓住这个渺小的可能性,就像抓住一根能把他拉到安全地带的绳子。
脱险相关的动作和情感描写
1.Frightened and tired as I was, I cngratulated myself n returning safe and sund.尽管我又害怕又累,我还是庆幸自己安然无恙地回来了。
2.He shk ff the snw, mved snw away with bare hands, and managed t pull himself ut.
他抖掉雪,徒手把雪弄开,然后设法爬了出来。
3.He painstakingly tk nly tiny breaths, fighting t stay psitive by fcusing n this breathing.
他费力地做着微小的呼吸,努力专注于这种呼吸,以保持乐观的心态。
4.Time ticked away slwly. Just as he was feeling himself fading away, the rescue team arrived.
时间慢慢流逝。就在他感觉要死了的时候,救援队赶到了。
续写主旨升华
1.Our being lst added a special taste t my adventurus vacatin which I wuld remember all my life.我们的迷路给我的冒险假期增添了一份特别的滋味,我将终生难忘。
2.Never had I had such a thrilling yet dangerus vacatin befre. The special trip t the Wild West was deeply impressed in my mind.
我以前从未度过如此惊险而又危险的假期。这次西部大荒之旅给我留下了深刻的印象。
3.Feeling frtunate, I made up my mind t cherish life and nt t try such adventure again.
我庆幸之余决定珍惜生命,不再冒这样的险。
4.It was this unique experience that made me understand whatever difficulty we are faced with, we mustn't give up ur hpe.
正是这种独特的经历使我理解了我们所面临的任何困难,我们不能放弃我们的希望。
● 这样自主练评 ●
阅读下面材料,根据其内容和所给段落开头语续写两段,使之构成一篇完整的短文。
[2023·济南市高三模拟]The incident tk place at Cheektwaga, a twn in Erie Cunty, New Yrk, in the middle f a histric and dangerus snwstrm. I had gne ut t visit my friend living in anther cunty, but unfrtunately I gt stuck and was unable t drive further.
I fully realized hw dangerus this wuld be as there was nt enugh gas left in the truck fr me t get thrugh the deadly snwstrm. The situatin gt even wrse in such a place withut any huses in sight.
I stayed in my truck, calling fr help anxiusly but the weak signal didn't help me get cnnected. There was nthing I culd d but wait. At midnight, there came a knck utside the truck. I pened the dr and surprisingly fund an ld lady standing in the strm with just a thin cat, clearly nt enugh t survive the snwstrm. I invited her t get inside my truck at nce. She tld me in a weak vice that her name was Mary and her car brke dwn. She had walked a lng way befre finding my truck.
Misfrtune never came alne. Sn, we realized the air cnditiner burned all the fuel in my truck and it was getting clder and clder inside the truck. Mary clsed her eyes withut saying a wrd, shaking in the crner. Cnsidering Mary's cnditin, I decided t take actin right nw. Luckily, the GPS f my truck still wrked. And with the help f GPS, I nticed that a schl was nearby. I decided t take shelter in the schl. Since Mary was t weak t mve, I carried her n my back, heading t the schl. After ten minutes' struggle in the snw, we finally arrived, but fund the schl gate lcked.
注意:1.续写词数应为150左右;
2.请按如下格式作答。
I hesitated abut what I shuld d.________________________________________________________________________
________________________________________________________________________
________________________________________________________________________
The next mrning, a pliceman drve by and fund the gate brken.________________________________________________________________________
________________________________________________________________________
________________________________________________________________________
________________________________________________________________________
热考话题六 亲情篇
亲情类话题的读后续写是热考话题之一, 2021年新高考Ⅰ卷主题为给妈妈做母亲节早餐,体现了家庭成员之间的爱。家庭里最常见的情节往往是经历了一系列的事件后,家人共同克服了困难或者消除了彼此间的隔阂,最终实现了个人的成长或者促进了关系的和谐。
第一步:冲突构造(误会、犯错等)+尴尬焦虑或担忧的情绪。只有冲突才能体会亲情的弥足珍贵,冲突原因大致有:疏于陪伴、理念不合(代沟)、误会等。
第二步:冲突化解(解释、道歉、弥补、回忆等)+如释重负
第三步:感激和开心+升华(亲情感悟)
Ⅰ.主题场景词汇
Ⅱ.主题场景语块
Ⅲ.基于主题场景的续写
暖心家庭类的有关冲突、寻找解决办法、解决冲突的场面描写
1.“Why are yu s hard n me?” I shuted at mm, slamming the dr. I threw myself nt my bed and sbbed.
“你为什么对我这么苛刻?”我冲着妈妈大喊,砰的一声关上了门。我扑倒在床上,抽泣起来。
2.The fault had been mainly n Richards side but he was t stubbrn t admit it.
主要是理查德错了,但他太固执了而没有承认。
3.That day, I walked hme with my father. The setting sun shne n us, casting ur shadws n the rad. We talked a lt that day, and it seemed that the jurney frm hme t schl had als been shrtened.
那天,我和父亲一起步行回家。夕阳照在我们身上,把我们的影子投在路上。那天我们聊了很多,从家到学校的路似乎也变短了。
暖心家庭类相关的动作、神态和情感描写
1.Sam sbbed and sprang ut f his bed t give me a hug.
山姆抽泣着从床上跳起来拥抱我。
2.Jim discvered there was n disappintment in his father's eyes but nly pride and lve.
吉姆发现父亲的眼里没有失望,只有骄傲和爱。
3.When their mther saw the delicius breakfast, a spark f surprise flashed acrss her face.
当他们的母亲看到美味的早餐时,她的脸上闪过一丝惊喜。
续写主旨升华
1.It was Henry's kindness that made me feel the warmth f ur family. I will treasure it with all my heart.
正是亨利的善良让我感受到了我们家庭的温暖。我会用心珍惜它的。
2.Every time I faced challenges, a thught f giving up flashed in my mind, but the supprt f my family gave me the strength t keep ging.
每次面对挑战,我都想放弃,但是家人的支持给了我继续前进的力量。
3.The warm glden sunlight, flding in thrugh the windw, tgether with lve between my family, warmed us.
透过窗户的温暖的金色阳光,和我们家人之间的爱,温暖了我们。
4.I gt t knw my dad better and learned t lve him mre making tugh things mre manageable and life sweeter.
我更好地了解我的父亲并且更爱他,这让事情变得更容易处理,生活更甜蜜。
● 这样自主练评 ●
阅读下面材料,根据其内容和所给段落开头语续写两段,使之构成一篇完整的短文。
[2023·山东省枣庄市高三二模]One day, Reuben, a 12yearld by, saw smething in a shp windw that set his heart racing. The price—five dllars—was beynd his means, but he went in the shp anyway.
Prly dressed, he went up and tld the shpkeeper what he wanted, adding, “I dn't have the mney right nw. Will yu please hld it fr me fr sme time?”
“I'll try,” the shpkeeper smiled. “Flks arund here dn't usually have mney t spend n such things. It shuld keep fr a while.”
Reuben decided t raise the five dllars by himself. Walking alng a side street, he had an idea. Peple built their wn huses in his twn, using nails purchased in Hessian sacks (粗麻袋)frm a lcal factry. The sacks were smetimes thrwn away. Reuben knew he culd sell them back t the factry fr five cents a piece.
Every day after schl, Reuben went arund the twn, cllecting nail sacks. The schl clsed fr the summer, and he was still wandering in the twn, searching fr his treasures. Often he was tired and hungry, but the thught f the bject in the shp windw kept him ging. Smetimes his mther Dra wuld ask: “Reuben, where are yu? We are waiting fr yu t have dinner.”
“Playing, Mum. Srry.”
Dra wuld lk at him in his face and shake her head. Bys!
One day in spring, he cunted his cins and fund he needed twenty cents mre. He had t find fur sacks and sell them befre the day ended. Late in the afternn, just befre the buyer was abut t clse up, Reuben arrived and sld the fur sacks. With the cins in his hand, he murmured a thank yu and ran away.
注意:1.续写的词数应为150左右;
2.请按如下格式作答。
Clutching the five dllars, he headed fr the shp.________________________________________________________________________
________________________________________________________________________
________________________________________________________________________
________________________________________________________________________
Dra pened it carefully and a lvely jewel bx appeared.________________________________________________________________________
________________________________________________________________________
________________________________________________________________________
________________________________________________________________________
________________________________________________________________________
热考话题七 比赛篇
比赛(如2023年新高考Ⅰ卷读后续写)、个人演讲或表演类比赛常包括: ①如何面对失败,自我反思,实现个人成长; ②表现尊重对手,收获友谊的体育或团队精神; ③在同伴或家人的鼓励下克服恐惧,取得比赛或演讲的成功。
第一步:比赛场景或失利的场景描写+紧张、兴奋或尴尬情绪
第二步:获得胜利的场面描写+观众的反应
第三步:自豪或失落的情感+个人收获或主旨升华
Ⅰ.主题场景词汇
Ⅱ.主题场景语块
Ⅲ. 基于主题场景的续写
表演、演讲和比赛相关的情感和场景描写
1.S embarrassed was he that he was eager t disappear frm the spt.他尴尬得想当场消失。
2.I culd feel all the eyes were fixed n me. A strng sense f nervusness flded/swept ver me.
我能感觉到所有的眼睛都盯着我。我紧张极了。
3.The eyes f the whle audience fell upn him. Standing n the track, he felt his thrat tight and his palms sweating.
所有观众都看着他。他站在跑道上,喉咙发紧,手心冒汗。
4.He tk a deep breath, gathered up his curage, and walked t the track.
他深吸一口气,鼓起勇气,向跑道走去。
5.Then the next few minutes witnessed a fierce cmpetitin between the tw sides.
接下来的几分钟是双方之间激烈的比赛。
观众反应描写
1.The end f ur perfrmance was met with a mment f surprising silence, and then the audience burst int thunderus applause.
我们的表演结束时,观众有片刻惊人的沉默,然后爆发出雷鸣般的掌声。
2.The perfrmance/speech ended up with a strm f applause frm the crwd.
演出/演讲在人群雷鸣般的掌声中结束。
3.When I finished, there was thunderus applause and I picked up my little Danni t thank the audience and waved ff the stage.[2023·杭州市高三二模]
当我结束时,台下响起雷鸣般的掌声,我抱起我的小丹尼感谢观众,挥手离开舞台。
续写主旨升华
1.The medal shne brightly under the sunshine/ lights, reflecting the excited tears in my eyes and the sweat n my face.
奖牌在阳光/灯光下熠熠生辉,折射出我眼中激动的泪水和脸上的汗水。
2.With all these cheers and applause, the best prize that I gained was my cnfidence.
有了所有这些欢呼和掌声,我获得的最好的奖品就是我的信心。
3.It was his perseverance and determinatin nt t give up that helped him win the game.
正是他的毅力和不放弃的决心帮助他赢得了比赛。
● 这样自主练评 ●
阅读下面材料,根据其内容和所给段落开头语续写两段,使之构成一篇完整的短文。
[2023·河北省高三年级适应性考试]“Girls ages 13 t 14 please prceed t staging with yur caches at this time.” Lking arund the rm, eyes wide and pleading, I frantically (慌乱地) explained my situatin t nearby caches. The secnds ticked away in my head; every plite refusal increased my desperatin.
Despair weighed me dwn. I sank t my knees as a stream f cmpetitrs, caches, and fficials flwed arund me. My djang (跆拳道馆) had n cach, and the turnament rules prhibited me frm cmpeting withut ne.
Althugh I wanted t remain strng, dubts began t clud my mind. I culd nt help wndering: what was the pint f perfecting my skills if I wuld never even cmpete? The ther members f my team, wh had fund caches minutes earlier, attempted t cmfrt me, but I barely heard their wrds. They culdn't understand my despair at being left n the utside, and I never wanted them t understand.
Since my first lessn 12 years ag, the members f my djang have becme family. I have watched them grw up, finding my wn happiness in theirs. Tgether, we have practised ur kicks, blcks, and strikes. We have pushed ne anther t aim higher and becme better martial artists. Althugh my djang had searched fr a reliable cach fr years, we had nt fund ne. When we attended cmpetitins in the past, my teammates and I had always gtten lucky and fund a sympathetic cach. Nw, I knew this practice was unsustainable. It wuld devastate (使极为忧伤) me t see the ther members f my djang in my situatin, unable t cmpete and lsing hpe as a result. My djang needed a cach, and I decided it was up t me t find ne.
I first apprached the adults in the djang—bth instructrs and members' parents. Hwever, these attempts nly reacquainted me with plite refusals. Everyne I asked tld me they culdn't devte multiple weekends per year t cmpetitins. I sn realized that I wuld have becme the cach myself.
At first, the inner wrkings f turnaments were a mystery t me. T prepare myself fr success as a cach, I spent the next year as an fficial and tk caching classes n the side. I learned everything frm mtivatinal strategies t technical, behindthescenes cmpnents f Taekwnd (跆拳道) cmpetitins. Thugh I emerged with new knwledge and cnfidence in my capabilities, thers did nt share this faith.
注意:1.续写的词数应为150左右;
2.请按如下格式作答。
Parents threw me disbelieving lks when they learned that their children's cach was nly a child herself.________________________________________________________________________
________________________________________________________________________
________________________________________________________________________
Nw, as I arrive at a turnament with my students, I clse my eyes and remember the past.________________________________________________________________________
________________________________________________________________________
________________________________________________________________________
________________________________________________________________________
热考话题八 动物篇
人与动物的话题也备受命题者青睐。如2020年浙江7月卷的“人熊大战”和2020年浙江1月卷的“人狗和谐”。该话题一般从两个角度展开:一是人和动物和谐相处;二是人类与动物产生冲突,尤其遇到凶猛高大的动物,遇到危险,首先沉着冷静与动物周旋,并向别人求助,最后成功脱险的故事。
1.可爱型动物故事情节:可爱型动物,如狗、鸟等,主要构思陪伴、忠诚,或者人救助动物生命,动物(主要是狗)救人的生命等故事情节。
2.凶猛型动物故事情节:凶猛的动物,如狼、熊等,一般会给人造成生命威胁,所以主要是以遇险、脱险的故事情节为主。
3.主题升华设计:可爱型动物主题:陪伴、珍爱生命、自然和谐、忠诚等。
4.凶猛型动物主题:难忘的经历、获得教训、感谢他人救助等。
Ⅰ.主题场景词汇
Ⅱ.主题场景语块
Ⅲ.基于主题场景的续写
人与凶兽大战类
1.With the bear chasing behind, we waved ur hands wildly screaming “Help”. We were running and were trapped t a narrw crner, where I culd almst hear the gasps f him.
熊在后面追,我们疯狂地挥舞着双手,尖叫着“救命”。我们跑着跑着被困在一个狭窄的角落里,在那里我几乎可以听到它的喘息声。
2.When a tiger was appraching me, I frze with terrr t scared t mve an inch.
当一只老虎向我靠近时,我吓呆了,一动也不敢动。
3.Little by little, with its huge jaws wide pen, the beast came clser and clser until I culd see its eyes.
渐渐地,张开大嘴巴, 那只野兽越来越近,直到我能看到它的眼睛。
人与可爱型动物
4.The puppy turned his head, lked int my eyes, and licked my face with his wet, warm tngue.
小狗转过头来,看着我的眼睛,用它湿润温暖的舌头舔我的脸。
5.Appearing t be feeling better, the deer slwly raised his head and gave a gentle kiss t Lucy's hand as if t express thanks. What a warm scene!
鹿似乎感觉好些了,它慢慢抬起头,轻轻地吻了吻贝露丝的手,好像在致谢。多么温暖的一幕啊!
6.Our effrts were in vain as the mre she struggled t get freedm, the mre stuck she became.
我们的努力是徒劳的,因为她越挣扎着获得自由,她就陷得越深。
续写主旨升华
1.Frm time t time I lk at the pht as a reminder t shw respect t all animals. After all, it is we wh are the visitrs t their wrld.
我不时地看这张照片,以此提醒自己要尊重所有的动物。毕竟我们才是动物世界的访客。
2.When we deal with them,it's nt nly we wh take care f them,but mst f the time, it's they that heal us.在和它们相处的时候,不仅仅是我们要照顾它们,大多数时候,治愈我们的是它们。
3.Despite the chilly winter wind, their hme where the tw lvely dgs played happily was filled with the warmth f lve and reunin.
尽管冬风凛冽,他们家里的两只可爱的小狗快乐地玩耍,家里满是爱和团聚的温暖。
4.After we returned hme safe and sund, we realized that smething shuld be dne fr bears.
当我们平安回家后,我们意识到应该为熊做点什么。
● 这样自主练评 ●
阅读下面材料,根据其内容和所给段落开头语续写两段,使之构成一篇完整的短文。
[2023·辽宁模拟] One day, Billy was walking in the park when he suddenly came acrss a hmeless dg. He initially was frightened f the dg, wh glared and barked at him frm the bushes.
“Hey there... Yu hungry?” Billy asked sftly, trying t calm the dg dwn as he reached int his pcket t pull ut a sandwich. He tk ne half and held it ut t the dg. The dg calmed dwn, stepped frward and ate it next t Billy. A little calmer, Billy started t pat the dg as he ate the ther half.
The dg began t lick (舔) his hand when bth pieces were finished. “I'm srry. That was the nly sandwich I tk with me,” Billy laughed cheerfully, fully lwering his guard. As he gt up, the dg began running and jumping happily arund Billy, hping t play with him. “Srry, buddy. I have t g hme,” Billy said. The dg cautiusly fllwed Billy. Later that evening, Billy saw the dg sitting utside his yard thrugh the windw. He immediately ran ut t her. “Buddy, what are yu ding here?” Billy asked as he playfully patted her. The dg wagged her tail, barking in delight.
“Alright. Let me try and see if my mm wn't mind taking yu in,” Billy said.
Billy ran back and tld his mm all abut the dg. “Are yu crazy, Billy? We barely have enugh t sustain urselves. I'm srry, but it's a n!” Mm declined him.
Billy accepted his mm's wrds and went utside t say his gdbyes. Hwever, when he gt utside, he nticed the heavy strm was cming and felt anxius fr his new friend.
He had hped that the dg wuld seek shelter smewhere, but she just sat there. He figured she was still waiting fr him, s he went ut int the rain t try t lead his friend t shelter.
“Cme n, girl! G!” Billy said, trying t lead the dg t the nearby sheltered car park. But she wuldn't mve an inch. She stuck right by his side. The rain began t pur dwn harder.
注意:1.续写词数应为150左右;
2.请按如下格式作答。
Just at the mment, Mm appeared at the dr.________________________________________________________________________
________________________________________________________________________
________________________________________________________________________
The next mrning, Billy put up ntices in the park t find the dg wner.________________________________________________________________________
________________________________________________________________________
________________________________________________________________________
________________________________________________________________________
专题六 读后续写——
“四步”写作流程写作技法
策略篇——循“四步”写作流程,满分续写不是梦
策略二 12个满分公式,续写高人一等
【公式1】答案:A strng sense f delight tk hld f me
【公式2】答案:a lk f disappintment spread acrss/flashed/crssed
【公式3】答案:T his shck and amazement, he shuld have wn the match
【公式4】答案:with her eyes full f excitement and gratitude
【公式5】答案:It struck/ hit/ ccurred t me that David was blind
【公式6】答案:tk ut f my wn mney and handed
【公式7】答案:slipped ut f bed and tipped t
【公式8】答案:extremely nervus and excited
【公式9】答案:Plitely and excitedly
【公式10】答案:With a brad smile spreading n his face
【公式11】答案:feeling like sitting n pins and needles
【公式12】答案:darkness swam arund me
话题篇——聚焦8大热考话题, 成就25分佳作
热考话题一 成长篇
这样自主练评
参考范文:
Katrina'smmdecidedttakeherbacktClearwater. On arriving at Clearwater, Katrina culdn't wait t see Winter, the lvely dlphin that cmfrted her and bsted her md. As Katrina's mther pushed the wheelchair t Winter, she raised her flipper, came t her and lifted her head. Katrina culdn't hld back her excitement. Lking at the girl, Winter seemed t say “G and take the surgery.” Katrina abslutely knew what that caring eyes were cnveying, s she decided t keep a mre ptimistic state f mind.
FinallycamethedaywhenKatrinawasinthehspitalagain. Thugh feeling nervus and afraid f the pain the surgery might bring, Katrina wuld face it bravely. The peratin was a success. Her mther tk her t Clearwater the day she was discharged frm hspital. Inspired by Winter's swimming like a nrmal dlphin, Katrina practiced hard t walk. Her cnfidence has been imprved as she gradually recvered. Katrina has n idea what the future hlds but she will d anything t have a better lk at this wnderful wrld.
【导语】 文章讲述了一只腿装了假肢的女孩Katrina因为害怕别人异样的目光而容易感到紧张和自卑。在海洋水族馆,Katrina发现了一只尾巴也是假肢的海豚,她仍然努力地像其他有尾巴的海豚一样游泳。 Winter每天努力向人们证明“只要相信,任何事都有可能”。
【详解】
1.段落续写:
①由第一段首句可知,此段描写Katrina的妈妈为了想要鼓励女儿,带她去海洋馆看看Winter。并且Katrina受到了鼓舞,决定接受手术。
②由第二段首句可知,此段描写Katrina勇敢地进了手术室。在手术成功后,Katrina在家人的鼓励和Winter的启发下,勇敢自信地面对生活,发现世界变得更加美好了。
2.续写线索:妈妈带女儿去水族馆——Winter的亲切和眼神交流鼓舞了Katrina ——Katrina决定去医院接受手术——出院后的Katrina开始积极面对生活——Katrina发现世界很美好
热考话题二 友情篇
这样自主练评
参考范文:
Amazingly, Ramasteppedfrwardtbreaktheice. She intrduced herself t all f us frmally n the stage, including her name, her hmetwn, her interests and s n. Fllwing is her beautiful and amazing dance. As she was dancing, anther student called Mike, began t play the vilin as her backgrund music. Such a shy and silent by is he that they never knw he is gd at playing the vilin. Students ff the stage clapped their hands ludly as the final nte ended. And then, they began t cme t the stage and share their stries ne by ne. The art shw lasted fr tw hurs that day and everyne enjyed it s much.
Everythingseemedtchangeafterthatartshw. They began t cmmunicate with thers and make new friends. Besides, they tk part in the class and schl activities actively, which made them integrate int the new class and schl better.
【导语】 本文以人物为线索展开,讲述了Amanda通过和朋友Rama聊天,了解到班上很多新同学都来自各个不同地方,他们无法很好地与同学沟通,只能孤独地坐在教室后面,Amanda想帮助他们,但又不得其法,最后通过艺术来帮助他们融入班级的故事。
【详解】
1.段落续写:
①由第一段首句内容“令人惊讶的是,拉玛站出来打破了僵局。”可知,第一段可描述Rama站出来打破僵局后发生的故事。
②由第二段首句内容“艺术展览之后一切都变了。”可知,第二段可描述艺术展览之后同学们发生的变化。
2.续写线索:打破僵局——分享故事——踊跃上台——发生变化——积极参与班级活动
热考话题三 助人篇
这样自主练评
参考范文:
Inhnrfthe“Yu'veGtMail” initiative, Catherineandhermtherhstedacardmakingparty. In the party, she met a grup f her gd friends wh ffered her a large number f cards. She als ran int a cmpany's manager, wh dnated many bags and accessries t her. Besides, amng the participants were sme famus media that sang high praise fr Catherine's kind deeds, calling n the wrld t fllw suit. They made the cards tgether. Catherine said t her fllwers with sincerity, “I'll cntinue t distribute the cards and bags t the hmeless n the street and at lcal shelters.”
Catherinehpedherprjectwuldremindtherstmakeadifferenceinsmene'slife. She appealed t the wrld t care fr the pr, and meanwhile urged the pr t speak up fr themselves. Up till nw, she has cnducted interviews with sme f them and put tgether a vide t be n air in sciety. She listened t their stries, learning abut their health cnditins, their families and their dreams. In her humble pinin, simply because yu nly pass them n the street, yu knw nthing abut them. S the biggest thing is just t listen because everybdy has a stry, frm which yu can find ut hw t help.
【导语】 本文以人物为线索展开。主人公凯瑟琳在大学时做志愿者帮助了很多无家可归的人,所以在她毕业后,她开展了自己的“你有一封邮件”的项目,给无家可归的人寄送鼓励贺卡。在项目进行的过程中,也有无数人不断向凯瑟琳寄卡片。
【详解】
1.段落续写:
①由第一段首句可知,第一段可描写凯瑟琳在派对上和参与派对的人之间的互动。
②由第二段首句可知,第二段可描写凯瑟琳为无家可归的人进行发声,呼吁大家关心穷人、帮助穷人。
2.续写线索:凯瑟琳做大学志愿者——决定开展鼓励卡项目——凯瑟琳收集鼓励卡——开展制作贺卡派对——呼吁社会关心穷人
热考话题四 趣事篇
这样自主练评
参考范文:
RenandSadiefinishedgymclassandwalkedhmetgether. Sadie said t Ren gently and sincerely, “as yur friend, I hpe yu can tell me why yu are afraid f water.” Hesitating fr a secnd, he shared an experience that he was nce narrwly drwned in the river. “Let's face and vercme it tgether.” Sadie said firmly. Frm then n, Sadie tried all means t help Ren. Gradually Ren vercame his fear and he swam freely in the pl. Sadie even encuraged him t take part in the cming swimming race. When that day came, Ren stepped n the diving bard and he kept calm and attentive.
ThegymteacherblewthewhistleandthistimeRendivedbravely. He swam t the ther side with incredible speed and technique. The gym teacher walked t the ther side f the gym and knelt dwn. “Incredible, Ren!” The gym teacher helped him ut f the water, shaking his hand excitedly and cheerfully. “Cngratulatins, yu pass!” Ren held his fist tight and waved t Sadie gratefully with tears in eyes. Smetimes, it is the encuragement and supprt frm yur lved nes that help yu step ut f yur cmfrt zne and vercme yurself, t develp the ptential t the fullest.
【导语】 本文以人物为线索展开。讲述了体育课的游泳考试中,不会游泳的Ren被其他同学推进水中,Sadie把Ren救上来并准备教他游泳的故事。
【详解】
1.段落续写:
①由第一段首句可知,第一段可以描写回家途中Ren告知Sadie害怕水的原因,以及Sadie教Ren游泳的过程。
②由第二段首句可知,第二段可以描写Ren经过努力练习后通过了考试,老师和Sadie的表现以及通过这件事情所得到的感悟。
2.续写线索:告知原因——练习游泳——通过考试——感悟、感谢
热考话题五 冒险篇
这样自主练评
参考范文:
IhesitatedabutwhatIshuldd. Mary was still shivering and seemed t be in a wrse cnditin. I had n chice but t find a way t break int the schl. Frtunately, with the help f a snw shvel lying next t the gate, I managed t make it. I fund the nearest classrm and laid Mary n ne f the benches. I als fund a pile f unused blankets and used them t wrap Mary up. I felt satisfied that I had dne everything that I culd t help her.
Thenextmrning, aplicemandrvebyandfundthegatebrken. He came in t investigate. When he entered the classrm, he fund Mary and me still asleep, wrapped in blankets. He wke us up and asked if we needed any help. I gratefully accepted his ffer t drive us t the nearest gas statin. I filled up my truck and made sure it had enugh fuel t get me t my destinatin safely. As I waved gdbye t the pliceman, I culdn't help but think abut hw lucky I was t have Mary's unexpected appearance that night. Withut her, I might nt have been able t survive the dangerus snwstrm.
【导语】 讲述了作者在开车看朋友途中遭遇严重的暴风雪,意外出现的玛丽让作者一心救人,最终两人都脱险,也帮助作者完成了自救。
【详解】
1.段落续写:
①由第一段首句可知,第一段可描写作者如何开展具体行动拯救情况危急的玛丽。
②由第二段首句可知,第二段可描写警察发现作者和玛丽并帮助她们。
2.续写线索:打开门——取暖——警察询问——帮助——感悟
热考话题六 亲情篇
这样自主练评
参考范文:
Clutchingthefivedllars, heheadedfrtheshp. “I've gt the mney!” Reuben declared t the shp wner. The man put the necklace int a delicate bx, wrapped it in brwn paper, and then placed the bx in Reuben's hands. Hlding the bx, Reuben's eyes glittered with jy. After exchanging gdbyes with the shp wner, Reuben rushed hme t surprise his mther. “Mm! It's fr yu!” Reuben exclaimed as he ran t her side. He placed the bx in her hand.
Drapeneditcarefullyandalvelyjewelbxappeared. She culdn't believe her eyes. She tk the pearl necklace ut and cautiusly put it n, tears f happiness beginning t blur her visin. Dra had never received such a precius gift. It was the best Mthers' Day gift she had ever received. Yes, she was indeed nt rich, but she was indeed happy. With tears rlling dwn her weatherbeaten face, she smiled and scped her sn int her arms.
【导语】 本文以人物为线索展开,讲述了小男孩鲁本看到商店橱窗里的一条珍珠项链,想买下来作为礼物送给妈妈。由于家里条件艰苦,小男孩决定自己筹钱来买礼物。他利用课余时间和暑假去街上捡拾废弃的麻袋,终于在母亲节那天凑齐了买项链的钱。
【详解】
1.段落续写:
①由第一段首句可知,第一段可描写鲁本买到项链,赶回家给妈妈惊喜,把盒子放在妈妈手里。
②由第二段首句可知,第二段可描写妈妈戴上项链,感觉非常幸福。
2.续写线索:赶到商店——购买项链——赶回家给妈妈惊喜——妈妈拿到项链——妈妈感觉幸福——妈妈拥抱鲁本
热考话题七 比赛篇
这样自主练评
参考范文:
Parentsthrewmedisbelievinglkswhentheylearnedthattheirchildren'scachwasnlyachildherself. My selfcnfidence prtected me frm their dubtful glances. Hwever, as the endless dubts punded me, I grew unsure f my wn abilities. Despite the attack, I refused t give up. When I saw the shining eyes f the yungest students preparing fr their first cmpetitin, I knew I culdn't let them dwn. T quit wuld be t set them up t be barred frm cmpeting like I was. The knwledge that I culd slve my djang's lngtime prblem mtivated me t vercme my fear. I managed it.
Nw, asIarriveataturnamentwithmystudents, Iclsemyeyesandrememberthepast. I recall the crazy search fr a cach and the chas amng my teammates as we cmpeted with ne anther t find caches befre the cmpetitin. It was a hard time but nw I pen my eyes t the exact ppsite scene. Lacking a cach hurt my ability t cmpete, but I am prud t knw that n member f my djang will have t face that prblem again.
【导语】 本文以人物为线索展开,讲述了作者和队友们去参加跆拳道比赛,因为没有教练而被禁止参加比赛,最后决定自己成为教练,开始参加了教练课程,学习激励策略,比赛技术等并对自己有了新的认识和信心。
【详解】
1.段落续写:
①由第一段首句可知,第一段可描写作者受到怀疑,自信心受挫但最终也没有放弃,最后成功地带领队员参赛的过程。
②由第二段首句可知,第二段可描写作者回忆过去寻找教练的慌乱场面,而现在知道她的队友不会再面临这样的问题了。
2.续写线索:受到怀疑——自信心受挫——拒绝退出——克服恐惧——成功做到——带队员参赛——回忆过去——感到自豪
热考话题八 动物篇
这样自主练评
参考范文:
Justatthemment, Mmappearedatthedr. It was cruel fr the dg t remain caught in the rain all night, s Mm agreed t let her in. Mm tld Billy that the dg was an excellent dg and it was lucky fr him if he wned ne. But such a lyal creature was a treasure f her frmer wner. The wner must be very disappinted and anxius t have lst her. She suggested that he shuld find the wner as sn as pssible. And Billy agreed.
Thenextmrning, Billyputupnticesintheparktfindthedgwner.A few days later, a man called Thmas came t Billy's huse. “ Cme. Mlly !” Thmas shuted jyfully as sn as he saw his dg. He cried, bending dwn t try t get her attentin. Mlly respnded with an apprving bark and apprached Thmas, licking his hand. Thmas and sme f his friends had been lking fr Mlly fr weeks, but she was nwhere t be fund. Thmas realized that he may have lst her frever until he saw the ntices. Thmas thanked Billy fr having taken gd care f Mlly fr days.
【导语】 本文以人物为线索展开,讲述比利在散步时遇到一只流浪狗,喂食之后,就偷偷跟着他回家了,当比利发现时,征求妈妈是否要收养它,但是因为家庭贫寒妈妈拒绝了。这时暴雨来临……
【详解】
1.段落续写:
①由第一段首句可知,本段可以写妈妈让狗狗进屋躲雨,并提出找到狗主人的想法。
②由第二段首句可知,本段可以写狗主人看到寻人启事来到比利的家里,狗狗见到主人之后很开心,以及主人对比利的感谢。
2.续写线索:妈妈同意狗狗进屋——妈妈建议找到狗主人——张贴告示——狗主人出现——狗狗和主人都很开心——狗主人表示感谢
档次
描述
第五档
(21-25分)
情节设置合理,内容丰富完整,富有逻辑性,与原文情境融洽度高;使用了丰富多样的词汇和语法结构,有个别小错(few),但完全不影响理解;有效地使用了语句间的衔接手段。
第四档
(16-20分)
情节设置比较合理,内容比较丰富完整,比较有逻辑性,与原文情境融洽度较高;使用了比较丰富的词汇和语法结构,错误较少(a few),但不影响理解;比较有效地使用了语句间的衔接手段。
第三档
(11-15分)
情节设置基本合理,内容比较完整,有一定的逻辑性,续写基本完整,与原文话题相关;使用了简单的词汇和语法结构,有一些错误和不恰当之处(sme),但基本不影响理解;基本有效地使用了语句间的衔接手段。
第二档
(6-10分)
情节设置不够合理,内容不够完整,逻辑存在较大问题,与原文情境有一定程度的脱节;所用的词汇有限,语法结构单调,错误较多(many),影响理解;未能有效地使用语句间的衔接手段。
第一档
(1-5分)
情节设置完全不合理,内容不完整,毫无逻辑,或有部分内容抄自原文,与原文情境基本脱节;所使用的词汇有限,语法结构混乱(all),严重影响理解;几乎没有使用语句间的衔接手段。
零分
未作答;所写内容太少或无法看清以至于无法评判;所写内容全部抄自原文或与题目要求完全不相关。
A wave
f+
happiness/jy/delight开心 anger怒火 rage狂怒
sadness/srrw悲伤 guilt内疚,悔恨 admiratin钦佩,赞赏
hrrr恐惧 fear害怕 terrr惊恐
fright惊吓 panic恐慌 astnishment惊讶
shck震惊 surprise惊奇
gratitude/appreciatin感谢,感激
seize突然控制,
surrund围绕,
take hld f控制,
wash ver涌上心头,
cme ver影响,
sweep ver突然袭来
+sb.
[佳句]
[仿写]
①A sense f guilt seized him and he std there, frzen.[2023·聊城市二模]
一种负罪感攫住了他,他站在那里,呆住了。
②A strng wave f fear sweeping ver him, Rnny culdn't utter a single wrd.一阵强烈的恐惧传遍他的全身,Rnny 一句话也说不出来。
________________________________________________________________the mment I heard the gd news that I wn the first prize in the writing cntest.[2023·新课标读后续写]
当我听到我在写作比赛中获得第一名的好消息时,我很开心。
[佳句]
[仿写]
At the sight f the frightening wlf, I felt s scared that my thrat tightened and my knees felt weak.
看到那只可怕的狼,我吓得喉咙发紧,两腿发软。
After a day's hard wrk, there were still many plastic bags lying n the beach, ________________ her face.
经过一天的辛苦工作,海滩上仍然有许多塑料袋,她的脸上掠过失望的神情。
[佳句]
[仿写]
At the sight f the pleasant surprise, Rachel jumped with jy and screamed with excitement.
看到这个惊喜,雷切尔高兴得跳了起来,兴奋得尖叫起来。
When he stepped nt the stage and began t speak, he felt ttally at hme, ttally at peace.________________________________.
当他走上舞台开始演讲时,他感到完全轻松自在,心情平静。令他震惊和惊奇的是,他竟然赢得了这场比赛。
[佳句]
[仿写]
T the thunderus cheers and applause, David crssed the finish line with tears f pride and excitement spilling ut f his eyes.
大卫在雷鸣般的欢呼声和掌声中,两眼含着骄傲和兴奋的泪水冲过终点线。
His mther listened attentively t the children,________________________________________________________________.
他妈妈认真地听着孩子们说话,双眸满是兴奋和感激。
[佳句]
[仿写]
It hit/struck/ccurred t/dawned n them that they culd make breakfast fr Mther t celebrate Mther's Day.
他们突然想到他们可以给妈妈做早餐庆祝母亲节。
____________________________________________________________________ but he culd still hear the whle cnversatin.
我突然想到大卫是个盲人,但他仍然能听到整个谈话。
[佳句]
[仿写]
He caught my eye, flashed me a tthy grin and said, “That was easy.”[2022·新高考Ⅰ卷]
他看了我一眼, 露齿一笑说,“不难。”
I apprached Dad, prudly ________________________________________ it t him.
我走近爸爸,骄傲地拿出我自己的钱递给他。
[佳句]
[仿写]
Seeing n peple ntice us, I placed the present dwn, punded his drbell and rushed int the car.看到没有人注意我们,我放下礼物,按了他的门铃,冲进了车里。
She wke up, ______________________________________________________________the dr.
她醒了,溜下床,蹑手蹑脚地走到门口。
[佳句]
[仿写]
I lked arund and fund my parents, awake, smiling at me.
我环顾四周,发现我的父母已经醒了,正朝我微笑。
At the award presentatin, I accepted the award certificate,________________________________________________________________________.
在颁奖典礼上,我接受了获奖证书,极度紧张和兴奋。[2023·新课标Ⅰ卷]
[佳句]
[仿写]
Helen spke clearly, slwly and ludly. (3个副词连用)
海伦讲话的声音清晰、缓慢而且洪亮。
____________________________, he asked Mrs. Meredith t teach him hw t make ppcrn.
他礼貌而兴奋地请梅瑞狄斯太太教他如何做爆米花。
[佳句]
[仿写]
With a flush f sadness, she culdn't hld back her tears welling up in her eyes.
带着一抹悲伤,她忍不住热泪盈眶。
______________,he tld me that he was prud f my wnderful perfrmance. [2023·新课标Ⅰ卷读后续写]
他脸上洋溢着灿烂的笑容,告诉我他为我的精彩表现感到骄傲。
[佳句]
[仿写]
I simply std there dumbfunded,and my feet, as if I were rted n the grund,culdn't mve a bit .[2023·新课标Ⅰ卷读后续写]
我站在那里目瞪口呆,脚就像扎根在地上一样,一动也不能动。
Her face turned pale,________________________________________________________. (比喻)
她脸色苍白,感觉如坐针毡。
[佳句]
[仿写]
Stars appeared in the sky, twinkling their eyes at them in happiness/delight/jy. (拟人)
天上繁星点点,高兴地向他们眨眼睛。
My hpes were all dead, and my future was empty. I lay n bed, while ________________________________________________________________________.
我的一切希望都破灭了,我的未来成了泡影。我躺在床上,黑暗慢慢将我笼罩了起来。
grwth n. 成长
ambitin n. 野心;雄心;
抱负
behavir n. 行为;举止
quality n. 品质
manners n. 礼貌
gesture n. 姿势;手势
desire n. 欲望;要求
ptential n. 潜力
unnticed adj.被忽视的
punctual adj. 准时的;守时的
plite adj. 有礼貌的;有教养的
persistent adj. 坚持的,不屈不挠的;持续不断的
cmpetent adj. 有能力的,能胜任的
mature v. 成熟
arise v. 发生;出现
behave v. 表现;表现得体
declare v. 宣布;声明;声称
cperate v. 合作;协作;配合
quit (quit, quit) v. 停止;戒掉;离开(工作职位、学校等)
adjust v. 调整以适应
undertake v. 承担;从事;负责
fall behind 落后
wrn ut 筋疲力尽的;疲惫的
make up ne's mind 下定决心
guard against 防范,防止,提防
nt be bthered t d sth. 懒得做某事
determine t d sth. 决心做某事
wrestle with 努力处理,全力解决
frm the habit f... 养成……的习惯
fllw suit 照做
be favred by... 受到……的青睐
impressin n. 印象
cnflict n. 冲突
partner n. 搭档,合作者
understanding n. 谅解;理解
campus n. 校园;校区
patience n. 容忍;耐心
wellrunded adj. 全面发展的
curius adj. 好奇的;求知欲强的
anxius adj. 焦虑不安的
challenging adj. 有挑战性的
cnfident adj. 自信的
utstanding adj. 杰出的
frgive vt.(frgave, frgiven)
原谅,宽恕
easyging adj. 随和的
gentle adj. 温和的
mdest adj. 谦虚的
prmte vt. 促进;提升
rganise vt. 组织,筹备;安排;组建
acquire vt. 获得,得到
debate vt. 辩论
praise vt. 赞扬
apprach vt.&n. 接近;方法;途径
mtivate vt. 激发,激励
cncentrate vt. 集中(注意力);聚精会神
trust v. 相信;信任
把……视作……
2.make the best f 充分利用
3.pair with... 和……搭配成组
4.make friends with sb. 和某人交朋友
5.be lyal t... 对……忠诚
6.help (sb.) ut 帮助(某人)摆脱困境
7.share feelings and ideas with... 与……分享感受和想法
8.team up with... 与……合作
9.g in fr 参加
10.put neself in ther's place 换位思考
d a gd deed 做好事
ffer the best service 提供最佳服务
build up ne's cnfidence 树立信心
cntribute t 对……做贡献;有助于
figure ut 弄清楚;搞明白
balance yur study and life 平衡你的学习和生活
get actively invlved in sth. 积极参与某事
put up with 忍受
adapt/adjust/get used t... 适应……
take a psitive attitude 采取积极的态度
take it fr granted 认为……理所应当
the key t success 成功的关键
accmmdatin n. 住宿,膳宿
brchure n. 手册
crwd n. 人群
custms n. 海关
emergency n. 突发事件,紧
急情况
landmark n. 地标性建筑
landscape n. 风景;风景画
scenery n. 风景;景色;
风光
available adj. 可以得到的;
有空的
breathtaking adj. 引人入胜的
distant adj. 远的;遥远的
fantastic adj. 极好的;旖旎的
unique adj. 唯一的;独特的;
特有的
accustmed adj. 习惯的
wrthwhile adj. 重要的;值得做的
urgent adj. 紧急的;迫切的
arrange vt. 安排,布置
panic (panicked,
panicked) vt. 使恐慌
explre vt. 探索;勘探
relieve vt. 解除,减轻;缓和,缓解
trap vt. 困住
tlerate vt. 忍受;容忍
be rich in 富含;盛产
turn ut 最后是;结果是
clear up 清理;清除;天气转晴
turist attractins/scenic spts
旅游景点/风景区
admire/enjy the muntain/natural scenery
欣赏山景/自然风光
braden ne's hrizns 开阔眼界
check in/ut 登记入住/结账离开
rlling hills 连绵起伏的群山
frm a unique view 形成独特的景色
wander in traditinal small twns
在传统小镇漫步
persnality n. 性格;个性
virtue n. 美德
generatin n. 一代(人)
rutine n. 惯例,习惯
gap n. 差距,差别
bnd n. 纽带,关系
cmmunity n. 社区
cncern n. 关心
husehld adj. 家庭的
regular adj. 定期的;经常的
independent adj. 独立的
beneficial adj. 有利的,有益的
suitable adj. 合适的;适用的
respnsible adj. 负责的;有责任的
embarrassed adj. 尴尬的;窘迫的
cmmitted adj. 坚定的;尽心尽力的
supprt v. 支持
recall v. 回想,回忆起
infrm v. 告诉;通知
remind v. 提醒;使记起
aplgize v. 道歉
cmplain v. 抱怨;投诉;
发牢骚
anny v. 骚扰;惹恼;打搅
admire v. 钦佩;赞美;欣赏
by chance 碰巧;凑巧
喜欢……而不喜欢……
be addicted t... 对……很入迷
lead/live a(n). 过着……的生活
dress up 穿上盛装;打扮;装饰
lk dwn upn/n 蔑视;瞧不起
devte neself t 致力于,献身于
wrk ut 解决;锻炼身体;结果是
at ease 舒适;快活;自由自在
be keen n... 对……着迷,对……有强烈兴趣
cntest n. 比赛;竞赛;竞争
applause n. 喝彩;掌声
perfrmance n. 表现
champin n. 冠军;优胜者
cmpetitin n. 比赛;竞赛
cmpetitr n. 竞赛者;比赛者
final n. 决赛
determinatin n. 决心
event n. 比赛项目
marathn n. 马拉松
race walking 竞走
running race 赛跑
lngdistance running 长跑
permanent adj. 永久的;永恒的; 长久的
breathless adj. 气喘吁吁的;屏息的
rewarding adj. 值得做的,有意义的
appealing adj. 有吸引力的,有趣的
cmpetitive adj. 竞争的;好胜的
amateur adj. 业余的
satisfying adj. 令人满意的
tuched adj. 感动的
accmplish vt. 完成
bm vi. 迅速
发展;
繁荣
defeat vt. 击败;
战胜
deserve v. 应受;
应得
scre vt. 得分;
记分;
进球
hst vt. 举办
witness vt. 目睹,
见证
a clse game 一场势均力敌的比赛
burst int cheers 大声欢呼
build up ne's bdy 强身健体
cmpete fr the hnr 为荣誉竞争
hld/set/break the recrd 保持/创造/打破纪录
g thrugh t the final 进入决赛
make a wrkut schedule 制订锻炼计划
make it t the finishing line 成功到达终点
take the lead 领先
gathered up ne's curage 鼓起勇气
jungle n. 丛林;
密林
camp n. 营地
fur n. 皮毛
paw n. 爪子
tail n. 尾巴
freezing adj. 冰冻的;严寒的
smggy adj. 烟雾弥漫的
cludy adj. 多云的
thughtful adj. 考虑周到的
pure adj. 干净的;纯的;纯粹的
fierce adj. 凶猛的
natural adj. 天然的;自然的
seize v. 抓住;夺取;控制
inspect v. 检查;查看;审视;视察
restre v. 恢复;使复原;修复
advcate v. 提倡;倡议
pat v. 轻拍
apprach v. 接近;靠近
lcate vt. 确定……的准确位置
charge at... 向……袭击
in truble 处于不幸中;处于困难中
cme acrss 偶遇;无意中发现
help sb. t ne's feet 帮助某人站起身来
give access t 接见;准许进入;
向……开放
d nt hesitate t d sth. 毫不犹豫做某事
give sb. a hand/d sb. a favr 帮某人一个忙
make a difference 有影响;起(重要)作用
相关试卷
这是一份2025届高考英语二轮专题复习与测试专题六读后续写第一讲掌握关键技法,共20页。
这是一份专题16 读后续写作基本技法-【精讲精练】2025年高考英语一轮复习应用文写作与读后续写,文件包含16读后续写作基本技法pptx、16读后续写作基本技法docx等2份试卷配套教学资源,其中试卷共16页, 欢迎下载使用。
这是一份2023新教材高考英语二轮专题复习专题六读后续写先技法再完美命题篇:悟评分标准明努力方向,共4页。

