


福建省泉州市泉港区2023-2024学年八年级上学期1月期末道德与法治试题
展开福建省泉州市泉港区2023-2024学年九年级上学期期中道德与法治试题: 这是一份福建省泉州市泉港区2023-2024学年九年级上学期期中道德与法治试题,共8页。试卷主要包含了请根据下列各题要求,回答问题等内容,欢迎下载使用。
福建省泉州市泉港区2023-2024学年八年级上学期期中道德与法治试题: 这是一份福建省泉州市泉港区2023-2024学年八年级上学期期中道德与法治试题,共7页。试卷主要包含了选择题,非选择题等内容,欢迎下载使用。
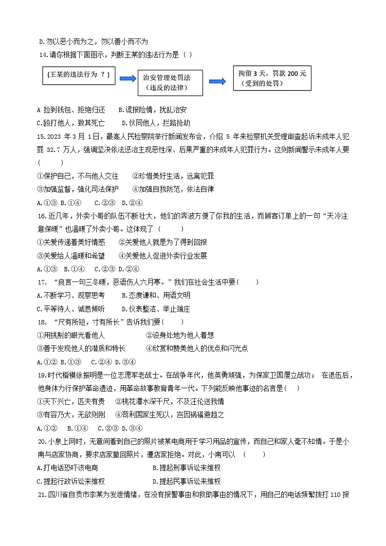
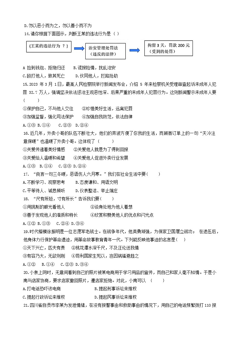
2022-2023学年福建省泉州市泉港区八年级(下)期末道德与法治试卷(含答案解析): 这是一份2022-2023学年福建省泉州市泉港区八年级(下)期末道德与法治试卷(含答案解析),共15页。试卷主要包含了如图漫画,公民最基本、最重要的权利是等内容,欢迎下载使用。