福建省平潭一中教研片2023—2024学年七年级上学期期末检测生物试题 (1)
展开【完卷时间:60分钟满分:100分】
班级:姓名:座号:
一、选择题(本大题共25小题,每小题2分,共50分。在每小题给出的四个选项中,只有一项是符合题目要求的。)
1.“母鸡生蛋”体现的生物特征是( )
A.能够繁殖B.需要营养C.需要呼吸D.能够生长
2.除病毒外,生物体结构和功能的基本单位是( )
A.组织B.细胞C.器官D.系统
3.为了解某市已婚夫妇生三孩的意愿,最好采用( )
A.观察法B.调查法C.实验法D.归纳法
4.“千里之堤,溃于蚁穴”体现生物与环境之间的关系是( )
A.环境影响生物B.生物适应环境C.生物依赖环境D.生物影响环境
5.一个受农药DDT污染的湖泊中,生活着藻类、水蚤、鱼和鱼鹰。体内含农药DDT量最多和最少的分别是( )
A.水蚤和鱼鹰B.鱼鹰和藻类C.藻类和鱼鹰D.鱼鹰和鱼
6.地球上最大的生态系统是( )
A.荒漠B.草原C.生物圈D.森林
7.下列有“绿色水库”之称的生态系统是( )
A.海洋生态系统B.草原生态系统C.森林生态系统D.农田生态系统
8.用于显微镜观察的生物材料必须是薄而透明的,其原因是( )
A.便于放置在载物台上B.能让光线透过C.避免污染物镜D.易于染色
9.在“观察人体口腔上皮细胞”实验中,制片时应在载玻片上先滴加( )
A.清水B.碘液C.生理盐水D.酒精
10.利用DNA进行亲子鉴定来证明亲子关系的信息,主要来自细胞中的( )
A.细胞壁B.细胞膜C.细胞质D.细胞核
11.食物中所含的能量属于( )
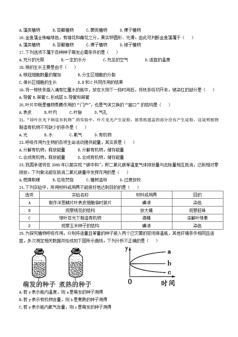
A.化学能B.光能C.热能D.电能
12.下列结构属于动物体细胞中的能量转换器是( )
A.细胞核B.叶绿体C.线粒体D.线粒体和叶绿体
13.草履虫在水中旋转前进,依靠的结构是( )
A.纤毛B.表膜C.胞肛D.口沟
14.细胞分化的结果是( )
A.细胞数目增多B.细胞体积增大C.形成不同的组织D.形成各种器官
15.可用作监测空气污染程度的指示植物是( )
A.藻类植物B.苔藓植物C.蕨类植物D.裸子植物
16.金鱼藻全株暗绿色,有雄花和雌花之分,果实卵圆形、光滑。由此可判断金鱼藻属于( )
A.藻类植物B.苔藓植物C.裸子植物D.被子植物
17.下列选项不属于各种种子萌发必需条件的是( )
A.充分的光照B.一定的水分C.充足的空气D.适宜的温度
18.根的生长主要是由于( )
A.根冠细胞数量的增加B.分生区细胞的分裂
C.伸长区细胞的生长D.B和C共同作用的结果
19.将一根枝条插入滴有红墨水的瓶中,放在太阳下一段时间后,将枝条纵切开来,被染红的部分是( )
A.导管B.筛管C.形成层D.导管和筛管
20.叶片中既是植物蒸腾作用的“门户”,也是气体交换的“窗口”的结构是( )
A.表皮B.叶肉C.叶脉D.气孔
21.“绿叶在光下制造有机物”的实验中,叶片见光产生淀粉,被黑纸遮盖的部分没有产生淀粉,这说明植物制造有机物不可缺少的条件是( )
A.光B.水C.氧气D.有机物
22.呼吸作用为生物的各项生命活动提供能量,其实质是( )
A.分解有机物,释放能量B.分解有机物,储存能量
C.合成有机物,释放能量D.合成有机物,储存能量
23.我国承诺将在2060年以前实现“碳中和”,即二氧化碳等温室气体排放量与去除量相互抵消,达到相对零排放。下列做法能在抵消二氧化碳量中发挥作用的是( )
A.燃煤取暖B.垃圾焚烧C.植树造林D.过度放牧
24.下列实验中,所用材料或用具不能很好地达到目的的是( )
25.为探究植物呼吸作用,分别将适量且等量的种子装入两个已灭菌的密闭保温瓶,其他环境条件相同且适宜,多次测定相关数据并绘成如下图所示曲线。下列分析不正确的是( )
A.若y表示瓶内温度,则a是萌发的种子测得
B.若y表示有机物含量,则b是煮熟的种子测得
C.若y表示瓶内氧气含量,则c是萌发的种子测得
D.若y表示瓶内二氧化碳含量,则c是煮熟的种子测得
二、非选择题(本大题共8小题,除特殊标注外,每空1分,共50分。在[ ]内填序号或字母)
26.(5分)某同学利用水滴(相当于凸透镜)、放大镜、平面镜等材料自制“水滴显微镜”。调节支架高度可调整标本与放大镜、水滴之间的距离,从而实现与光学显微镜相似的成像效果。据图判断以下各题说法是否正确。
(1)水滴相当于光学显微镜的目镜。( )
(2)放大倍数为放大镜与水滴的放大倍数之和。( )
(3)使用水滴显微镜时,应将标本正对水滴中心。( )
(4)调节支架高度相当于转动粗准焦螺旋调节镜筒升降。( )
(5)用此装置观察英文字母“P”,看到的物象时“b”。( )
27.(7分)“一年好景君需须记,最是橙黄橘绿时”。元旦前后正是平潭综合实验区芦洋乡脐橙丰收时节。芦洋乡的土壤多为沙质,白天吸热快,夜晚又散热快,在充足的光照下,昼夜温差大,为种植脐橙提供优良气候和土壤条件,造就了当地脐橙特有的“甜美”。为打造绿色产业链,近些年实验区大力推广绿色生产模式,推广有机肥代替传统化肥,指导果农把脐橙培育成绿色健康、安全放心的绿色生态产品。
(1)划线部分体现影响脐橙的主要非生物因素是____________。
(2)脐橙“甜美”的物质主要储存在果肉细胞的____________中。
(3)有机肥为脐橙生长提供需要量最多的氮、磷、钾等____________。脐橙植株吸收水和肥料主要通过根尖的____________进行。
(4)金黄色的脐橙在植物体结构层次上属于____________。
(5)食用脐橙时剥开金黄色果皮,据此判断脐橙属于____________植物。
(6)果农种植脐橙时,为避免植株互相遮挡影响生长,应尽量做到____________。
28.(7分)下图表示某生态系统的部分生物关系。请回答:
(1)生态系统中生命活动的能量最终来源是______。
(2)图中生物属于生产者的是草本植物和______。
(3)图中所示食物网有______条食物链,其中最长的食物链是______。
(4)若杂食性鸟数量减少,短时间内蜘蛛的数量将______(“增多”或“减少”),杂食性鸟与蜘蛛间存在______的关系。
(5)人为因素的过度干扰使生态系统发生剧烈变化,生态平衡难以恢复,这是因为生态系统的______能力是有限的。
29.(6分)下图为人体的结构层次示意图,①~④表示生理过程,A~C表示结构层次。请回答:
(1)图中过程①②③表示细胞的______,通过该过程,新细胞与原细胞的染色体形态和数目______;过程④表示细胞的______。
(2)胃分泌胃液主要与______组织的功能有关,胃能有规律蠕动挤压食物进入小肠主要与肌肉组织的功能有关,体现生物学______相适应的观点。
(3)图中高等动物和人具有,而植物不具有的结构层次是[ ]。
30.(6分)豌豆是一种良好的遗传学研究材料。图甲表示豌豆花的基本结构,图乙表示果实。请据图回答。(除特殊说明外,[ ]里填序号)
(1)图甲中豌豆花的主要结构是__________,雄蕊包括___________(填序号)。
(2)自然状态下,图甲中豌豆花在未开放时,①中的________会落到同一朵花的[ ]上,从而完成自花传粉。
(3)受精完成后,雄蕊等纷纷凋落,图甲中的[⑤]______发育成图乙中的[⑦]果皮,图甲中的[⑥]胚珠发育成图乙中的[ ]。
31.(6分)用线连接下列植物类群与其相应的特征及种子的结构与其相应的功能。
藻类植物具有根、茎、叶,体内有输导组织
苔藓植物没有根、茎、叶等器官的分化
蕨类植物植株矮小,茎和叶内没有输导组织
种皮储藏养料
胚保护胚
胚乳能发育成新植株
32.(7分)当光照充足时,叶片中进行的部分生理过程如图所示,①②表示细胞结构,a、b表示物质,请据图回答。
(1)水+a→有机物+b,表示的生理过程是____________。
(2)大棚种植可采取以下措施来提高果蔬产量:白天适当增加[ ](填字母)的量,促进[ ](填序号)所进行的生理过程:夜晚降低大棚温度,抑制[②]__________中的呼吸作用,减少__________的消耗。
(3)绿色植物通过[ ](填序号)吸收了空气中的_________,从而维持生物圈中的碳—氧平衡。
33.(6分)人类燃烧含硫化合物等活动会导致酸雨的形成。某生物兴趣小组为“探究酸雨的危害”,运用化学方法配制了PH=3、PH=5的“酸雨”,并展开一系列实验。(注:PH值指酸碱值,PH=7的溶液为中性,PH<7的溶液呈酸性,且值越小酸性越大)
实验一:
①取3个培养皿,在底部垫上湿润的吸水纸,分别放20粒黄豆种子;
②在种子上覆盖潮湿的纱布,将培养皿放在温暖的地方,每天分别在纱布上淋几次等量的“酸雨”或清水;
③观察记录发芽情况。统计结果如下:
(1)本实验的变量是___________,对照组是___________。
(2)分析曲线图,可知酸雨对种子萌发的影响是__________。
实验二:
酸雨对蝇幼虫活动的影响
①取2只体型相同的蝇幼虫,随机分为两组;
②两组蝇幼虫分别滴加等量的清水和“酸雨”;
③观察两组蝇幼虫的情况,结果如表。
(3)本实验步骤①存在不足之处,请改进___________,改进后结果仍如上表,说明酸雨会影响动物的___________能力。
(4)综合上述实验,同学们认识到人类的活动会对生物圈造成影响,同学们将杜甫的《春夜喜雨》改编为:酸雨知时节,燃___________乃发生。随风潜入夜,蚀物细无声。
平潭一中教研片202233—20244学年第一学期期末适应性练习
七年级生物科参考答案
一、选择题(共25小题,每小题2分,满分50分)
1-5ABBDB 6-10CCBCD 11-15ACACB 16-20DADAD 21-25AACDD
二、非选择题(共50分)
26、(5分)××√√×
27、(7分)(1)温度(土壤、温度、光照),(只答土壤或光照不得分)
(2)液泡 (3)无机盐 成熟区(根毛)
(4)器官 (5)被子 (6)合理密植
28、(7分)(1)阳光(太阳光,太阳能)(2)乔木
(3)4 草本植物→蝗虫→蜘蛛→杂食性鸟
(4)增多 捕食和竞争(只答一种不得分) (5)自我(动)调节
29、(6分)(1)分裂 相同 分化 (2)上皮 结构与功能 (3)B
30、(6分)(1)花蕊(雄蕊和雌蕊) ①② (2)花粉 ③ (3)子房壁 ⑧
31、(6分)
32、(7分)(1)光合作用 (2)a ① 线粒体 有机物(淀粉)
(3)① 二氧化碳
33、(6分)(1)酸雨的PH(PH大小,酸碱值大小等) pH=7的清水
(2)酸雨对种子的萌发具有抑制作用
(3)取10只(适当数量)体型相同的蝇幼虫 运动(活动)
(4)含硫化合物(硫)选项
实验名称
材料或用具
目的
A
制作洋葱鳞片叶表皮细胞临时装片
碘液
染色
B
观察桃花的结构
放大镜
观察胚珠
C
绿叶在光下制造有机物
酒精
溶解叶绿素
D
观察玉米种子的结构
碘液
染色
实验前
实验后
蝇幼虫
清水组
正常活动
正常活动
“酸雨”组
正常活动
身体快速蜷曲、抽搐,最终死亡。
福建省平潭一中教研片2023—2024学年七年级上学期期末检测生物试题: 这是一份福建省平潭一中教研片2023—2024学年七年级上学期期末检测生物试题,文件包含平潭一中教研片23-24上期末适应性练习七年级生物试卷docx、平潭一中教研片23-24上期末适应性练习七年级生物参考答案pdf等2份试卷配套教学资源,其中试卷共8页, 欢迎下载使用。
16,福建省福州市平潭县第一中学教研片2023-2024学年八年级上学期期末测试生物试卷: 这是一份16,福建省福州市平潭县第一中学教研片2023-2024学年八年级上学期期末测试生物试卷,共8页。
甘肃省武威十六中学教研联片2023-2024学年七年级上学期1月期末生物试题: 这是一份甘肃省武威十六中学教研联片2023-2024学年七年级上学期1月期末生物试题,共6页。试卷主要包含了选择题,填空题,读图理解题等内容,欢迎下载使用。

