


所属成套资源:部编五年级下册语文 整册教学资料(课文课件+大单元整体教案+习作课件+单元活动课件+单元任务课件)
小学语文人教部编版五年级下册神奇的探险之旅优质教案及反思
展开
这是一份小学语文人教部编版五年级下册神奇的探险之旅优质教案及反思,共36页。教案主要包含了正确等内容,欢迎下载使用。
单元整体设计
第1课
第2课
第3课
第4课
第5课
第6课
第7课
第8、9课
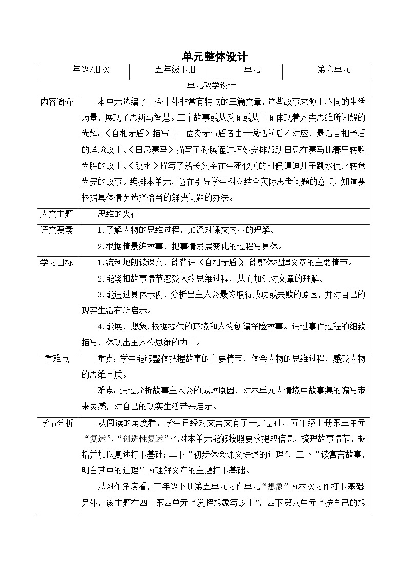
年级/册次
五年级下册
单元
第六单元
单元教学设计
内容简介
本单元选编了古今中外非常有特点的三篇文章,这些故事来源于不同的生活场景,展现了思辨与智慧。三个故事或从反面或从正面体现着人类思维所闪耀的光辉:《自相矛盾》描写了一位卖矛与盾者由于说话前后不对应,最后自相矛盾的尴尬故事。《田忌赛马》描写了孙膑通过巧妙安排帮助田忌在赛马比赛里转败为胜的故事。《跳水》描写了船长父亲在生死攸关的时候逼迫儿子跳水使之转危为安的故事。编排本单元,意在引导学生树立结合实际思考问题的意识,知道要根据具体情况选择恰当的解决问题的办法。
人文主题
思维的火花
语文要素
1.了解人物的思维过程,加深对课文内容的理解。
2.根据情景编故事,把事情发展变化的过程写具体。
学习目标
1.流利地朗读课文,能背诵《自相矛盾》,能整体把握文章的主要情节。
2.能紧扣故事情节感受人物思维过程,从而加深对文章的理解。
3.能通过具体示例,分析出主人公最终取得成功或失败的原因,并对自己的现实生活有所启示。
4.能展开想象,根据提供的环境和人物创编探险故事。通过事件过程的细致描写,体现出主人公思维的力量。
重难点
重点:学生能够整体把握故事的主要情节,体会人物的思维过程,感受人物的思维品质。
难点:通过分析故事主人公的成败原因,对本单元大情境中故事集的编写带来灵感,对自己的现实生活带来启示。
学情分析
从阅读的角度看,学生已经对文言文有了一定基础,五年级上册第三单元“复述”、“创造性复述”也对本单元能够按照要求提取信息,梳理故事情节,概括并加以复述打下基础;二下“初步体会课文讲述的道理”,三下“读寓言故事,明白其中的道理”为理解文章的主题打下基础。
从习作角度看,三年级下册第五单元习作单元“想象”为本次习作打下基础;另外,该主题在四上第四单元“发挥想象写故事”,四下第八单元“按自己的想法新编故事”中有所体现,学生们已经知道要合理想象故事。本单元不应把大量时间放在比较基础的描写方法、情节梳理等内容上,而是应该重在引导学生揣摩故事所体现的思维品质上,从而对自己的写作和现实生活提供帮助。
教学思路
学习主题:神奇的探险之旅——制作班级探险故事集
计划( 9 )课时
大任务:举办“制作班级探险故事集”活动
任务一
任务启动课——开启神奇的探险之旅
( 1 )课时
活动1
通过观看视频、介绍著名探险家的故事以及阅读探险小说的片段等方式,增加学生对探险故事的认识,让学生了解大任务的内容,充分理解“探险”这一概念,激发学生的兴趣。
活动2
通过多种多样的交流,唤醒学生已有的积累,拓宽学生的视野,激起学生写探险故事的兴趣,并帮助学生明确本次习作的内容,引导学生完成习作提纲中人物、场景、装备、险情的设定。
任务二
整体感知——扫除基础障碍,梳理故事情节。
( 2 )课时
活动1
通过预习单及导学案,总结学生存在问题,运用“分步学习朗读”策略使学生流利朗读《自相矛盾》,以“联系联想”策略、运用小组讨论疏通文章大意,并能复述故事。
活动2
通过“提取关键信息”策略感知《田忌赛马》;以“批注”“推论推理”策略感知《跳水》,并以事情发展的顺序复述故事。
任务三
深入学习——学习智慧处事
( 3 )课时
活动1
以鱼骨图梳理《自相矛盾》的故事内容,加深对文章的理解,探究卖矛与盾者失败的原因;运用1+x拓展扩充阅读,并以此为启示增加或修改探险故事。
活动2
运用“表格”图示支架,小组讨论、可视化思维过程,结合课后第二题探究《田忌赛马》中孙膑成功的原因;运用1+x拓展扩充阅读,并以此为启示增加或修改探险故事。
活动3
运用“SWOT分析图”和课后练习题整理搜集信息,梳理思维过程,探究《跳水》中船长成功解救儿子的要素,并以此为启示再次增加或修改探险故事。
任务四
故事分享会——完成故事集制作
( 3 )课时
活动1
选代表展示修改后的作文并评析。小组内互评,最终完善各自探险故事。
活动2
组内分工编辑探险集,配以适当插图、封面等,添加吸引人的导语。
活动3
各组派出代表展示作品,结合评价表评比出各种奖项并进行奖励。视频发布在网络平台上,家长参与评价,探险集统一放图书角或宣传栏,供大家赏阅。
课题:举办“创编探险故事集”活动—任务启动课
内容分析:
本课是此次“创编探险故事集”活动的启动课,意在拓宽视野,增加学生对探险故事的认识,激发学生兴趣;让学生了解大任务内容,明确小组分工,选好习作话题,初步列好提纲。
学习目标:
1.激发学生兴趣。
2.明确单元目标和小组分工,初步列好作文提纲。
重、难点:
重点:了解“探险”这一概念,激发对活动的兴趣。
难点:列写习作提纲。
活动流程:
教学设计
教师活动
学生活动
环节一:激趣导入,诱发探险欲望
教师活动1
1.导语:同学们,你们刚刚阅读的是日本儿童文学作家那须正干所著的《探险记》的内容介绍。同学们,你喜欢探险吗?你读过有关探险的书吗?同学们可不可以和同学们分享一下你所了解的小说或作家。
导语:通过刚才的交流,老师发现很多同学都对探险故事都有或多或少的了解,那么还没来得及阅读这些作品的同学们也不要着急,跟着老师一起来欣赏一下电影《少年派的奇幻漂流》的片段,满足一下大家对于探险的兴趣。
3.教师小结:读万卷书,行万里路。读书与旅行,都是一场自我与世界的对话。从同学们的分享中老师看出大家对于本单元的学习热情非常浓厚。那么同学们,你们想不想也像他们一样,成为一位探险家呢?那么就让我们通过这一单元的学习,来尝试创编一篇属于自己的探险故事,并把我们每个人的作品汇编成册, 成为我们班的一部探险故事集吧!
要想完成故事集,我们除了每个人要创编出精彩的探险故事以外,我们还需要有团队的合作,来让我们的作品更完整。请同学们想一想自己能为本次任务贡献哪些力量吧!
学生活动1
1.学生自由发言,分享自己的阅读体验。
2.学生观看视频。
3.学生自由结组,讨论并安排好分工。
活动意图:
谈话导入,激发学生的探险兴趣。了解有关探险的书籍和知识,为神奇的探险之旅做好准备工作。
环节二:启发思路,引导选材
教师活动2
1.选择人物,组成团队
导语:孩子们,我们并不是专业的探险家,要想完成这次探险,离不开团队合作,首先来看看哪些人将成为你的探险团队伙伴。
(1)观察比较两组人物
导语:对比两列人物,你发现各有什么特点?
(2)自由选择,说理由。
导语:探险团队很重要,所以请你做出慎重的选择。你们的探险小分队一组三个人,请从下面两列人物中各选一个,再加上自己。你的选择是谁和谁?为什么?
请同学们先小组交流,再请代表全班交流。
2.选择地点和装备,明确目的,推想险境。
导语:成立了探险小分队,我们就要确定探险的目的地了,你想去哪儿探险呢,又打算带上哪些装备呢?又会遇到什么险情?看看表格中给出的提示,在小组里交流一下。
学生活动2
1.预设:第一列都是经验丰富的专业人员;第二列是不同性格的身边的同龄人。
预设1:我会选择经验丰富的探险爱好者和好奇心强的的妹妹,因为经验丰富的探险爱好者会在探险过程中给我们提供专业的引领,而好奇心强的人,会给这场探险带来更多的快乐。
预设2:我会选择见多识广的向导和心细而胆小的同学,因为向导可以为我们辨别方向;心细而胆小的同学会比较谨慎。
2.预设1:我和生物学家老麦还有妹妹叮当打算去热带雨林寻找一些稀有的植物。除了树是哪个所列举的这些装备以外我们还准备了打火机、手电筒等。在寻找稀有植物的过程中我们遇到了食人花。
预设2:我和探险家李叔叔还有同学张星打算去沙漠旅行。我们准备了指南针、地图、饮用水、食物、遮阳帽、防风面罩、手电筒等。我们遇到了沙尘暴。
活动意图:
在讨论交流中开启探险之旅,引导学生把探险故事中所需要的元素进行预设,为后续列写作文提纲做铺垫。
环节三:明确写作要点,列写提纲,理清思路
教师活动3
1.出示提纲要求及范例。
2.作业布置:
同学们,根据要求完成习作提纲,确定习作的基本框架,通过接下来的学习,把你所构思的情节写具体,让故事生动地落在笔尖吧。题目自拟。
学生活动3
1.学生阅读习作要求并列写提纲。
设计意图:
通过列提纲的形式,让学生对习作有一个整体框架,思路更清晰明了。此环节有助于学生进一步明确写作目的,为开展习作做铺垫。
板书:
课题:整体感知——扫除基础障碍,梳理故事情节。
(第1课时)
内容分析:
本文选自《韩非子.难一》,讲述了楚国有个卖盾和矛的人,他在夸耀自己的盾和矛时,理由前后抵牾,不能自圆其说。本课时的任务在于在预习的基础上,通过导学案、分步学习朗读、提取关键信息、小组合作讨论等策略扫除基础方面的障碍,并能顺利疏通文章大意,进而达到能够复述故事。
学习目标:
一、正确、流利地朗读课文。
二、能借助注释和工具书,并联系上下文等方式分析“誉”“弗”“立”等重点字意,理解句意。
三、能翻译《自相矛盾》的故事,用自己的话复述故事。
重、难点:
重点:能够用自己的话复述故事。
难点:猜测《自相矛盾》中的字义、理解句意,疏通文章。
活动流程:
教学设计
教师活动
学生活动
环节一:游戏激趣,走进韩非子与《自相矛盾》,初步理解文意。
1.游戏激趣:利用希沃白板中的蒙层功能,进行看图猜故事。
师:同学们,你们喜欢寓言故事吗?(喜欢)请你观察老师出示的画面,能根据画面说出一个成语吗?
2.谈话揭题:传统文化是中华民族悠久灿烂文化史中的瑰宝,寓言故事无疑是传统文化中的一颗璀璨的明珠。它是我国几千年以来人民智慧的结晶,每一个成语的背后都有一个语言简洁、内容完整、含义深远的故事,发人深思,耐人寻味。我们今天就要学习一个新的寓言故事。(板书课题,自相矛盾,学生齐读课题。)
3.简介出处,了解作者。
师:课前同学们已经查阅了关于作者韩非子的一些资料,谁能给大家介绍一下韩非子的相关信息呢?
学生分享资料,教师相机补充。
观察课文插图,结合视频说说自己的发现。
师:同学们,观察本则寓言的插图,结合题目,你发现了什么?
(这里,学生对于图中的矛和盾不一定能一下说准确,教师引入材料进行介绍。)
5.学生自由读文章,借助注音读文章,结合注释了解课文大意。指名朗读,对学生容易读错得字,如“鬻”、“吾”、“弗”、“夫”等字,应重点指导,放到句中反复朗读。
6.老师范读,引导学生读准字音、读好停顿,在把握大意的基础上朗读文章。
看图猜故事,回顾学过的寓言故事,激发学生阅读和学习寓言故事的兴趣。
学生展示预习单,介绍作者。
朗读课文,学生接龙读、赛读,发现问题,师生评议。
借助停顿,读好文章。同桌互读。
活动意图:运用“分步学习朗读”策略使学生流利朗读《自相矛盾》
环节二:理解字义、疏通文意,进一步理解文章。
通过小组合作及任务单解释字义;展示学生答案,归纳梳理问题及时解决;通过追问和启发策略分析学生理解字义的方法,总结归纳分析字义的方法。
2.以学生自读的方式,梳理故事的主要情节,翻译文章。
3.利用评价表同组互评,推荐展示。
预测问题:
“誉”“弗”“立”的字义分析会不准确。
小组内进行评价,完善翻译内容。随机选小组展示。
活动意图:以“联系联想”策略、运用小组讨论疏通文章大意。
环节三:完成鱼骨图,借助鱼骨图复述故事。
独立完成鱼骨图,梳理故事。
以鱼骨图为支架,体会人物的心境,复述故事。
完成鱼骨图,并借助鱼骨图讲故事,学生互评,随机展示。
设计意图:能够用自己的语言复述故事内容。
板书
课题:整体感知——扫除基础障碍,梳理故事情节。(第2课时)
内容分析:《田忌赛马》改编自《史记·孙子吴起列传》,讲述的是孙膑建议田忌灵活安排不同等级的马的出场顺序,从而使田忌在与齐威王的对阵中获胜的故事。《跳水》的作者是著名作家列夫.托尔斯泰。文章主要写了一艘环游世界的帆船航行在风平浪静的大海上,水手们在甲板上拿猴子取乐,猴子又去戏弄船长的儿子,孩子为了追回被猴子抢走的帽子,不知不觉爬上桅杆顶端的横木。在紧急关头,船长急中生智,逼儿子跳水,使孩子脱离了险境。
学习目标:
一、正确、流利地朗读课文。
二、把握《田忌赛马》整体内容,理清故事发展的脉络,了解孙膑是赢得比赛的关键人物,利用复述策略复述课文。
三、能梳理故事的起因、经过和结果,并以此为线索讲述故事内容。
重、难点:
重点:能够用自己的话讲述故事。
难点:理清文章脉络
活动流程:
教学设计
教师活动
学生活动
环节一:冬奥会比赛激趣,导入新课,梳理文章,复述《田忌赛马》
1.引导学生观看北京冬奥会男子速滑1000米决赛图片,图片上有三个中国人,两个匈牙利人,最终中国队利用合理的战术夺冠,说明比赛中战术的重要性。导入《田忌赛马》也是这样的一个故事。
首先拿出预学单,分享资料,介绍故事主要人物。
拿出任务单,做相关题,检测预习效果,及时发现问题并重点讲解。
2.默读课文,思考问题。
思考:本文是按照什么样的顺序写的,写了哪几部分内容。
根据文本,完成图示。
请同学们根据事情的发展顺序和内容,借助“时间轴”任务单,自主梳理文章脉络。
3.通过梳理脉络,点明孙膑是比赛取胜的关键。
4.请学生再次回顾课文,用已学过的复述的方法用自己的话讲讲田忌赛马的故事,完成课后第一题。
(注:可以简要复述,以进一步巩固学生提炼信息要点的能力;可鼓励学生创造性复述,把故事讲的更生动吸引人。)
学生齐读课题。
学生分享孙膑、田忌资料,教师必要补充。
预设问题:
学生对文章的整体顺序把握不到位。
学生回顾课文,加深印象。
学生在教师的指导下完善自己的复述任务。
活动意图:采用真实比赛案例,贴近现实,让学生切身体会策略的重要性,引发学生对文章的兴趣,提取关键信息,梳理文章脉络,使学生达到能够复述故事的程度。
环节二:利用支架,梳理情节,复述《跳水》
1.利用预习单分享作者信息。
列夫托尔斯泰:19世纪中期俄国批判现实主义作家、政治思想家、哲学家,代表作有《战争与和平》《安娜·卡列尼娜》《复活》等。
1.任务单检测预习效果,总结问题,即时讲解。
2.快速阅读课文,找出本文的主要情节,并完成课后题第一题,帮助我们梳理本课的情节。
通过刚才的梳理,请同学们以小组合作的形式,完成“六何图”任务单,看看是否对文章内容有了整体的把握。
3.请学生再次回顾课文,用已学过的复述的方法用自己的话讲讲跳水的故事,同组之间互评。
学生分享,老师必要补充。
预设问题:
1.“桅杆”“龇牙”等读音存在问题。
小组合作完成“六何图”任务单。
全班交流,完成信息图表。
活动意图:利用支架和批注策略,准确把握文章信息,完成文章复述。
板书
任务三:深入学习——学习智慧处事(第1课时)
教学内容分析:
本文选自《韩非子.难一》,讲述了楚国有个卖盾和矛的人,他在夸耀自己的盾和矛时,理由前后抵牾,不能自圆其说。这一故事告诫人们说话做事要前后相应,不要自相矛盾。
教学目标:
1、能想象楚人和围观者的神态、动作及心理,深入理解课文。
2、能明白围观者的思维过程,说出“其人弗能应也”的原因。
教学重、难点:
重点:
1、能想象卖者和围观者的神态、动作及心理,深入理解课文。
2、能明白围观者的思维过程,说出“其人弗能应也”的原因。
活动流程:
教师活动
学生活动
环节一:想象细节,添枝加叶
教师活动1
再读课文,借助知识树总结讲故事时可以增添哪些方面,使故事更加生动有趣,小组合作讨论。
教师指名学生讲故事,学生评议,进而梳理出如何通过想象丰富故事内容。
师:谁能说说他讲得好不好,好在哪里?有哪些不足?
师:上学期同学们已经学过了创造性复述,通过想象能够为故事添枝加叶,使故事更加生动、有趣,在讲故事时可以增添哪些方面的细节呢?
(出示知识树)
2.小组合作,分角色表演,学生互相评议。
师:同学们讲得真好,故事中的人物都变得生动、鲜活了!接下来的时间,小组合作,分角色演一演这个故事吧!
学生活动1
1.讲故事,互相评议。
预设:
1.可以想象人物的动作。
2.可以想象当时的环境。
3.还可以想象人物的心理活动。
……
2.小组合作演故事,互相评议。
活动意图说明:
运用想象的策略,以小组合作讨论及演一演的形式,借助知识树引导学生丰富故事的细节和情节,将故事讲得生动、有趣。
环节二:深入思考,厘清思维
教师活动2
1.导语:同学们的表演真精彩啊!老师发现,刚刚表演围观者的同学问出“以子之矛陷子之盾,何如?”这句话时,简直和课本插图上的人物一模一样,那叫一个坦然自若,胸有成竹!他演的好不好?
那么,有哪位同学能给大家解释一下,为什么围观者会这么问?围观者又知不知道问题的答案呢?
当围观者向楚人问道:“以子之矛陷子之盾,何如?”楚人回答得上来吗?这是为什么呢?围观者为什么能够抓住楚人说话的漏洞呢?还有没有其他原因?
请同学们用自己的话说一说。并且根据讨论的结果完成因果图。(用原文中的句子)
教师小结:
所以我们用自相矛盾来比喻说话做事前后抵牾。我们在日常生活中说话做事不要自相矛盾。
2.引导学生联系生活实际,借助桥型图,说说日常生活中还有哪些自相矛盾的情况,从而加深对文章主旨的理解。
同学们,生活中还有哪些像本文一样自相矛盾的事情呢?像桥型图左侧一样,将事件写在横线的上方的方框里,将矛盾之处写在横线下方的方框里。
学生活动2
1.预设:围观者知道答案。他之所以这么问,是因为这样问就能让楚人的话不攻自破。
楚人的话有漏洞,如果他的盾是世界上最坚固的盾,那么他的矛便不能刺破他的盾,也就不是最锋利的矛。反之,如果他的矛能够刺破他的盾,他的盾便不是最坚固的盾。
预设:因为楚人在大街上卖矛和盾,说明当时这些武器比较常见,人们了解这两种事物,知道它的特点,也知道两种事物的性质相克,从而发现了最锋利的矛和最坚固的盾是相悖的。
学生根据讨论结果,完成因果图。
2.学生讨论交流,并完成桥型图。
活动意图说明:
运用联系联想的策略,借助因果图,使学生深入理解文章内容,借助桥型图,引导学生说说生活中自相矛盾的现象,加深对文章主旨的理解。
环节三:总结提升,评价反思
教师活动3
1、交流总结,深化寓意。
师:通过刚才同学们的创造性复述和演一演,同学们发现增添哪些内容可以令故事更丰富多彩吗?对于你创编我们的探险故事有什么帮助吗?记得把你这节课的收获应用到你的习作中吧!
2、评价反思
教师小结:学完了这一课,你都掌握了哪些能力,还有哪些不足?借助评价表进行自我评价,及时查漏补缺。
学生活动3
1.学生利用课上课下时间继续完成作文提纲。
2.学生借助自评表,进行评价反思。
活动意图说明:
通过总结梳理,深化寓意,回顾本课重点内容,以学生自评的方式,进行学习评价。
板书设计:
任务三:深入学习——学习智慧处事(第1课时)
教学内容分析:
本课意在学生在教师的引导下,推出孙膑的思维过程,学习孙膑先认真分析观察到的实际情况,再选择合适的对策的思维方法。再加以拓展阅读等环节,开阔眼界,提升综合能力。
教学目标确定:
1、能借助图示,推想孙膑制订计策的思维过程。学习认真分析观察到的实际情况,再选择合适的策略达成目标的科学方法。
2、根据收集到的课外资料,拓展阅读,扩大视野。
教学重点、难点:
重点:
1、联系当时的情形,推想孙膑制定计策的思维过程。
难点:
2、通过自主阅读与合作探究马匹对阵的结果,利用图示将孙膑的思维可视化,感受孙膑的思维智慧。
活动流程:
教师活动
学生活动
环节一:借助图示,找出策略。
教师活动1
1.在第三课时,我们熟悉了文章内容,了解到孙膑是田忌比赛取胜的关键人物。那么孙膑制定了一个怎样的策略呢?
2.现在请同学们借助“表格”任务单,在文章中找出三次比赛中,田忌和齐威王马的出场顺序以及比赛结果。把齐威王和田忌赛马的对阵图标画出来,并完成课后第二题。
3.从“表格”中我们推测出孙膑的策略是什么呢?
学生活动1
1.学生勾画提取相关信息,小组合作完成“表格”。完成课后第二题。
预设:
2.预设:
3.预测:孙膑的策略是对马的出场顺序做了一些安排调整。
活动意图说明:
利用提取关键信息的策略,采用小组合作的方式,推出孙膑的思维过程;利用“表格”这一图示将孙膑的思维过程可视化,让学生更清晰的了解人物的思维过程。
环节二:提取信息,完成推想。
教师活动2
1.通过孙膑观察到的情形,我们可以揣摩他的内心想法。小组讨论并完成“思维图”,小组选代表回答。教师最后进行总结。
2.思考:为什么马还是原来的马,孙膑只是对马的出场顺序做了一些安排,就能使田忌稳操胜券呢?在文中找出相关信息。
思考:通过这一过程,我们要学习孙膑怎样的优点呢?
学生活动2
1.小组讨论回答问题,完成图示。
2.学生思考并回答:
看了几场比赛后,孙膑发现大家的马脚力相差不多,而且都能分成上、中、下三等。
观察很仔细,分析很细致。
活动意图说明:
学生自主思考,教师总结出孙膑的思维过程及品质,让学生明确学习文章人物的优秀品格,并利用在生活中。
环节三:回顾总结,推展延伸。
教师活动3
1.教师小结:
我们学习完本单元的前两篇课文后,同学们有没有生活中或平时的阅读学习中想要分享给大家的与我们本单元“思维的火花”有关的故事呢,或者可以给大家透露一下你创编的探险故事。
(教师指导学生在交流时,要交流各自的收获,还可以说清故事的前因后果,并对人物的计策加以说明,尝试分析人物的思维过程。)
2.作业布置:
同学们,历史上运用谋略取得胜利的故事有很多,我们在第二单元学习的《草船借箭》一文也是一篇很有代表性的文章,请同学们参考老师给出的故事版,把刚才同学们分享的或者你课下搜集到的历史故事借助“故事图”图示梳理出来,将其思维可视化,为我们的习作积蓄素材、寻求灵感。
学生活动2
1.学生回答:
《孙子兵法》、《三十六计》等书籍里记载的故事。
学生在老师的指导下相互交流。
2.学生课下完成“故事图”。
活动意图说明:
相互交流各自的收获,意在让学生开展有针对性的拓展阅读,扩大视野。在老师的引导下进行交流,目的更清晰明确,有助于完成图示支架。
板书设计:
任务三:深入学习——学习智慧处事(第1课时)
教学内容分析:
《跳水》的作者是著名作家列夫·托尔斯泰。文章主要写了一艘环游世界的帆船航行在风浪平静的大海上,水手们在甲板上拿猴子取乐,猴子又去戏弄船长的儿子,孩子为了追回被猴子抢走的帽子,不知不觉爬上桅杆顶端的横木,情况十分危险。在紧急关头,船长急中生智,逼儿子跳水。这一沉着、机智、果断的处事方式,使孩子脱离了险境。
教学目标确定:
1、能通过提炼信息,揣摩并理解船长的思维过程。
2、能联系具体情况,说出船长所用办法的好处。
3、能体会出船长处事时沉着、机智和果断的态度。
教学重、难点:
重点:
联系具体情况,说出船长所用办法的好处。
难点:
理解船长的思维过程,体会船长沉着、机智和果断的品质。
活动流程:
教师活动
学生活动
环节一:提出问题,获取信息。
教师活动1
1.请同学们回顾课文:根据第二课完成的“六合图”,我们已经了解了故事的起因、经过和结果,整体把握了课文内容。
那么,本节课重点思考的问题是:在如此危难的时刻,船长是如何想到让孩子跳水的办法呢?船长所用办法的好处是什么?
2.现在请同学们采用“提炼关键信息”的策略,在课文中找出船长出舱时观察到的情况,勾画出来并自主完成“气泡图”。
学生活动1
1.学生自由朗读课文。
2.学生在文中提炼信息,自主完成“气泡图”。
活动意图说明:
采取“提炼关键信息”策略可以让学生抓住文章重点;为下一环节揣摩关键人物的思维做准备。
环节二:分析信息,揣摩思维。
教师活动2
1.通过“气泡图”,我们分析出:船长出舱时观察到的情况可分为有利和不利两种情况,小组讨论,合作完成“SWOT分析图”。
2.在“SWOT分析图”的基础上,我们可以通过分析利弊,机会和风险,推测当时有哪几种方法可以救孩子,最后揣摩出船长作出决定时的想法。
3.在梳理出船长根据实际情况思考问题和做出决断的基础上,进而说出船长所用办法的好处。从该事件可以看出船长具有哪些优秀品质?
学生活动2
1.小组讨论合作探究,共同完成“SWOT分析图”。
2.小组派代表展示完成的“SWOT分析图”,教师进行指导完善。
3.学生思考并回答问题。
预设:船长处事沉着、机智和果断。
活动意图说明:
小组合作探究共同完成“SWOT分析图”,将提取的信息进行梳理,推出船长的思维过程,将船长的思维可视化。
环节三:回顾课文,丰富习作提纲
教师活动3
1.请同学们以小组为单位,借助表格分析孩子的心情变化,找到文章中水手的“笑”进行批注,推理水手的笑对情节的推动作用。
2.作业布置:回家后将本单元习作的提纲整理成一篇完整的习作。
学生活动3
1.学生完成表格。
预设:水手的每一次“笑”促使猴子更加放肆,更是让孩子不顾危险走上桅杆横木顶端去追猴子的不可或缺的因素。
活动意图说明:
借助表格梳理信息,加深学生对文章的理解,从而丰富自己的习作。
板书设计:
课题:任务四:故事分享会——完成探险集制作(第1课时)
内容分析:本课为单元整体设计“任务四:故事分享会——完成探险集制作”的第1课时,也是这单元大任务的完成情况的初步检验和验收。在此过程中,需要提示探险集制作标准,协助学生分工,顺利制作出精彩探险集。
学习目标:
通过修改,完成探险故事。
勇于展示自己的作品,分享自己的作文修改经历。
团队合作,制作探险集。
重、难点:
重点:通过修改,最终完成探险故事。
难点:能够说出自己修改的依据。
0
展示作文修改过程
组内交流完成习作
分工合作完成探险集
活动流程:
教学设计
教师活动
学生活动
环节一:展示习作,分享故事修改过程。
1.导语:相信同学们经过长时间的准备和修改,倾注了自己的心血,初步创作出了自己满意的作品,现在老师就先抛砖引玉,带大家赏析一下叶圣陶先生为一位中学生修改的文章吧。
2.那么现在老师就选同学来分享一下自己的作品和修改经历吧。
(因为学生经验不足,需要老师适时引导说出自己思路。)
导语:相信大家通过同学的分享,自己也收到了启发,现在就请同学们拿出自己的作品做出自我评价。在组内交流,请同组同学提出宝贵意见。
2.现在就让我们根据评价单和同学建议,把自己的作品做最终修改,修改出自己最满意的作品吧!
同学们发言,说出修改的好处。
学生分享自己作品,说说自己修改的原因。
学生互相交流、评价评分。
活动意图:通过评价及同组协作策略,使自己的文章更精彩。
环节二:团队协作,完成探险集制作。
1.明确探险集制作注意事项:
以美观吸引人为原则
以图为例,说明封面制作要有醒目标题、作者等信息,可以添加吸引人的导语。
内容中可以增加花边、插图等内容,使探险集更精致。注意图片大小、位置、内容是否适宜。
由于时间有限,在下课前5分钟提示学生将未完成的任务进行汇总,有难以完成的技术层面问题可以寻求老师或家长的协助,以便更好地完成作品。
1.按照组内分工开始制作探险集。
2.下课前5分钟总策划(组长)汇总问题、寻求帮助,课下解决,为下一节展示做准备。
3.学生自我评价:
活动意图:协助学生顺利完成探险集。
板书设计:
课题:故事分享会——完成探险集制作(第2课时)
内容分析:本课为单元整体设计“任务四:故事分享会——完成探险集制作”的第2课时,由本组推选出的讲解员负责探案集讲解展示,评审团依据标准打分,此活动是本单元学习成果的最终检验和验收。
学习目标:
一、通过团队协作完成探险集。
二、勇于展示自己的作品,分享自己的作文修改经历。增强学生的团队凝聚力和口头表达能力。
重、难点:
重点:讲解员介绍本组探险集。
难点:能够结合探险故事,充分说出探险集的特点,做到表达流畅,有吸引力。
活动流程:
教学设计
教师活动
学生活动
环节一:分组展示探险集。
导语:通过大家紧锣密鼓的的准备,咱们的探险集展示会终于开始啦!从大家的眼神中我看到了大家的期待!那么哪个组能脱颖而出呢?让我们拭目以待!本次分享活动引入视频直播,咱们将和家长一起见证同学们的高光时刻!
1.宣读比赛流程和规则
各组通过抽签决定出场次序。
选手结合实物介绍本组探险集(5分钟以内)。
评审团成员依据选手表现打分。
展示结束要有结束语,向观众致谢。
2.现场抽签
3.正式开始比赛
比赛流程:
学生抽签并做好记录
各组代表抽签决定出场顺序
活动意图:明晰评判标准和流程。
环节二:揭晓评选结果,颁发奖品,圆满结束。
导语:同学们,通过大家的齐心协力分工合作,以及不厌其烦地设计和修改,辛苦终于结成了花儿,老师和家长们也共同见证了大家的努力,接下来,请评审团公布评选结果!
1.老师宣布比赛结果
最佳解说奖
最佳故事奖
最佳封面奖
最佳插图奖
最佳文案奖
2.颁奖
请获得相关奖项的代表上台领奖,大家鼓掌表示祝贺!
3.老师总结发言,本次活动圆满结束。
4.引导学生完成对本次活动的评价表。
活动意图:表彰突出团队,增加学生凝聚力和荣誉感。
板书
相关教案
这是一份人教部编版五年级下册神奇的探险之旅教学设计,共5页。教案主要包含了思路导航,方法点拨,引导选材,互相交 流 , 指导命题,全班交际,修改誉抄,课堂小结等内容,欢迎下载使用。
这是一份小学神奇的探险之旅教案及反思,共6页。教案主要包含了教学目标,教学重难点,教学过程,设计意图等内容,欢迎下载使用。
这是一份2021学年习作:神奇的探险之旅教案,共7页。教案主要包含了教材解读,设计思路,教学目标,教学重点难点,教学过程,板书设计,教学反思等内容,欢迎下载使用。