


2023-2024学年云南省昆明市禄劝彝族苗族自治县第一中学高二上学期期末教学测评地理试卷含解析
展开本试卷分第Ⅰ卷(选择题)和第Ⅱ卷(综合题)两部分。第Ⅰ卷第1页至第7页,第Ⅱ卷第7页至第10页。考试结束后,请将本试卷和答题卡一并交回。满分100分,考试用时90分钟。
第Ⅰ卷(选择题,共50分)
注意事项:
1.答题前,考生务必用黑色碳素笔将自己的姓名、准考证号、考场号、座位号在答题卡上填写清楚。
2.每小题选出答案后,用2B铅笔把答题卡上对应题目的答案标号涂黑。如需改动,用橡皮擦干净后,再选涂其他答案标号。在试题卷上作答无效。
选择题(本大题共25小题,每小题2分,共50分。在每小题给出的四个选项中,只有一项是符合题目要求的)
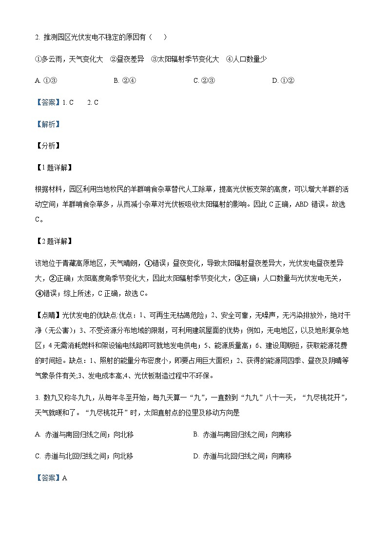
青海省共和县平均海拔2920m,建设了全国首个千万千瓦级的光伏电园区。园区建成后,大量生长的杂草对园区太阳能发电产生了影响。园区利用当地牧民的羊群啃食杂草,替代人工除草,取得了良好效果,实现了“能牧互促”。近年园区要求企业把光伏板支架的高度提高到1.2m。读光伏电园区局部图,据此完成下面小题。
1. 提高光伏板支架的高度是为了( )
A. 减少羊群的活动空间,减少杂草对光伏板的影响
B. 增大羊群的活动空间,增大杂草对光伏板的影响
C. 增大羊群的活动空间,减少杂草对光伏板的影响
D. 减少羊群的活动空间,增大杂草对光伏板的影响
2. 推测园区光伏发电不稳定的原因有( )
①多云雨,天气变化大 ②昼夜差异 ③太阳辐射季节变化大 ④人口数量少
A. ①③B. ②④C. ②③D. ①②
【答案】1. C 2. C
【解析】
【分析】
【1题详解】
根据材料,园区利用当地牧民的羊群啃食杂草替代人工除草,提高光伏板支架的高度,可以增大羊群的活动空间;羊群啃食杂草多,从而减小杂草对光伏板吸收太阳辐射的影响。因此C正确,ABD错误。故选C。
【2题详解】
该地位于青藏高原地区,天气晴朗,①错误;昼夜变化,导致太阳辐射昼夜差异大,光伏发电昼夜差异大,②正确;太阳高度角季节变化大,因此太阳辐射季节变化大,③正确;人口数量与光伏发电无关,④错误;综上所述,C正确,故选C。
【点睛】光伏发电的优缺点:优点:1、可再生无枯竭危险;2、安全可靠,无噪声,无污染排放外,绝对干净(无公害);3、不受资源分布地域的限制,可利用建筑屋面的优势;例如,无电地区,以及地形复杂地区;4无需消耗燃料和架设输电线路即可就地发电供电;5、能源质量高;6、建设周期短,获取能源花费的时间短。缺点:1、照射的能量分布密度小,即要占用巨大面积;2、获得的能源同四季、昼夜及阴晴等气象条件有关;3、发电成本高;4、光伏板制造过程中不环保。
3. 数九又称冬九九,从每年冬至开始,每九天算一“九”,一直数到“九九”八十一天,“九尽桃花开”,天气就暖和了。“九尽桃花开”时,太阳直射点的位里及移动方向是
A. 赤道与南回归线之间;向北移B. 赤道与南回归线之间;向南移
C. 赤道与北回归线之间;向北移D. 赤道与北回归线之间;向南移
【答案】A
【解析】
【分析】考查太阳直射点的移动规律。
【详解】数九从冬至12月22日开始,到九尽桃花开时距冬至有81天,即3月14日,此时太阳直射点在赤道和南回归线之间,且向北移靠近赤道,A正确,BCD错误。故选A。
2021年5月29日20时55分,长征七号遥三运载火箭从文昌航天发射场准时点火升空,将天舟二号货运飞船准确送入预定轨道。5月30日5时01分,天舟二号货运飞船与空间站天和核心舱在近地轨道精准实现自主快速交会对接。2021年,我国航天发射次数达到55次,位居世界第一。完成下面小题。
4. 天舟二号货运飞船发射当日,最接近二十四节气中的( )
A. 夏至B. 小满C. 芒种D. 清明
5. 天舟二号货运飞船发射当日( )
A. 北京日出方位为东北,日落为西北B. 地球公转速度变快
C. 海南岛昼短夜长D. 北印度洋海区海水呈逆时针方向流动
【答案】4. C 5. A
【解析】
【4题详解】
结合所学知识可知,每相邻两个节气相隔15日,春分日为3月21日前后,由此推算可知,小满在5月21日前后,与货运飞船发射当日相差约8天,芒种在6月5日前后,与货运飞船发射当日相差约7天,清明在4月5日前后;夏至为6月22前后,因此,天舟二号货运飞船发射当日(5月29日),最临近二十四节气中的芒种,C正确,ABD错误。故选C。
【5题详解】
5月29日为北半球夏季,全球(除极昼区外),日出东北,日落西北,A正确;5月29日,地球在公转轨道上逐渐接近远日点(7月初),地球公转速度减慢,B错误;5月29日,太阳直射北半球,北半球昼长夜短,海南为昼长夜短, C错误;5月29日,为北半球的夏季,北印度洋的海区海水在西南季风吹拂下,呈顺时针流动,D错误。故选A。
【点睛】太阳直射点在南半球时,地球上(除极昼、极夜地区)日出方位均在东南,日落于西南;极昼区日出正南,日落正南。南极点无升落,太阳高度无日变化,等于直射点的纬度。
对日影和太阳高度变化的观测可以判断地理位置、地方时等要素。如图中左图为甲地某日日出至日落期间标杆的日影变化示意图,当日影朝正北方向时,标杆长度与其日影长度相等。右图为乙地同一日正午时刻的太阳高度示意图。图中时间均为北京时间。完成下面小题。
6. 观测当日,下列叙述正确的是( )
A. 甲地位于南半球B. 甲地昼长变化幅度大于乙地
C. 甲、乙两地昼夜等长D. 乙地正午太阳高度角达一年中的最大值
7. 甲地位于乙地的( )
A. 西南B. 东南C. 东北D. 西北
【答案】6. C 7. B
【解析】
【6题详解】
读图可知,甲地日出日落时刻的影子位于正西和正东,说明甲地太阳从正东升起,正西落下,昼夜平分;据此可知,该日为春秋分日,太阳直射赤道,全球昼夜平分,甲乙两地昼夜等长,C正确。当日太阳直射赤道,甲地正午日影朝向正北,位于北半球,A错误;当日太阳直射赤道,甲地日影朝正北方向时,标杆长度与其日影长度相等,说明正午太阳(太阳位于正南)高度是45°,可知甲地位于45°N,而乙地太阳位于正南时的正午太阳高度是30°,可知乙地位于60°N,甲地纬度较低,昼长变化幅度较小,B错误;乙地位于60°N,于夏至日6月22日正午太阳高度达到一年中的最大值,D错误。故选C。
【7题详解】
根据上题可知,此日为春秋分日,太阳直射赤道,全球昼夜平分,地方时6时日出,18时日落。甲地北京时间5:40日影朝正西,正值日出,此时是地方时6时,比5:40早20分,位于120°E以东5°,因此可推知甲地位于125°E;乙地太阳位于正南时,是当地正午12:00,对应北京时间12:20,可知乙地位于115°E,因此甲地位于乙地东方。由上题分析可知,甲地纬度为45°N,乙地纬度为60°N,因此,甲地纬度更低,位于乙地南方。综上所述,甲地位于乙地的东南方。B正确,ACD错误。故选B。
【点睛】日出方位的变化:北半球:(北极圈外)夏季(太阳直射北半球)日出时在东北方,日落时在西北方,二分日(太阳直射赤道)时日出日落正东正西。冬季(太阳直射南半球)日出东南方,日落西南方南半球:(南极圈外)夏季(太阳直射南半球)日出东南方,日落西南方,二分日(太阳直射赤道)时日出日落正东正西。冬季(太阳直射北半球))日出时在东北方,日落时在西北方。
8. 如图某地质剖面示意图。读图,据图可推断( )
A. 甲地为背斜山,受外力作用常常会形成谷地
B. 图中地质构造形成过程中,最早发生的地质作用是岩浆侵入
C. 丙地为河谷,河流水量大,可建坝发电
D. ②为火山,地表由坚硬的花岗岩组成
【答案】A
【解析】
【详解】由图可知,甲地岩层上拱,为背斜山,由于顶部受张力,岩石破碎,容易被侵蚀形成谷地,A正确;岩浆侵入到倾斜岩层中,故岩浆侵入晚于褶皱,不是最早发生的地质作用,B错误;丙位于断层线上,不适宜建坝,C错误;②为火山,地表主要是玄武岩,D错误。故选A。
丹霞山风景名胜区(如图左图)位于广东省韶关东北侧的仁化县(地处南岭山脉南侧,地形复杂,以山地、丘陵为主),构成丹霞地貌的物质基础是形成于距今约7至9千万年前晚白垩纪时期的红色河湖相砂砾岩。右图为岩石圈物质循环示意图,甲、乙、丙、丁表示各类岩石,数字序号表示各种地质作用。完成下面小题。
9. 广东省丹霞地貌的形成,主要得益于( )
A. 风化作用B. 流水侵蚀C. 冰川作用D. 风力侵蚀
10. 右图中与丹霞山风景名胜区主要岩石类型一致的是( )
A. 甲B. 乙C. 丙D. 丁
【答案】9. B 10. C
【解析】
【9题详解】
丹霞地貌是红色河湖相砂砾岩,后地壳抬升,受流水侵蚀作用形成,广东省属于亚热带季风气候,降水丰富,流水侵蚀作用强烈,B正确;广东气候湿热,岩石风化作用强,但风化作用形成的疏松风化物为侵蚀作用提供了物质基础,结合丹霞地貌峰林(峰丛)耸立可知,其形成的主要原因仍是流水侵蚀,A错误;广东气温高,丹霞海拔低,没有冰川作用,C错误;广东省气候湿润,风力作用弱,D错误;故选B。
【10题详解】
由材料可知,构成丹霞地貌的物质基础是河湖相砂砾岩,属于沉积岩。读图2,结合岩石圈物质循环过程判断可知,甲丁由岩浆形成,丁可直接转化为沉积物,说明甲是侵入型岩浆岩,丁为喷出型岩浆岩;丙由沉积物固结成岩,为沉积岩;则乙是变质岩;因此图2中与丹霞山风景名胜区主要岩石类型一致的是丙。C正确,ABD错误,故选C。
【点睛】丹霞地貌是燕山运动形成的陆相红色碎屑岩,在喜马拉雅运动中褶皱、上升,经风化剥蚀、重力崩塌、流水冲刷和冻融冰劈、风蚀和生物作用造成的以丹崖赤壁为代表的地形。
下图示意某区域某时海平面气压分布,读图完成下面小题。
11. 与台湾北部相比,广州( )
A. 风力较大,风向为西北风B. 风力较小,风向为西北风
C. 风力较大,风向为东南风D. 风力较小,风向为东南风
12. 此时( )
A. 黄河下游地区阴雨绵绵B. 福建沿海地区狂风暴雨
C. 金沙江河段风和日丽D. 渤海湾沿岸雨雪交加
【答案】11. B 12. B
【解析】
【11题详解】
由图中等压线分布可知广州与台湾北部相比,等压线比较稀疏,从而判断风力较小,排除AC;由图中等压线数值分布可画出广州水平气压梯度力的方向,水平气压梯度力与等压线垂直,且由高压指向低压,在北半球,风向受地转偏向力的影响向右侧偏转成西北风,排除D,故选B。
【12题详解】
由图中等压线数值分布可以看出,黄河下游地区和渤海湾沿岸被高压系统控制,天气晴朗,排除AD;金沙江河段和福建沿海地区都被低压系统控制,多阴雨天气,排除C,B正确。
【点睛】风力大小取决于水平气压梯度力的大小,等压线越密集则说明水平气压梯度力大,风力大;反之等压线稀疏,风力小。
如图为某区域不同季节盛行风向示意图。读图,完成下面小题。
13. 图示甲、乙盛行风中( )
A. 甲风7月最为盛行B. 乙风1月最为盛行
C. 乙季风是由副热带高气压吹向赤道地区的东南信风D. 甲为西北季风,因海陆热力性质差异而形成
14. 在甲风盛行的季节( )
A. 地中海沿岸高温少雨B. 非洲野生动物大规模向北迁徙
C. 长江入海口海水盐度降低D. 印度半岛盛行东北风
【答案】13. C 14. D
【解析】
【13题详解】
甲风影响的区域为澳大利亚的北部,甲为西北风,西北风是由北半球的东北信风,随着太阳直射点向南移,越过赤道向左偏转形成的。说明此时气压带、风带南移,太阳直射点南移,故甲风盛行时间应为1月份(北半球冬季),7月份这里盛行东南信风(乙风),东南信风的形成是副热带高气压和赤道低气压带之间的气压差异而形成,C正确,ABD错误。故选C。
【14题详解】
上题分析可知,甲风盛行季节(1月),北半球是冬季,地中海沿岸温和多雨,A错误;北半球的非洲草原进入干季,非洲野生动物大规模向南迁徙,B错误;长江入海径流减少,入海口海水盐度升高,C错误;冬季,印度半岛盛行东北风,D正确,故选D。
【点睛】澳大利亚北部地区在夏季(1月到2月)受到西北季风的影响,是东北信风越过赤道受地转偏向力影响形成的,从印度洋带来的水汽充足,受此影响降水丰富。而在冬季(6月到8月),澳大利亚北部则会受到东南季风的影响,这是一种离岸风,降水较为稀少。
15. 如图为某地锋面气旋局部示意图。下列叙述正确的是( )
A. 该天气系统位于北半球B. 乙、丁两地受锋面影响为阴雨天气
C. 受纬度影响乙地气温高于甲地D. 丁地和乙地的风力大小相同
【答案】B
【解析】
【分析】
【详解】读图可知,图中冷锋锋面自南向北运动,南面为冷气团,所以图示锋面位于南半球,A错误。乙、丁位于冷锋后,是锋面的降水区域,有阴雨天气,B正确;甲地受暖气团控制,气温高,乙受冷气团控制,气温低,C错误。丁位于两山脉之间,有狭管效应,风力更大,D错误,故选B。
【点睛】
16. 如左图是非洲马达加斯加岛示意图.右图是海洋表层海水温度与洋流关系示意图,图中abc为等温线,a>b>c,箭头表示洋流流向.读图回答下题:
左图甲处的洋流与右图中①、②、③、④所示的洋流相符合的是( )
A ①B. ②C. ③D. ④
【答案】D
【解析】
【分析】考查世界洋流分布规律、洋流对地理环境的影响。
【详解】根据洋流分布图,判断该岛为南半球的马达加斯加岛,甲海域流经的洋流为马达加斯加暖流(水温高流向水温低的海域,即由南向北),根据南半球的温度分布规律是自南向北,温度不断升高,且等温线凸向与洋流流向相同,D正确。故选D。
17. 如图为世界局部区域洋流分布示意图。读图,下列叙述正确的是( )
A. 甲海域存在大型渔场B. ②为加利福尼亚寒流
C. 丙沿岸冬季降温明显D. 乙群岛出现荒漠景观
【答案】D
【解析】
【详解】甲地位于暖流和寒流背向运动的位置,且有西南风向岸吹拂,存在大型渔场的可能性小,A错误。②为加那利寒流,B错误。丙地位于欧洲的西部,受来自海洋的暖湿西南风和北大西洋暖流的影响,冬季平均气温高于同纬度其他地区,升温明显,C错误。乙群岛位于非洲西部的30°N附近,终年受副热带高气压带的控制,盛行下沉气流,同时受沿岸寒流降温减湿的影响,会出现荒漠景观,D正确。故选D。
海水性质及运动状况的改变会对鱼类群落结构产生影响。如图示意赤道附近太平洋东部近海海洋生态系统变化。完成下面小题。
18. 赤道附近太平洋东部近海a—b的变化过程是( )
A. 正常→厄尔尼诺B. 厄尔尼诺→正常C. 正常→拉尼娜D. 厄尔尼诺→拉尼娜
19. 在a→b的变化过程中( )
A. 赤道附近太平洋中东部海域海—气水分交换减弱,蒸发总量减小
B. 登陆我国的热带气旋可能增多
C. 秘鲁渔场的渔获量有明显减少
D. 印度尼西亚容易产生洪涝灾害
【答案】18. A 19. C
【解析】
【18题详解】
根据材料及图示可知,该图示意赤道附近太平洋东部近海海洋生态系统变化,由图中可得,太平洋东部海域由a-b出现海水的异常升温,由正常年份的沃克环流变为厄尔尼诺,A正确,B错误;拉尼娜出现时,东太平洋海水水温低于正常年份,与图示不符,CD错误。故选A。
【19题详解】
出现厄尔尼诺后,东太平洋海水异常升温,海水蒸发量增大,沿海地区年降水量变多,A错误;赤道西部海域水温异常下降,生成的热带气旋减少,B错误;厄尔尼诺出现时,东南信风减弱,东太平洋离岸风势力减弱,上升流减弱,营养盐类从海底层涌升减少,秘鲁渔场的渔获量有明显减少,C正确;印度尼西亚降水减少,容易产生干旱灾害,D错误。故选C。
【点睛】厄尔尼诺是秘鲁、厄瓜多尔一带的渔民用以称呼一种异常气候现象的名词。主要指太平洋东部和中部的热带海洋的海水温度异常地持续变暖,使整个世界气候模式发生变化,造成一些地区干旱而另一些地区又降雨量过多。
20. 2021年1月7日,青岛经历了一次“史诗级”寒潮天气,市区最低温度达到﹣15.9℃,在附近海面上出现了罕见的海浩奇观(如图)。大海如“开锅”一般,蒸汽腾腾,仙气缭绕。据中国海洋大学专家介绍,此次海浩实际是极寒天气下形成的一种冰水混合雾。据此完成海浩的形成,主要是由于( )
①附近海面风平浪静 ②海水温度高于空气温度
③空气温度与海水温度差异大 ④冬季取暖导致大气污染严重
A. ②③B. ①③C. ①②D. ③④
【答案】A
【解析】
【详解】海浩,一般发生于冬季,干冷的空气遇到相对温暖的水面会导致水分蒸发遇冷凝结形成,所以此时海水温度高于空气温度,且空气与海水温差大,水汽易凝结成冰晶,形成海浩。②③正确,寒潮一般会有大风天气,海面不一定风平浪静,海浩与污染严重关系小,①④错误,故选A。
从山麓到山顶,乔木—灌木—草甸是常见的垂直植被带分布规律。但是,在横断山区却出现了植被逆向分布的情况。该地随着海拔降低,地形越来越封闭,谷底生长着低矮灌木,山坡、山脊上却生长着高大乔木,这种现象被称为倒置的垂直地带性。如图示意横断山区金沙江(28°15'N)两岸的植被垂直地带性。读图,完成下面小题。
21. 该地倒置的垂直地带性最明显的海拔范围是( )
A. 东岸3100~4700米B. 西岸2700~4700米C. 西岸2100~4100米D. 东岸2100~2700米
22. 该地谷底自然植被可能是( )
A 中温带湿润落叶阔叶林B. 高山草甸C. 亚热带湿润常绿阔叶林D. 亚热带干旱小叶灌丛
【答案】21. C 22. D
【解析】
【21题详解】
据材料可知,倒置的垂直地带性表现为随着海拔降低,地形越来越封闭,谷底生长着低矮灌木,山坡、山脊上生长着高大乔木。由图可知,金沙江东岸海拔3100-4700米由高到低分布着亚冰雪带、高寒灌丛草甸带、寒温带暗针叶林带,不符合倒置的垂直地带性,A错误;金沙江西岸海拔2700-4700米由高到低分布着亚冰雪带、高寒灌丛草甸带、寒温带暗针叶林带、暖温带半干旱灌丛及半湿润针叶林带,也不符合倒置的垂直地带性,B错误;金沙江西岸海拔2100-4100米,由高到低分布着寒温带暗针叶林带、暖温带半干旱灌丛及半湿润针叶林带、亚热带干旱小叶灌丛带,符合倒置的垂直地带性,C正确;金沙江东岸海拔2100-2700米由高到低多分布着亚热带干旱小叶灌丛,植被类型垂直变化不明显,D错误;故选C。
【22题详解】
该地(28°15′N)位于亚热带,外来气流进入金沙江河谷时,会不断下沉增温,导致河谷底部气温高、降水少,气候干旱,形成倒置的垂直地带性,所以该地谷底最可能是亚热带干旱小叶灌丛,D正确;中温带植被应位于寒温带和暖温带之间,不可能位于比暖温带气温更高的谷底,A错误;河谷底部干旱,不可能出现亚热带常绿阔叶林,C错误;高山草甸分布的海拔一般都较高,B错误。故选D。
【点睛】山地自然带垂直分布的条件:1.海拔:必须有相当的高度,才能出现垂直分布现象。山地植被的垂直带谱最高层不一定都有积雪冰川带,例如我国南方的黄山、北方的大兴安岭,它们各有自己的植被垂直带谱,但它们都没有积雪冰川带,主要原因是这些山海拔不够高。2.纬度:如果山体位于低纬地区,且降雨较多,山上植被就会呈现复杂的垂直带谱。如果山体位于纬度较高的地方,山麓气候寒冷,山顶温度更低,植被稀少,垂直带谱的基带植被就是山体所在地区的典型植被,表现了在纬度因素影响下形成的地带性分布的特点。3.坡向:山的坡向明显地影响植被分布,坡向不同,植被得到的阳光热量也不同,阳坡热量多于阴坡。
23. 山东省济南市章丘区朱家峪村因拍摄电视剧《闯关东》而出名,是泰沂山脉北侧山区古村落的典型代表之一,坐落在一个南高北低,不足1平方千米的山间小盆地中。全村清一色条石建筑,以天然岩石为基础,不打根基,不填辅料,房屋分布高低错落有致。全村街巷、胡同串联,家家相接,户户相连。如图为朱家峪部分房屋景观图。据此完成朱家峪村房屋分布高低错落主要是为了( )
①增加采光②方便排水③御寒保暖④便于通风
A. ①②B. ②③C. ①④D. ③④
【答案】C
【解析】
【详解】山间小盆地地势起伏较大,如果所有的房屋都建在同一高度,势必会造成房屋之间的光照遮挡,不利于采光,而高低错落分布减少了建筑物之间的遮挡光照作用,有利于增加采光,①正确;山区本身有一定的地势起伏度,排水条件较好,房屋建筑的布局不是为了方便排水,②错误;高低错落分布而不是集中分布,御寒保暖效果较差,③错误;高低错落的房屋布局有利于通风,不同高度的房屋之间形成的空隙和缝隙可以形成气流,改善室内的空气质量,④正确。①④正确,故选C。
2022年12月9日,中国商飞公司向中国东方航空交付全球首架C919大型客机,标志着中国民航运输市场首次拥有中国自主研发的喷气式干线飞机。C919大型客机在上海总装,下图为“C919零部件厂家分布示意图”。据此完成下面小题。
24. 影响C919大型客机总装厂布局在上海的主导区位因素是( )
A. 市场B. 技术C. 交通D. 政策
25. C919大型客机的零部件来自不同厂家的目的是( )
A. 降低零部件运输成本B. 促进各企业间的合作
C. 发挥各地的技术优势条件D. 扩大产品销售市场
【答案】24. B 25. C
【解析】
【24题详解】
飞机制造属于高科技产业,科技是影响飞机制造的主要区位因素,而上海科技实力雄厚,C919大飞机总装厂布局在上海的主导因素是科技,B正确;市场、交通、政策对飞机总装的影响在于提供便利,不是其布局主导区位因素,ACD错误。故选B。
【25题详解】
C919飞机主要零部件分散在全球及我国多地生产,这有利于充分发挥各地资源和技术优势,创设优质产品,C正确;促进企业间的交流协作、降低零部件的运输成本是集聚的优势,不是分散的优势,AB错误;零部件分散于全国各地,对C919飞机销售影响不大,D错误。故选C。
【点睛】工业区位因素包括自然因素、社会因素、经济因素。自然因素:地理位置、土地、水源;经济因素:原料、燃料、市场、交通、劳动力、农业基础、技术;社会因素:政策、个人偏好、工业惯性、社会协作条件、国防安全需要、社会需要、历史条件。
第Ⅱ卷(综合题,共50分)
注意事项:
第Ⅱ卷用黑色碳素笔在答题卡上各题的答题区域内作答,在试题卷上作答无效。
26. 阅读图文材料,完成下列要求。
河流曲流大多发育在地表相对平坦、物质软硬适度的区域,其形状似希腊字母“Ω”,但在太行山崇山峻岭的峡谷中竟然也穿行着这种曲流。考察发现,地质史上太行山区曾经是平原,分布着许多河流,后期缓慢隆起形成高大山地。曲流景观是大自然的杰作,但受到人类的干预越来越多,许多曲流景观正在消失。如图左图示意分布在内蒙古高原东部草原上的曲流,右图示意分布在太行山区深邃峡谷中的曲流。
(1)推测内蒙古高原东部草原地表曲流分布较多的自然原因。
(2)阐述镶嵌在太行山区峡谷中的曲流的形成过程。
【答案】(1)①河流中下游地形平坦,河流落差小,流速慢,下蚀减弱,侧蚀增强,河道摆动;②河道弯曲,凹岸侵蚀,凸岸堆积,河流曲流形成;③草原土壤多植物,根系固结,河岸抗侧蚀能力较强,曲流形成后能够得到长时期的保留。
(2)①太行山区在地质史上地形平缓,河流侧蚀作用明显,河流形成曲流;②后因地壳缓慢抬升,河流落差不断加大,河流下切作用增强,河流不断下切侵蚀,形成峡谷,原来的曲流形态保留在峡谷中。
【解析】
【分析】本大题以河流曲流为材料设置试题,涉及河曲的分布及其形成原因相关内容,考查学生获取和解读地理信息、调动和运用地理知识、基本技能、描述和阐述地理事物、地理基本原理与规律能力,综合思维、区域认知、地理实践力素养。
【小问1详解】
结合材料和所学知识可知,河流曲流主要形成于地表相对平坦、物质软硬适度的区域,河流落差小,河流流速慢,河流的下蚀减弱,以侧蚀为主,河道摆动。在地势平坦的平原或高原上,河流流速缓慢,以侧蚀为主;河道弯曲,凹岸侵蚀,凸岸堆积,形成曲流;但内蒙古高原草原土壤多植物,根系固结,河岸抗侧蚀能力较强,凹岸一般不会被切穿,河流曲流得以保存。因此内蒙古高原东部草原地表曲流分布较多。
【小问2详解】
结合材料可知地质史上太行山区曾经是平原,分布着许多河流,初期容易形成河流曲流,后期受地质抬升作用,缓慢隆起形成高大山地,河流落差增大,流速加快,下切侵蚀增强;河流不断下切侵蚀,河道变深形成峡谷,原来的曲流形态被保留在峡谷中。
27. 雅安地处四川盆地和青藏高原的过渡地带,位置独特,山川秀美。阅读图文材料,回答下列问题。
雅安有“天漏”之称,年降水日数在200天以上,且70%以上的降水发生在夜间。雅安及周边地区是山洪多发的区域,灾害造成当地人员伤亡和财产损失。如图为“四川盆地部分地区多年平均年降水量分布图”。
(1)描述图示区域年降水量的空间分布特征。
(2)运用热力环流原理,分析雅安多发夜雨的原因。
(3)运用地理环境整体性原理,分析青衣江的河流特征。
【答案】27. 以雅安为中心,降水量向四周递减;东部降水比西部多。
28. 雅安位于三面环山的谷地内,夜间热量不易散失;气温较高,谷地上空盛行上升气流,易形成降水。(或者:周围山坡降温较快,气温较低,气流顺山坡下沉,谷地空气受挤压被迫抬升,易形成降水)
29. 地势西北高东南低,河流自西北向东南流;地势起伏大,水能丰富;流经地区年降水量大,河流径流量大,支流众多;位于亚热带季风气候区,降水季节变化和年际变化大,河流水量(水位)有明显的季节变化(或夏汛)和年际变化;最冷月均温在0℃以上,河流无冰期;植被丰富,河流含沙量小。
【解析】
【分析】本题以“四川盆地部分地区多年平均年降水量分布图”为背景,涉及降水的空间分布、热力环流应用、整体性原理等相关知识,考查对图表信息的阅读与获取能力,知识的调动和运用能力,旨在培养学生的综合思维和区域认知等核心素养。
【小问1详解】
由图可知,图中降水分布不均匀,以雅安为中心,降水量向四周逐渐减少,东部降水略多于西部。
【小问2详解】
雅安附近多山,易形成山谷热力环流。读图可知,雅安处于山谷地区,夜间山坡降温快,气温低,山谷气温相对较高,因此地面冷热不均形成热力环流,山坡冷空气下沉,谷底热空气上升。雅安所处山谷地区,河流流经,空气湿度较大,上升的热空气水汽含量较大,空气上升气温降低,水汽逐渐凝结,在一定的条件下,形成夜雨。
【小问3详解】
整体性原理,主要是从地形、气候、植被等对河流水文特征的影响进行分析。地形地势:区域地势西北高,东南低,所以河流自西北向东南流;区域的地势起伏大,水能丰富。气候:流经地区年降水量大,河流径流量大,支流众多。位于亚热带季风气候区,降水季节变化和年际变化大,河流水量、水位有明显的季节变化和年际变化,汛期是夏汛。最冷月均温在0°C以上,河流无冰期。植被:植被丰富,河流含沙量小。
28. 阅读材料,完成下列各题。
材料一 印度河是南亚大河,年输沙量4.8亿吨,河口潮差达4.2米,其流域灌溉农业发达,灌溉用水约占径流量的4/5,灌区主要分布在中下游平原地区。下图为印度河流域示意图。图中甲城和乙地分别是巴基斯坦棉纺织工业中心和棉花生产基地。
材料二 下表为印度河流域干支流径流量比重及不同时段径流量占全年的比例。
材料三 巴基斯坦人口众多,80%的人口集中在印度河平原地区,该国实施“西水东调”工程,在印度河干流和支流兴建大型水库、拦河大坝等水利工程,将河水通过调水渠调入支流,使印度河流域灌溉用水得到保证,灌溉面积扩大。
(1)简述甲城发展棉纺织工业的区位优势。
(2)指出印度河径流补给来源地,并说明不同时段的主要补给类型。
(3)从自然灾害角度,评价巴基斯坦“西水东调”工程对印度河三角洲产生的影响。
【答案】(1)位于棉花生产基地附近,接近原料产地;当地劳动力资源丰富;消费市场广,产品需求量大。
(2)来源地:河流上游(河源区)山地(高原)。时段类型:4—6月积雪融水;7—9月降水,冰川融水;10月至次年3月地下水。
(3)有利:洪水灾害威胁减轻。不利:海水入侵或海水倒灌(土壤盐碱化)加剧;海岸侵蚀加剧;风暴潮威胁加剧。
【解析】
【分析】以区域示意图和河流径流量数据的形式考查工业区位条件分析、河流补给方式、从自然灾害角度解读跨区域调水工程的影响,难度中等。对学生读图获取信息和数据分析的能力要求较高。区域发展棉纺织工业的区位优势主要从原料地距离、市场、劳动力成本等分析;自然灾害角度解读调水工程的影响注意分有利和不利影响。
【详解】(1)考查区域发展棉纺织业的区位条件,主要从原料、市场条件和劳动力资源分析。结合材料与图示得知,甲城附近的乙地是重要的棉花生产基地,甲城发展棉纺织业临近原料产地,原料充足。另外,巴基斯坦人口众多,且多集中在印度河平原区,甲地劳动力资源丰富;对棉纺产品需求大,棉纺织业消费市场广阔。
(2)考查河流径流量数据分析,归纳河流补给方式。印度河主要水量来源于上游支流,上游发源于高原地区,4-6月支流水量占比较大,此时主要补给方式积雪融水;7-9月径流量是全年占比最高的,此时主要是大气降水和高山冰雪融水补给,补给量较大。10-次年3月,支流径流量较小,河流进入枯水期,此时补给量小而稳定,主要由地下水补给。
(3)考查跨区域调水工程的影响,主要从自然灾害角度阐释对三角洲的影响。调水工程上游修建大量水利工程,拦截中上游水量,有助于调节径流量变化,减轻下游或者三角洲地区洪灾;但下游水量减少,地下水位下降,海水倒灌,加剧区域土地盐碱化;同时河流水位下降,容易增加海岸的侵蚀和风暴潮袭击。
29. 阅读图文资料,完成下列要求。
闽宁镇坐落在贺兰山东麓的宁夏平原上。该镇农民多数是上世纪九十年代以来,陆续从人口增长快、贫困落后的宁夏西海固地区(地处黄土高原丘陵沟壑地带)搬迁来的生态移民。1996年,我国东西部扶贫协作开启征程,闽宁镇成为福建省的帮扶对象。该镇大力发展特色农业种植,如建设光伏农业科技大棚,棚上发电,棚内种植跳莱、水果等。目前闽宁镇农民已经成功脱贫致富奔小康。如图示意闽宁镇、西海固地区的地理位置。
(1)与西海固地区相比,分析有利于迁移到闽宁镇的农民脱贫致富的自然条件。
(2)说明部分农民迁移到闽宁镇,对西海固地区未迁移农民脱贫致富的作用。
(3)指出闽宁镇发展光伏农业科技大棚特色产业的优势社会经济条件。
(4)请在下列两个问题中,选择其中一个问题作答。
①概括闽宁镇脱贫致富的成功经验。②从经济发展角度为闽宁镇进一步奔小康提出建议。
【答案】(1)地处平原,地势平坦开阔;离黄河近,水源丰富;晴天多,太阳辐射丰富,昼夜温差大;位于贺兰山东麓,风沙灾害小。
(2)使西海固地区人口容量趋于合理,减轻人类经济活动对生态环境的不利影响,生态环境得到修复,生产生活条件得到改善。
(3)国家扶贫优惠政策支持;福建省和银川市的科技支持;靠近银川市,农产品市场广阔。
(4)①农民响应政府生态移民政策,迁移到环境条件较好地区;东部经济发达地区的有力帮扶;靠近大城市,对产业发展辐射带动作用大;因地制宜,发展优势产业,增加就业。
②在特色种植、光伏产业基础上,发展特色养殖、旅游产业等;扩大生产规模,提高产品商品率;发展农畜产品加工业,延长产业链,增加附加值。
【解析】
【分析】本题考查农业区位条件及农业可持续发展措施等,考查知识的综合运用能力。
【小问1详解】
有利于农业发展的自然条件应从地形、气候、土壤、水源等方面分析。据材料可知,闽宁镇坐落在贺兰山东麓的宁夏平原上,地势平坦开阔,而西海固地区地处黄土高原丘陵沟壑地带,地势起伏大;且黄河流经宁夏平原,灌溉水源丰富;据图可知,闽宁镇降水较少,晴天多,太阳辐射丰富,昼夜温差大;位于贺兰山东麓,受西北风影响小,风沙灾害小。
【小问2详解】
随着人口的迁出,对迁出区而言,人口迁出,可以缓解人地矛盾,减小土地压力,使西海固地区人口容量趋于合理;人地矛盾缓解,可以减轻人类不合理经济活动对生态环境的破坏,利于生态环境得到修复,生产生活条件得到改善,形成良性循环。
【小问3详解】
农业社会经济条件应从市场、交通、科 技、政策等方面分析。据材料可知,“1996年,我国东西部扶贫协作开启征程,闽宁镇成为福建省的帮扶对象”,说明有国家扶贫优惠政策支持,得到福建省和银川市的科技支持、资金支持,经济发展条件得到改善;据图可知,闽宁镇靠近银川市,农产品市场广 阔。
【小问4详解】
①西海固地区贫困人口搬迁至宁夏北部贺兰山东麓宁夏平原上的闽宁镇,农民响应政府生态移民政策,迁移到环境条件较好地区;由材料“闽宁镇成为福建省的帮扶对象”可知,东部经济发达地区的有力帮扶;从图中可看出,闽宁镇距银川较近,靠近大城市,距离市场较近,大城市对该镇产业发展辐射带动作用大,可因地制宜,发展优势产业,增加就业。
②经济发展的角度可从特色农业、农产品深加工和第三产业等方面来分析;由材料“该镇大力发展特色农业种植,如建设光伏农业科技大棚,棚上发电,棚内种植跳莱、水果等”可知,可在特色农业种植基础上,发展特色养殖、旅游产业等;由材料“大力发展特色农业种植”可知,通过扩大生产规模,提高产品商品率;利用当地丰富的农畜产品,发展农畜产品加工业,延长产业链,增加附加值。
【点睛】
30. 阅读图文材料,完成下列要求。
上海市是我国较早进入老龄化社会的城市,也是老龄化程度最高的大都市。上海中心城区老年人口密度大,老年人出行方式主要以步行和公共交通为主。随着家庭结构和居住方式的改变,养老机构提供的住养、生活护理等综合型服务成为居家养老的补充方式,养老机构可为老年人提供全托、日托等方式的养老服务。上海市养老产业发展迅速,养老机构从中心城区向近郊和远郊区逐步扩散,但中心城区养老机构数量多、密度大。如图示意上海市养老机构空间分布。
(1)说明上海市中心城区养老机构数量多的原因。
(2)列举两项上海市中心城区养老机构应当邻近城市公共基础设施。
(3)有人建议将中心城区一些养老机构搬迁至西南部的近郊区,试分析其原因。
【答案】30. 中心城区老年人口比例高,数量大;医疗服务条件好,健康保障能力强;公共交通更便捷,方便老年人出行。
31. 医疗(康养)机构;交通站点;城市公园。
32. 养老机构分散,竞争小;土地租金低,养老成本低;人类活动规模较小,环境质量高。
【解析】
【分析】本题以上海的养老产业为背景,涉及中心区养老机构数量多原因、养老机构应当邻近的城市公共基础设施、养老机构搬迁至西南部的近郊区可行性分析等相关知识,考查对图表信息的阅读与获取能力,知识的调动和运用能力,旨在培养学生的综合思维和区域认知等核心素养。
【小问1详解】
分析上海市中心城区养老机构数量多的原因主要可从中心城区的老年人数量(市场)及中心城区基础设施的完善性与便利性方面分析。根据材料“上海中心城区老年人口密度大”可知,中心城区老年人口数量多,市场较大;其次中心城区基础设施完善、医疗水平较高,可提供的服务种类较多;同时中心城区交通设施完善,公共交通便捷,方便老年人的出行。
【小问2详解】
由上题分析可知,养老机构对于医疗、公共交通的需求较大,所以养老机构应当临近医疗机构和公共交通站点;并且老年人对休闲活动的需求较大,所以养老机构应当临近城市公园等。
【小问3详解】
将中心城区一些养老机构搬迁至西南部近郊区的原因,可从对比两地发展康养产业优势的角度进行分析。与中心城区相比,西南部养老机构较少,可减少市场竞争;养老机构占地面积较大,而郊区地价较中心城区低,可减少养老机构的建设成本;此外郊区受人类活动影响较小,环境质量高。河流
径流量占流域的比重(%)
不同时段径流量占全年的比例(%)
4—6月
7—9月
10—12月
1—3月
印度河干流
53
31
54
8
7
支流①
13
44
36
8
12
支流②
14
28
56
7
9
支流③
4
30
51
8
11
支流④
16
19
64
10
7
2023-2024学年云南省云南师范大学附属中学高二上学期教学测评月考卷(三)地理试卷含解析: 这是一份2023-2024学年云南省云南师范大学附属中学高二上学期教学测评月考卷(三)地理试卷含解析,共21页。
2023-2024学年云南省文山州第一中学高二上学期期末测试地理试题含解析: 这是一份2023-2024学年云南省文山州第一中学高二上学期期末测试地理试题含解析,共21页。试卷主要包含了本卷为试题卷, 我国农村水贫困程度等内容,欢迎下载使用。
2023-2024学年云南省大理市第一中学高二上学期期末考地理试题含解析: 这是一份2023-2024学年云南省大理市第一中学高二上学期期末考地理试题含解析,共25页。试卷主要包含了单选题,综合题等内容,欢迎下载使用。