所属成套资源:5年(2019-2023)中考1年模拟物理分项汇编(天津专用)
专题15 安全用电-5年(2019-2023)中考1年模拟物理分项汇编(天津专用)
展开
这是一份专题15 安全用电-5年(2019-2023)中考1年模拟物理分项汇编(天津专用),文件包含专题15安全用电-5年2019-2023中考1年模拟物理分项汇编天津专用原卷版docx、专题15安全用电-5年2019-2023中考1年模拟物理分项汇编天津专用解析版docx等2份试卷配套教学资源,其中试卷共11页, 欢迎下载使用。
1.(2019•天津)如图中的家庭电路元件,连接顺序正确的是( )
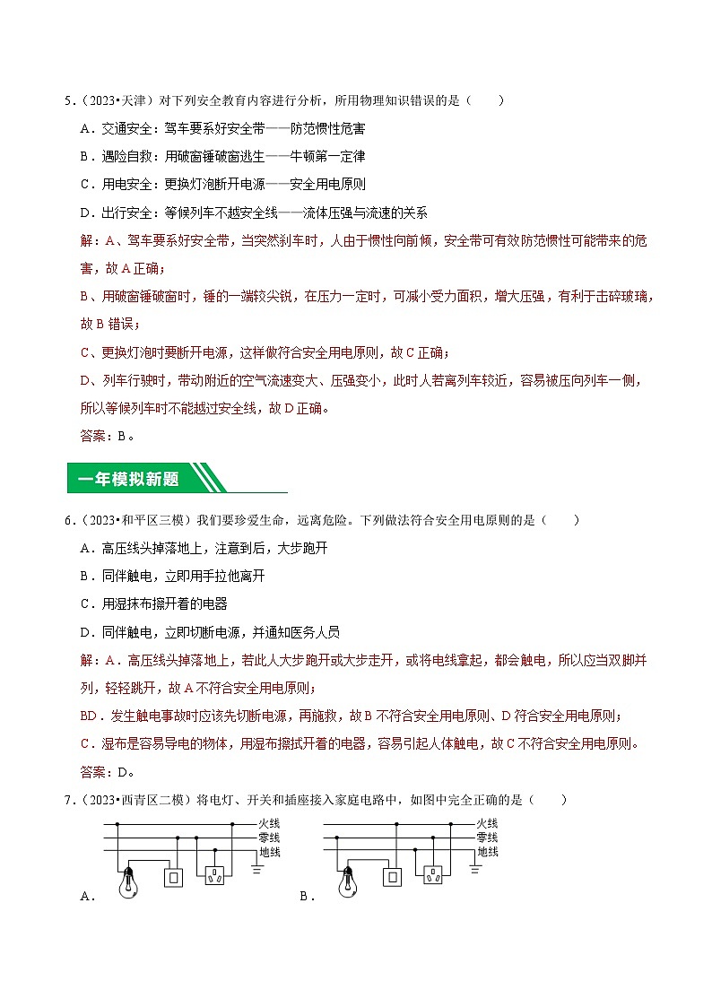
A.B.
C.D.
2.(2020•天津)如图1所示为部分家庭电路示意图,其中电器元件连接错误的是 (填标号);
如图2中,静止在通电螺线管周围的小磁针,其中指向错误的是 (填标号)。
3.(2021•天津)“珍爱生命,安全用电”。下列做法符合安全用电要求的是( )
A.在高压线下面钓鱼
B.用湿布擦拭正在发光的电灯
C.用铜丝代替保险丝
D.把电冰箱的金属外壳接地线
4.(2022•天津)“注意安全,珍爱生命”是同学们必备的意识。下列做法中符合安全用电要求的是( )
A.在高压线下放风筝
B.用电器着火时用水灭火
C.开关接在电灯和零线之间
D.更换灯泡前断开电源开关
5.(2023•天津)对下列安全教育内容进行分析,所用物理知识错误的是( )
A.交通安全:驾车要系好安全带——防范惯性危害
B.遇险自救:用破窗锤破窗逃生——牛顿第一定律
C.用电安全:更换灯泡断开电源——安全用电原则
D.出行安全:等候列车不越安全线——流体压强与流速的关系
6.(2023•和平区三模)我们要珍爱生命,远离危险。下列做法符合安全用电原则的是( )
A.高压线头掉落地上,注意到后,大步跑开
B.同伴触电,立即用手拉他离开
C.用湿抹布擦开着的电器
D.同伴触电,立即切断电源,并通知医务人员
7.(2023•西青区二模)将电灯、开关和插座接入家庭电路中,如图中完全正确的是( )
A. B.
C. D.
8.(2023•滨海新区二模)以下做法中符合安全用电原则的是( )
A.发生电火灾时,可用水扑灭
B.更换灯泡时,没有切断电源
C.控制电灯的开关一定要接在地线上
D.带金属外壳的用电器必须使用三孔插座
9.(2023•河西区一模)电网连着千万家,安全系着你我他。图中的做法符合安全用电要求的是( )
A.使用绝缘皮破损导线
B.在高压线下钓鱼
C.照明电路安装方式
D.更换灯泡前先切断电源
10.(2023•河东区一模)如图所示为部分家庭电路示意图,其中电器元件连接错误的是( )
A.①④B.②④C.②③D.①②③
11.(2023•南开区二模)如图所示是小明家常用的插线板,他在使用中发现:插线板上的指示灯在开关断开时不发光,插孔不能提供工作电压;而在开关闭合时指示灯发光,插孔可以提供工作电压;如果指示灯损坏,不影响其它插孔的正常使用。下列说法正确的是( )
A.插线板工作时插孔L与N之间的电压是36V
B.将测电笔插入E孔后氖管会发光
C.指示灯和每个插座之间是串联的
D.开关安装在插线板的干路上
12.(2023•河北区一模)如图所示的家庭电路,三孔插座连接正确,①和②为电灯和开关所在位置,闭合开关电灯正常工作,且符合安全用电原则。下列说法正确的是( )
A.②处应接开关
B.电能表应接在空气开关后
C.若开关短路,空气开关会切断电源
D.用试电笔接触a孔中的金属片,氖管会发光
13.(2023•南开区模拟)家庭电路中,电冰箱与电视机是 的(选填“串联”或“并联”);为了用电安全,电灯的开关应该接在 线和灯泡之间(选填“火”或“零”)。
14.(2023•和平区二模)为了防止电流过大将用电器烧坏,很多用电器都装有图甲所示的保险管。图乙和图丙分别是两个保险管的截面图,若两管内保险丝的材料相同、长度相同,则 图保险丝的电阻大;在电流和通电时间相同时, 图保险丝更容易烧断。(均选填“乙”或“丙”)
相关试卷
这是一份专题17 电与磁-5年(2019-2023)中考1年模拟物理分项汇编(天津专用),文件包含专题17电与磁-5年2019-2023中考1年模拟物理分项汇编天津专用原卷版docx、专题17电与磁-5年2019-2023中考1年模拟物理分项汇编天津专用解析版docx等2份试卷配套教学资源,其中试卷共14页, 欢迎下载使用。
这是一份专题13 电学基础综合-5年(2019-2023)中考1年模拟物理分项汇编(天津专用),文件包含专题13电学基础综合-5年2019-2023中考1年模拟物理分项汇编天津专用原卷版docx、专题13电学基础综合-5年2019-2023中考1年模拟物理分项汇编天津专用解析版docx等2份试卷配套教学资源,其中试卷共16页, 欢迎下载使用。
这是一份专题12 电热计算-5年(2019-2023)中考1年模拟物理分项汇编(天津专用),文件包含专题12电热计算-5年2019-2023中考1年模拟物理分项汇编天津专用原卷版docx、专题12电热计算-5年2019-2023中考1年模拟物理分项汇编天津专用解析版docx等2份试卷配套教学资源,其中试卷共14页, 欢迎下载使用。

