所属成套资源:5年(2019-2023)中考1年模拟物理分项汇编(天津专用)
专题07 力、运动和力-5年(2019-2023)中考1年模拟物理分项汇编(天津专用)
展开
这是一份专题07 力、运动和力-5年(2019-2023)中考1年模拟物理分项汇编(天津专用),文件包含专题07力运动和力-5年2019-2023中考1年模拟物理分项汇编天津专用原卷版docx、专题07力运动和力-5年2019-2023中考1年模拟物理分项汇编天津专用解析版docx等2份试卷配套教学资源,其中试卷共13页, 欢迎下载使用。
1.(2023•天津)如图所示,建筑工人在砌墙时常用铅垂线来检查墙壁是否竖直。这是利用了( )
A.重力的方向B.重力的大小
C.重力的作用点D.重力与质量的关系
2.(2022•天津)下表中的物理知识与事例不相符的是( )
A.①B.②C.③D.④
3.(2021•天津)在平直的路面上,一个人沿水平方向用20N的力推一辆重为150N的小车匀速向西运动,则小车所受阻力的大小和方向分别为( )
A.20N,向西B.20N,向东C.150N,向西D.150N,向东
4.(2020•天津)一辆在水平道路上做匀速直线运动的汽车,它受到的平衡力有( )
A.一对B.二对C.三对D.四对
5.(2019•天津)如图所示,人坐在小船上,在用力向前推另一艘小船时,人和自己坐的小船却向后移动。该现象说明了( )
A.力能使物体发生形变
B.物体间力的作用是相互的
C.力的作用效果与力的大小有关
D.力的作用效果与力的作用点有关
6.(2023•西青区一模)铅球落地后沿水平地面向前滚动(如图所示),其中能正确表示铅球所受重力方向的是( )
A. B. C. D.
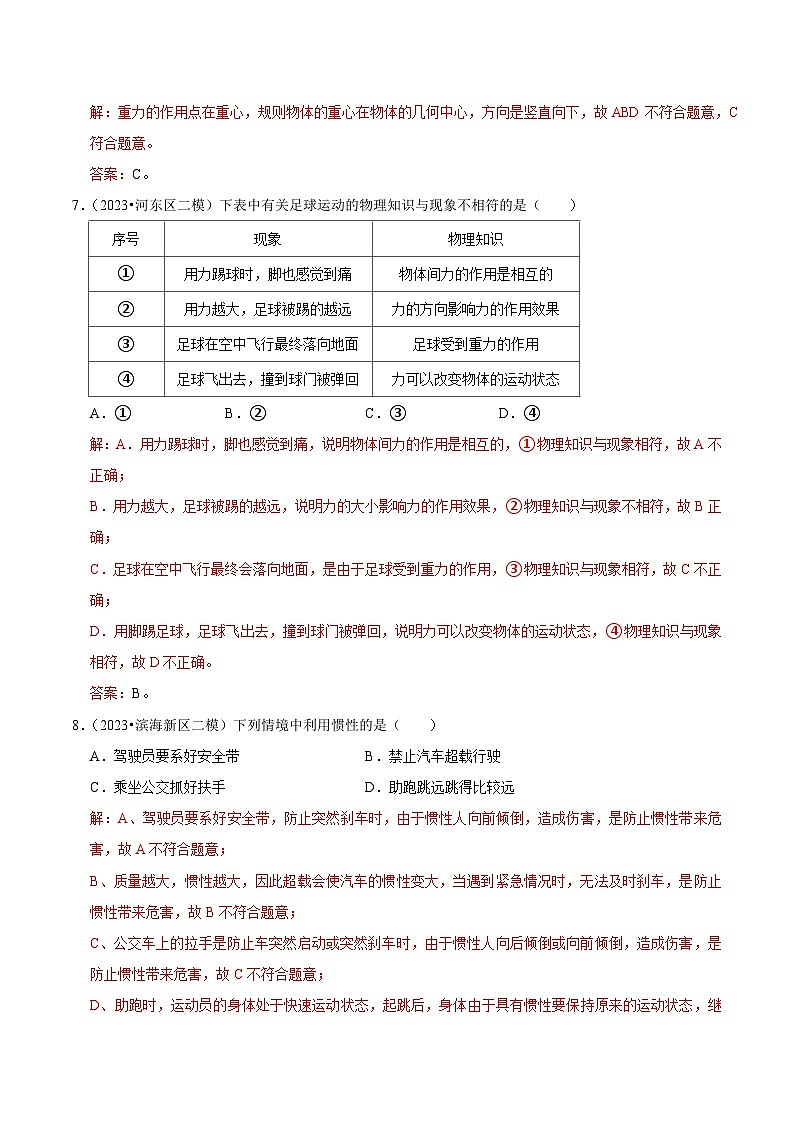
7.(2023•河东区二模)下表中有关足球运动的物理知识与现象不相符的是( )
A.①B.②C.③D.④
8.(2023•滨海新区二模)下列情境中利用惯性的是( )
A.驾驶员要系好安全带B.禁止汽车超载行驶
C.乘坐公交抓好扶手D.助跑跳远跳得比较远
9.(2023•东丽区一模)如图所示,小芳站在体重计上,与小芳所受重力相互平衡的力是( )
A.体重计所受的重力B.小芳对体重计的压力
C.地面对体重计的支持力D.体重计对小芳的支持力
10.(2023•河西区一模)一物体沿斜面匀速下滑,小光画出了该物体的受力示意图,如图所示。对于图中的受力分析,画法均正确的一组是( )
A.G和F支B.F压和fC.F支和F压D.G和f
11.(2023•西青区二模)如图所示的措施中,为了增大摩擦的是( )
A.甲图给门的合页加润滑剂
B.乙图在手上涂防滑粉
C.丙图冰壶运动员用冰刷摩擦冰面
D.丁图机器运动部分安装滚动轴承
12.(2023•南开区一模)同学们在为今年的体育中考做准备,下列说法不正确的是( )
A.垫排球时,感到手疼痛,说明力的作用是相互的
B.垫排球时,排球向上弹起,说明力可以改变物体的运动状态
C.扔实心球时,实心球脱离手在空中飞行的过程中,铅球受到重力和手的推力
D.引体向上时,静止挂在横杆上的同学受到的重力与杆对同学的支持力是一对平衡力
13.(2023•河西区二模)如图一辆汽车在水平地面上做匀速直线运动。下列说法正确的是( )
A.汽车受到的重力和地面受到的压力是一对相互作用力
B.汽车受到的重力和地面对汽车的支持力是一对平衡力
C.汽车对地面的压力和地面对汽车的支持力是一对平衡力
D.地面对汽车的支持力和汽车受到的阻力是一对相互作用力
14.(2023•河东区一模)如图所示,一位同学沿水平方向用力推箱子,使箱子在水平地面上做匀速直线运动,下列说法正确的是( )
A.箱子受到的重力和同学对箱子的推力是一对平衡力
B.同学对箱子的推力和箱子对同学的推力是一对平衡力
C.箱子受到的重力和箱子对地面的压力是一对相互作用力
D.箱子对地面的压力和地面对箱子的支持力是一对相互作用力
15.(2023•滨海新区二模)我国“天问一号”成功着陆火星,火星上迎来第一面五星红旗。“天问一号”在火星表面留下了明显的痕迹,说明了力可以改变物体的 。着陆器启动反推火箭向下喷火减速着陆,利用了物体间力的作用是 的。
16.(2023•河西区二模)如图1所示,建筑工人通常用重锤线来检验墙壁是否竖直,这是根据重力的方向总是 的原理制成的;如图2,跳水运动员站到踏板上,踏板发生了形变,当她走到踏板前端,踏板弯曲得更大,说明力的作用效果与力的 有关。
17.(2023•东丽区二模)如图所示,小明正驱动滑板车向前滑行,他将一只脚踏在滑板车上,另一只脚向后蹬地,滑板车就能向前运动,这是因为物体间力的作用是 ;此时若停止向后蹬地,由于 滑板车还会继续向前运动一段距离。
18.(2023•西青区一模)质量为1200g的物体在20N水平拉力F的作用下匀速直线运动,该物体受重力大小为 N,摩擦力为 N。(g=10N/kg)
19.(2023•南开区一模)如图所示,物块A的重力GA=20N,物块B的重力GB=10N,水平推力F作用在A上,A与竖直墙面接触,A和B均静止,此时墙面受到的摩擦力大小为 N,方向为 。
20.(2023•西青区校级模拟)如图是探究“滑动摩擦力的大小与什么有关系的实验”,在水平桌面上,用弹簧测力计水平向右拉动木块,使其做 运动,木块所受的滑动摩擦力的大小是 N。
序号
事例
物理知识
①
砌墙时用铅垂线
重力的方向
②
鞋底刻有花纹
减小摩擦
③
乘车时系安全带
防范惯性的危害
④
远离门轴推门
力的作用点影响力的作用效果
序号
现象
物理知识
①
用力踢球时,脚也感觉到痛
物体间力的作用是相互的
②
用力越大,足球被踢的越远
力的方向影响力的作用效果
③
足球在空中飞行最终落向地面
足球受到重力的作用
④
足球飞出去,撞到球门被弹回
力可以改变物体的运动状态
相关试卷
这是一份专题04 运动和力-5年(2019-2023)中考1年模拟物理真题分项汇编(北京专用),文件包含专题04运动和力-5年2019-2023中考1年模拟物理分项汇编北京专用原卷版docx、专题04运动和力-5年2019-2023中考1年模拟物理分项汇编北京专用解析版docx等2份试卷配套教学资源,其中试卷共32页, 欢迎下载使用。
这是一份专题08 运动和力-5年(2019-2023)中考1年模拟物理分项汇编(河南专用),文件包含专题08运动和力-5年2019-2023中考1年模拟物理分项汇编河南专用原卷版docx、专题08运动和力-5年2019-2023中考1年模拟物理分项汇编河南专用解析版docx等2份试卷配套教学资源,其中试卷共37页, 欢迎下载使用。
这是一份专题07 力-5年(2019-2023)中考1年模拟物理分项汇编(河南专用),文件包含专题07力-5年2019-2023中考1年模拟物理分项汇编河南专用原卷版docx、专题07力-5年2019-2023中考1年模拟物理分项汇编河南专用解析版docx等2份试卷配套教学资源,其中试卷共27页, 欢迎下载使用。

