2023-2024学年苏科版七年级生物上册第2章《生物与环境》知识点
展开
这是一份2023-2024学年苏科版七年级生物上册第2章《生物与环境》知识点,共3页。
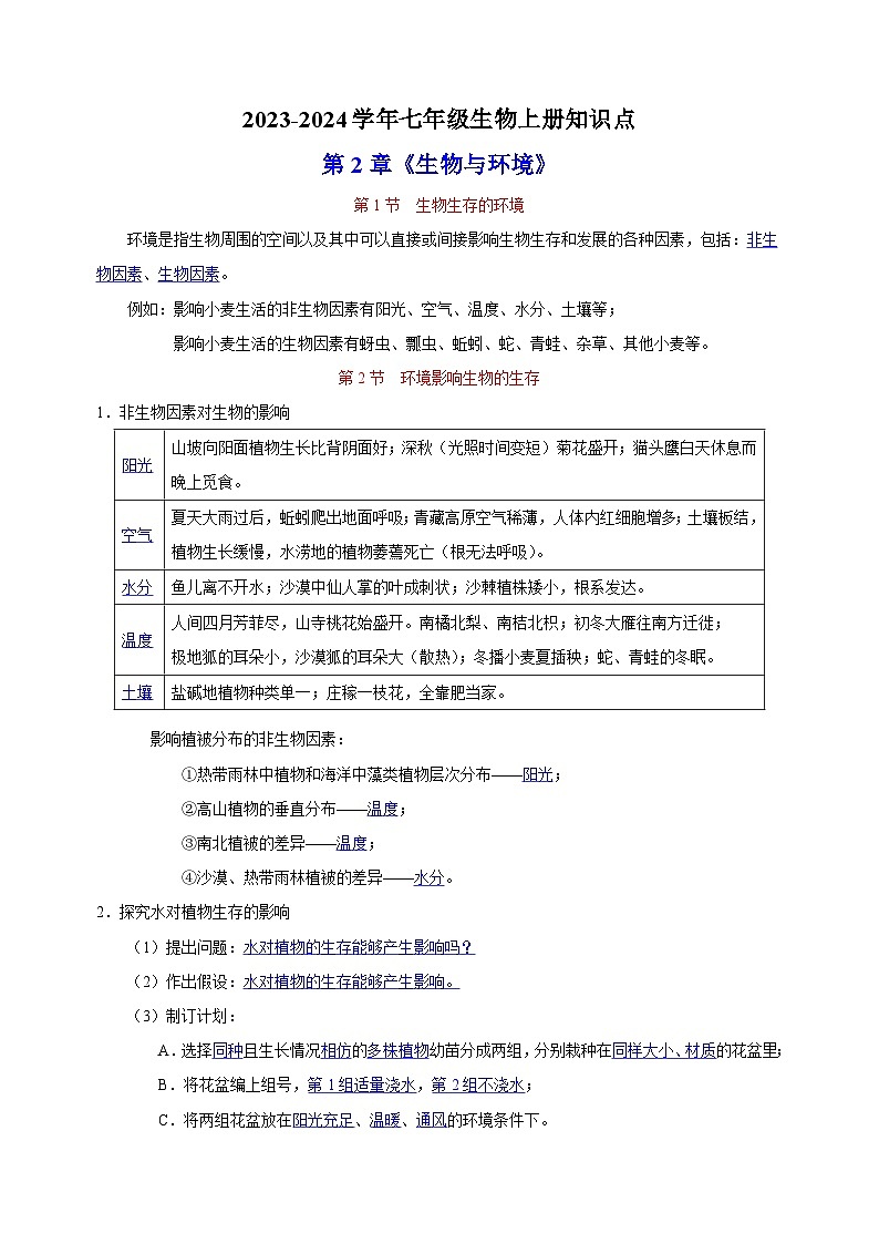
2023-2024学年七年级生物上册知识点第2章《生物与环境》第1节 生物生存的环境环境是指生物周围的空间以及其中可以直接或间接影响生物生存和发展的各种因素,包括:非生物因素、生物因素。例如:影响小麦生活的非生物因素有阳光、空气、温度、水分、土壤等;影响小麦生活的生物因素有蚜虫、瓢虫、蚯蚓、蛇、青蛙、杂草、其他小麦等。第2节 环境影响生物的生存1.非生物因素对生物的影响影响植被分布的非生物因素:①热带雨林中植物和海洋中藻类植物层次分布——阳光;②高山植物的垂直分布——温度;③南北植被的差异——温度;④沙漠、热带雨林植被的差异——水分。2.探究水对植物生存的影响(1)提出问题:水对植物的生存能够产生影响吗?(2)作出假设:水对植物的生存能够产生影响。(3)制订计划:A.选择同种且生长情况相仿的多株植物幼苗分成两组,分别栽种在同样大小、材质的花盆里;B.将花盆编上组号,第1组适量浇水,第2组不浇水;C.将两组花盆放在阳光充足、温暖、通风的环境条件下。(4)实施计划:第1组幼苗长势良好;第2组幼苗长势不好。(5)得出结论:水对植物的生存能够产生影响。(6)表达和交流:①本实验中,第1组是对照组,第2组是实验组。本实验要研究的单一变量是水。②两个小组都选择多株幼苗,是为了避免误差,保证实验的数据的准确性。3.生物因素对生物的影响第3节 生物对环境的影响1.分析生物对环境的影响(1)牛、蜣螂各自对环境产生了什么影响?牛粪污染环境、破坏草原植被,滋生蝇蛆,破坏了生态平衡;中国蜣螂能保护环境,改良土壤,恢复生态环境的平衡。(2)澳大利亚政府为什么要引进中国蜣螂,而不用人工的方法清除牛粪和喷洒灭蝇杀虫剂?使用人工方法清除牛粪,要浪费大量人力、物力;喷洒杀虫剂会导致环境污染;引进中国蜣螂,是有效的生物防治方法,既节约,又能避免污染环境。2、探究不同植被对空气湿度的影响(1)提出问题:不同植被对空气湿度的影响不同吗?(2)作出假设:不同植被对空气湿度的产生不同影响。(3)制订计划:分小组选择3种不同的环境(灌木丛、草坪、裸地)。在一天内,选择早、中、晚3个时间段,分别测试3种环境的湿度。每次测试时,要测量3个数据,每个数据的测量时间相隔8~10分钟。把测量的数据记录下来,取平均值。(4)实施计划:记录结果。(5)得出结论:不同植被对空气湿度的产生不同影响。 (6)表达和交流:①以晚上测量的数值为例,能成为对照组的是裸地组和灌木组或裸地组和草坪组,对照组都是裸地组,其中,单一变量是空气湿度。= 2 \* GB3②由于工具、操作者、测量时间、地点等原因,导致测量结果会有误差。怎样才能提高数据的可靠性?测量时,重复几次,取其平均值,可以提高数据的可靠性。3.蚯蚓能够疏松土壤,增加肥力;苔藓植物能够蓄积水分,保持水土;沙地上栽种植物可以防风固沙,防止水土流失;说明生物与环境之间是相互影响、相互作用的。即生物在适应环境的同时,影响了环境,这种影响可能是有利的也可能是有害的。第4节 生物对环境的适应1.生物对环境的适应是普遍存在的,每一种生物都具有适应环境的能力;生物只有适应环境才能生存下来,否则,就会被环境淘汰。生物对环境的适应不仅表现在形态和结构方面,还表现在生理和行为等各个方面。形态上适应如有些动物的保护色、警戒色、拟态,例如枯叶蝶停在树上像枯叶,竹节虫具有与树枝相似的体形,变色龙的体色随环境颜色变化;结构上适应如鸟的翼适于飞翔,鱼的鳍适于游泳,仙人掌的叶成刺状,骆驼刺地下根比地上部分长很多,寒冷海域中的海豹皮下脂肪厚,莲“中通外直”,其地下茎(莲藕)和荷叶、叶柄中都有贯通的气腔;生理行为上的适应有鸟类迁徙、蛇蛙冬眠。2.生物对环境的适应是相对的,每一种生物只能适应一定的环境,而不能适应所有的环境。环境发生变化时,生物对环境的适应可能会变成不适应或易被天敌发现。例如中生代的恐龙由于气候、环境的巨大变化而灭绝。阳光山坡向阳面植物生长比背阴面好;深秋(光照时间变短)菊花盛开;猫头鹰白天休息而晚上觅食。空气夏天大雨过后,蚯蚓爬出地面呼吸;青藏高原空气稀薄,人体内红细胞增多;土壤板结,植物生长缓慢,水涝地的植物萎蔫死亡(根无法呼吸)。水分鱼儿离不开水;沙漠中仙人掌的叶成刺状;沙棘植株矮小,根系发达。温度人间四月芳菲尽,山寺桃花始盛开。南橘北梨、南桔北枳;初冬大雁往南方迁徙;极地狐的耳朵小,沙漠狐的耳朵大(散热);冬播小麦夏插秧;蛇、青蛙的冬眠。土壤盐碱地植物种类单一;庄稼一枝花,全靠肥当家。种内关系种内互助蚂蚁、蜜蜂群体成员之间分工合作。种内争斗植物种植过密反而减产(争夺阳光、肥料、水)。种间关系捕食七星瓢虫捕食蚜虫;猫头鹰捕捉老鼠;猎豹捕食羚羊、羊吃草。竞争稻田里杂草和水稻争夺阳光;草盛豆苗稀;草原上的兔子与牛羊。寄生菟丝子将细根伸入大豆的茎内吸收营养;动物体内的蛔虫、血吸虫。互利共生根瘤菌与豆科植物;真菌和藻类的共生体——地衣。种间互助蝴蝶和有花植物;挖蜜獾和找蜜鸟;寄居蟹和海葵。

