


还剩8页未读,
继续阅读
16,四川省德阳市2023-2024学年高二上学期期末考试历史试题
展开
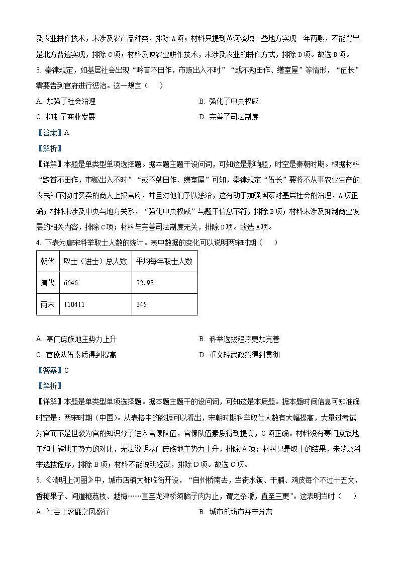
这是一份16,四川省德阳市2023-2024学年高二上学期期末考试历史试题,共11页。试卷主要包含了本试卷分第Ⅰ卷和第Ⅱ卷,共6页, 下表为唐宋科举取士人数的统计等内容,欢迎下载使用。
相关试卷
2023-2024学年四川省凉山州西昌市高二上学期期末考试历史试题含答案:
这是一份2023-2024学年四川省凉山州西昌市高二上学期期末考试历史试题含答案,共9页。试卷主要包含了明朝加强了对北部边疆的治理等内容,欢迎下载使用。
2023-2024学年四川省眉山市高二上学期期末考试历史试题含答案:
这是一份2023-2024学年四川省眉山市高二上学期期末考试历史试题含答案,共7页。试卷主要包含了考试结束后,将答题卡交回,《罗马民法大全》规定等内容,欢迎下载使用。
2022-2023学年四川省德阳市第一学期高一期末考试历史试题含答案:
这是一份2022-2023学年四川省德阳市第一学期高一期末考试历史试题含答案,共5页。试卷主要包含了图2中的变化表明到南宋时我国等内容,欢迎下载使用。
