60,河北省保定市曲阳县2023-2024学年七年级上学期期末地理试题
展开
这是一份60,河北省保定市曲阳县2023-2024学年七年级上学期期末地理试题,共17页。试卷主要包含了选择题,综合题等内容,欢迎下载使用。
七年级地理试卷
一、选择题(共30小题每小题2分,共60分)
“地理”一词的来源是什么?地理与生产建设有何关系?地理环境造就了怎样的风土人情?某校七年级学生带着这样的疑问走入地理课堂。据此,完成下面小题。
1. 下列现象与“地理”关系不大的是( )
A. 小李正在教室里上课B. 湿润地区多种植水稻
C. 浏阳有春夏秋冬四季的变化D. 乳品加工场多靠近奶牛场
2. 从前欧洲流传这样一句话:“上帝创造了人,荷兰风车创造了陆地。”这说明荷兰风车在生产中的作用是( )
A. 旅游观光B. 风力发电C. 碾磨谷物D. 抽水造陆
【答案】1. A 2. D
【解析】
【1题详解】
水稻是喜温喜湿的作物,适合在湿润区种植,B与地理有关系;浏阳位于北温带,有四季变化,C有地理有关系;为了获得更新鲜的原料,乳品加工场多分布在奶牛场附近,D与地理有关系。只有A小李正在教室里上课与地理关系不大,故选A。
【2题详解】
荷兰是一个低地国家,随着荷兰人民围海造陆工程的大规模开展,风车在这项艰巨的工程中发挥了重要作用,荷兰风车在填海造陆当中的作用是用来排除沼泽地的积水。排除ABC,D正确。故选D。
【点睛】海陆变迁的主要原因是地壳的变动和海平面的升降,次要原因是是人类活动,如填海造陆等。
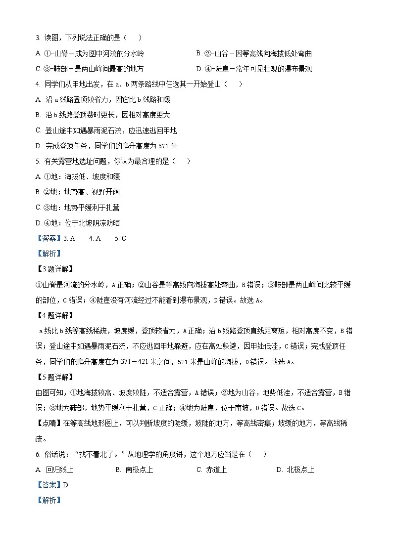
下图是北京市某山区等高线地形图。读图,完成下列小题。
3. 读图,下列说法正确的是( )
A. ①-山脊-成为图中河流的分水岭B. ②-山谷-因等高线向海拔低处弯曲
C. ③-鞍部-是两山峰间最高的地方D. ④-陡崖-常年可见壮观的瀑布景观
4. 同学们从甲地出发,在a、b两条路线中任选其一开始登山( )
A. 沿a线路登顶较省力,因它比b线路和缓
B. 沿b线路登顶费时更长,因相对高度更大
C. 登山途中如遇暴雨泥石流,应迅速逃回甲地
D. 完成登顶任务,同学们的爬升高度为571米
5. 有关露营地选址问题,你认为最合理的是( )
A. ①地:海拔低、坡度和缓
B. ②地;地势高、视野开阔
C. ③地:地势平缓利于扎营
D. ④地:位于北坡阴凉防晒
【答案】3. A 4. A 5. C
【解析】
【3题详解】
①山脊是河流的分水岭,A正确;②山谷是等高线向海拔高处弯曲,B错误;③鞍部是两山峰间比较平缓的部位,C错误;④陡崖没有河流经过不能看到瀑布景观,D错误。故选A。
【4题详解】
a线比b线等高线稀疏,坡度缓,登顶较省力,A正确;沿b线路登顶直线距离短,相对高度不变,B错误;登山途中如遇暴雨泥石流,不应逃回甲地躲避,应在高处躲避,因甲处低洼,C错误;完成登顶任务,同学们爬升高度在为371-421米之间,571米是山峰的海拔,D错误。故选A。
【5题详解】
由图可知,①地海拔较高、坡度较陡,不适合露营,A错误;②地为山谷,地势低洼,不适合露营,B错误;③地为鞍部,地势平缓利于扎营,C正确;④地为陡崖,位于南坡,D错误。故选C。
【点睛】在等高线地形图上,可以判断坡度的陡缓,坡陡的地方,等高线密集;坡缓的地方,等高线稀疏。
6. 俗话说:“找不着北了。”从地理学的角度讲,这个地方应当是在( )
A. 回归线上B. 南极点上C. 赤道上D. 北极点上
【答案】D
【解析】
【详解】北极点是地球的最北端,在北极点上,四周都是南,所以在北极点上符合俗话说:“我不着北了”,D正确;南极点上四周都是北,回归线和赤道上都有东西南北之分,A、B、C错误。故选D。
戴马克松地图是第一张世界视像图,该图在一个平面上向人类展示了无明显变形的各个大陆。读图回答下列小题。
7. 下列关于海陆分布的叙述,正确的是( )
A. 陆地面积北半球小于南半球B. 北半球的陆地面积大于海洋面积
C. 七分陆地,三分海洋D. 全球海洋面积占71%,陆地面积占29%
8. 图中甲乙丙丁四大洲中,跨纬度最广的大洲是( )
A. 甲B. 乙C. 丙D. 丁
【答案】7. D 8. A
【解析】
【分析】
【7题详解】
陆地面积北半球大于南半球 ,A错误;北半球的陆地面积小于海洋面积,B错误;世界海洋面积约占71%,陆地面积约占29%,固有“三分陆地,七分海洋”的说法,C错误,D准确。所以选D。
【8题详解】
全世界跨纬度最广的大洲是亚洲,根据图示信息,甲为亚洲,A正确,BCD错误。所以选A。
【点睛】要熟练掌握七大洲、四大洋的相关地理知识,并能准确提取运用。
9. 下列现象说明海洋和陆地处于不断运动变化之中的是( )
A. 岛礁有时被淹没而有时露出B. 台湾海峡海底发现森林遗迹
C. 青藏高原上有许多珍稀动植物D. 杭州湾两岸架起了跨海大桥
【答案】B
【解析】
【详解】台湾海峡海底发现森林遗迹说明台湾海峡曾经是陆地,后来由于地壳下陷成为现在的海洋,属于海陆变迁现象,B正确;岛礁有时被淹没而有时露出、青藏高原上有许多珍稀动植物、杭州湾两岸架起了跨海大桥不属于海陆变迁现象,ACD错误。故选B。
10. 日本多火山、地震的原因是( )
A. 位于欧亚板块、美洲板块交界处,地壳活跃
B. 位于欧亚板块、印度洋板块交界处、地壳活跃
C. 位于欧亚板块、太平洋板块交界处、地壳活跃
D. 位于欧亚板块、大洋洲板块交界处、板块活跃
【答案】C
【解析】
【详解】由已学知识,日本位于亚欧板块和太平洋板块的交界处,地壳活跃,多火山地震,富士山是日本最高的活火山,C正确;ABD错误。故选C。
11. 读世界部分地区地图,回答下题。
①②③分别代表的大洲是( )
A. 亚洲、非洲、大洋洲B. 非洲、大洋洲、亚洲
C. 大洋洲、亚洲、非洲D. 欧洲、亚洲、非洲
【答案】A
【解析】
【详解】据图可知,①②③分别代表的大洲是亚洲、非洲和大洋洲,其中亚洲是世界上面积最大的大洲,A正确,BCD错误。故选A。
读某地地形剖面示意,完成下列小题。
12. 图中①②③④表示的地形类型依次是( )
A. 平原、丘陵、山地、高原
B. 山地、高原、平原、丘陵
C. 丘陵、平原、高原、山地
D. 高原、山地、丘陵、平原
13. 图中④地的海拔为( )
A. 小于200米
B. 200-500米
C. 大于500米
D. 海平面以下
【答案】12. D 13. A
【解析】
【12题详解】
从图中看出,①处海拔在500米以上,地面起伏较小,面平边陡,为高原地形;②处海拔在500米以上,地势崎岖,高而陡,为山地地形;③处海拔在500以下,坡度和缓,低而缓,为丘陵地形;④处海拔在200米以下,地势平坦,低而平,为平原地形,D正确。故选D。
【13题详解】
从图中看出,图中④地高出海平面的垂直距离为0~200米,A正确,排除BCD;故选A 。
【点睛】山地:海拔在500米以上,相对高度大,坡度较陡,沟谷幽深;丘陵:海拔在500米以下,相对高度不大,起伏和缓;平原:海拔一般在200米以下,地面广阔平坦;高原:海 拔多在500米以上,地面广阔,起伏和缓;盆地:四周被山岭、高原环绕,中间为平原或丘陵。
到2020年,世界人口总数突破77亿,人口增长仍以较快速度在持续增长,人口分布疏密不均。阅读世界人口分布图,完成下列小题。
14. 读图分析,世界人口稠密(人口密度>100人/平方千米)的地区描述正确的是( )
A. 亚洲北部B. 南美洲北部C. 北美洲北部D. 亚洲南部
15. 自然环境是影响人口疏密分布的重要因素,造成图中甲处人口分布稀疏自然因素是( )
A. 平原广布B. 气候湿热C. 气候高寒D. 交通便利
16. 如果在100平方千米区域范围内,居住生活着1000人,该地区的人口密度为( )
A. 10人/平方千米B. 10平方千米/人C. 0.1人/平方千米D. 1平方千米/人
【答案】14. D 15. C 16. A
【解析】
【14题详解】
由图可知,世界人口稠密的地区主要分布在亚洲东部和南部,欧洲西部及北美洲东部,D正确。亚洲北部,南美洲北部和北美洲北部人口稀疏,A、B、C错误,故选D。
【15题详解】
由图可知,位于亚洲的青藏高原地区,该地区海拔高,气温低,人口稀疏,山地多,交通不便,造成图中甲处人口分布稀疏自然因素是气候高寒,C正确,A、B、D错误,故选C。
【16题详解】
人口密度是单位面积土地上居住的人口数。人口密度=人口数处于面积,该地区的人口密度为1000人100平方千米=10人/平方千米,A正确,B、C、D错误,故选A。
【点睛】世界人口分布有的地区稠密,有的地区稀疏,人口的分布是不平的衡,一般来说,人口稠密地区的自然条件优越,人口稀疏地区的自然条件恶劣。
下图是某地气候统计图,读图,完成下面小题。
17. 由图可知该地所处的半球位置和五带位置分别是( )
A. 南半球、南温带B. 北半球、北温带
C. 北半球、热带D. 南半球、南寒带
18. 该地所属的气候类型是( )
A. 温带季风气候B. 温带大陆性气候C. 地中海式气候D. 热带沙漠气候
19. 该地气候特征是( )
A. 夏季高温多雨,冬季温和少雨B. 夏季高温多雨,冬季寒冷干燥
C. 夏季炎热干燥,冬季温和多雨D. 冬冷夏热,降水稀少
【答案】17. B 18. A 19. B
【解析】
【分析】
【17题详解】
由图可以看出,该地最热月出现在7月,是位于南北半球北半球;最高气温约25摄氏度,最低气温约零下5摄氏度,是位于北温带地区,故选B。
【18题详解】
由上题可在,该地属于北温带,夏季高温多雨、冬季寒冷干燥,属于温带季风气候,故选A。
【19题详解】
由图可知,该地是夏季高温多雨、冬季寒冷干燥的温带季风气候,主要分布在亚欧大陆中纬度地区的东岸,故选B。
【点睛】本题考查温带季风气候有关知识。
“自古逢秋悲寂寥,我言秋日胜春朝”,秋天也如春天般绚烂多彩。美国《国家地理》杂志评选出了全球十大赏秋地。图为世界年平均气温及十大赏秋地分布图。据此完成下列小题。
20. 全球十大赏秋地位于( )
A. 热带B. 北温带C. 南温带D. 北寒带
21. 我国四川九寨沟入选全球十大赏秋地,九寨沟的年平均气温范围是( )
A. -10℃~0℃B. 0℃~10℃C. 10℃~20℃D. 20℃以上
22. 读图可知,世界年平均气温分布的一般规律是( )
A. 气温从低纬度向高纬度递减
B. 气温从沿海向内陆递减
C. 气温从低海拔向高海拔递增
D. 气温从城市向乡村递减
【答案】20. B 21. B 22. A
【解析】
【20题详解】
热带的纬度范围是23.5°N﹣23.5°S,北温带的纬度范围是23.5°N﹣66.5°N,北寒带的纬度范围是66.5°N﹣90°N,南温带的纬度范围是23.5°S﹣66.5°S,南寒带的纬度范围是66.5°S﹣90°S。读图可知,全球十大赏秋地位于都位于北温带。故选B。
【21题详解】
根据等温线数值变化,九寨沟的年平均气温是在0℃~10℃。故选B。
【22题详解】
读图可知,低纬度地区太阳高度角大,太阳辐射强烈,获得的热量多,气温高;随着纬度的升高,太阳高度角逐渐减小,太阳的辐射逐渐减弱,获得的热量逐渐减少,气温逐渐降低;因此世界年平均气温的分布规律是由低纬度向两极气温逐渐降低,A正确;沿海与内陆不同季节气温不同,B错误;同纬度地区,气温从低海拔向高海拔递减,C错误;气温从城市向乡村递减,不是世界气温分布的一般规律,D错误。故选A。
【点睛】世界年平均气温的分布规律有三条:①从纬度位置看:从低纬度向两极气温逐渐降低;②从海陆位置看:同纬度的海洋和陆地气温并不一样,夏季陆地气温高,冬季海洋气温高;③从海拔高度看:地势越高气温越低,海拔每升高100米气温下降0.6℃。影响气候的因素主要有纬度因素、海陆因素、洋流、地形地势因素和人类活动等。
23. 下列各组气候类型,欧洲西部分布面积最广的是( )
A. 温带海洋性气候B. 温带季风气候C. 热带草原气候D. 温带大陆性气候
【答案】A
【解析】
【分析】
【详解】温带海洋性气候主要分布在中纬度的大陆西岸,其中在欧洲西部分布面积最广;温带季风气候主要分布在中纬度的大陆东岸;热带草原气候非洲分布最广;温带大陆性气候亚洲分布最广。故选A。
【点睛】
24. 有一座高达5000米的高山,如果山脚的气温是24℃,那么山顶的气温应该是( )
A. 6℃B. —9℃C. —6℃D. —3℃
【答案】C
【解析】
【分析】
【详解】一般情况下,海拔每增高100米,气温约下降0.6℃。有一座高达5000米的高山,如果山脚的气温是24℃,那么山顶的气温应该是24℃-5000m÷100×0.6℃=-6℃。故选C。
【点睛】
25. 以下哪句话描述的是气候( )
A. 夜来风雨声,花落知多少B. 昆明四季如春
C. 今天多云转晴D. 狂风暴雨
【答案】B
【解析】
【详解】气候是某个地方多年的天气平均状况,具有稳定性,“昆明四季如春”描述的是气候,“夜来风雨声,花落知多少”、“今天多云转晴”和“狂风暴雨”描述的是天气。B符合题意,ACD不符合题意。故选B。
地中海沿岸的阳光、沙滩、海洋资源丰富,是欧洲人的旅游胜地。图1为“地中海气候图”,图2为“地中海沿岸景观图”。据此完成下列小题。
26. 该地气候特征为( )
A. 夏季炎热干燥,冬季温暖湿润B. 夏季高温多雨,冬季寒冷干燥
C. 全年高温多雨D. 全年炎热干燥
27. 地中海沿岸的国家希腊建筑以白色为主,式样古拙,在白墙的氛围中不时透出烂漫的花丛,生活在这里的人们是( )
A. 白种人,信仰伊斯兰教B. 黄种人,信仰佛教
C. 白种人,信仰基督教D. 黑种人,信仰基督教
【答案】26. A 27. C
【解析】
【26题详解】
通过图中的气温曲线可知,地中海气候最冷的月份(1月),平均气温在10℃以上;最热的月份(7月),平均气温在23℃以上,据此可推知地中海气候夏季炎热,冬季温和。通过图中的降水量柱状图可知,地中海气候12月、1月、2月,月降水量均在100毫米以 上;6月、7月、8月,各月降水量均在 30毫米以下,据此可推知地中海气候冬季多雨,夏季少雨。综合地中海气候的冷热和干湿状况可知,地中海气候的特征是夏季炎热干燥,冬季温暖湿润,A正确,BCD错误。故选A。
【27题详解】
图示为欧洲部分的地中海沿岸景观,根据所学知识可知,地中海北岸的欧洲南部主要为白种人,信仰基督教,C正确,A错误;黄种人主要分布在亚洲东部和东南部,黑种人主要分布在撒哈拉以南的非洲,BD错误。故选C。
【点睛】 黄色人种主要分布在亚洲东部和东南部,美洲印第安人和北冰洋沿岸的因纽特人(过去叫爱斯基摩人)也属于黄色人种;白色人种主要分布在欧洲、北美洲、非洲北部、亚洲的西部和南部及大洋洲;黑色人种主要分布在非洲的中部和南部,由于历史的原因,美洲地区也有一定数量的黑色人种。
28. 划分发达国家与发展中国家的主要依据是( )
①人口多少②资源丰富与否③科学技术
④经济发展水平⑤疆域大小⑥人民生活水平
A. ①②③B. ①③⑤C. ②④⑤D. ③④⑥
【答案】D
【解析】
【详解】发达国家和发展中国家的划分依据主要是经济发展水平的差异。发达国家,指经济发展水平较高、技术较为先进、生活水平较高的国家,发达国家大多具有较高的人均国民生产总值;发展中国家指经济、技术、人民生活水平程度较低的国家,与发达国家相对。故③④⑥叙述正确,故选D。
29. 关于全球气候变暖造成的的影响,叙述正确的是( )
A. 燃烧煤炭、石油等排放出大量的二氧化碳
B. 大量砍伐森林,减少了二氧化碳的吸收量
C. 极地地区的冰雪融化,引起全球海平面下降
D. 沿海低地可能被淹没
【答案】D
【解析】
【详解】结合所学知识可知,燃烧煤炭、石油等化石燃料排放出大量的二氧化碳,大量砍伐森林,减少了二氧化碳的吸收量等,是全球气候变暖的原因,全球变暖会导致极地地区的冰雪融化,引起全球海平面上升,沿海低地可能被淹没,D正确,A、B、C错误。故选D。
30. 为遏制全球气候变暖,正确的做法有( )
①停止使用煤、石油等矿产资源②沿海居民全部搬离沿海低地③植树造林,保护好现有的森林资源④加强国际合作,减少温室气体的排放
A. ①②B. ①④C. ②③D. ③④
【答案】D
【解析】
【详解】为遏制全球气候变暖,可以植树造林,保护好现有的森林资源,增强对温室气体的吸收作用;加强国际合作,力求减少温室气体的排放(如联合国气候变化大会的召开);停止使用煤、石油等矿产资源能源和居民全部搬离沿海低地不符合现实发展需要,③④正确,D正确,A、B、C错误,故选D。
二、综合题(共4道大题,每空1分,共40分)
31. 某中学赴神农谷开展野外考察活动,读图,回答下列问题。
(1)写出E点的经纬度____,____;从高、中、低纬度来看,神农谷位于____纬度。
(2)神农谷位于南、北半球的____半球,东、西半球的____半球。
(3)图中区域中①____地形,D____地形。
(4)根据图中等高线的形态判断瀑布景观出现在图____(填①或②)处);③处河流的大致流向是____。
(5)此处想要栽培黄桃你,需选择排水良好的缓坡地,据此判断,图中A、B两处最合适栽培黄桃的是____。
【答案】31. ①. 26.7°N ②. 114.1°E ③. 低
32. ①. 北 ②. 东
33. ①. 陡崖 ②. 山脊
34. ①. ① ②. 自西向东
35. A
【解析】
【分析】 本大题以等高线地形图为材料,设置五道小题,涉及经纬网定位、半球的划分、等高线地形图的判读、方向的判断等相关知识,考查学生对相关知识的掌握程度和读图分析能力。
【小问1详解】
在经纬网上,东西经度的判定方法为:经度度数向东变大为东经,用符号E表示;经度度数向西变大为西经,用符号W表示;南北纬度的判定:纬度度数向北变大为北纬,用符号N表示;纬度度数向南变大为南纬,用符号S表示。读图可知,E点的经纬度是(26.7°N,114.1°E);纬度划分,0°~30°为低纬度地区,30°~60°为中纬度地区,60°~90°为高纬度地区。神农谷位于低纬度。
【小问2详解】
赤道以北为北半球,赤道以南为南半球,以20°W经线向东经过0°经线到160° E经线为东半球,从20°W经线向西经过180°经线到160°E经线为西半球。读图可知,神农谷位于北半球和东半球。
【小问3详解】
读图可知,①处等高线重叠为陡崖,D处等高线向海拔低处凸出为山脊。
【小问4详解】
读图可知,①处位于等高线重叠处是陡崖,且陡崖以上位于等高线向高处凸出的地方,是山谷。山谷以发育成河流,陡崖有河流的地方会形成瀑布。①处符合;根据河流由高处流向低处。且河流流向与等高线弯曲方向相反可知,③处小河的大致流向为自西向东。
【小问5详解】
根据材料可知,黄桃的栽培需选择排水良好的缓坡地。图中A处等高线较稀疏,坡度较平缓,适合栽培黄桃。
32. “薄荷四国”指墨西哥、印度尼西亚、尼日利亚、土耳其四个具备较快增长潜力的发展中国家。下图为世界气候类型分布图及“薄荷四国”简图。阅读图文资料,回答下列问题。
(1)从位置上看,薄荷四国中墨西哥位于____(东/西)半球;____(国家)跨越南半球和北半球;____(国家)横跨亚洲与欧洲;尼日利亚濒临____洋且全部位于五带中的____。
(2)下图为印度尼西亚气温曲线和降水量柱状图,该国各月平均气温均高于____℃,年降水量约为____毫米,该地的气候特征为____。结合气候特点,如果春节假期间前往该国应准备的物品有____(写出一种),理由是____。
(3)在尼日利亚最有可能看到下图中____(甲/乙/丙/丁)所示景观,该地所处气候类型为____。尼日利亚首都阿布贾气温显著高于北京,导致两地气温差异的主要影响因素是____。
(4)近些年,中国与“薄荷四国”的往来密切,这种合作被称为____(南北对话/南南合作)。
【答案】(1) ①. 西 ②. 印度尼西亚 ③. 土耳其 ④. 大西 ⑤. 热带
(2) ①. 15 ②. 2000 ③. 全年高温多雨 ④. 防晒霜、遮阳帽、雨伞等等 ⑤. 印度尼西亚处于热带地区,阳光充足,太阳辐射很强且降水较多
(3) ①. 乙 ②. 热带草原气候 ③. 纬度因素
(4)南南合作
【解析】
【分析】本题以世界气候类型分布图及“薄荷四国”简图为载体,设置四道小题,涉及半球的划分、五带的划分、世界气候类型的分布、特征及影响因素等内容,重点考查学生的读图分析能力。
【小问1详解】
从位置上看,墨西哥、印度尼西亚、尼日利亚、土耳其等薄荷四国中,墨西哥位于20°W以西、160°E以东的西半球;印度尼西亚被赤道穿过,跨越南半球和北半球;土耳其地处土耳其海峡两岸,横跨亚洲与欧洲;尼日利亚地处非洲西部,濒临大西洋且全部位于南北回归线之间的热带。
【小问2详解】
读印度尼西亚气温曲线和降水量柱状图,可知,该国各月平均气温均高于15℃,每月降水量均在100毫米以上,年降水量约为2000毫米,全年高温多雨,属于典型的热带雨林气候。由于印度尼西亚处于热带地区,阳光充足,太阳辐射很强且降水较多,因此需要提前准备好防晒霜、墨镜、遮阳帽、雨伞等物品。
【小问3详解】
尼日利亚地处非洲热带草原气候区,最有可能看到下图中乙热带草原景观。尼日利亚首都阿布贾地处热带,北京地处温带,受纬度因素的影响,其气温显著高于北京。
小问4详解】
中国与墨西哥、印度尼西亚、尼日利亚、土耳其等“薄荷四国”均属于发展中国家,发展中国家之间的合作被称为南南合作。
33. 海洋和陆地处于不断地运动和变化之中。同学们查找到一些岛屿“海陆变迁”的实例,进行探究活动。下图为世界六大板块及地震带分布图。阅读图文资料,回答下列问题。
活动一探析海陆变迁
(1)将下列序号填写在恰当位置,完善知识结构图。
①地壳运动②海平面升降③填海造陆④自然原因
A:____,B:____,C:____D:____。
活动二解释海陆变迁
(2)结合所学知识,解释三个岛屿发生海陆变迁的原因。
美济岛2015年1月,我国开始在美济礁上吹沙填海,历时五个月完成,岛屿面积增大至5.66平方千米,成为南海面积最大的岛屿。
a.美济礁位于我国的____(海域),南海诸岛自古就是我国不可分割的领土。美济礁成为美济岛主要是____(自然/人为)原因。
硫磺岛2022年3月27日,硫磺岛附近海域的海底火山喷发。
b.该岛面积持续变大,是因为其位于____板块与太平洋板块交界处附近,地处____火山地震带,地壳活跃。
从1993年到2012年,富纳富提岛附近海平面上升了近10厘米。
c.富纳富提岛海拔低,随着全球____,冰川融化加剧,导致海平面上升,岛屿面积会逐渐____(增大/减小)。
【答案】33. ①. ④ ②. ① ③. ② ④. ③
34. ①. 南海 ②. 人为 ③. 欧亚板块 ④. 环太平洋 ⑤. 变暖 ⑥. 减小
【解析】
【分析】本大题以世界六大板块及地震带分布图为材料,设置两道小题,涉及海陆变迁得原因、板块运动的影响等知识,考查学生知识掌握程度与运用能力。
【小问1详解】
现代科学研究表明,地壳运动和海平面的升降是造成海陆变迁的主要自然原因;人类活动也能够引起海陆的变化,是造成海陆变迁的认为原因,例如荷兰的围海造田、日本的填海造陆。
【小问2详解】
a.由材料美济岛2015年1月,我国开始在美济礁上吹沙填海,历时五个月完成,岛屿面积增大至5.66千米2,成为南海诸岛中面积最大的岛屿,可知美济礁位于中国南海的南沙群岛中东部海域,是一个椭圆形的珊瑚环礁上面填海造出的人工岛。因此美济礁成为美济岛主要是人为原因。b.由硫磺岛2022年3月27日,硫磺岛附近海域的海底火山喷发可知,硫黄岛面积变大是因为硫黄岛位于欧亚板块和太平洋板块交界处附近,地处环太平洋火山、地震带,地壳运动频繁导致的。c.由表格可得,富纳富提岛海拔4.5米,海拔低。随着全球气候变暖,两极冰川融化加剧,导致海平面上升,岛屿面积会逐渐减小。
34. 下图为二分二至地球位置示意图。读图回答下列各题。
(1)地球公转的方向是____。
(2)6月22日前后,地球位于公转轨道①处附近,此时北半球节气是____(填节气名称),此时太阳直射____。
(3)“草长莺飞二月天,拂堤杨柳醉春烟。”当扬州柳对吐露新芽时,地球位于公转轨道的____处附近(填数字序号)。
(4)当扬州白昼最短黑夜最长时,地球位于公转轨首____处(填数字序号),此时扬州气温较____填(“高”或“低”)。
【答案】(1)自西向东
(2) ① 夏至 ②. 北回归线
(3)④ (4) ①. ③ ②. 低
【解析】
【分析】本题以地球公转示意图为材料,设置四个小题,涉及地球公转的方向、地球公转图的判读、太阳直射点的移动规律等相关内容,考查学生对相关知识的掌握程度。
【小问1详解】
根据所学知识可知,地球在自转的同时还要绕着太阳转动叫地球公转,地球公转的方向是自西向东。
小问2详解】
读图可知,6月22日前后,地球位于公转轨道①处附近,此时太阳直射点位于北回归线,北半球节气是夏至日。
【小问3详解】
由上题可知,地球位于公转轨道①处时为夏至日时,依据地球公转方向,可进一步确定:地球位于公转轨道③处时为冬至,位于公转轨道的④处时为春分日。“草长莺飞二月天,拂堤杨柳醉舂烟。”当扬州柳树吐露新芽时,也就是春分日前后,地球位于公转轨道的④,太阳直射点位于赤道,为北半球的春分日,日期为3月21日前后。
【小问4详解】
根据所学知识可知,当扬州白昼最短黑夜最长时,太阳直射点位于南回归线,是北半球的冬至日,地球位于公转轨道③处,位于北半球的扬州此时气温较低。
面积
2.4平方千米
最高海拔
4.5米
相关试卷
这是一份河北省保定市高阳县2023-2024学年七年级上学期期末考试地理试题,共9页。试卷主要包含了“神十六”成功发射当日,酒泉等内容,欢迎下载使用。
这是一份河北省保定市高阳县2023-2024学年七年级上学期期末考试地理试题,文件包含河北省保定市高阳县2023-2024学年七年级上学期期末考试地理试题pdf、河北省保定市高阳县2023-2024学年七年级上学期期末考试地理试题答案pdf等2份试卷配套教学资源,其中试卷共7页, 欢迎下载使用。
这是一份56,河北省保定市曲阳县2023-2024学年八年级上学期期末地理试题,共18页。试卷主要包含了选择题,综合题等内容,欢迎下载使用。

