还剩3页未读,
继续阅读
山东省枣庄市山亭区2023-2024学年七年级上学期期末考试历史试题
展开
这是一份山东省枣庄市山亭区2023-2024学年七年级上学期期末考试历史试题,共6页。
相关试卷
山东省枣庄市山亭区2023-2024学年七年级上学期期末考试历史试题(3):
这是一份山东省枣庄市山亭区2023-2024学年七年级上学期期末考试历史试题(3),共7页。
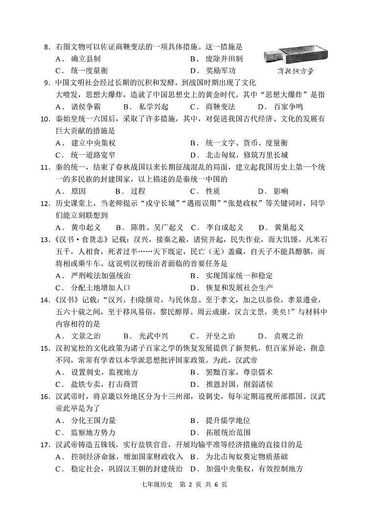
山东省枣庄市山亭区2023-2024学年七年级上学期期末考试历史试题(2):
这是一份山东省枣庄市山亭区2023-2024学年七年级上学期期末考试历史试题(2),共2页。
山东省枣庄市山亭区2023-2024学年七年级上学期期末考试历史试题(1):
这是一份山东省枣庄市山亭区2023-2024学年七年级上学期期末考试历史试题(1),共2页。

