01,福建省莆田仙游县2023-2024学年九年级上学期期末质量检测物理试题
展开这是一份01,福建省莆田仙游县2023-2024学年九年级上学期期末质量检测物理试题,共24页。试卷主要包含了选择题,填空题,作图题,简答题,实验题,计算题等内容,欢迎下载使用。
(满分:100分,考试时间:90分钟)
注意:本试卷分为“试题”和“答题卡”两部分,答题时请按答题卡中的“注意事项”要求认真作答,答案写在答题卡上的相应位置。
一、选择题(本大题共14小题,每小题2分,共28分。每小题只有一个选项符合题意)
1. 把以下物品分别接入如图所示的M、N两点中,能使小灯泡发光的是( )
A. 中性笔芯B. 塑料尺
C. 铅笔芯D. 橡皮
【答案】C
【解析】
【详解】ABD.中性笔芯、塑料尺、橡皮都不容易导电,属于绝缘体,接入图中M、N两点中,不能使小灯泡发光,故ABD不符合题意;
C.铅笔芯容易导电,是导体,接入如图所示M、N两点中,能使小灯泡发光,故C符合题意。
故选C。
2. 各式各样的电热器进入我们的生活中,电热器使用起来效率高,清洁又安全。最先精确地研究电流产生热量的科学家是( )
A. 焦耳B. 法拉第C. 奥斯特D. 赫兹
【答案】A
【解析】
【详解】A.在大量实验的基础上,英国物理学家焦耳找出了电流产生的热量与电流、电阻、通电时间间的关系,即发现了焦耳定律,故A符合题意;
B.法拉第发现了电磁感应现象,故B不符合题意;
C.奥斯特发现了电流的磁效应,故C不符合题意;
D.赫兹对人类最伟大的贡献是用实验证实了电磁波的存在,故D不符合题意。
故选A。
3. 如图所示,用与丝绸摩擦过的玻璃棒靠近用细线悬挂的气球,气球远离玻璃棒,则气球( )
A. 带负电B. 带正电C. 不带电D. 可能带电,也可能不带电
【答案】B
【解析】
【详解】与丝绸摩擦过的玻璃棒带正电荷,用其靠近用细线悬挂的气球,气球远离玻璃棒,根据同种电荷相互排斥可知,气球带与玻璃棒同种电荷,即带正电荷,故ACD不符合题意,B符合题意。
故选B。
4. 2023年5月8日,我国可重复使用的试验航天器在轨飞行276天后成功返回预定着陆场。地面控制中心与航天器之间的通讯靠的是( )
A. 电磁波B. 次声波C. 超声波D. 紫外线
【答案】A
【解析】
【详解】A.电磁波的应用主要在通讯方面,地面控制中心与航天器之间的通讯靠的是电磁波。故A符合题意;
BC.太空没有空气,声音不能传播,且声速比光速慢太多,运动较远距离后,声音会减弱甚至消失,故BC不符合题意;
D.紫外线主要用来杀菌、消毒等,故D不符合题意。
故选A。
5. 下列数据最接近生活情况的是( )
A. 空调电功率约为100WB. 手机电池电压为3.7V
C. 手电筒小灯泡的电流约为5AD. 柴油机的效率可达100%
【答案】B
【解析】
【详解】A.空调电功率约为1000W,故A不符合题意;
B.不同电源提供电压不同,手机电池的电压约为3.7V,故B符合题意;
C.手电筒小灯泡的电流约为0.25A,故C不符合题意;
D.普通柴油机的效率在30%左右,故D不符合题意。
故选B。
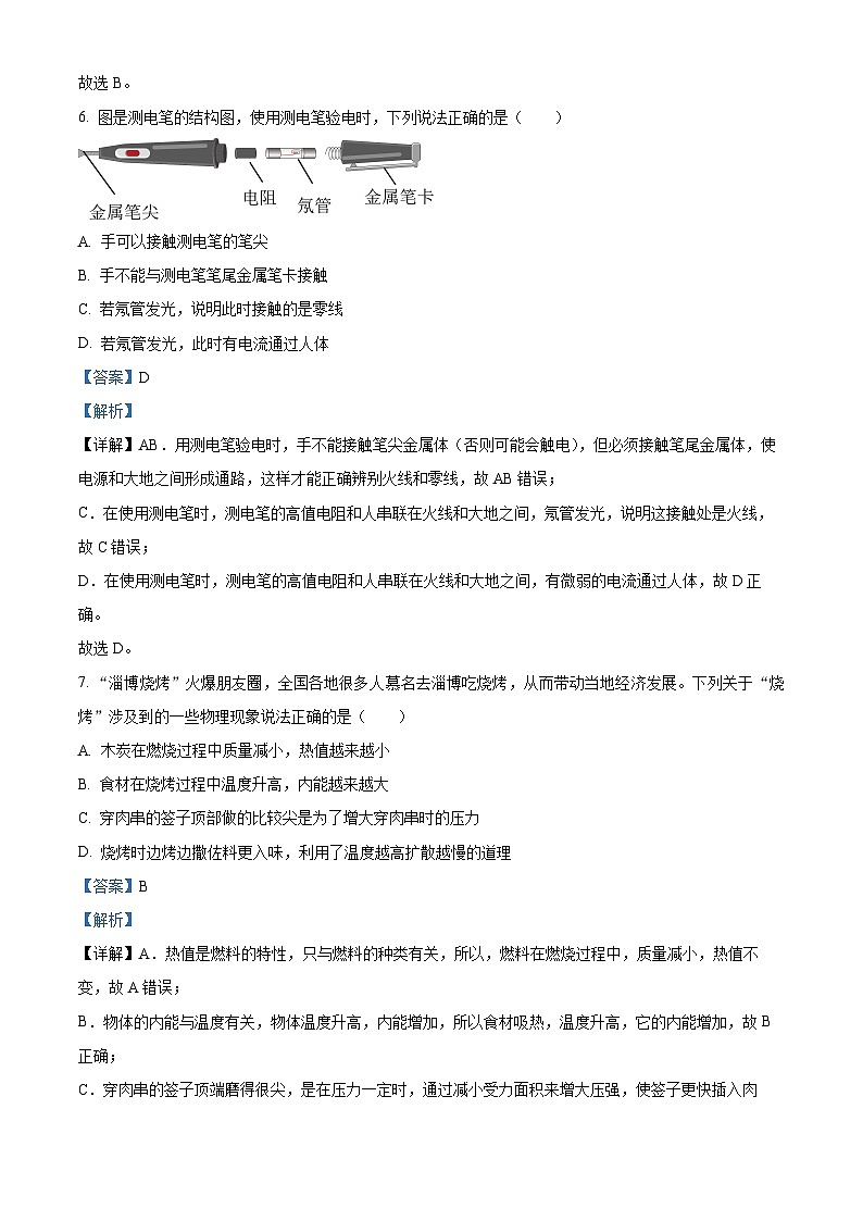
6. 图是测电笔的结构图,使用测电笔验电时,下列说法正确的是( )
A. 手可以接触测电笔的笔尖
B. 手不能与测电笔笔尾金属笔卡接触
C. 若氖管发光,说明此时接触的是零线
D. 若氖管发光,此时有电流通过人体
【答案】D
【解析】
【详解】AB.用测电笔验电时,手不能接触笔尖金属体(否则可能会触电),但必须接触笔尾金属体,使电源和大地之间形成通路,这样才能正确辨别火线和零线,故AB错误;
C.在使用测电笔时,测电笔的高值电阻和人串联在火线和大地之间,氖管发光,说明这接触处是火线,故C错误;
D.在使用测电笔时,测电笔的高值电阻和人串联在火线和大地之间,有微弱的电流通过人体,故D正确。
故选D。
7. “淄博烧烤”火爆朋友圈,全国各地很多人慕名去淄博吃烧烤,从而带动当地经济发展。下列关于“烧烤”涉及到的一些物理现象说法正确的是( )
A. 木炭在燃烧过程中质量减小,热值越来越小
B. 食材在烧烤过程中温度升高,内能越来越大
C. 穿肉串的签子顶部做的比较尖是为了增大穿肉串时的压力
D. 烧烤时边烤边撒佐料更入味,利用了温度越高扩散越慢的道理
【答案】B
【解析】
【详解】A.热值是燃料的特性,只与燃料的种类有关,所以,燃料在燃烧过程中,质量减小,热值不变,故A错误;
B.物体的内能与温度有关,物体温度升高,内能增加,所以食材吸热,温度升高,它的内能增加,故B正确;
C.穿肉串的签子顶端磨得很尖,是在压力一定时,通过减小受力面积来增大压强,使签子更快插入肉中,故C错误;
D.烧烤时一边烤一边撒佐料,是因为温度越高,分子运动越快,烤肉更容易入味,故D错误。
故选B。
8. 小梦在家与妈妈一起煲汤时,观察到汤锅内水沸腾时,水蒸气将锅盖顶起。下列内燃机的工作冲程的能量转化情况与水蒸气将锅盖顶起过程中的能量转化情况相同的是( )
A. B.
C. D.
【答案】C
【解析】
【详解】汤锅内水沸腾时,水蒸气将锅盖顶起,能量转化情况是内能转化为机械能;A图是进气门打开,是吸气冲程;B图进气门、排气门关闭,活塞向上运动,是压缩冲程,机械能转化为内能;C图进气门、排气门关闭,火花塞发出电火花,是做功冲程,内能转化为机械能;D图排气门打开,是排气冲程,所以,与水蒸气将锅盖顶起过程中的能量转化情况相同的是C图,故C符合题意,ABD不符合题意。
故选C。
9. 图所示是甲和乙两个电阻的I-U图像,下列说法中正确的是( )
A. 甲的电阻为15Ω
B. 甲对电流的阻碍作用比乙大
C. 将甲乙并联,若干路电流为0.6A,则电源电压为4V
D. 将甲乙串联,若电路电流为0.3A,则甲的电功率为1.8W
【答案】C
【解析】
【详解】A.由图可知,甲两端的电压是6V,通过甲的电流是0.6A,甲的电阻
故A错误;
B.由图可知,乙两端的电压是6V,通过乙的电流是0.3A,乙的电阻
甲的电阻小于乙的电阻,甲对电流的阻碍作用比乙小,故B错误;
C.将甲和乙并联,若电源电压为4V,根据并联电路的电压特点可知两电阻两端的电压为4V,由图像可知,I甲1=0.4A,I乙1=0.2A,由并联电路中干路电流等于各支路电流之和可知,干路电流
I=I甲1+I乙1=0.4A+0.2A=0.6A
故C正确;
D.甲和乙串联,若电流为0.3A,根据串联电路各处电流都相等可知,通过甲的电流为0.3A,由图像可知,U甲2=3V,甲的电功率为
P甲=U甲2I甲2=3V×0.3A=0.9W
故D错误。
故选C。
10. 下列电路图中,能直接测量通过灯L₁电流的是( )
A. B.
C D.
【答案】A
【解析】
【详解】A.图中电流表测的是通过灯泡L1的电流,故A符合题意;
B.图中的电流表正负接线柱反接,测不出电流,故B不符合题意;
C.图中的电流表测的是通过灯泡L2的电流,故C不符合题意;
D.图中电流表测是通过灯泡L1的电流,图中电流表测通过两个灯泡的总电流,故D不符合题意。
故选A。
11. 图所示为某品牌的家用油烟机,该油烟机的两个主要功能是抽油烟和照明,打开抽油烟功能(闭合开关S1),其内部的电动机工作;打开照明功能(闭合开关S2),LED灯工作。这两个功能可以同时工作,也可以独立工作。图所示的电路图中符合上述要求的是( )
A. B.
C. D.
【答案】C
【解析】
【详解】由题意可知,电动机和LED灯可以同时工作,也可以独立工作,则它们之间应该是并联的,且支路上各有一个开关。
A.由图知,电动机、LED灯和两个开关是串联的,只有两个开关都闭合时,电动机和LED灯才能同时工作,但不能让电动机或LED灯单独工作,故A不符合题意;
B.由图知,只开关S1时,电动机和LED灯同时工作;只闭合开关S2或两个开关都闭合时,电动机单独工作,但LED灯不能独立工作,故B不符合题意;
C.由图知,电动机和LED灯并联,且支路上各有一个开关;两个开关同时闭合时,电动机和LED灯同时工作;只闭合开关,S1或S2时,能让电动机或LED灯独立工作,故C符合题意;
D.由图知,电动机和LED灯并联,开关S1在干路上,开关S2在LED灯的支路上;两个开关同时闭合时,电动机和LED灯同时工作;只闭合S1时,电动机可以单独工作,但LED灯不能单独工作,故D不符合题意。
故选C。
12. 如图所示电路,闭合开关S后,发现L₁、L₂两灯泡都不亮。将一根导线的两端分别接到a、b点时,两灯都不亮;接到c、d点时,两灯都不亮;接到d、c点时,只有一只灯泡发光。则电路故障可能是( )
A. 开关S接触不良B. 灯泡L₁灯丝断了
C. 灯泡L₂灯丝短路D. 灯泡L₂灯丝断了
【答案】D
【解析】
【详解】A.如果开关S接触不良,那么将导线接入a、b点时,此时电路应该为通路,两灯泡应该发光,与题目接到a、b点时,两灯都不亮相矛盾,故A不符合题意;
B.如果灯泡L1灯丝断了,那么将导线接入c、d点时,灯泡L1被短路,此时灯泡L2接入电路,电路为通路,灯泡L2应该发光,与题目接到c、d点时,两灯都不亮矛盾,故B不符合题意;
C.如果灯泡L2灯丝短路,那么闭合开关后,灯泡L1可以发光,与题目闭合开关S后,发现L1、L2两灯泡都不亮相矛盾,故C不符合题意;
D.如果灯泡L2灯丝断了,那么闭合开关后两灯泡都不亮,将导线分别接在a、b点和c、d点时,电路仍然为开路,两灯仍然不亮。将导线接到d、e点时,灯泡L2被短路,此时电路为通路,灯泡L1可以发光,与题目相符合,故D符合题意。
故选D。
13. 为减少碳排放,我国大力推行电动汽车。如图是电动汽车的车速仪原理图,其中O、E、F为旋钮变阻器的三个接线柱。车速仪是由电压表或电流表改装而成,当驾驶员踩下“油门”时,改装成车速仪的电表示数增大,下列说法正确的是( )
A. 车速仪是由电压表改装而成
B. 踩下油门的过程中,电路的总功率变大
C. 踩下油门的过程中,电压表的示数与电流表的示数比值变大
D. 电路中的定值电阻R0工作时会消耗电能,可以不用接入电路
【答案】B
【解析】
【详解】AC.根据电路图可知,变阻器和R0串联,电压表测变阻器的电压,电流表测量电路中的电流。踩下油门的过程中,变阻器接入电路的电阻变小,根据串联电路的分压规律可知,变阻器分担的电压减小,所以电压表示数减小;变阻器的电阻变小,电路总电阻变小,根据可知电流变大,即电流表示数变大;当驾驶员踩下油门时车速仪示数增大,所以车速仪是由电流表改装而成;电压表示数变小,电流表示数变大,则电压表的示数与电流表的示数比值变小,故AC错误;
B.踩下油门的过程中,电流表示数变大,由P=UI可知电路的总功率变大,故B正确;
D.定值电阻R0可以防止电路中电流过大,烧坏仪表,起到保护电路的作用,故D错误。
故选B。
14. 如图甲所示,电源电压不变,小灯泡L的额定电流为0.6A,滑动变阻器R的最大阻值为50Ω,电流表量程为“0~0.6A”,电压表量程为“0~15V”。闭合开关S,在保证电路安全的前提下,最大范围地调节滑动变阻器的滑片P,分别绘制了电流表示数与电压表示数、电流表示数与滑动变阻器R连入电路阻值的变化关系图像,如图乙、丙所示。则下列说法中正确的是( )
A. 小灯泡的额定功率为36W
B. 电源电压为6V
C. 当电流表示数为0.25A时,滑动变阻器的电功率为0.25W
D. 若电压表量程为0~3V,滑动变阻器允许连入电路的阻值范围为18Ω~50Ω
【答案】D
【解析】
【详解】A.由题意,小灯泡L的额定电流为0.6A,此时额定电压为6V,故额定功率为
故A错误;
B.电流为0.6A时,滑动变阻器的电阻为10Ω,则由串联电路电压特点知
故B错误。
C.由图知,当电流为0.25A时,小灯泡电压为1V,故滑动变阻器电压为
则滑动变阻器的功率为
D.当电压表示数为3V时,电路电流为0.5A,则滑动变阻器电压为
则滑动变阻器电阻为
故滑动变阻器的移动范围是18Ω~50Ω。
故D正确。
故选D。
二、填空题(本大题共6小题,每空格1分,共12分)
15. 第十九届杭州亚运会开幕式主火炬以废碳再生的“绿色甲醇”为燃料,实现了循环内零排放的点火创新。绿色甲醇属于______(选填“次能源”或“二次能源”);当完全燃烧0.03kg的绿色甲醇时,放出______J的热量。(已知)
【答案】 ①. 二次能源 ②.
【解析】
【详解】[1]绿色甲醇是以废碳再生的燃料,是消耗一次能源才能得到的,是二次能源。
[2]完全燃烧0.03kg的绿色甲醇放出的热量
16. 早在我国西汉末年就有了“顿牟掇(duō)芥(gài)”的记载,即毛皮擦拭过的龟壳能吸引芥菜籽,这是______现象,带电体具有吸引______的性质。
【答案】 ①. 摩擦起电 ②. 轻小物体
【解析】
【详解】[1][2]摩擦起电是指用摩擦的方法使物体带电,带电体的基本性质是能吸引轻小物体。用毛皮擦拭过的龟壳带了电荷,能够吸引轻小物体芥菜籽粉末。
17. 仙游制香产业历史悠久,传统香以天然香料为原料,经过碎粉、筛粉、和水、揉搓、压制等制作过程制成香粉。人们常常用火点燃香粉的一端,让香粉慢慢燃烧挥发香气,这是______现象;点燃香粉的过程是通过______的方式增大香粉的内能。
【答案】 ①. 扩散 ②. 热传递
【解析】
【详解】[1]点燃香粉的一端,让香粉慢慢燃烧挥发香气,这是扩散现象,这是因为分子在不停地做无规则运动。
[2]点燃香粉的过程中,香粉吸收火焰的热量,温度升高,内能增加,是通过热传递的方式增大香粉的内能。
18. 如图所示是街头手机充电宝租用柜,多个充电宝在柜中充电时,可将它们视为 ________(选填“电源”或“用电器”),各充电宝之间的连接方式是 ________联。
【答案】 ①. 用电器 ②. 并
【解析】
【详解】[1]充电宝在柜中充电的过程中,消耗电能,将电能转化为化学能,相当于电路中的用电器。
[2]多个充电宝在充电的过程中,互不影响,所以在电路中的连接方式为并联。
19. 如图所示,当开关S闭合,甲、乙两表为电压表时,两表示数比U甲∶U乙=3∶1,电路总功率为P1,则R1∶R2=______;当开关S断开,甲、乙两表为电流表时,电路总功率为P2,则P1∶P2=______。
【答案】 ①. 2∶1 ②. 2∶9
【解析】
【详解】[1][2]当开关S闭合,甲、乙两表是电压表 时,R1与R2串联,电压表甲测电源的电压,电压表乙测R2两端的电压,因串联电路中总电压等于各分电压之和,且
所以,R1、R2两端的电压之比
因串联电路中各处的电流相等, 所以,由可得,两电阻的阻值之比
则,此时电路总功率为
当开关S断开,甲、乙两表是电流表时,R1与R2并联,电流表甲测流过R2的电流,电流表乙测干路电流,则干路电流为
则此时电路总功率为
所以
20. 图甲是一个有高、中、低三挡位的电煮锅,其中高温挡的额定功率为1000W。图乙是其简化电路图,S为总开关,S₀为调挡开关,转动S₀可将开关调至1、2、3位置。R₁、R₂、R₃为阻值相等的发热电阻,则它们的阻值是______Ω;电煮锅的中挡位额定电功率为______W。
【答案】 ①. 48.4 ②. 500
【解析】
【详解】[1][2]当S闭合,S0接1时,R1、R2、R3串联,处于低温挡;当S0接2时,R2、R3串联,处于中温挡;当S0接3时,只有R3工作,处于高温挡。由可知,R3的电阻为
因为R1、R2、R3为阻值相等的发热电阻,所以
即它们的阻值是48.4Ω。当S0接2时,R2、R3串联,处于中温挡,电煮锅的中挡位额定电功率为
三、作图题(本大题共2小题,每小题2分,共4分)
21. 请将电源、电流表两个元件的符号填入虚线框内,将电路补充完整。要求:开关S闭合后,电流方向如图所示,电压表测滑动变阻器两端电压。
【答案】
【解析】
【详解】电压表测量滑动变阻器两端的电压,故右侧虚线框内连接的是电流表;若将电流表连接在左侧虚线框内,则电压表的测量对象为灯泡。图中电流方向为从右向左,因为电流是从电源正极流出的,故左侧虚线框内电源的下端为正极,如图所示
22. 请根据安全用电原则将图所示的家庭电路图连接完整。
【答案】
【解析】
【详解】插座与灯泡并联,插座的左端接零线,右端接火线,上端接零线;带开关的灯泡,火线经过开关,再经过灯泡回到零线,如图所示:
四、简答题(本大题共1小题,共4分)
23. 仙游方圆荟商场采用智能扶梯,当有人乘坐时它正常工作,没人乘坐时它会减速慢行。其电路如图所示,R是压敏电阻,其阻值随压力的增大而减小,电动机M的转速随电流增大而增大。问:
(1)通电后,电磁铁的上端是______极;
(2)请分析它的工作原理______。
【答案】 ①. N ②. 见解析
【解析】
【详解】(1)[1]通电后,电流从螺线管的下端流入,上端流出,由安培定则得,电磁铁的上端是N极。
(2)[2]当人站在扶梯上后,扶梯受到的压力变大,压敏电阻R变小,电源电压不变,由欧姆定律可知,控制电路的电流变大,电磁铁磁性增强,衔铁被吸下后与触点2 接触,此时工作电路只有电动机工作,电流大,电动机转速大,正常工作;当扶梯上没有人时,压敏电阻R的阻值变大,电路中电流变小,电磁铁磁性减弱,则衔铁被放开,与触点 1 接触,此时R'与电动机串联,电机上的电流减小,电动机转速减小。
五、实验题(本大题共5小题,共30分)
24. “探究串联电路的电压规律”的实验电路图如图甲所示。
(1)为了使结论具有普遍性,L₁、L₂应该选择______规格的小灯泡。小明根据图甲连接好电路,闭合开关,电压表示数如图乙所示,为了使测量结果更精确,接下来他应该______;
(2)在测量L₂两端电压时,小明保持电压表所接的B接点不动,断开A接点,改接到C接点上,用这种方法______(选填“能”或“不能”)测出L₂两端的电压,原因是______;
(3)更换灯泡经过多次实验得到的数据记录在表中,分析数据可得到串联电路的电压规律是______(用U₁、U₂、U表示)。
【答案】 ①. 不相同 ②. 断开开关,电压表换用小量程进行实验 ③. 不能 ④. 电压表正负接线柱接反 ⑤. U=U₁+U₂
【解析】
【详解】(1)[1]探究串联电路的电压特点的实验中,为了避免偶然性,寻找普遍规律,我们要选择不同规格的小灯泡进行多次实验。
[2]根据图乙电压表的示数可知,电压表偏转的角度偏小,原因是电压表选择的量程大了,这样会导致误差较大,为了使测量结果更精确,接下来他应该断开开关,电压表换用小量程进行实验。
(2)[3][4]测出L1两端的电压后,小明断开开关,将与A点相连的导线改接到C点,这样会导致电压表的正负接线柱接反,电压表的指针会反偏,故用这种方式不能测出L2两端的电压。
(3)[5]由表中数据可知
3.0V =1.0V + 2.0V
3.0V = 1.7V+ 1.3V
3.0V = 2.2V + 0.8V
故可以得出结论:在串联电路中,电路两端总电压等于各用电器两端的电之和,即
U=U1+U2
25. 为了探究不同物质的吸热能力,小冰利用规格相同的电加热器给A和B两种液体加热,如图甲所示。
(1)要完成该探究实验,除了图甲中所示的器材外,还需要的测量工具有______;
(2)实验中应取______相同的液体A和液体B,分别倒入相同的烧杯中;
(3)用规格相同的电加热器加热液体,目的是通过比较______来比较液体吸收热量的多少;
(4)根据实验数据绘制了两种液体的温度随加热时间变化的图像如图乙所示,分析图乙可知液体______的吸热能力更强;
(5)如图丙所示,如果将物质吸热升温的过程类比于容器盛水水位上升的过程,那么比热容可类比于容器的______。
A.高度
B.容积
C.底面积
【答案】 ①. 停表、天平 ②. 质量 ③. 加热时间 ④. B ⑤. C
【解析】
【详解】(1)[1]我们使用相同的加热器通过加热时间的长短来比较吸热多少,这种方法叫转换法,故实验中要用到停表;比较物质吸热能力需要控制不同物质的质量相同,故还要用到天平。
(2)[2]根据m=ρV,体积相同的两种液体质量不同,故实验中应量取质量相同的两种液体,分别倒入相同的烧杯中。
(3)[3]根据转换法,用相同规格的电加热器加热A和B两种液体,目的是通过比较加热时间来比较A和B两种液体吸收热量的多少。
(4)[4]根据如图乙绘制的两种液体的温度随加热时间变化的图像可知,加热相同的时间,即吸收热量相同时,B的温度升高得慢,故B的吸热能力更强。
(5)[5]如图丙所示,如果将物质吸热升温的过程类比于容器盛水水位上升的过程,当其它条件相同时,则容器底面积大的水位上升慢,那么比热容可类比于容器的底面积。故AB不符合题意,C符合题意。
故选C。
26. 在“探究电流与电压关系”的实验中,图是某实验小组设计的电路,电源电压3V保持不变。
(1)请用笔画线代替导线,在图中完成电路连接,要求滑片P向B端滑动时,电流表的示数变小______;
(2)连接电路时,开关应______,滑动变阻器的滑片P应置于最______端;
(3)表中第______次电流数据有明显的错误,出现该错误的原因可能是______;要获得以上几组实验数据,滑动变阻器最大阻值应不少于______Ω;
(4)小组同学更正错误后,分析数据归纳实验结论:______。
【答案】 ①. ②. 断开 ③. 右 ④. 5 ⑤. 电流表小量程读作大量程 ⑥. 45 ⑦. 当导体的电阻一定时,通过导体的电流和导体两端的电压成正比
【解析】
【详解】(1)[1]滑动变阻器要一上一下接入电路,要求滑片P向B端滑动时,电流表的示数变小,说明滑动变阻器接入电路中的阻值变大,故应将滑动变阻器左下接线柱连入电路中,如下图所示
(2)[2][3]为了保护电路,连接电路时,开关应断开;闭合开关前,应将滑动变阻器的滑片P应置于阻值最大的一端,即最右端。
(3)[4][5]由1、2、3、4、6次数据可知
即电阻一定时,电流与其两端电压成正比,由此可知,第5次电流数据是错误的,其原因是电流表使用小量程,按大量程读数了。
[6]图中定值电阻与滑动变阻器串联,滑动变阻器接入电路中的电阻最大时,电路中的电流最小,由表中数据可知,当定值电阻两端电压为0.3V时,电流最小为0.06A,此时滑动变阻器两端的电压为
则要获得以上几组实验数据,滑动变阻器最大阻值应不少于
(4)[7]小组同学更正错误后,分析数据归纳实验结论:当导体的电阻一定时,通过导体的电流和导体两端的电压成正比。
27. 如图所示,用“伏安法”测小灯泡的电阻实验:
(1)小张连接好电路后,闭合开关,不论如何移动滑动变阻器滑片,发现小灯泡始终不亮,电压表指针明显偏转,电流表无示数,则故障可能是______;
(2)测量过程中,某一次的电流表指针偏转如图乙所示,电流为______A,继续完成实验,实验数据如下表所示,并绘出小灯泡的I-U图像如图丙中图线A;
(3)请将上表中①位置的数据补充完整。小张根据实验数据求出小灯泡电阻的平均值,小李不同意他的做法。请你说说小李不同意的理由:______;
(4)小明实验时绘出小灯泡的I-U图像如图丙中的图线B,造成这一结果的原因可能是______;
(5)在实际测量中,会有微弱的电流通过电压表,如果考虑这个因素,则测出的小灯泡电阻值会偏______。
【答案】 ①. 小灯泡断路 ②. 0.26 ③. 7.5 ④. 见解析 ⑤. 把电压表并联在滑动变阻器的两端 ⑥. 小
【解析】
【详解】(1)[1]闭合开关,移动滑动变阻器滑片P,发现小灯泡始终不亮,电流表无示数,说明电路可能断路,而电压表指针明显偏转,说明电压表与电源连通,则故障可能是小灯泡断路。
(2)[2]由图乙可知,电流表选用小量程,分度值为0.02A,电流为0.26A。
(3)[3]小灯泡电阻
[4]依据表格中的数据,小张求出小灯泡电阻的平均值,因为灯丝电阻受温度影响,并非一个定值,所以不同意这种做法。
(4)[5]灯泡与变阻器串联,当电路的电流变大时,根据U=IR,则灯的电压变大,由串联电路电压的规律,变阻器的电压变小,故根据测量的数据绘出的如图丙的B所示I-U图像,错误的原因可能是电压表并联在变阻器两端了。
(5)[6]电压表和灯泡并联,考虑有电流通过电压表,电流表测量电压表和灯泡的总电流,故灯泡的额定电流测量值偏大,灯泡两端的电压测量是准确的,根据可知,灯泡的电阻偏小。
28. 探究“产生感应电流条件”的实验步骤如图甲、乙、丙所示。直导体AB按图示方向运动,通过观察灵敏电流计的指针是否偏转来判断电路中是否有感应电流产生。
(1)为使实验现象更明显,直导体AB应选用______(选填“铝棒”、“铁棒”或“塑料棒”);
(2)通过比较______两图可知,产生感应电流的条件之一是电路要闭合,通过比较______两图可知,要产生感应电流,直导体AB需在磁场中做切割磁感线运动,以上过程用到的实验方法是______;
(3)学习了“电和磁”的知识后,小新设计了如图所示的实验装置。图中甲和乙是电动机,闭合开关S后,电动机甲开始转动,通过皮带带动乙转动,此时小灯泡发光。在此过程中,将机械能转化为电能的实验装置是______(选填“甲”或“乙”)。如果要使甲的转动方向与原来相反,则应采取的措施是______。
【答案】 ①. 铝棒 ②. 甲丙 ③. 乙丙 ④. 控制变量法 ⑤. 乙 ⑥. 改变电流方向
【解析】
【详解】(1)[1]塑料一般情况下是绝缘体不适宜用来做实验,铝的导电能力比铁的好,所以直AB应选用铝棒。
(2)[2]甲、丙两个操作中,AB都做切割磁感线运动,甲中开关断开,电流表指针不偏转,丙中开关闭合,电流表指针偏转,所以通过比较甲、丙两图可知,产生感应电流的条件之一是电路要闭合。
[3]乙中AB上下运动,不是做切割磁感线运动,电流表的指针不发生偏转,丙中AB左右运动,做切割磁感线运动,电流表指针偏转,产生感应电流,所以通过比较乙、丙两图可达到探究目的。
[4]产生感应电流的条件有多个,探究与某个因素有关系时,需保持其它因素不变,这是应用了控制变量法。
(3)[5]乙转动时,闭合电路的部分导体做切割磁感线运动,产生感应电流,将机械能转化为电能,小灯泡发光。
[6]电动机转动的方向与电流的方向及磁场的方向有关,要使甲的转动方向与原来相反,应采取的措施是改变通过甲的电流。
六、计算题(本大题共3小题,共22分)
29. 如图所示,定值电阻R1的阻值为15Ω,当开关S闭合、S1断开时,电流表示数为0.2A;当开关S、S₁均闭合时,电流表示数为0.6A。求:
(1)电源电压;
(2)定值电阻R2的阻值;
(3)当开关S、S1均闭合时,通电5min电路消耗的电能。
【答案】(1)3V;(2)7.5Ω;(3)540J
【解析】
【详解】解:(1)当开关S闭合、S1断开时,定值电阻R1单独工作,电源电压为
(2) 当开关S1闭合时, R1与 R2并联
通过 R2的电流
由欧姆定律得,R2的电阻
(3)当开关S、S1均闭合时,通电5min电路消耗的电能
答:(1)电源电压3V;
(2)定值电阻R2的阻值7.5Ω;
(3)当开关S、S1均闭合时,通电5min电路消耗540J电能。
30. 如图是某型号的浴室防雾镜,防雾镜的背面粘贴有等大的电热膜,通电后镜面受热,起到防雾作用。已知其镜面质量为2 kg,额定电压220 V,额定功率200 W。在某次洗浴中,浴室温度为20℃,正常工作2 min使镜面的平均温度升高到30℃。[玻璃的比热容为]求:
(1)镜面吸收的热量;
(2)电热膜消耗的电能;
(3)电热膜的加热效率。
【答案】(1);(2);(3)66.67%
【解析】
【详解】解:(1)镜面吸收的热量为
(2)电热膜消耗的电能
(3)电热膜的加热效率
答:(1)镜面吸收的热量为;
(2)电热膜消耗的电能;
(3)电热膜的加热效率为66.67%。
31. “坐位体前屈”是学生体质健康测试项目之一。图甲是某女生测试示意图。图乙是学习小组设计的测试仪电路原理图,电压表量程为0~3V,滑动变阻器R1由长为30cm、粗细均匀的电阻棒改装而成,规格为1Ω/cm,允许通过的最大电流为0.45A。测试时,通过推动塑料挡板带动滑片P从最左端向右移动,并通过电压表的示数反映学生的测试结果。小丽推出滑片的距离为L=12.5cm时,电压表的示数为2.5V。小红推出滑片的距离为L=8cm时,电压表的示数为2V。下表是初三女生测试等级与滑片P移动距离L的关系。求:
(1)小丽推出滑片的距离为L=12.5cm时,通过电路中电流为多少;
(2)电源电压U;
(3)为保护电路安全,滑片能够移动的范围;
(4)该测试仪不能测出表中所有的等级,在保证电路各元件安全的情况下,你有什么方法可以增大它的测试范围?
【答案】(1)0.2A;(2)4.5V;(3)0~20cm;(4)见解析
【解析】
【详解】解:由图乙得,定值电阻R0与R1串联,电压表测量R1电压。
(1)当推出滑片的距离L 为12.5cm时
通过电路中电流为
(2) 小红推出滑片的距离为8cm时
通过电路中电流
电源电压
当小丽推出的距离为12.5cm时
┄┄①
当小红推出的距离为8cm时
②
由①②得
,
(3)当
时,R1最大,此时推出距离最远,此时R0的电压为
电路电流为
由欧姆定律得
滑片移动距离
为了保护电路安全,滑片能够移动的范围为 0~20cm。
(4)由(3)中的计算数据得,滑片移动距离最大距离为20cm,由表格中数据得,该测试仪能测出表中的等级为不合格与合格,若要测量良好与优秀两等级,在不损坏电压表的情况下,可以增大R0阻值或者减小电源电压U,来减小电路中电流,使滑片移动长度较大时,变阻器的电压不会超过电压表的最大量程。
答:(1)小丽推出滑片的距离为L=12.5cm时,通过电路中电流为0.2A;
(2)电源电压U为4.5V;
(3)为保护电路安全,滑片能够移动的范围0~20cm。实验次数
U₁/V
U₂/V
U/V
1
1.0
2.0
3.0
2
1.7
1.3
3.0
3
2.2
0.8
3.0
实验次序
1
2
3
4
5
6
电压/V
0.3
0.6
0.9
1.2
1.5
1.8
电流/A
0.06
0.12
0.18
0.24
1.50
0.36
电压/V
0.5
1.0
1.5
2.0
2.5
3.0
电流/A
0.10
0.16
0.20
0.23
0.25
0.27
电阻/Ω
5.0
63
①______
8.7
10.0
11.1
平均电阻/Ω
8.1
初三女生测试等级标准
不合格
合格
良好
优秀
滑片移动距离L/cm
<8.7
8.7≤L<21.7
21.7≤L<25.1
≥25.1
相关试卷
这是一份2023-2024学年福建省莆田市仙游县物理九年级第一学期期末监测试题含答案,共10页。试卷主要包含了考生必须保证答题卡的整洁等内容,欢迎下载使用。
这是一份2023-2024学年福建省莆田市仙游县九年级物理第一学期期末复习检测试题含答案,共8页。试卷主要包含了下列说法正确的是等内容,欢迎下载使用。
这是一份2023-2024学年福建省莆田市仙游县第三片区九上物理期末质量检测试题含答案,共12页。试卷主要包含了考生必须保证答题卡的整洁,关于并联电路,下列说法正确的是等内容,欢迎下载使用。

