1专题03 一元一次方程的应用-备战2023-2024学年苏科版七年级数学上学期期末考试真题汇编
展开姓名:_________ 班级:_________ 学号:_________
关键知识点:
列一元一次方程解应用题:
(1)读题分析法:………… 多用于“和,差,倍,分问题”
仔细读题,找出表示相等关系的关键字,例如:“大,小,多,少,是,共,合,为,完成,增加,减少,配套-----”,利用这些关键字列出文字等式,并且据题意设出未知数,最后利用题目中的量与量的关系填入代数式,得到方程.
(2)画图分析法: ………… 多用于“行程问题”
利用图形分析数学问题是数形结合思想在数学中的体现,仔细读题,依照题意画出有关图形,使图形各部分具有特定的含义,通过图形找相等关系是解决问题的关键,从而取得列方程的依据,最后利用量与量之间的关系(可把未知数看做已知量),填入有关的代数式是获得方程的基础.
知能点1:市场经济、打折销售问题
(1)商品利润=商品售价-商品成本价(2)商品利润率=×100%
(3)商品销售额=商品销售价×商品销售量(4)商品的销售利润=(销售价-成本价)×销售量
(5)商品打几折出售,就是按原价的百分之几十出售,如商品打8折出售,即按原价的80%出售.
知能点2储蓄、储蓄利息问题
(1)顾客存入银行的钱叫做本金,银行付给顾客的酬金叫利息,本金和利息合称本息和,存入银行的时间叫做期数,利息与本金的比叫做利率。利息的20%付利息税
(2)利息=本金×利率×期数本息和=本金+利息利息税=利息×税率(20%)
(3)
知能点3:工程问题
工作量=工作效率×工作时间工作效率=工作量÷工作时间
工作时间=工作量÷工作效率完成某项任务的各工作量的和=总工作量=1
知能点4:若干应用问题等量关系的规律
(1)和、差、倍、分问题此类题既可有示运算关系,又可表示相等关系,要结合题意特别注意题目中的关键词语的含义,如相等、和差、几倍、几分之几、多、少、快、慢等,它们能指导我们正确地列出代数式或方程式。增长量=原有量×增长率现在量=原有量+增长量
(2)等积变形问题
常见几何图形的面积、体积、周长计算公式,依据形虽变,但体积不变.
①圆柱体的体积公式 V=底面积×高=S·h=r2h
②长方体的体积 V=长×宽×高=abc
知能点5:行程问题
基本量之间的关系:路程=速度×时间时间=路程÷速度速度=路程÷时间
(1)相遇问题(2)追及问题
快行距+慢行距=原距快行距-慢行距=原距
(3)航行问题顺水(风)速度=静水(风)速度+水流(风)速度
逆水(风)速度=静水(风)速度-水流(风)速度
抓住两码头间距离不变,水流速和船速(静不速)不变的特点考虑相等关系.
知能点6:数字问题
(1)要搞清楚数的表示方法:一个三位数的百位数字为a,十位数字是b,个位数字为c(其中a、b、c均为整数,且1≤a≤9, 0≤b≤9, 0≤c≤9)则这个三位数表示为:100a+10b+c。然后抓住数字间或新数、原数之间的关系找等量关系列方程.
(2)数字问题中一些表示:两个连续整数之间的关系,较大的比较小的大1;偶数用2n表示,连续的偶数用2n+2或2n—2表示;奇数用2n+1或2n—1表示。
一、单选题
1.一个角的余角与这个角的补角之和为130°,这个角的度数是( )
A.60°B.70°C.75°D.80°
2.某网店销售一件商品,按标价的8折销售,可获利10%,已知这件商品的进价为每件300元,设这件商品的标价为x元,根据题意可列出方程( )
A.B.
C.D.
3.《孙子算经》中有一道题,原文是:今有四人共车,一车空;三人共车,九人步,问人与车各几何?译文为:今有若干人乘车,每4人共乘一车,最终剩余1辆车;若每3人共乘一车,最终剩余9个人无车可乘,问共有多少人,多少辆车?设共有x人,可列方程( )
A.B.C.D.
4.几个人共同种一批树苗,如果每人种6棵,则少4棵树苗;如果每人种5棵,则剩下3棵树苗未种,若设参与种树的人数为x人,则下面所列方程中正确的是( )
A.5x-3=6x-4B.5x+3=6x+4C.5x+3=6x-4D.5x-3=6x+4
5.某商店销售一批服装,每件售价150元,可获利25%,求这种服装的成本价.设这种服装的成本价为x元,则得到方程( )
A.B.C.D.
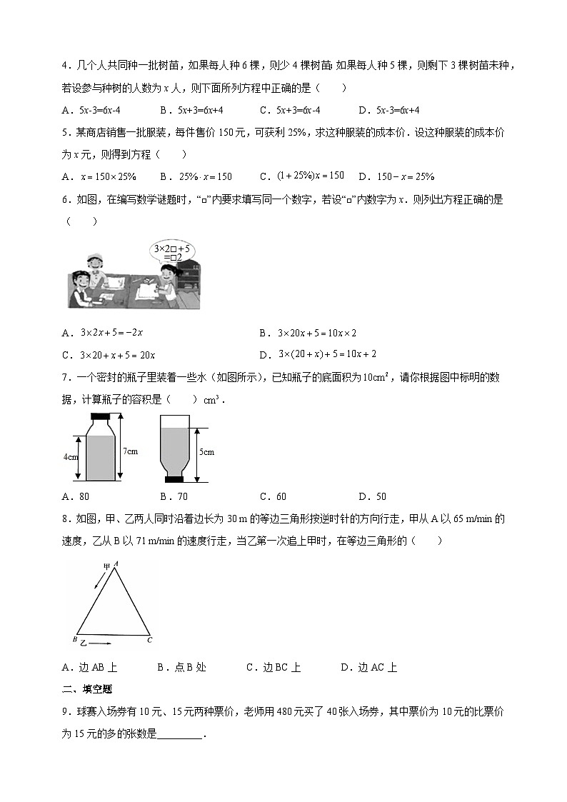
6.如图,在编写数学谜题时,“□”内要求填写同一个数字,若设“□”内数字为x.则列出方程正确的是( )
A.B.
C.D.
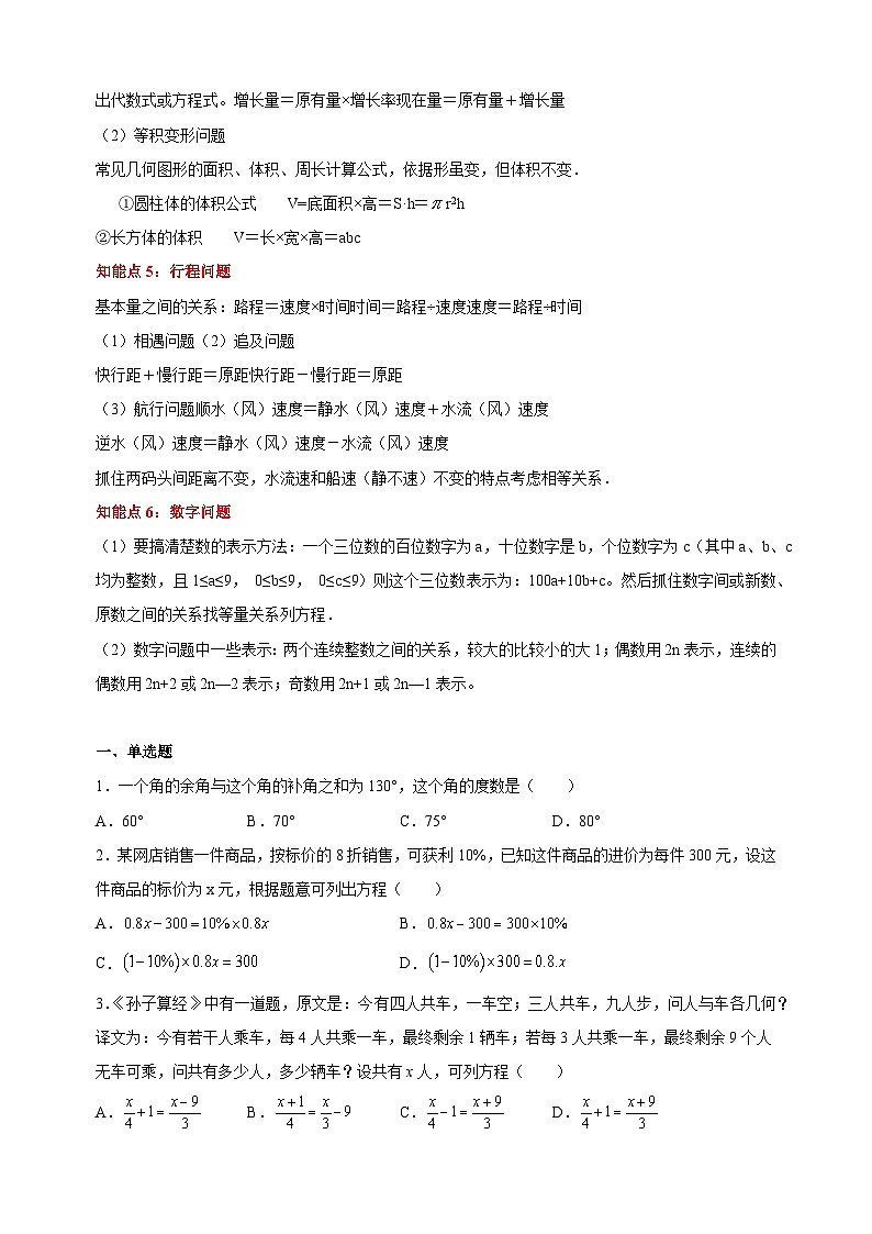
7.一个密封的瓶子里装着一些水(如图所示),已知瓶子的底面积为,请你根据图中标明的数据,计算瓶子的容积是( ).
A.80B.70C.60D.50
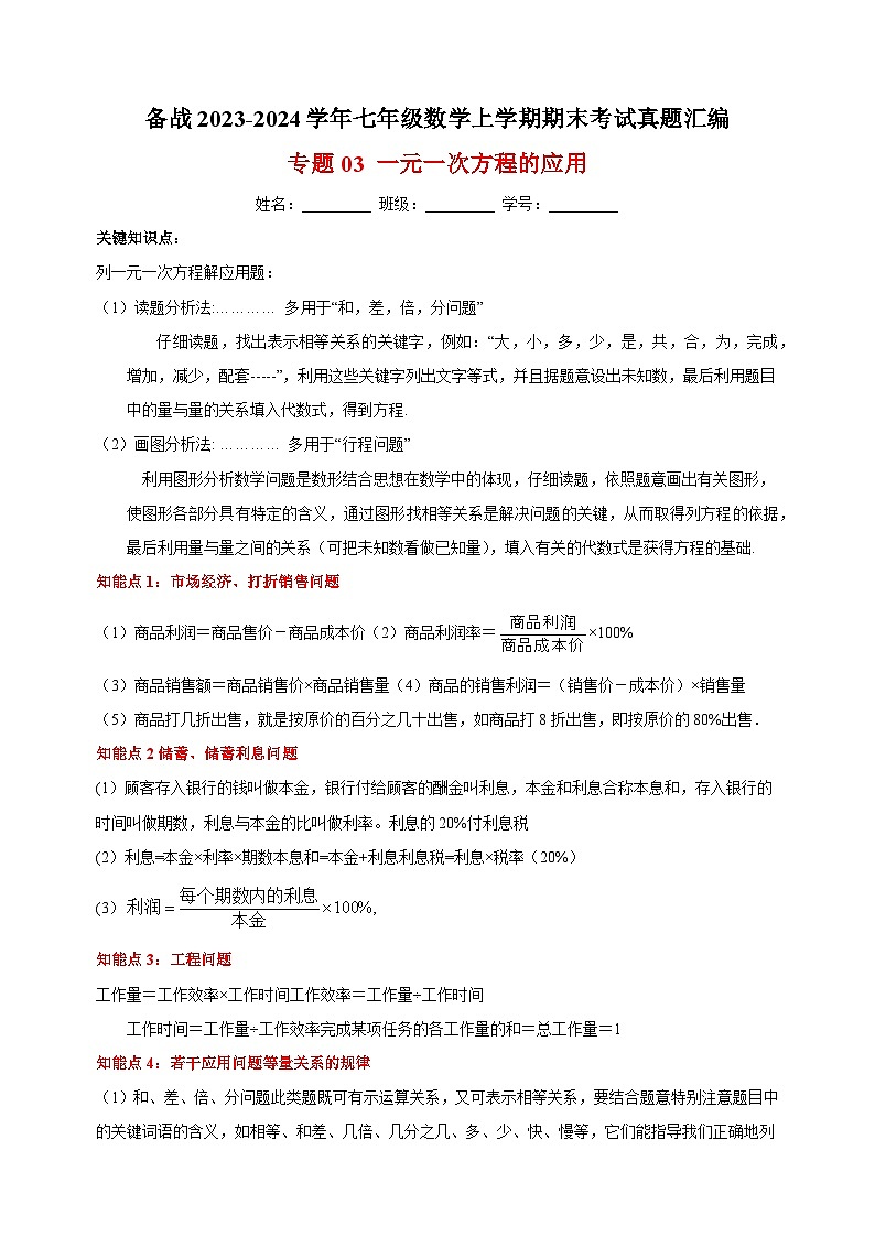
8.如图,甲、乙两人同时沿着边长为30 m的等边三角形按逆时针的方向行走,甲从A以65 m/min的速度,乙从B以71 m/min的速度行走,当乙第一次追上甲时,在等边三角形的( )
A.边AB上 B.点B处 C.边BC上 D.边AC上
二、填空题
9.球赛入场券有10元、15元两种票价,老师用480元买了40张入场券,其中票价为10元的比票价为15元的多的张数是_________.
10.在《孙子算经》中里有这样一道题:“今有木,不知长短,引绳度之,余绳四尺五,屈绳量之,不足一尺,问木长几何?”译文为:“现有一根木头,不知道它的长短,用整条绳子去量木头,绳子比木头长4.5尺;将绳子对折后去量,则绳子比木头短1尺,问木头的长度是多少尺?”设木头的长度为x尺,则绳子长为________尺(用含x的代数式表示.写出一个即可),根据题意,列出方程为________.
11.某学校组织秋游,原计划用45座的客车若干辆,则5人没有座位;如果用同样数量的50座客车,则多出一辆,且其余全部坐满.参加秋游的学生一共有 _____名.
12.如图,商品条形码是商品的“身份证”,共有13位数字.它是由前12位数字和校验码构成,其结构分别代表“国家代码、厂商代码、产品代码、和校验码”.
其中,校验码是用来校验商品条形码中前12位数字代码的正确性.它的编制是按照特定的算法得来的.其算法为:
步骤1:计算前12位数字中偶数位数字的和a,即;
步骤2:计算前12位数字中奇数位数字的和b,即;
步骤3:计算3a与b的和c,即;
步骤4:取大于或等于c且为10的整数倍的最小数d,即中d=130;
步骤5:计算d与c的差就是校验码X,即X=130-128=2.
如图,若条形码中被污染的两个数字的和是5,则被污染的两个数字中右边的数字是______.
13.某商场在“元旦”期间举行促销活动,顾客根据其购买商品标价的一次性总额,可以获得相应的优惠方法:①如不超过800元,则不予优惠;②如超过800元,但不超过1000元,则按购物总额给予8折优惠;③如超过1000元,则其中1000元给予8折优惠,超过1000元的部分给予7折优惠.促销期间,小明和他妈妈分别看中一件商品,若各自单独付款,则应分别付款720元和1150元;若合并付款,则他们总共只需付款______元.
14.《孙子算经》中有这样一道题,原文如下:今有百鹿入城,家取一鹿,不尽,又三家共一鹿,适尽,问:城中家几何?大意:今有100头鹿进城,每家取一头鹿,没有取完,剩下的鹿每3家共取一头,恰好取完,问:城中有______户人家?
15.我国明代数学读本《算法统宗》有一道题,其题意为:客人一起分银子,若每人7两,还剩4两;若每人9两,则差8两,银子共有_______两.(注:明代时1斤=16两)
16.兰山某初中学校七年级举行“数学知识应用能力竞技”活动,测试卷由20道题组成,答对一题得5分,不答或答错一题扣1分,某考生的成绩为76分,则他答对了_____道题.
三、解答题
17.文具超市出售某品牌的水笔,每盒标价50元,为了促销,超市制定了A,B两种方案:A:每盒水笔打九折;B:5盒以内(包括5盒)不打折,超过5盒后,超过的部分打8折.
(1)若购买水笔x盒,请分别直接写出用A方案购买水笔的费用y1(元)和用B方案购买水笔的费用y2(元)关于x(盒)的关系式;
(2)若你去购买水笔,如何选择哪种方案更优惠?请说明理由.
18.《九章算术)是我国古代数学名著,卷七盈不足中有题译文如下:今有人合伙买羊,每人出5钱,会差45钱:每人出7钱,会差3钱.问合伙人数、羊价各是多少?
19.某家电商场经销A种型号电视机,疫情结束后,五月份为刺激消费,购买A种型号电视机每台降价500元(享受政府补贴).如果卖出相同数量的A种型号电视机,疫情以前的销售额为5万元,如今的销售额减少1万元.
(1)如今A种型号电视机每台售价多少元?
(2)为了增加收入,电脑公司决定再经销售价为5000元的B种型号电视机,五月份A、B两种型号电视机共销售85台,如果销售额不低于26万元,则B种型号电视机销售不低于多少台?
20.某超市第一次以4450元购进甲、乙两种商品,其中乙商品的件数是甲商品件数的2倍多15件,甲、乙两种商品的进价和售价如下表:(注:利润=售价-进价)
(1)该超市第一次购进甲、乙两种商品各多少件?
(2)该超市第二次以第一次的进价又购进甲、乙两种商品,其中乙商品的件数不变,甲商品的件数是第一次的2倍;乙商品按原价销售,甲商品打折销售,第二次两种商品都销售完以后获得的总利润与第一次获得的总利润一样,求第二次甲商品是按原价打几折销售?
21.(1)把100拆分成2个数的和,使得第一个数加3,第二个数减3,得到的结果相等.则拆分成的这两个数分别是_______和_______;
(2)把100拆分成2个数的和,使得第一个数乘2.第二个数除以2,得到的结果相等.则拆分成的这两个数分别是_______和_______;
(3)把100拆分成4个数的和,使得第一个数加5,第二个数减5,第三个数乘5,第4个数除以5,得到的的结果都相等,问拆分成的这四个数分别是多少.
22.某单位计划“双12期间”购进一批手写板,网上某店铺的标价为900元/台,优惠活动如下:
(1)①若该单位购买了16台这种手写板,花了元;
②若该单位购买了x(x>20)这种手写板,花了元;(用含x的代数式表示)
(2)若该单位购买的这种手写板均价为696元,求他们购买的数量。
甲
乙
进价(元/件)
20
30
售价(元/件)
25
40
销售量
单价
不超过10台的部分
每台立减140元
超过10台但不超过20台的部分
每台立减220元
超过20台的部分
每台立减300元
参考答案
一、单选题
1.B
【分析】设这个角的度数为x.再用x表示出这个角的余角和补角的度数,最后根据题意列出一元一次方程并求解即可.
【详解】解:设这个角的度数为x,则这个角的余角是90°-x,这个角的补角是180°-x.
根据题意可得90°﹣x+180°﹣x=130°,
解得:x=70°,所以这个角是70°故选:B.
【点睛】本题考查余角的定义,补角的定义,一元一次方程的实际应用,综合应用这些知识点是解题关键.
2.B
【分析】根据题意列出方程,结合各项进行判断即可.
【详解】解:由题意可得方程,.
故选:B.
【点睛】此题考查了方程的问题,解题的关键是能根据题目的数量关系列出方程.
3.A
【分析】根据车的量数相等列方程即可.
【详解】解:设共有x人,可列方程,
故选:A.
【点睛】此题考查了一元一次方程的实际问题,正确理解车的量数关系是解题的关键.
4.C
【分析】由参与种树的人数为x人,分别用如果每人种6棵,则少4棵树苗;如果每人种5棵,则剩下3棵树苗未种表示出树苗总棵树列方程即可.
【详解】解:设有x人参加种树,
5x+3=6x−4.
故选:C.
【点睛】本题考查理解题意的能力,设出人数以棵数做为等量关系列方程求解.
5.C
【分析】要列方程,首先根据题意找出等量关系,列出方程,解得即可.
【详解】由题意得,,
故选:C.
【点睛】本题考查一元一次方程的应用,解题关键是弄清题中存在的等量关系,且应该理解获利25%的含义.
6.D
【分析】直接利用表示两位数的方法,列出方程,即可.
【详解】解:根据题意可得:,
故选:D.
【点睛】此题主要考查了由实际问题抽象出一元一次方程,正确表示两位数是解题关键.
7.C
【分析】据“空余容积+水的体积=瓶子的容积”和圆柱的体积公式作答.
【详解】解:由左图知,水体积为40 cm3,
在左图中用v表示瓶子的体积,
空余容积为(v-40)cm3;
由右图知空余容积为 cm3,
由左右两图得到的空余容积应相等得方程:v-40=20.
v=40+20=60
故选择:C.
【点睛】本题考查列一元一次方程解应用题,掌握列一元一次方程解应用题的方法,关键是分析图形信息找等量关系.
8.A
【分析】首先求得乙追上甲的时间,再求甲走过的路程,从而确定位置.
【详解】解:设乙第一次追上甲需要x分钟,由题可知,
(71-65)x=60
解得:x=10,
故甲走的路程为650米,
∵650=(米)
∴此时甲在AB上.
故选A.
【点睛】本题考查了一元一次方程的实际应用,求得乙追上甲的时间是解题关键.
二、填空题
9.8
【分析】设票价为10元买了x张,根据用480元买了40张入场券可得10x+15(40-x)=480,即可解得x=24,从而得到答案.
【详解】解:设票价为10元买了x张,则票价为15元买了(40-x)张,票价为10元的比票价为15元的多的张数是x-(40-x)=2x-40,根据题意得:
10x+15(40-x)=480,
解得x=24,
∴票价为15元买了40-x=16(张),票价为10元的比票价为15元的多的张数是2x-40=2×24-40=8,
答:票价为10元的比票价为15元的多的张数是8,
故答案为:8.
【点睛】本题考查了一次方程的应用,解题的关键是读懂题意,找出等量关系列方程.
10.或(任写一个即可)
【分析】设木头的长度为x尺,根据用整条绳子去量木头,绳子比木头长4.5尺,则绳子长为尺,根据将绳子对折后去量,则绳子比木头短1尺,则绳子长为尺,从而可得答案.
【详解】解:设木头的长度为x尺,则绳子长为尺,或尺,
根据题意,列出方程为:
故答案为:或;
【点睛】本题考查的是一元一次方程的应用,熟练的利用未知数表示需要的量,再确定相等关系列方程是解本题的关键.
11.500
【分析】设原计划用车x辆,根据参加秋游的学生人数可列出方程,解方程即可求解.
【详解】设原计划用车x辆,依题意有
45x+5=50(x﹣1),
解得x=11,
50(x﹣1)=50×(11﹣1)=500.
故参加秋游的学生一共有500名.
故答案为:500.
【点睛】本题考查一元一次方程的应用,关键是找出题目中的等量关系,根据等量关系列出方程解答.
12.4
【分析】设被污染的两个数字中左边的数字为x,则右边的数为5-x,然后根据题中所给算法可进行求解.
【详解】解:设被污染的两个数字中左边的数字为x,则右边的数为5-x,由题意得:
,
,
,
∵d为10的整数倍,且,
∴或110,
∵由图可知校验码为9,
∴当时,则有,解得:,则有右边的数为5-1=4;
当时,则有,解得:,不符合题意,舍去;
∴被污染的两个数字中右边的数字是4;
故答案为4.
【点睛】本题主要考查一元一次方程的应用,熟练掌握一元一次方程的应用是解题的关键.
13.1654或1780##1780或1654
【分析】根据题意知付款720元时,其实际标价为为720或900元;付款1150元,实际标价为1500元,再分别计算求出一次购买标价2220元或2400元的商品应付款即可.
【详解】解:由题意知付款720元,实际标价为720或720×=900(元),
付款1150元,实际标价肯定超过1000元,
设实际标价为x,
依题意得:(x-1000)×0.7+1000×0.8=1150,
解得:x=1500(元),
如果一次购买标价720+1500=2220(元)的商品应付款:
1000×0.8+(2220-1000)×0.7=1654(元).
如果一次购买标价900+1500=2400(元)的商品应付款:
1000×0.8+(2400-1000)×0.7=1780(元).
故答案是:1654或1780.
【点睛】本题考查了一元一次方程的应用,通过优惠政策利用解方程求出小明和他妈妈分别看中商品的售价是解题的关键.
14.75
【分析】设城中有x户人家,根据“今有100头鹿进城,每家取一头鹿,没有取完,剩下的鹿每3家共取一头,恰好取完”,即可得出关于x的一元一次方程,解之即可得出结论.
【详解】解:设城中有x户人家,
依题意,得:x+x=100,
解得:x=75.
故答案为:75.
【点睛】本题考查了一元一次方程的应用,找准等量关系,正确列出一元一次方程是解题的关键.
15.46
【分析】题目中分银子的人数和银子的总数不变,有两种分法,根据银子的总数一样建立等式,进行求解.
【详解】解:设有人一起分银子,根据题意建立等式得,
,
解得:,
银子共有:(两)
故答案是:46.
【点睛】本题考查了一元一次方程在生活中的实际应用,解题的关键是:读懂题目意思,根据题目中的条件,建立等量关系.
16.16
【分析】根据题意表示出答对以及答错的题目数,进而表示出得分,即可求出答案.
【详解】解:设他答对了x道题,则答错了 (20-x) 道题,
根据题意可得: 5x- (20-x) =76,
解得: x=16,
故答案为:16.
【点睛】本题主要考查了一元一次方程的应用,根据题意得出正确的等量关系是解题的关键.
三、解答题
17.(1),
(2)当购买10盒时,A、B两种方案一样的优惠;当购买小于10盒时,A方案更优惠;当购买大于10盒时,B方案更优惠,理由见解析
【分析】(1)根据售价乘以数量分别列出函数关系式;
(2)根据(1)的关系式,分情况讨论即可求解.
(1)
解:
(2)
解:①当的整数时,∵,,
∴∴选择A方案更优惠;
②当的整数时∵,,
∴分三种情况
(i)当时,即
∴,
(ii)当时,即
∴,
(iii)当时,即
∴.
综上所述,当购买10盒时,A、B两种方案一样的优惠;当购买小于10盒时,A方案更优惠;当购买大于10盒时,B方案更优惠.
【点睛】本题考查了列函数关系式,一元一次不等式以及一元一次方程的应用,根据题意列出函数关系式是解题的关键.
18.合伙人数21人,羊价150钱
【分析】设羊价为x钱,根据题意可得合伙的人数为或,由合伙人数不变可得方程.
【详解】解:设羊价为x钱,
根据题意可得方程:=,
解得:x=150,
∴==21.
答:合伙人数21人,羊价150钱
【点睛】本题考查由实际问题抽象出一元一次方程,解答本题的关键是明确题意,找到等量关系,列出相应的方程.
19.(1)2000元;(2)不低于30台
【分析】(1)设如今A种型号电视机每台售价x元,依据题意列方程,即可求得结果;
(2)设B种型号电视机销售m台,根据题意列不等式,进而求得结果.
(1)
解:设如今A种型号电视机每台售价x元,根据题意可得:
.
解得:x=2000,
经检验x=2000是原方程的解,
所以如今A种型号电视机每台售价2000元;
(2)
解:设B种型号电视机销售m台,根据题意可得:
.
解得:m≥30,
答:B种型号电视机销售不低于30台.
【点睛】本题考查了一元一次方程和一元一次不等式,解题的关键在于能根据题意列出相应的方程和不等式.
20.(1)甲50件,乙115件;(2)9折
【分析】(1)设第一次购进甲种商品x件,则购进乙种商品件,根据“第一次以4450元购进甲、乙两种商品”列方程求解即可;
(2)设第二次甲商品是按原价打m折销售,根据“乙商品按原价销售,甲商品打折销售,第二次两种商品都销售完以后获得的总利润与第一次获得的总利润一样”列方程求解即可.
【详解】(1)设第一次购进甲种商品x件,则购进乙种商品件,由题意得:
解得
所以,第一次购进甲种商品50件,则购进乙种商品115件.
(2)设第二次甲商品是按原价打m折销售,根据题意得:
解得
答:第二次甲商品是按原价打9折销售.
【点睛】本题考查了一元一次方程的应用,正确理解题意,找准等量关系是解题的关键.
21.(1)47,53;(2)20, 80;(3),,,.
【分析】(1)设第一个数为x,则第二个数是(100﹣x),根据“第一个数加3与第二个数减3的结果相等”,列方程求解;
(2)设第一个数为y,则第二个数是(100﹣y),根据“第一个数乘2与第二个数除以2的结果相等”,列方程求解;
(3)应设相等的数为z,依次表示出4个数,让4个数的和为100即可求得相等的数,进而求得那4个数.
【详解】解:(1)设第一个数为x,则第二个数是(100﹣x),
由题意得:x+3=100﹣x﹣3,
解得x=47.
所以100﹣x=100﹣47=53.
答:拆分成的这两个数分别是47和53.
故答案为:47,53;
(2)设第一个数为y,则第二个数是(100﹣y),
由题意得:2y=(100﹣y)÷2,
解得y=20.
所以100﹣y=100﹣20=80.
答:拆分成的这两个数分别是20和80;
故答案为:20,80;
(3)设相等的数为z,则其余数分别为z﹣5,z+5,,5z,
由题意得:z﹣5+z+55z=100,
解得:z,
则z﹣5,z+5,,5z.
故拆分成的这四个数分别是,,,.
【点睛】本题考查了一元一次方程的应用.解答本题的关键是读懂题意,设出未知数,找出合适的等量关系,列方程求解.
22.(1)①11680;②;(2)他们购买了25台写字板
【分析】(1)①结合题意,根据有理数乘法和加减运算性质计算,即可得到答案;
②结合题意,根据有理数运算和代数式的性质计算,即可得到答案;
(2)结合题意,分三种情况,通过列一元一次方程并求解,即可得到答案.
(1)
①根据题意,该单位购买了16台这种手写板,花了:元
故答案为:11680;
②该单位购买了x(x>20)这种手写板,花了:元
故答案为:;
(2)
设该单位购买了x台手写板
当0<x≤10时,均价760元,不合题意;
当10<x≤20时,该单位花了:元
∴680x+800=696x
∴x=50,
∵x=50和10<x≤20矛盾,不符合题意,故舍去;
当x>20时,
∴x=25
∴该单位购买了25台写字板.
【点睛】本题考查了有理数运算、代数式、一元一次方程的知识;解题的关键是熟练掌握代数式、一元一次方程的性质,从而完成求解。
1专题08 新定义问题-备战2023-2024学年苏科版七年级数学上学期期末考试真题汇编: 这是一份1专题08 新定义问题-备战2023-2024学年苏科版七年级数学上学期期末考试真题汇编,共19页。试卷主要包含了“新定义型专题”关键要把握两点,7B,用“*”定义一种运算,我们定义,阅读下列材料等内容,欢迎下载使用。
1专题07 角中的运动问题-备战2023-2024学年苏科版七年级数学上学期期末考试真题汇编: 这是一份1专题07 角中的运动问题-备战2023-2024学年苏科版七年级数学上学期期末考试真题汇编,共25页。试卷主要包含了角平分线,余角、补角,垂直,垂线段最短,点到直线的距离,对顶角性质,角的运动问题等内容,欢迎下载使用。
1专题06 数轴上的运动问题-备战2023-2024学年苏科版七年级数学上学期期末考试真题汇编: 这是一份1专题06 数轴上的运动问题-备战2023-2024学年苏科版七年级数学上学期期末考试真题汇编,共25页。试卷主要包含了数轴上两点的中点,如图1,线段AB=20cm等内容,欢迎下载使用。

