





2023-2024学年湖南省长沙市中雅培粹学校九年级上学期第一次月考化学试题
展开1. 下列中国古代发明及应用中,只涉及物理变化的是
A. 火药爆炸B. 手工剪纸
C. 粮食酿酒D. 烧制陶瓷
2. 下列图示中实验操作正确的是
A. 滴加液体B. 取用固体
C. 量取液体D. 加热液体
3. 空气是一种宝贵的自然资源。下列有关空气及其成分的说法正确的是
A. 氮气约占空气质量的21%
B. 氧气能助燃,可以作燃料
C. 稀有气体通电发出不同颜色的光,可做多种电光源
D. 鱼类能在水中生存,说明氧气易溶于水
4. 下列变化过程中,不包含缓慢氧化的是
A. 铁制品生锈B. 动植物的呼吸C. 醋的酿制D. 蜡烛燃烧
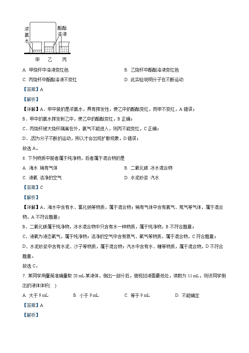
5. 使用如图装置探究分子的运动,下列叙述不正确的是
A. 甲烧杯中溶液变红色B. 乙烧杯中酚酞溶液变红色
C. 丙烧杯中酚酞溶液不变红D. 此实验说明分子在不断运动
6. 下列物质中前者属于纯净物,后者属于混合物的是
A. 海水 稀有气体B. 二氧化碳 冰水混合物
C. 液氧 洁净的空气D. 水泥砂浆 汽水
7. 某同学用量筒准确量取20 mL某液体,倒出一部分后,俯视凹液面最低处,读数为11 mL,则该同学倒出的液体体积( )
A. 大于9 mLB. 小于9 mLC. 等于9 mLD. 不能确定
8. 有关化合反应与氧化反应下列说法正确的是
A. 由两种物质生成一种物质的反应才是化合反应
B. 氧化反应都很剧烈,且都会发光、放热
C. 物质与氧气发生的反应属于氧化反应
D. 蜡烛燃烧生成二氧化碳和水,该反应既是氧化反应,也是化合反应
9. 下列对催化剂描述正确的是
A. 催化剂可以增加生成物的质量
B. 某些化学反应可以有多种催化剂
C. 二氧化锰只能做过氧化氢分解反应的催化剂
D. 催化剂只是加快了化学反应的速率
10. 下列关于实验室制氧气并用排水法收集的实验操作先后顺序中不正确的是
A. 先把集满氧气的集气瓶从水中取出,再盖好玻璃片然后正放在桌面上
B. 先给试管均匀加热,再对着药品加热
C. 等导管口排出的气泡连续均匀后,再开始收集气体
D. 停止加热时,先将导管移出水面再熄灭酒精灯
11. 化学是在原子、分子水平上研究物质及其变化规律的一门学科,它能指导我们更好地认识、改造和应用物质。以下说法不正确的是
A. 硫在氧气中燃烧比空气中更剧烈——氧气含量越高,接触到氧分子的机率大
B. 夏季在校园里闻到阵阵花香——分子在不断地运动
C. 氯化钠是由氯化钠分子构成——分子是构成物质的微粒
D. 液氧和氧气都能助燃——同种分子化学性质相同
12. 我国“高分5号”卫星天线是用钛镍形状记忆合金制成的。如图为镍的原子结构示意图,关于该原子的叙述错误的一项是( )
A. 它的核电荷数为28
B. 它有4个电子层
C. 它的质子数大于核外电子数
D 它易失电子
二、不定项选择题(本大题共3小题,每小题3分,共9分。在每小题给出的四个选顶中,有一个或二个选项符合题目要求。全部选对的得3分,选对但不全对的得2分,有选错的得0分)
13. 下列对分子、原子、离子的认识正确的是
A. 原子是最小的粒子,不能再分
B. 原子都是由质子、中子、电子构成
C. 分子、原子、离子都能构成物质
D. 原子最外层电子数与元素的化学性质密切相关
14. 我国“长三乙”火箭将第55颗北斗卫星送入预定轨道,完成北斗卫星导航系统的组网。该火箭第三级的推进剂为液氢和液氧组合,下列说法正确的是
A. 氢气液化过程中,氢分子之间的间隔保持不变
B. 分离液态空气得到液氧的过程中,氧分子静止不动
C. 液氧变成气态氧时,分子体积变大
D. 氢气与氧气反应的本质是分子分为原子,原子的重新组合的过程
15. 下列有关实验现象正确的是
A. 石蜡在空气中燃烧生成二氧化碳
B. 硫在氧气中燃烧发出明亮的蓝紫色火焰,产生有刺激性气味气体
C. 铁丝在氧气中剧烈燃烧,火星四射,生成黑色固体
D. 红磷燃烧产生大量的烟雾
三、填空题(每空2分,文字表达式每个3分,共22分)
16. 按要求回答下列问题:
(1)面对初三的第一次阶段训练,同学们可能会有点激动,你可以深呼吸平复激动的心情,请问你刚才吸入的气体中含量最多的是________。
(2)2022年6月5日,神舟十二号发射成功。航天员在太空的生活离不开氧气,这是因为氧气能供给呼吸。请写出实验室中用过氧化氢制取氧气的文字表达式:__________。
17. 回答下列问题:
(1)经过多年的“蓝天保卫战”长沙城区空气质量优良率不断提高,市民经常在微信朋友圈刷见“长沙蓝”,感受到环境的美丽,空气的清新。空气质量指数(AQI)是定量评价空气质量状况的重要指标,在PM2.5、PM10、二氧化硫、二氧化氮、二氧化碳、臭氧几种物质中,不属于评价空气质量的污染物是________。
(2)烟花爆竹的主要成分是硫磺、木炭灰等,燃放会后会释放大量的空气污染物,请写出硫在空气中燃烧的文字表达式:_________。
18. 《千里江山图》是国家宝藏,这幅将近一千年前的青绿山水画,今天看来依然色彩鲜艳、清晰动人。
(1)该画所用矿物颜料有石青、石绿等,请推测它们具有的化学性质:________。
(2)石青主要成分为碱式碳酸铜,加热碱式碳酸铜会发生化学反应,生成氧化铜、水和二氧化碳,这个反应属于________反应(填“化合”或者“分解”)。
(3)古代的艺术品中,也常用朱砂上色,大约从8世纪开始,中国化学家开始用汞和硫磺合成朱砂。在元素周期表中汞元素的某些信息如图2所示,下列有关汞元素的说法正确的是________(填序号)。
①元素符号为Hg
②属于非金属元素
③汞原子的质子数为80
④相对原子质量是200.6 g
19. 地球是一个蓝色的水球,自然界中的水有如图1所示的循环过程。地球上的淡水资源只占总水量的2.53%,且分布不均匀。图2我国部分地区淡水储量及年人均拥有量的相关数据。沿海地区解决淡水危机的有效措施之一是海水淡化。根据材料:回答下列问题。
(1)海水蒸发过程中,发生变化的是________(填序号)。
A. 分子质量B. 分子种类C. 分子间隔
(2)如图3所示,是水在通电的条件下生成氢气和氧气的微观示意图。在这个变化过程中,发生了改变的是________(填序号),该变化过程中的最小粒子是________(填序号)。
A.水分子 B.氢元素和氧元素 C.氢原子和氧原子
四、简答题(每空2分,每个文字表达式3分,共11分)
20. 尿素是江西昌九生物化工股份有限公司江氨分公司的主要产品之一,下图是以经过除尘、除二氧化碳、除水的空气为原料生产尿素的流程(部分生成物已省略),请回答有关问题:
(1)①中发生的是_______变化 (填“物理”或者“化学”)。
(2)合成塔中的物质属于______(填“混合物”或者“纯净物”)。
(3)氨气液化可得液氨。根据③分析,氢气、氮气和氨气三种气体中分离,利用的是______的不同。
21. 已知A、B、C、D、E为初中化学中常见的物质,A、B为无色透明液体,蜡烛等物质与C反应有A物质生成,D为暗红色固体,E为白色固体,(“—”表示两端的物质之间能发生化学反应;“→”表示物质间存在转化关系,部分反应物、生成物及反应条件已略去),请回答下列问题:
(1)A物质为_______。
(2)D与C反应的文字表达式为:________。
五、实验探究题(每空2分,共22分)
22. 某同学用如图所示装置制取氧气,请回答:
(1)写出仪器①名称:________。
(2)若选择装置A作为发生装置制取氧气,应该选择的药品为________。
(3)若制取一瓶较纯净的氧气,应该选择的收集装置是________(填序号)。
(4)如何检验一瓶制得的气体是氧气:_________。
23. 国庆期间,小优闲暇之余决定去化学实验室对最近学习过的实验进行再次探究。
探究一:小优完成了空气中氧气含量的测定实验之后,经过思考,改进了这个实验,实验装置如图所示:试管中原有空气的体积为120 mL,量筒中原有50 mL的水,试管中加入足量白磷(体积忽略),白磷在空气中燃烧生成五氧化二磷,并且消耗氧气。实验开始后,用酒精灯加热试管点燃白磷,待白磷火焰熄灭,冷却至室温,打开止水夹。回答下列问题:
(1)实验开始前,应检查________
(2)实验之后,最终量筒中液面约降至________mL刻度线处。
(3)小优还想用木炭代替了白磷来完成实验,小婷说不可以,你认为她觉得不可以的原因是________。
探究二:小优在进行过氧化氢溶液制取氧气的实验时,查阅资料发现过氧化氢分解除了用二氧化锰外还可用氧化铜(黑色粉末)等其他物质作催化剂。于是她对氧化铜能否作为氯酸钾分解的催化剂产生了探究兴趣。
【提出问题】氧化铜是否也能作氯酸钾分解的催化剂?
【设计实验】用如图装置进行实验,实验均以生成25mL气体为准,可能影响实验的因素均已忽略,相关装置和数据如下:
(4)实验之后,测得实验数据b________a(填:“大于”、“小于”或者“等于”),说明氧化铜可以加快氯酸钾的分解速率。
(5)为继续证明氧化铜是氯酸钾分解的催化剂,小优将实验②充分反应后的固体加水溶解(氯化钾易溶于水,而氧化铜不溶于水)、过滤、洗涤、干燥,称量仍得到________g黑色粉末;再将黑色粉末放入试管中,并加入2.45 g氯酸钾,进行实验,测得所需时间和实验②所需得时间________。
得出结论】
(6)氧化铜可以改变氯酸钾分解的速率,在化学反应前后,本身质量和________不变,所以也能作为氯酸钾的催化剂。实验序号
氯酸钾质量
催化剂质量
所需时间
①
2.45 g
/
a
②
2.45 g
0.5 g氧化铜
b
2023-2024学年湖南省长沙市中雅培粹学校九年级上学期第一次月考化学试题: 这是一份2023-2024学年湖南省长沙市中雅培粹学校九年级上学期第一次月考化学试题,文件包含湖南省长沙市中雅培粹学校九年级上学期第一次月考化学试题原卷版docx、湖南省长沙市中雅培粹学校九年级上学期第一次月考化学试题解析版docx等2份试卷配套教学资源,其中试卷共24页, 欢迎下载使用。
湖南省长沙市中学雅培粹学校2023-2024学年化学九上期末综合测试模拟试题含答案: 这是一份湖南省长沙市中学雅培粹学校2023-2024学年化学九上期末综合测试模拟试题含答案,共9页。试卷主要包含了下列物质属于纯净物的是等内容,欢迎下载使用。
湖南长沙市中学雅培粹学校2023-2024学年化学九年级第一学期期末质量跟踪监视试题含答案: 这是一份湖南长沙市中学雅培粹学校2023-2024学年化学九年级第一学期期末质量跟踪监视试题含答案,共9页。试卷主要包含了下列图示实验操作正确的是等内容,欢迎下载使用。