所属成套资源:备战2024年高考化学一轮复习(新高考专用)
考点04 氧化还原反应的基本概念和规律(核心考点精讲精练)-备战高考化学一轮复习(新高考专用)
展开这是一份考点04 氧化还原反应的基本概念和规律(核心考点精讲精练)-备战高考化学一轮复习(新高考专用),文件包含考点04氧化还原反应的基本概念和规律核心考点精讲精练-备战高考化学一轮复习新高考专用教师版docx、考点04氧化还原反应的基本概念和规律核心考点精讲精练-备战高考化学一轮复习新高考专用学生版docx等2份试卷配套教学资源,其中试卷共24页, 欢迎下载使用。
1.3年真题考点分布
2.命题规律及备考策略
【命题规律】近3年新高考卷对于氧化还原反应主要考查:
1.氧化还原反应的判断及在生产和生活中的应用
2.氧化还原反应相关概念的判断
3.氧化还原反应的基本规律及应用
4.氧化还原反应转移电子数的计算
【备考策略】对于氧化还原反应概念的理解可从两个方面着手:(1)定性判断:氧化还原反应的定性判断——升失氧、降得还;剂性一致,其他相反。(2)定量分析:氧化还原反应的定量分析——标变价,连双线,注得失,注意转移电子数为氧化剂得电子数或还原剂失电子数。
【命题预测】氧化还原反应是高考的必考内容,近几年高考对氧化还原反应的考查,以生产、生活、社会中的实际问题为载体,考查氧化还原反应的基本概念和规律、氧化性、还原性强弱比较等以及在科学探究与电化学等方面的应用。有时还在选择题中与阿伏加德罗常数结合考查电子转移数目的计算。
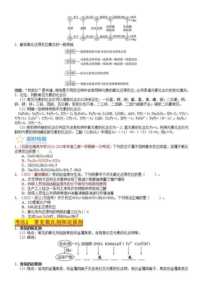
考法1 氧化还原反应的概念
1.氧化还原反应的本质和特征
2.概念之间的相互关系
升失氧、降得还,剂性一致、其他相反。
【典例1】(内蒙古彦淖尔市2023届高三3月模拟)下列除杂试剂选用正确且除杂过程不涉及氧化还原反应的是( )。
【解析】选B。FeCl3与Fe反应生成FeCl2,2FeCl3+Fe3FeCl2,此过程中Fe的化合价发生变化,涉及到了氧化还原反应,故A不符合题意;MgCl2与NaOH溶液发生复分解反应MgCl2+2NaOHMg(OH)2+2NaCl,过量的NaOH溶液可用HCl除去HCl+NaOHNaCl+H2O,此过程中没有元素化合价发生变化,未涉及氧化还原反应,故B符合题意;部分氯气与H2O发生反应生成氯化氢和次氯酸,应该用饱和食盐水除去HCl,除杂方法不正确,故C不符合题意;NO2与水反应生成硝酸和NO。反应过程中氮元素化合价发生变化,涉及到了氧化还原反应,故D不符合题意。
【拓展延伸】氧化还原反应与四种基本反应类型间的关系
【典例2】(2023·全国乙卷)下列应用中涉及到氧化还原反应的是( )。
A.使用明矾对水进行净化
B.雪天道路上撒盐融雪
C.暖贴中的铁粉遇空气放热
D.荧光指示牌被照发光
【解析】选C。使用明矾对水进行净化过程中,明矾电离出的铝离子发生水解生成氢氧化铝胶体,氢氧化铝胶体粒子吸附水中的悬浮颗粒并沉降下来而水变得澄清,该过程中没有任何一种元素的化合价发生变化,因此没有涉及到氧化还原反应,A不符合题意;雪天道路上撒盐融雪,是因为雪遇到盐而使其熔点降低并熔化,该过程中没有任何一种元素的化合价发生变化,因此没有涉及到氧化还原反应,B不符合题意;暖贴中的铁粉遇空气放热,是因为暖贴中含有的铁粉、碳粉、氯化钠、水等物质,形成当这些物质遇到空气后形成无数微小原电池并开始工作,化学能转化为电能,无数微小原电池堆积在一起使得电能又转化为热能,该过程中铁元素和氧元素的化合价发生变化,因此,该过程涉及到氧化还原反应,C符合题意;荧光指示牌被照发光,是因为光被指示牌发生了反射,该过程中没有任何一种元素的化合价发生变化,因此没有涉及到氧化还原反应,D不符合题意。
【拓展延伸】解答传统文化、生产生活中的氧化还原反应的一般思路
【典例3】(2022·山东省等级考)古医典富载化学知识,下述之物见其氧化性者为( )。
A.金(Au):“虽被火亦未熟”
B.石灰(CaO):“以水沃之,即热蒸而解”
C.石硫黄(S):“能化……银、铜、铁,奇物”
D.石钟乳(CaCO3):“色黄,以苦酒(醋)洗刷则白”
【解析】选C。金“虽被火亦未熟”是指金单质在空气中被火灼烧也不反应,反应金的化学性质很稳定,与其氧化性无关,A不合题意;石灰(CaO):“以水沃之,即热蒸而解”是指CaO+H2OCa(OH)2,反应放热,产生大量的水汽,而CaO由块状变为粉末状,未发生氧化还原反应,与其氧化性无关,B不合题意;石硫磺即S:“能化……银、铜、铁,奇物”是指2Ag+SAg2S、Fe+SFeS、2Cu+SCu2S,反应中S作氧化剂,与其氧化性有关,C符合题意;石钟乳(CaCO3):“色黄,以苦酒(醋)洗刷则白”是指CaCO3+2CH3COOH(CH3COO)2Ca+H2O+CO2↑,未发生氧化还原反应,与其氧化性无关,D不合题意。
【拓展延伸】氧化还原反应概念
1.氧化还原反应概念的辨析要厘清知识线索
2.解答氧化还原反应概念的一般思路
提醒:“找变价”是关键,特别是不同反应物中含有同种元素的氧化还原反应,必须弄清元素化合价的变化情况。
2.记住、判断常见元素的化合价
(1)常见元素的化合价可以借助化合价口诀来记忆:一价氢、钾、钠、氟、氯、溴、碘、银;二价氧、钙、钡、镁、锌;三铝、四硅、五价磷;说变价也不难,二三铁、二四碳、二四六硫都齐全;铜汞二价最常见。
(2)明确一些特殊物质中元素的化合价
CuFeS2:Cu为+2,Fe为+2,S为-2;K2FeO4:Fe为+6;Li2NH、LiNH2、AlN:N为-3;Na2S2O3:S为+2;VO2+ QUOTE :V为+5;C2O42- QUOTE :C为+3;HCN:C为+2,N为-3;CuH:Cu为+1,H为-1;FeO4n- QUOTE :Fe为+(8-n);Si3N4:Si为+4,N为-3。
(3)有机物中碳的化合价判定方法有机物中氧元素的化合价为-2,氢元素的化合价为+1。利用元素化合价代数和为零的规则确定碳元素的化合价。乙酸(C2H4O2)中满足2x+(+1)×4+(-2)×2=0,则x=0。
1.(石家庄精英中学2022~2023学年高三第一学期第一次考试)下列反应不属于四种基本反应类型,但属于氧化还原反应的是( )。
A.CuO+H2Cu+H2O
B.Fe2O3+3CO2Fe+3CO2
C.2KClO32KCl+3O2↑
D.Na2SO3+H2SO4Na2SO4+SO2↑+H2O
【解析】选B。CuO+H2Cu+H2O属于置换反应,不符合题意;Fe2O3+3CO2Fe+3CO2不属于四种基本反应类型,有化合价的变化,属于氧化还原反应,符合题意;2KClO32KCl+3O2↑属于分解反应,不符合题意;Na2SO3+H2SO4Na2SO4+SO2↑+H2O属于复分解反应,但是不是氧化还原反应,不符合题意。
2.(2023·襄阳模拟)劳动创造美好生活,下列场景中不涉及氧化还原反应的是( )。
A.农艺师将大豆和玉米套种实现了既减少氮肥施用量又增产增收
B.科研人员将铝硅酸盐制作的分子筛作为吸附剂使用
C.生产工人经过一系列工序将农作物秸秆转变成乙醇
D.防疫人员在公共场所喷洒84消毒液稀释液进行环境消毒
【解析】选B。农艺师将大豆和玉米套种实现了既减少氮肥施用量又增产增收,涉及氮的固定,氮元素化合价发生变化,属于氧化还原反应,故A错误;分子筛作为吸附剂使用属于物理变化,故B正确;生产工人经过一系列工序将农作物秸秆转变成乙醇,涉及碳元素的化合价发生变化,属于氧化还原反应,故C错误;防疫人员在公共场所喷洒84消毒液稀释液进行环境消毒,利用消毒液的氧化性,涉及氧化还原反应,故D错误。
3.(2022·浙江1月选考)关于反应4CO2+SiH44CO+2H2O+SiO2,下列说法正确的是( )。
A.CO是氧化产物
B.SiH4发生还原反应
C.氧化剂与还原剂的物质的量之比为1∶4
D.生成1ml SiO2时,转移8ml电子
【解析】选D。根据反应方程式,碳元素的化合价由+4价降为+2价,故CO为还原产物,A错误;硅元素化合价由-4价升为+4价,故SiH4发生氧化反应,B错误;反应中氧化剂为二氧化碳,还原剂为SiH4,则氧化剂与还原剂的物质的量之比为4∶1,C错误;根据反应方程式可知,Si元素的化合价由-4价升高至+4价,因此生成1ml SiO2时,转移8ml电子,D正确。
考法2 常见氧化剂和还原剂
1.常见的氧化剂
(1)特点:常见的氧化剂包括某些非金属单质、含有高价态元素的化合物等。
(2)典例:
2.常见的还原剂
(1)特点:活泼的金属单质、非金属阴离子及含低价态元素的化合物、低价金属阳离子、某些非金属单质及其氢化物等。
(2)典例:
3.元素化合价处于中间价态的物质既有氧化性,又有还原性。如
其中Fe2+、SO2主要表现还原性,H2O2主要表现氧化性。
【典例4】为了治理废水中Cr2O72-的污染,常先加入试剂使之变为Cr3+,该试剂为( )。
A.NaOH溶液 B.FeCl3溶液
C.Al2(SO4)3溶液 D.Na2SO3和H2SO4
【解析】选D。在Cr2O72-→Cr3+变化过程中,Cr元素的化合价由+6价变成+3价,发生还原反应,所以所加入的试剂为强还原性物质,Na2SO3中的硫元素为+4价,具有比较强的还原性。
【拓展延伸】常见的氧化剂和还原剂
1.常见的氧化剂及产物预测
2.常见的还原剂及产物预测
1.随着人们生活节奏的加快,方便的小包装食品已被广泛接受.为了防止仲秋月饼等富脂食品氧化变质,延长食品的保质期,在包装袋中常加入抗氧化物质,下列不属于抗氧化物质的是( )。
A.生石灰 B.还原铁粉 C.亚硫酸钠 D.维生素C
【解析】选A。生石灰具有吸水性,常用作干燥剂,而不属于抗氧化物质,故A选;还原铁粉具有还原性,在反应中Fe元素的化合价升高,属于抗氧化物质,故B不选;亚硫酸钠具有还原性,在反应中S元素的化合价升高,属于抗氧化物质,故C不选;维生素C具有还原性,在反应中某元素的化合价升高,属于抗氧化物质,故D不选。
2.以KI为碘剂的加碘食盐,由于受空气作用,容易引起碘的损失,工业生产中需添加稳定剂以减少碘的损失。下列物质中可能做稳定剂的是( )。
A.Na2S2O3 B.FeCl3 C.NaHCO3 D.CaO
【解析】选A。以KI为碘剂的加碘食盐中碘的损失主要是由于杂质、水份、空气中的氧气以及光照,受热而引起的,要减少碘的损失,需加入具有还原性的物质来消耗氧气,则Na2S2O3具有还原性,A正确,FeCl3具有氧化性,B错误;NaHCO3不表现氧化性和还原性,C错误;CaO没有氧化性和还原性,D错误。
3.下列物质属于常见氧化剂的一组是( )。
A.Cl2、O2、FeCl3、KMnO4
B.O2、KMnO4、C、H2
C.Na、K、FeCl2、H2、CO
D.CuO、CO、Fe2O3、H2
【解析】选A。常作氧化剂的有O2、Cl2、浓硫酸、HNO3、KMnO4、FeCl3等,常作还原剂的有C、H2、CO、Zn、Al、Fe等。
考法3 氧化还原反应的表示方法
1.双线桥法——“标变价、画箭头、注得失”
2.单线桥法——“标变价、画箭头、标总数”
【典例5】(陕西省宝鸡市金台区2022~2022学年高三上学期期中)下列氧化还原反应中,电子转移的方向和数目均正确的是( )。
A. B.
C. D.
【解析】选A。反应中部分S元素化合价由0价降低到-2价,部分S元素化合价由0价升高到+4价,转移电子数为4,转移电子数=化合价降低总数目=化合价升高总数目,故A正确;反应中Na元素化合价由0价升高到+1价,H元素化合价由+1价降低到0价,转移电子数为2,故B错误;反应中HCl中Cl元素化合价由-2价升高到0价,KClO3中Cl元素化合价由+5价降低到0价,转移电子数为5,氯气既是氧化产物,也是还原产物,故C错误;反应中Cu元素化合价由+2价降低到0价,得到电子,C元素化合价由0价升高到+4价,失去电子,得失电子标反了,故D错误。
【拓展延伸】氧化还原反应中的价态变化规律
1.价规中规律
(1)5NH4NO32HNO3+4N2↑+9H2O
(2)2KClO3+6HCl(浓)KCl+3Cl2↑+3H2O
(3)H2S+H2SO4(浓)S↓+SO2↑+2H2O
2.价歧化规律
(1)2Na2O2+2H2O4NaOH+O2↑
(2)2Cl2+2Ca(OH)2CaCl2+Ca(ClO)2+2H2O
(3)3NO2+H2O2HNO3+NO
(4)5NaClO2+4HCl5NaCl+4ClO2↑+2H2O
3.应用
(1)判断同种元素不同价态物质间发生氧化还原反应的可能性,如浓H2SO4与SO2不发生反应。
(2)根据化合价判断反应体系中的氧化剂、还原剂及氧化产物、还原产物。如对于反应6HCl+KClO3=KCl+3Cl2↑+3H2O中,氧化剂为KClO3,还原剂为HCl,氧化产物和还原产物都为Cl2。
【典例6】(2021·浙江6月选考)关于反应K2H3IO6+9HI2KI+4I2+6H2O,下列说法正确的是( )。
A.K2H3IO6发生氧化反应
B.KI是还原产物
C.生成12.7g I2时,转移0.1ml电子
D.还原剂与氧化剂的物质的量之比为7∶1
【解析】选D。反应中碘元素的化合价降低,发生得电子的反应,发生还原反应,A错误; KI中的I-由HI变化而来,化合价没有发生变化,KI既不是氧化产物也不是还原产物,B错误;12.7g I2的物质的量为0.05ml,根据反应方程式,每生成4ml I2转移7ml电子,则生成0.05ml I2时转移电子的物质的量为0.0875ml,C错误;反应中HI为还原剂,K2H3IO6为氧化剂,在反应中每消耗1ml K2H3IO6就有7ml HI失电子,则还原剂与氧化剂的物质的量之比为7∶1,D正确。
【拓展延伸】转移电子数的计算
1.转移电子数N(e-)=氧化剂得到电子的数目=还原剂失去电子的数目
2.反应中转移电子数与各物质的化学计量数成正比
3.计算公式
(1)n(e-)=n(氧化剂)×N(变价原子数)×ΔN(化合价变化数)
(2)n(e-)=n(还原剂)×N(变价原子数)×ΔN(化合价变化数)
1.下列标明电子转移的方向和数目的化学方程式中正确的是( )。
A.
B.
C.
D.
【解析】选B。A项中锌失电子,氢得电子,而不是锌得电子,氢失电子;B项中应注意KCl是KClO3的还原产物,O2是KClO3的氧化产物,B项正确;C项,得失电子总数为6;D项,HNO3中的+5价氮原子得电子生成NO2中的+4价的氮原子,箭头应指向氮原子而不是氧原子,且得失电子总数为2而不是4。
2.对下列氧化还原反应中转移电子数的判断,不正确的是( )。
A.H2S+H2SO4(浓)=S↓+SO2↓+2H2O:6e-
B.3Cl2+6KOH5KCl+KClO3+3H2O:5e-
C.2Na2O2+2H2O=4NaOH+O2↑:2e-
D.2H2S+SO2=3S+2H2O:4e-
【解析】选A。本题考查氧化还原反应的规律。选项A中,S元素的化合价变化应该是从H2S中的-2价到0价,从H2SO4中的+6价到+4价,转移电子数为2个,故A错。B是歧化反应,反应物中的6个0价的Cl原子,有5个降至-1价,1个升至+5价,转移电子数5个,故B正确。同理分析C也是正确的。D是一个归中反应,H2S中2个-2价的S升至0价,SO2中1个+价的S降至0价,转移电子数为4个,故D正确。
3.工业生产中对空气中的CO进行监测,粉红色的PdCl2溶液可以检验空气中少量的CO。若空气中含CO,则溶液中会产生黑色的Pd沉淀(反应中只有PdCl2作氧化剂)。每生成5.3gPd沉淀,反应转移的电子数为( )。
A.0.05NA B.0.1NA C.0.2NA D.0.4NA
【解析】选B。反应方程式为:CO+PdCl2+H2O=Pd↓+CO2↑+2HCl,每生成1mlPb,转移2ml电子,5.3gPd的物质的量为:n(Pd)==0.05ml,故转移电子数为0.1ml,即0.1NA。
4.(2023•上海杨浦区一模)NA代表阿伏加德罗常数。常温常压下二氧化碳和过氧化钠反应后,若固体质量增加了28g,对该反应的分析,错误的是( )。
A.反应前后物质中阴、阳离子数目保持不变
B.反应前后总物质的量减少0.5ml
C.反应中转移了NA电子并生成了11.2L氧气
D.反应的二氧化碳和生成的氧气体积比为2∶1
【解析】选C。设二氧化碳和过氧化钠反应,当固体质量增加28g时,参与反应二氧化碳的物质的量为x,
2Na2O2+2CO2=2Na2CO3+O2 固体质量差
2ml 1ml 56g
x 28g
x=1ml。
由方程式可知,反应前后物质的物质的量不变,且反应前后物质中阴、阳离子数目保持不变,故A正确;由以上计算可知1ml二氧化碳生成0.5ml氧气,气体的总物质的量减小0.5ml,固体的物质的量不变,故B正确;生成0.5ml氧气,在不是标准状况下,则体积不等于11.2L,故C错误;由方程式可知反应的二氧化碳和生成的氧气体积比为2∶1,故D正确。
考法4 氧化性、还原性
1.氧化性、还原性强弱规律
(1)氧化性、还原性的概念
①氧化性:指得电子的性质(或能力);还原性:指失电子的性质(或能力)。
②氧化性、还原性的强弱取决于得、失电子的难易程度,与得、失电子数目的多少无关。
(2)从元素的价态和氧化性、还原性的关系
①最高价态——只有氧化性,如:H2SO4、KMnO4等;
②最低价态——只有还原性,如:金属单质、Cl-、S2-等;
③中间价态——既有氧化性又有还原性,如:Fe2+、S、Cl2等。
(3)依据氧化还原反应方程式判断
①氧化性:氧化剂>氧化产物
②还原性:还原剂>还原产物
2.价态规律:含不同价态的同种元素的物质间发生氧化还原反应时。该元素价态的变化
(1)遵循“高价+低价→中间价”,如4NH3+6NO5N2+6H2O
(2)遵循“中间价→高价+低价”,如Cl2+2NaOHNaCl+NaClO+H2O。
3.先后规律
(1)同时含有几种还原剂时将按照还原性由强到弱的顺序依次反应。如:在FeBr2溶液中通入少量Cl2时,因为还原性Fe2+>Br-,所以Fe2+先与Cl2反应。
(2)同时含有几种氧化剂时将按照氧化性由强到弱的顺序依次反应。如:在含有Fe3+、Cu2+、H+的溶液中加入铁粉,因为氧化性Fe3+>Cu2+>H+,所以铁粉先与Fe3+反应,然后依次为Cu2+、H+。
4.电子守恒规律:即氧化剂得电子的总数等于还原剂失电子的总数
【典例7】(2021·天津等级考)关于反应H2SO4+Na2SO3Na2SO4+SO2↑+H2O所涉及的物质,下列说法错误的是( )。
A.H2SO4在该反应中为氧化剂
B.Na2SO3容易被空气中的O2氧化变质
C.Na2SO4是含有共价键的离子化合物
D.SO2是导致酸雨的主要有害污染物
【解析】选A。此反应中各元素的化合价没有发生变化,不属于氧化还原反应,H2SO4在此反应中表现强酸性,故A项错误;Na2SO3中的S元素为+4价,具有还原性易被氧化,因此在空气中被O2氧化为Na2SO4而变质,故B项正确;Na2SO4属于离子化合物,其中SO42-中存在共价键,故C项正确;SO2的主要危害是形成酸雨,故D项正确。
【拓展延伸】化合价和氧化性、还原性的关系
①金属单质只有还原性
②非金属单质既有氧化性又有还原性,F2除外
③从理论上讲任何一种化合物既有氧化性又有还原性
(2)常见元素的最高价态和最低价态
1.下列说法错误的是( )。
A.某金属元素从化合态变为游离态时,该金属元素一定被还原
B.有单质参加或有单质生成的反应一定是氧化还原反应
C.高效火箭推进剂N(NO2)3既有氧化性又有还原性
D.磁性材料Fe(FeO2)2既有氧化性又有还原性
【解析】选B。化合态的金属的化合价为正价,单质中金属的化合价为0,则金属元素从化合态变为游离态时,金属元素的化合价一定降低,则在氧化还原反应中一定被还原,A选项正确;同素异形体之间的转化(如O2→O3),反应前后元素的化合价都是0价,不是氧化还原反应,B选项错误;N(NO2)3中氮元素的平均化合价为+3价,处于中间价态,既有氧化性又有还原性,C选项正确;Fe(FeO2)2中铁元素的平均化合价为+价,处于中间价态,既有氧化性又有还原性,D选项正确。
2.(2023·咸阳高三上学期期中)在下列变化中,一定要加入合适的氧化剂才能实现的是( )。
A.Na2O2→O2 B.Cl2→Cl-
C.Fe(OH)2→Fe(OH)3 D.NO2→HNO3
【解析】选C。A项,Na2O2与水反应即可实现,但水不是氧化剂也不是还原剂,故A错误;B项,Cl2与水反应生成盐酸和次氯酸,但水不是氧化剂也不是还原剂,故B错误;C项,铁的化合价升高被氧化,一定要加入合适的氧化剂才能实现,故C正确;D项,NO2与水反应生成硝酸和一氧化氮,但水不是氧化剂也不是还原剂,故D错误。
【典例8】(2020·北京市等级考)水与下列物质反应时,水表现出氧化性的是( )。
A.Na B.Cl2 C.NO2 D.Na2O
【解析】选A。2Na+2H2O=2NaOH+H2↑,H2O中H元素化合价由+1降为0价,得电子被还原,做氧化剂,在反应中表现出氧化性,故A符合题意;Cl2+H2OHCl+HClO,H2O中的元素没有发生化合价的变化,水在反应中既不是氧化剂也不是还原剂,既不表现氧化性也不表现还原性,故B不符合题意;3NO2+H2O=2HNO3+NO,H2O中的元素没有发生化合价的变化,水在反应中既不是氧化剂也不是还原剂,既不表现氧化性也不表现还原性,故C不符合题意;Na2O+H2O=2NaOH,该反应没有元素化合价变化,不是氧化还原反应,水在反应中既不表现氧化性也不表现还原性,故D不符合题意。
【拓展延伸】氧化还原反应中某微粒的作用
1.氧化还原反应中酸或碱的作用
(1)氧化性:所含元素的化合价降低
(2)还原性:所含元素的化合价升高
(3)酸或碱性:所含元素的化合价不变,有相应的盐生成
(4)具体反应分析
①Zn+2HClZnCl2+H2↑,盐酸表现酸性和氧化性
②CuO+2HClCuCl2+H2O,盐酸表现酸性
③MnO2+4HCl(浓)MnCl2+Cl2↑+2H2O,盐酸表现酸性和还原性
④2HClH2↑+Cl2↑,盐酸表现氧化性和还原性
⑤3Cl2+8NH3N2+6NH4Cl,NH3表现碱性和还原性
⑥Cu2O+6HNO3(浓)2Cu(NO3)2+2NO2↑+3H2O,硝酸表现酸性和氧化性
2.氧化还原反应中水的作用
(1)氧化性:有H2产生
(2)还原性:有O2产生
(3)氧化性和还原性:同时有H2和O2产生
(4)水既不表现氧化性又不表现还原性的氧化还原反应
①2Na2O2+2H2O4NaOH+O2↑
②Cl2+H2OHCl+HClO
③3NO2+H2O2HNO3+NO
1.(2023·上海青浦区一模)亚硝酸(HNO2)参加反应时,既可作氧化剂,也可作还原剂。当它作还原剂时,可能生成的产物是( )。
A.NH3 B.N2 C.N2O3 D.HNO3
【解析】选D。N元素的最低化合价是-3价,最高化合价是+5价,HNO2中氮元素的化合价为+3价,为氮元素的中间价态,既有氧化性,又有还原性。其作还原剂时,化合价要升高,只有HNO3可能是HNO2的氧化产物。
2.某危险品仓库中存放有化工原料氰化钠(NaCN)。该物质有剧毒,一旦进入城市排水系统,后果不堪设想。当仓库发生火灾爆炸事故时,工作人员一方面封堵氰化钠泄漏渠道,另一方面对已经泄漏的少量氰化钠做无害化处理。根据NaCN的化合价,推测它可能有的性质是( )。
A.NaCN中N元素的化合价为+3价既能升高又能降低,因此该物质既有氧化性又有还原性
B.NaCN中N元素的化合价为-3价只能升高,因此该物质具有还原性;C元素的化合价为+2价既能升高又能降低,因此该物质既有氧化性又有还原性
C.NaCN中C元素的化合价为+4价既能升高又能降低,因此该物质既有氧化性又有还原性
D.NaCN中CN-的化合价为-1价既能升高又能降低,因此该物质既有氧化性又有还原性
【解析】选B。NaCN中N元素的化合价为-3价,为最低负极,只能升高,因此该物质具有还原性;C元素的化合价为+2价既能升高又能降低,因此该物质既有氧化性又有还原性。
3.针对以下A~D四个涉及H2O2的反应(未配平),填写空白:
A.Na2O2 +HCl→NaCl+H2O2
B.Ag2O+H2O2→Ag+O2↑+H2O
C.H2O2→H2O+O2↑
D.H2O2+Cr2(SO4)3+KOH→K2CrO4+K2SO4+H2O
(1)仅体现H2O2的氧化性的反应是(填代号)_________,配平化学该方程式___________________________。
(2)既体现了H2O2的氧化性,又体现了还原性的反应是(填代号)______________;
(3)体现了H2O2的弱酸性的反应是(填代号)_______,其理由是________________________。
【解析】本题以过氧化氢为素材,考查了考生有关氧化还原反应的基础知识以及思维的严密性,同时考查对具体问题的分析判断能力。反应A是一个非氧化还原反应。盐酸是为人熟知的强酸,它与Na2O2反应除了生成盐外还得到H2O2,按照“强酸制备弱酸”的规律,H2O2表现弱酸的性质。反应B中Ag2O→Ag,价态降低,H2O2作还原剂。过氧化氢的分解反应C是一个自身氧化还原反应,H2O2既表现了氧化性又表现了还原性。
【答案】
(1)D 3H2O2+Cr2(SO4)3+10KOH2K2CrO4+3K2SO4+8H2O
(2)C
(3)A 这一反应可看作是强酸制取弱酸的反应
【典例9】(2023·北京密云区一模)I-具有还原性,含碘食盐中的碘元素主要以KIO3的形式存在,I-、I2、IO3-在一定条件下可发生如图转化关系,下列说法不正确的是( )。
A.用淀粉-KI试纸和食醋可检验食盐是否加碘
B.由图可知氧化性的强弱顺序为Cl2>IO3->I2
C.生产等量的碘,途径I和途径II转移电子数目之比为5∶2
D.途径III反应的离子方程式:3Cl2+I-+3H2O=6Cl-+IO3-+6H+
【解析】选C。KIO3、KI在酸性条件下发生氧化还原反应产生I2,I2遇淀粉溶液变为蓝色,因此可以用淀粉-KI试纸和食醋检验食盐是否加碘,A正确;由途径I可知氧化性Cl2>I2,由途径II可知氧化性:IO3->I2,由途径III可知氧化性:Cl2>IO3-,故物质氧化性有强到弱的顺序为:Cl2>IO3->I2,B正确;假设反应产生1mlI2,途径I转移2ml电子,途径II转移10ml电子,因此生产等量的碘,途径I和途径II转移电子数目之比为2∶10=1∶5,C错误;途径III中,Cl2把I-氧化为IO3-,Cl2被还原为Cl-,根据电子守恒、电荷守恒、原子守恒,可得反应的离子方程式:3Cl2+I-+3H2O=6Cl-+IO3-+6H+,D正确。
【拓展延伸】判断氧化性、还原性强弱的其他方法
1.单质与其相应离子的氧化性和还原性变化相反
(1)根据金属活动顺序表
(2)根据非金属活动顺序表
2.根据反应条件来判断
当不同的氧化剂(或还原剂)与同一还原剂(或氧化剂)反应时,反应越易进行,则对应的氧化剂(或还原剂)的氧化性(或还原性)越强,反之越弱。如:
(1)比较KMnO4和MnO2氧化性强弱:KMnO4>MnO2
①MnO2+4HCl(浓)MnCl2+Cl2↑+2H2O
②2KMnO4+16HCl(浓)2KCl+2MnCl2+5Cl2↑+8H2O
(2)比较Na、Mg、Al的还原性强弱:Na>Mg>Al
①Na与冷水剧烈反应
②Mg与水加热才反应
③Al与水加热条件下也难反应
3.根据氧化产物的价态高低判断
(1)方法:同种物质被不同氧化剂氧化的价态越高,氧化剂的氧化性越强。
(2)实例:2Fe+3Cl22FeCl3,Fe+SFeS,氧化性:Cl2>S。
4.根据元素周期表比较单质的氧化性或还原性强弱
(1)周期表右上角的F2的氧化性最强
①容易与氢气化合的非金属单质的氧化性强
②气态氢化物稳定的非金属单质的氧化性强
③最高价含氧酸酸性强的非金属单质的氧化性强
④气态氢化物还原性强的非金属单质的氧化性弱
(2)短周期表左下角的Na的还原性最强
①与酸或水反应剧烈的金属单质的还原性强
②最高价碱的碱性强的金属单质的还原性强
③相应阳离子的氧化性强的金属单质的还原性弱
5.根据原电池原理比较金属单质的还原性强弱
(1)基本规律:负极>正极
①电子流出的电极是负极,阳离子移向的电极是正极
②被溶解(质量减小)的电极一般是负极
③质量增加的电极一般是正极
④有气泡产生的电极一般是正极
(2)特殊情况
①强碱性溶液中,Mg-NaOH溶液-Al原电池中,Al是负极
②氧化性溶液中,Cu-浓硝酸-Fe原电池中,Cu是负极
③铅蓄电池,负极质量增加,正极质量增加
6.根据电解池原理比较(用惰性电极电解)
(1)阳极先放电的阴离子的还原性强,相应的非金属单质的氧化性弱
(2)阴极先放电的阳离子的氧化性强,相应的金属单质的还原性不一定弱
放电顺序:Fe3+>Cu2+,单质的还原性Fe>Cu
7.根据能量变化比较单质的氧化性和还原性强弱
(1)金属越容易失电子,金属性越强,吸收的能量越少
(2)金属越容易得电子,非金属性越强,释放的能量越多
1.(湖南株洲2021~2022学年高三上学期期中)根据下列化学方程式:
①2MnO4-+16H++10Cl-2Mn2++5Cl2↑+8H2O
②2Fe2++Cl22Fe3++2Cl-
③2Fe3++Cu2Fe2++Cu2+
④Fe+Cu2+Fe2++Cu
可判断MnO4-、Fe2+、Cu2+、Fe3+、Cl2的氧化性由强到弱的顺序为( )。
A.Fe3+>MnO4->Cl2>Cu2+ B.Cu2+>Cl2>MnO4->Fe3+
C.Cl2>MnO4->Fe3+>Cu2+ D.MnO4->Cl2>Fe3+>Cu2+
【解析】选D。①反应MnO4-中Mn元素化合价+7价变化为+2价,化合价降低做氧化剂,氯气是氧化产物,氧化性MnO4->Cl2,②2Fe2++Cl22Fe3++2Cl-,Cl2中氯元素化合价0价变化为-1价,化合价降低做氧化剂,Fe3+是氧化产物,氧化性Cl2>Fe3+,③2Fe3++Cu2Fe2++Cu2+,反应中Fe3+元素化合价+3价变化为+2价做氧化剂,氧化产物是Cu2+,氧化性Fe3+>Cu2+,④Fe+Cu2+Fe2++Cu,反应中Cu2+元素化合价+2价变化为0价做氧化剂,氧化产物是Fe2+,氧化性Cu2+>Fe2+,可推断氧化性由强到弱的顺序为:MnO4->Cl2>Fe3+>Cu2+>Fe2+。
2.已知:
2KMnO4+16HCl2KCl+2MnCl2+5Cl2↑+8H2O
K2Cr2O7+14HCl2KCl+2CrCl3+3Cl2↑+7H2O
MnO2+4HClMnCl2+Cl2↑+2H2O
其中,KMnO4和一般浓度的盐酸反应,K2Cr2O7需和较浓的盐酸(>6ml•L-1)反应,MnO2需和浓盐酸(>8ml•L-1)反应。以下结论中,不正确的是( )。
A.上述反应既属于氧化还原反应,又属于离子反应
B.生成1mlCl2转移电子数均为2NA(NA为阿伏加德罗常数)
C.氧化性:KMnO4>K2Cr2O7>Cl2>MnO2
D.盐酸的浓度越大,Cl-的还原性越强
【解析】选C。这三个反应中都有元素化合价变化,且都有离子参加,所以既属于氧化还原反应又属于离子反应,故A正确;生成1mlCl2转移电子数均为2[0-(-1)]NA=2NA,故B正确;MnO2+4HCl(浓)MnCl2+Cl2↑+2H2O中二氧化锰的氧化性大于氯气,故C错误;盐酸的浓度越大,氯离子的浓度越大,其反应速率越快,则氯离子的还原性越强,故D正确。
3.(2022~2023·大连高三上学期期末)有如表3个实验:
依据上述实验现象,下列推测正确的是( )。
A.金属的活动性顺序:Y>Z>X>W
B.实验1中,Y作正极
C.Z放入CuSO4溶液中一定有Cu析出
D.用X、Z和稀硫酸可构成原电池,X作正极
【解析】选B。实验1将金属X与金属Y用导线连接,浸入电解质溶液中,Y不易腐蚀,说明Y为正极,活动性X>Y;实验2将片状的金属X、W分别投入等浓度盐酸中都有气体产生,W比X反应剧烈,说明活动性W>X;实验3用惰性电极电解等物质的量浓度的Y和金属Z的硝酸盐混合溶液,在阴极上首先析出单质Z,说明活动性Y>Z,由实验可得实验结论金属活动性W>X>Y>Z,故A错误;实验1将金属X与金属Y用导线连接,浸入电解质溶液中,Y不易腐蚀,说明Y为正极,X为负极,故B正确;实验没有涉及Z和Cu的活泼性对比,不能确定,故C错误;用X、Z和稀硫酸可构成原电池,X作负极,故D错误。
【典例10】(2023•南昌一模)在常温下,发生下列几种反应:①16H++10Z-+2XO4-=2X2++5Z2+8H2O;②2A2++B2=2A3++2B-;③2B-+Z2=B2+2Z-。根据上述反应,判断下列结论中错误的是( )。
A.溶液中可发生:Z2+2A2+=2A3++2Z-
B.Z2在①、③反应中为还原剂
C.氧化性强弱的顺序为:XO4->Z2>B2>A3+
D.X2+是XO4-的还原产物
【解析】选B。①中X的化合价降低,则氧化性XO4->Z2,②中B元素的化合价降低,则氧化性B2>A3+,③中Z元素的化合价降低,则氧化性Z2>B2,则氧化性Z2>A3+,反应Z2+2A2+=2A3++2Z-可发生,故A正确;①中Z元素的化合价升高,则Z2为氧化产物,③中Z元素的化合价降低,则Z2为氧化剂,故B错误;①中X的化合价降低,则氧化性XO4->Z2,②中B元素的化合价降低,则氧化性B2>A3+,③中Z元素的化合价降低,则氧化性Z2>B2,则氧化性XO4->Z2>B2>A3+,故C正确;反应①中X元素的化合价降低,则XO4-为氧化剂,则X2+是XO4-的还原产物,故D正确。
【拓展延伸】
1.常见微粒的还原性顺序
还原性:>>>>>
氧化性:<<<<<
(1)全部氧化:MnO4-(H+)、ClO-(H+)、Cr2O72-(H+)
(2)氧化前五种:ClO-、Cl2、浓硫酸(+4价S除外,无中间价态)
(3)氧化前四种:NO3-(H+)、H2O2(H+)、Br2
(4)氧化前三种:Fe3+
2.强弱规律的两个应用
(1)氧化还原反应发生的先后顺序:强者优先
①同一氧化剂与含多种还原剂(物质的量浓度相同)的溶液反应时,首先被氧化的是还原性最强的物质。
②同一还原剂与含多种氧化剂(物质的量浓度相同)的溶液反应时,首先被还原的是氧化性最强的物质。
(2)判断氧化还原反应方向:强制弱原理
强氧化剂+强还原剂→弱还原剂+弱氧化剂
3.假设法判断氧化还原反应能否进行的步骤
1.(2023·苏州高三上学期期中)已知2Fe3++2I-=2Fe2++I2,当把Cl2通入FeI2溶液中时,下列离子方程式一定不正确的是( )。
A.Cl2+2I-=I2+2Cl-
B.4Cl2+6I-+2Fe2+=2Fe3++3I2+8Cl-
C.3Cl2+2Fe2++4I-=2Fe3++2I2+6Cl-
D.2Cl2+2Fe2++2I-=2Fe3++I2+4Cl-
【解析】选D。根据2Fe3++2I-=2Fe2++I2,可知还原性:I->Fe2+。所以当把Cl2通入FeI2溶液中时,Cl2先氧化I-,后氧化Fe2+。根据化学式FeI2,反应时n(I-)∶n(Fe2+)≥2∶1,D项反应,n(I-)∶n(Fe2+)=1∶1,说明溶液中I-没有反应完全,而Fe2+已经反应了,则该反应错误。
2.已知C2O3在酸性溶液中易被还原成C2+,C2O3、Cl2、FeCl3、I2的氧化性依次减弱。下列反应在水溶液中不可能发生的是( )。
A.3Cl2+6FeI2=2FeCl3+4FeI3
B.Cl2+FeI2=FeCl2+I2
C.C2O3+6HCl(浓)=2CCl2+Cl2↑+3H2O
D.2Fe3++2I-=2Fe2++I2
【解析】选A。根据氧化还原反应中,氧化性:氧化剂>氧化产物,可判断B中氧化性:Cl2>I2;C中氧化性:C2O3>Cl2;D中氧化性:Fe3+>I2,这些结论与题给信息一致。对于A,由于I-的还原性强于Fe2+,所以Cl2应先氧化I-,而不应先氧化Fe2+。
【基础过关】
1.(湖南永州市2023年高考第一次适应性考试)下列有关应用不涉及氧化还原反应的是( )。
A.用葡萄糖制镜
B.用石膏改良盐碱地
C.谷物发酵酿造食醋
D.用84消毒液杀灭细菌
【解析】选B。用葡萄糖的还原性,发生银镜反应制镜,涉及氧化还原反应,A不符合题意;用石膏改良盐碱地,没有涉及元素化合价改变,不是氧化还原反应,B符合题意;谷物发酵酿造食醋,是有机物转化为酸,涉及氧化还原反应,C不符合题意;用84消毒液杀灭细菌利用了84的强氧化性,涉及氧化还原反应,D不符合题意。
2.(2023·焦作模拟)下列加点物质的用途与其氧化性有关的是 ( )。
A.维生素C作为抗氧化剂,可防止富脂食品氧化变质
B.葡萄糖与[Ag(NH3)2]OH溶液反应用于玻璃镀银
C.铁红与铝粉混合物在高温下反应用于焊接钢轨
D.小苏打作为膨松剂,用于糕点制作
【解析】选C。维生素C具有还原性,常作为抗氧化剂,防止富脂食品氧化变质,故A不符合题意;葡萄糖与[Ag(NH3)2]OH溶液反应用于玻璃镀银时,葡萄糖发生氧化反应,体现还原性,故B不符合题意;铁红与铝粉混合物在高温下反应用于焊接钢轨时,铁红是氧化剂,表现氧化性,故C符合题意;小苏打作为膨松剂,用于糕点制作,利用小苏打的不稳定性,故D不符合题意。
3.(重庆市2022~2023学年2月高三质量检测)下列反应属于氧化还原反应,且水既不作氧化剂也不作还原剂的是( )。
A.SO3+H2OH2SO4
B.2Na2O2+2H2O4NaOH+O2↑
C.2K+2H2O2KOH+H2↑
D.NaH+H2ONaOH+H2↑
【解析】选B。反应SO3+H2OH2SO4,水中O、H元素的化合价未变,不是氧化还原反应,故A错误;过氧化钠中O元素的化合价变化,属于氧化还原反应,且水中H、O元素的化合价不变,则水既不作氧化剂又不作还原剂,故B正确;2K+2H2O2KOH+H2↑,水中H元素的化合价降低,水为氧化剂,故C错误;NaH+H2ONaOH+H2↑,水中H元素的化合价降低,故水作氧化剂,故D错误。
4.(2023年1月浙江省选考仿真模拟卷C)制取高效消毒剂ClO2反应:2KClO3+H2C2O4K2CO3+CO2↑+ClO2↑+H2O。下列说法正确的是( )。
A.H2C2O4中的C被还原
B.H2C2O4是氧化剂
C.氧化产物与还原产物的物质的量之比为1∶1
D.每消耗1mlKClO3转移2ml电子
【解析】选C。A项,草酸中的碳元素化合价升高,作还原剂,碳元素被氧化,A错误;B项,草酸中的碳元素化合价升高,作还原剂,B错误;C项,二氧化碳和碳酸钾为氧化产物,二氧化氯为还原产物,氧化产物与还原产物的物质的量之比为1∶1,C正确;D项,氯元素化合价由+5变为+4,所以每消耗1mlKClO3转移1ml电子,D错误。
5.(河南省豫南九校2023届高三上学期第二次联考)工业上以黄铜矿(主要含二硫化亚铁铜CuFeS2,还含FeS等)为原料可以制备Cu,其中一步为CuFeS2和FeCl3溶液发生反应:2Fe3++CuFeS2+Cl-CuCl+2S+4Fe2+。下列有关该反应的说法错误的是( )。
A.CuFeS2既是氧化剂,又是还原剂
B.S既不是电解质,也不是非电解质
C.消耗56g Fe3+时,反应中有1ml电子转移
D.向反应后的溶液中滴加少量KSCN溶液,若溶液变红,则说明Fe3+未完全反应
【解析】选C。二硫化亚铁铜CuFeS2中,铁为+2价,铜为+2价,硫为-2价,在题给反应中,CuFeS2中的铜由+2价降为+1价,硫由-2价升为0价,FeCl3溶液中的铁由+3价降为+2价,其他元素的化合价没有变。CuFeS2中铜的化合价降低,硫的化合价升高,既是氧化剂,又是还原剂,A正确;S是单质,既不是电解质,也不是非电解质,B正确;消耗3ml Fe3+时,反应中有4ml电子转移,则消耗56g(1ml)Fe3+时,反应中有4/3ml电子转移,C错误;KSCN与Fe3+反应生成红色的络合物,向反应后的溶液中滴加少量KSCN溶液,若溶液变红,则说明Fe3+未完全反应,D正确。
6.(2023辽宁东北育才学校模拟)“神舟十四号”全面使用国产芯片,其中制作芯片的刻蚀液为硝酸与氢氟酸的混合溶液,其工艺涉及的反应为Si+HNO3+6HFH2SiF6+HNO2+H2↑+H2O,下列说法正确的是( )。
A.H2SiF6中Si元素的化合价为+6价
B.该反应中,HNO3仅做氧化剂
C.该反应中,生成2.24LH2时,被氧化的Si为0.1ml
D.芯片刻蚀液可用稀硝酸代替
【解析】选B。根据H为+1价、F为-1价,可知H2SiF6中Si元素的化合价为+4价,A错误;该反应中,N元素化合价降低,HNO3仅做氧化剂,B正确;未指明2.24LH2是否处于标准状况,不能计算其物质的量及被氧化的Si的物质的量,C错误;硅不能和稀硝酸反应,D错误。
7.如图所示是一种综合处理SO2废气的工艺流程,若每步都完全反应,下列说法错误的是
A.溶液B中发生的反应为2SO2+O22SO3
B.可用硫氰化钾(KSCN)溶液检验溶液C中是否含有Fe3+
C.由以上流程可推知氧化性:O2>Fe3+>SO42-
D.能循环利用的物质Fe2(SO4)3
【解析】选A。溶液B中发生的反应是亚铁离子被氧气氧化为三价铁离子的反应:4Fe2++O2+4H+4Fe3++2H2O,故A错误;SCN-遇到Fe3+溶液变为红色,因此可用硫氰化钾(KSCN)溶液检验溶液C中是否含有Fe3+,故B正确; 硫酸铁溶液和二氧化硫发生2Fe3++2H2O+SO22Fe2++SO42-+4H+;硫酸亚铁溶液通入空气发生4Fe2++O2+4H+2Fe3++2H2O,根据氧化还原反应中氧化剂的氧化性大于氧化产物,所以氧化性:O2>Fe3+>SO42-,故C正确; 过程中生成的硫酸铁溶液可以循环使用,故D正确。
8.(新高考2022~2023学年上学期高三第一次月考备考金卷A)根据下列化学方程式:①2MnO4-+16H++10Cl-2Mn2++5Cl2↑+8H2O;②2Fe2++Cl22Fe3++2Cl-③2Fe3++Cu=2Fe2++Cu2+;④Fe+Cu2+Fe2++Cu;可判断MnO4-、Fe2+、Cu2+、Fe3+、Cl2的氧化性由强到弱的顺序为( )。
A.Fe3+>MnO4->Cl2>Cu2+
B.Cu2+>Cl2>MnO4->Fe3+
C.Cl2>MnO4->Fe3+>Cu2+
D.MnO4->Cl2>Fe3+>Cu2+
【解析】选D。①反应MnO4-中Mn元素化合价+7价变化为+2价,化合价降低做氧化剂,氯气是氧化产物,氧化性MnO4->Cl2,②2Fe2++Cl22Fe3++2Cl-,Cl2中氯元素化合价0价变化为-1价,化合价降低做氧化剂,Fe3+是氧化产物,氧化性Cl2>Fe3+,③2Fe3++Cu=2Fe2++Cu2+,反应中Fe3+元素化合价+3价变化为+2价做氧化剂,氧化产物是Cu2+,氧化性Fe3+>Cu2+,④Fe+Cu2+=Fe2++Cu,反应中Cu2+元素化合价+2价变化为0价做氧化剂,氧化产物是Fe2+,氧化性Cu2+>Fe2+,可推断氧化性由强到弱的顺序为:MnO4->Cl2>Fe3+>Cu2+>Fe2+。
9.(2022~2023·宁夏石嘴山高三上学期期中)根据下列三个反应方程式:
①I2+SO2+2H2OH2SO4+2HI
②2FeCl3+2HI2FeCl2+2HCl+I2
③2FeCl2+Cl22FeCl3
判断下列关系正确的是( )。
A.还原性:SO2>HI>FeCl2>HCl
B.氧化性:FeCl3>Cl2>H2SO4>I2
C.2Fe+3I22FeI3
D.6FeI2+3Cl22FeCl3+4FeI3
【解析】选AB。①I2+SO2+2H2O=H2SO4+2HI,I元素的化合价降低,S元素的化合价升高,所以碘单质是氧化剂,二氧化硫是还原剂,硫酸是氧化产物,氢碘酸是还原产物,所以还原性SO2>I-,则氧化性I2>H2SO4;②2FeCl2+Cl22FeCl3中,氯元素化合价降低,铁元素化合价升高,所以氯气是氧化剂,氯化亚铁是还原剂,氯化铁是氧化产物和还原产物,所以还原性Fe2+>Cl-,则氧化性Cl2>FeCl3;③2FeCl3+2KI2FeCl2+2KCl+I2中,碘元素化合价升高,铁元素化合价降低,所以氯化铁作氧化剂,碘化钾作还原剂,还原产物是氯化亚铁,则还原性I->Fe2+,氧化性FeCl3>I2;则这四种离子的还原性大小顺序是:SO2>I->Fe2+>Cl-,氧化性大小顺序是:Cl2>FeCl3>I2>H2SO4,故A正确,B错误;铁离子具有还原性,碘离子具有氧化性,二者之间不会发生反应得到碘化铁,而是碘化亚铁,故C错误;氯气能将碘离子氧化,则碘化亚铁和氯气之间反应得到的是氯化铁、碘单质,故D错误。
10.K2Cr2O7溶液中存在平衡:Cr2O72-(橙色)+H2O2CrO42-(黄色)+2H+。用K2Cr2O7溶液进行下列实验:
结合实验,下列说法不正确的是( )。
A.①中溶液橙色加深,③中溶液变黄
B.②中Cr2O72-被C2H5OH还原
C.对比②和④可知K2Cr2O7酸性溶液氧化性强
D.若向④中加入70%H2SO4溶液至过量,溶液变为橙色
【解析】选D。在平衡体系中加入酸,平衡逆向移动,重铬酸根离子浓度增大,橙色加深,加入碱,平衡正向移动,溶液变黄,A正确;②中重铬酸钾氧化乙醇,重铬酸钾被还原,B正确;②是酸性条件,④是碱性条件,酸性条件下K2Cr2O7氧化乙醇,而碱性条件不能,说明酸性条件下K2Cr2O7氧化性强,C正确;若向④中加入70%的硫酸到过量,溶液为酸性,可以氧化乙醇,溶液变绿色,D错误。
11.高锰酸钾是一种典型的强氧化剂。完成下列填空:
Ⅰ.在用KMnO4酸性溶液处理Cu2S和CuS的混合物时,发生的反应如下:
①MnO4-+Cu2S+H+→Cu2++SO2↑+Mn2++H2O(未配平)
②MnO4-+CuS+H+→Cu2++SO2↑+Mn2++H2O(未配平)
(1)下列关于反应①的说法中错误的是_________(选填编号)。
a.被氧化的元素是Cu和S
b.氧化剂与还原剂的物质的量之比为8∶5
c.还原性的强弱关系是:Mn2+<Cu2S
d.生成2.24L(标况下)SO2,转移电子的物质的量是0.6ml
(2)标出反应②中电子转移的方向和数目:MnO4-+CuS
Ⅱ.在稀硫酸中,MnO4-和H2O2也能发生氧化还原反应
氧化反应:H2O2-2e-→2H++O2↑
还原反应:MnO4-+5e-+8H+→Mn2++4H2O
(3)反应中若有0.5mlH2O2参加此反应,转移电子的个数为_________。由上述反应得出的物质氧化性强弱的结论是_________>_________(填写化学式)。
(4)已知:2KMnO4+7H2O2+3H2SO4→K2SO4+2MnSO4+6O2↑+10H2O,则被1mlKMnO4氧化的H2O2是_________ml。
【解析】I.(1)反应中铜元素化合价从+1价升高到+2价,硫元素化合价从-2价升高到+4价,化合价升高的元素被氧化,所以被氧化的元素有S、Cu,故a正确;锰元素化合价降低,从+7价降低为+2价,Cu2S元素化合价都升高做还原剂,1mlMnO4-得到5ml电子,反应中铜元素化合价从+1价升高到+2价,硫元素化合价从-2价升高到+4价,1mlCu2S失去8ml电子,则氧化剂与还原剂的物质的量之比为8∶5,故b正确;c氧化还原反应中还原剂的还原性大于还原产物的还原性,则还原性的强弱关系是:Mn2+<Cu2S,故c正确;成2.24LL(标况下)SO2时,物质的量为0.1ml;反应的Cu2S物质的量为0.1ml,反应中转移电子的物质的量是:Cu+~Cu2+~e-;S2-~SO2~6e-,所以Cu2S~2Cu2+~SO2↑~8e-,即生成0.1ml SO2共转移电子0.8ml,故d错误;
(2)由②可得,锰元素化合价由+7降到+2,硫元素化合价由-2升到+4,根据得失电子守恒得:6MnO4-+5CuS+…,还原剂是CuS,氧化剂是MnO4-,电子转移的方向核外数目为;
Ⅱ.(3)H2O2中O元素由-1价变成0价,反应中若有0.5mlH2O2参加此反应,转移电子的个数为0.5ml×(1-0)×2×6.02×1023=6.02×1023,根据氧化剂的氧化性强于氧化产物的氧化性,氧化性KMnO4>H2O2(或O2);
(4)KMnO4中锰元素由+7价变成+2价,H2O2中O元素由-1价变成0价,即KMnO4~5e-,H2O2~2e-。根据得失电子守恒:2KMnO4~5H2O2~10e-,1mlKMnO4氧化的H2O2的物质的量为n(H2O2)=n(KMnO4)=×1ml=2.5ml。
【答案】(1)d(2)
(3)6.02×1023 KMnO4>H2O2(或O2)(4)2.5
12.(2023·清远模拟)为验证氧化性Cl2>Fe3+>SO2,某小组用如图所示装置进行实验(夹持仪器和A中加热装置已省略,气密性已检验)。
实验过程:
Ⅰ.打开弹簧夹K1~K4,通入一段时间N2,再将T形导管插入B中,继续通入N2,然后关闭K1、K3、K4。
Ⅱ.打开活塞a,滴加一定量的浓盐酸,给A加热。
Ⅲ.当B中溶液变黄时,停止加热,夹紧弹簧夹K2。
Ⅳ.打开活塞b,使约2mL的溶液流入D试管中,检验其中的离子。
Ⅴ.打开弹簧夹K3、活塞c,加入70%的硫酸,一段时间后夹紧弹簧夹K3。
Ⅵ.更新试管D,重复过程Ⅳ,检验B溶液中的离子。
Ⅶ.实验结束后,打开弹簧夹K1~K4,再通入一段时间N2,然后拆卸,洗涤,整理仪器。
(1)过程Ⅰ的目的是__________________________________。
(2)棉花中浸润的溶液为_________,过程Ⅶ的目的是______________。
(3)C中发生反应的化学方程式为__________________________。
(4)用70%的硫酸制取SO2,反应速率比用98%的硫酸快,原因是_______________。
(5)甲、乙、丙三位同学分别完成了上述实验,结论如表所示。他们的检测结果一定能够证明氧化性Cl2>Fe3+>SO2的是__________(填“甲”“乙”或“丙”)。
【解析】空气中的氧气也能氧化Fe2+为Fe3+,所以先通入氮气可以排除装置中的空气,防止干扰实验;A装置中MnO2与浓盐酸混合加热制取Cl2,反应的化学方程式为MnO2+4HCl(浓)MnCl2+Cl2↑+2H2O;Cl2具有氧化性,会将B中Fe2+氧化为Fe3+,可用KSCN溶液检验Fe3+,现象是溶液变为红色;打开弹簧夹K3、活塞c,加入70%的硫酸,H2SO4与Na2SO3反应产生SO2气体,SO2与FeCl3发生氧化还原反应,化学方程式为SO2+2FeCl3+2H2O=H2SO4+2FeCl2+2HCl,根据Fe2+与铁氰化钾溶液反应生成蓝色沉淀检验Fe2+的存在。氯气有毒,不能排放到空气中污染空气,所以用浸有NaOH溶液的棉花堵塞T形导管,防止氯气逸出,实验结束后,打开弹簧夹K1~K4,再通入一段时间N2,驱赶装置中的Cl2、SO2,使其被NaOH溶液吸收,然后拆卸、洗涤、整理仪器。
(1)打开弹簧夹K1~K4,通入一段时间N2,再将T形导管插入B中,继续通入N2,然后关闭K1、K3、K4,目的是排出装置中的氧气,防止对实验结果造成干扰;(2)棉花中浸有NaOH溶液,吸收多余Cl2、SO2,防止污染空气;过程Ⅶ的目的是排出装置内残留的Cl2、SO2,使其被NaOH溶液吸收,防止对实验人员生命安全造成威胁,并防止污染空气;(3)C中H2SO4与Na2SO3发生复分解反应,产生Na2SO4、H2O、SO2,该反应的化学方程式为H2SO4+Na2SO3Na2SO4+H2O+SO2↑;(4)98%的浓硫酸主要以H2SO4分子形式存在,而70%的硫酸中含有较多的H+,所以使用70%的硫酸制取SO2气体,反应速率比用98%的硫酸快;(5)甲的结论:Ⅳ中B溶液含有Fe3+,说明氧化性:Cl2>Fe3+,Ⅵ中B溶液含有SO42-;若B溶液中Cl2有剩余,则Cl2会氧化SO2生成SO42-,不能判断氧化性Fe3+>SO2;乙的结论:Ⅳ中B溶液含有Fe3+和Fe2+,说明氧化性:Cl2>Fe3+,且Cl2不足,所以Ⅵ中B溶液含有SO42-,则一定是Fe3+氧化SO2生成SO42-,可以判断氧化性:Fe3+>SO2,因此可得氧化性:Cl2>Fe3+>SO2的结论;
丙的结论:Ⅳ中B溶液含有Fe3+,说明氧化性:Cl2>Fe3+;Ⅵ中B溶液含有Fe2+,若是Cl2氧化SO2,不会有Fe2+生成,说明Fe3+与SO2发生氧化还原反应,Fe3+被还原为Fe2+,所以氧化性:Fe3+>SO2,因此可得氧化性:Cl2>Fe3+>SO2的结论,所以能够证明氧化性:Cl2>Fe3+>SO2的结论的是乙、丙。
【答案】(1)排除装置中的空气,防止干扰实验
(2)NaOH溶液排出装置内残留的Cl2、SO2,使其被NaOH溶液吸收,防止对实验人员生命安全造成威胁,并防止污染空气
(3)H2SO4+Na2SO3Na2SO4+H2O+SO2↑
(4)70%的硫酸中的H+的浓度比98%的硫酸中的H+的浓度大(5)乙、丙
【能力提升】
1.(上海普陀区2022~2023学年高三上学期质量调研)已知氧化性:Cl2>IO3->Fe3+>I2,则对实验结果分析或预测正确的是( )。
A.加碘食盐溶液中滴入少量白醋和淀粉KI溶液,溶液变蓝色,说明加碘食盐中可能存在IO3-
B.加碘食盐溶液中加入过量氯水后加淀粉,溶液不变蓝色,说明加碘食盐中不可能是I-
C.FeI2溶液中滴加少量氯水,溶液中一定有Fe3+生成
D.FeCl2溶液中滴加足量碘水和KSCN溶液,溶液一定变红色
【解析】选A。由于氧化性IO3->I2,加碘食盐溶液中滴入少量白醋和淀粉KI溶液,溶液变蓝色,可能是IO3-在酸性条件下与I-发生氧化还原反应,生成I2,使得淀粉溶液变蓝,A选项正确;加碘食盐溶液中加入过量氯水后加淀粉,溶液不变蓝色,可能是过量的氯水将I-氧化为IO3-,从而溶液不变蓝,B选项错误;由于氧化性Fe3+>I2,所以还原性:I->Fe2+,则FeI2溶液中滴加少量氯水,Cl2先氧化I-,Cl2的量较少,则不一定会氧化Fe2+,因此溶液中不一定有Fe3+生成,C选项错误;氧化性Fe3+>I2,FeCl2溶液中滴加足量碘水和KSCN溶液,I2不能将Fe2+氧化生成Fe3+,则溶液不会变红色,D选项错误。
2.(2022~2023学年重庆南开中学高三上学期期中)硫元素的含氧酸根离子,有如下转化关系:
①S2O32-+2H+S↓+SO2↑+H2O
②2S2O32-+I2S4O62-+2I-
③2S2O42-+H2OS2O32-+2HSO3-
④5S2O82-+2Mn2++8H2O10SO42-+2MnO4-+16H+
下列说法正确的是( )。
A.上述反应中S2O32-都只表现了还原性
B.反应④中表现了+7价硫元素的强氧化性
C.反应③中消耗4.5gH2O同时生成40.5gHSO3-
D.反应②中每消耗2.8gS2O32-转移电子数为0.05NA
【解析】选C。A项,反应①中S2O32-既表现氧化性,又表现还原性;B项,S2O82-含过氧键,其中S元素化合价为+6;D项,2.8gS2O32-转移电子数应为0.025NA。
3.(江苏盐城2022~2023学年高三3月联考)检测是否酒驾的化学反应原理是C2H5OH+K2Cr2O7(橙红色)+H2SO4→K2SO4+Cr2(SO4)3(绿色)+CH3COOH+H2O。下列说法错误的是( )。
A.乙醇发生氧化反应
B.氧化性:K2Cr2O7>CH3COOH
C.氧化剂与还原剂的物质的量之比是3∶2
D.若司机酒驾,则检测器中的物质由橙红色变为绿色
【解析】选C。本题以检测是否酒驾的化学反应原理为情境,考查氧化还原反应知识,意在考查分析与辩析的能力,变化观念与平衡思想的核心素养。化学方程式配平后为3C2H5OH+2K2Cr2O7+8H2SO42K2SO4+2Cr2(SO4)3+3CH3COOH+11H2O,乙醇被氧化为乙酸,A项正确;根据氧化剂的氧化性大于氧化产物可知,氧化性:K2Cr2O7>CH3COOH,B项正确;C2H5OH是还原剂、K2Cr2O7是氧化剂,氧化剂与还原剂的物质的量之比是2∶3,C项错误;若司机酒驾,K2Cr2O7氧化乙醇转化为Cr2(SO4)3,检测器中物质由橙红色变为绿色,D项正确。
4.(2022~2023学年河南信阳高三上学期期中)联氨(N2H4)可用于处理锅炉水中的溶解氧,防止锅炉被腐蚀,其中一种反应机理如图所示。下列叙述错误的是( )。
A.①转化中N2H4是还原剂
B.③中发生反应后溶液的pH减小
C.1mlN2H4可处理水中1mlO2
D.工业上也可使用Na2SO3处理锅炉水中的溶解氧
【解析】选B。①转化中N2H4转化中变成N2,氮元素的化合价升高,所以N2H4是还原剂,A选项正确;③中发生反应的离子方程式为:4Cu(NH3)2++O2+2H2O+8NH34Cu(NH3)42++4OH-,所以溶液的增大,B选项错误;根据反应的机理可知本质上可看成氧气氧化N2H4,根据电子守恒可知:O2~4OH-~4e-,N2H4~N2~4e-,所以消耗的n(O2)=n(N2H4),C选项正确;Na2SO3具有强氧化性,能够被锅炉水中的溶解氧氧化:2Na2SO3+O22Na2SO4,而且使用常见的Na2SO3成本低,所以工业上也可使用Na2SO3处理锅炉水中的溶解氧,D选项正确。
5.(湖南省三湘名校联盟高三3月大联考)氯化亚铜(CuCl)常用作有机反应催化剂,为白色粉末,微溶于水,难溶于乙醇,在空气中迅速变为灰绿色,可通过反应2CuCl2+2Na2SO32CuCl↓+Na2SO4+SO2↑+2NaCl制得。下列说法错误的是( )。
A.CuCl的还原性弱于Na2SO3
B.可用无水乙醇洗涤CuCl沉淀
C.该制备过程可露置在空气中进行
D.该反应在强碱性溶液中进行会降低CuCl的产率
【解析】选C。A项,根据题给氧化还原方程式,亚硫酸钠是还原剂,CuCl是还原产物,所以亚硫酸钠的还原性强于CuCl,A项正确;B项,氯化亚铜难溶于乙醇,所以可用无水乙醇洗涤CuCl沉淀,B项正确;C项,该制备过程露置在空气中进行会导致氯化亚铜氧化,使产物不纯,且生成二氧化硫气体,污染空气,C项错误;D项,该反应在强碱性溶液中进行会生成氢氧化铜沉淀,降低了CuCl2与亚硫酸钠的反应,使CuCl的产率降低,D项正确。
6.(辽宁沈阳2021~2022学年高三下学期1月模拟)化学上常用标准电极电势φ(氧化型/还原型)比较物质氧化能力。φ值越高,氧化型物质的氧化能力越强,φ值与体系的pH有关。利用表格所给的数据分析,以下说法错误的是( )。
A.推测:x<1.49V
B.C3O4与浓盐酸发生反应:C3O4+8H+C2++2C3++4H2O
C.若x=0.81V,碱性条件下可发生反应:2C(OH)2+NaClO+H2O2C(OH)3+NaCl
D.从图中数据可知,氧化型物质的氧化性随着溶液酸性增强而增强
【解析】选B。因为φ值越高,氧化型物质的氧化能力越强,ClO-在酸性条件下具有强氧化性,其氧化性比ClO-的强,则说明x<1.49V,A选项正确;C3O4中含有C3+,因为φ(C3+/ C2+)>φ(HClO/Cl-),说明氧化性C3O4>HClO>Cl2,则C3O4与浓盐酸混合发生氧化还原反应生成Cl2,其反应的离子方程式为:C3O4+8H++2Cl-3C 2++Cl2↑+4H2O,B选项错误;若x=0.81V,则氧化性ClO->C(OH)3,说明NaClO可以将C(OH)2氧化成C(OH)3,反应的化学方程式为2C(OH)2+NaClO+H2O2C(OH)3+NaCl,C选项正确;从图中数据可知,酸性条件下的φ值大,氧化型物质的氧化性强,D选项正确。
7.(2023·山东临沂模拟)三氯乙醛(CCl3CHO)是生产农药、医药的重要中间体,实验室制备三氯乙醛的装置(加热仪器略)如图所示。已知:CCl3CHO易溶于水和乙醇,易被HClO氧化生成CCl3COOH。下列说法错误的是( )。
A.a中反应的离子方程式为Cr2O72-+14H++6Cl-2Cr3++3Cl2↑+7H2O
B.反应过程中可能会生成副产物CH3CH2Cl
C.装置c中主反应为CH3CH2OH+4Cl2CCl3CHO+5HCl
D.在a和b之间、d和e之间均需增加干燥装置
【解析】选D。装置a中K2Cr2O7与浓盐酸反应制取Cl2,Cr2O72-被还原为Cr3+,该反应的离子方程式为Cr2O72-+14H++6Cl-2Cr3++3Cl2↑+7H2O,A正确;反应过程中生成的HCl可与乙醇发生取代反应生成CH3CH2Cl,B正确;装置c中主反应为CH3CH2OH+4Cl2CCl3CHO+5HCl,C正确;CCl3CHO易被HClO氧化生成CCl3COOH,Cl2与水反应能生成HClO,故在b和c之间、d和e之间均需增加干燥装置防止水进入反应装置c中,D错误。
8.(2023山东名校联盟联考)利用NaClO氧化尿素制备N2H4·H2O(水合肼),同时可制备Na2SO3,制备流程如图所示:
已知:N2H4·H2O有强还原性,N2H4·H2O能与NaClO反应生成N2;0.1ml·L-1亚硫酸钠溶液的pH约为9.5。下列说法错误的是( )。
A.步骤Ⅰ反应时,若产物中n(NaClO)∶n(NaClO3)=5∶1,则n(NaCl)∶n(NaClO)=2∶1
B.步骤Ⅱ应该将尿素缓慢加入NaClO碱性溶液中
C.步骤Ⅱ反应的离子方程式为ClO-+CO(NH2)2+2OH-Cl-+N2H4·H2O+CO32-
D.步骤Ⅳ反应过程中控制溶液为碱性,有利于吸收SO2
【解析】选B。步骤Ⅰ反应时,若产物中n(NaClO)∶n(NaClO3)=5∶1,可假设产物中n(NaClO)=5ml,n(NaClO3)=1ml,根据得失电子守恒可知n(NaCl)=10ml,故n(NaCl)∶n(NaClO)=2∶1,A正确;步骤Ⅱ中应将NaClO溶液逐滴加到尿素中,可防止过量的NaClO溶液将N2H4·H2O氧化,B错误;步骤Ⅱ反应的离子方程式为ClO-+CO(NH2)2+2OH-Cl-+N2H4·H2O+CO32-,C正确;步骤Ⅳ反应过程中控制溶液为碱性,有利于吸收SO2,D正确。
9.(2023湖北七市州联考)在乙二醇生产工艺中,需使用热的K2CO3溶液(脱碳液)脱除CO2,脱碳液中含有的V2O5能减少溶液对管道的腐蚀。可使用“碘量法”测定脱碳液中V2O5的含量,操作中涉及两个反应如下:①V2O5+6HCl+2KI2VOCl2+2KCl+I2+3H2O;②I2+2Na2S2O32NaI+Na2S4O6。下列说法错误的是( )。
A.反应①中氧化剂与还原剂物质的量之比为1∶2
B.反应①生成1mlVOCl2时,反应转移1ml电子
C.V的最高价为+5价,推测V2O5只有氧化性
D.溶液酸性过强时,反应②易发生其他反应
【解析】选C。反应①中,KI中I元素的化合价由-1价变为0价,化合价升高,KI是还原剂,V2O5中V的价态由+5价变为+4价,化合价降低,V2O5是氧化剂,因此氧化剂与还原剂的物质的量之比为1∶2,A正确;生成2mlVOCl2时转移电子的物质的量为2ml,则生成1mlVOCl2时转移电子的物质的量为1ml,B正确;V2O5中V元素显+5价,处于最高价,O元素显-2价,处于最低价,即V2O5既具有氧化性又具有还原性,C错误;在酸性过强时,S2O32-与H+反应可生成S、SO2和H2O,D正确。
10.如图是氮氧化物(NOx)的储存还原的工作原理:NOx的储存过程与还原过程在不同时刻是交替进行的。下列有关说法不正确的是( )。
A.“储存”过程中,BaO转化为Ba(NO3)2
B.在储存还原过程中,Pt作催化剂
C.在BaO转化为Ba(NO3)2过程中,参加反应的NO和O2的物质的量之比为4∶1
D.若还原性气体为H2,则参加反应的H2与生成的N2的物质的量之比是5∶1
【解析】选C。根据图示中箭头的指向可知,“储存”过程中,在催化剂Pt的作用下,NO、O2与BaO反应生成Ba(NO3)2;“还原”过程中,Ba(NO3)2与还原性气体反应生成BaO、N2和H2O,然后结合转移电子守恒进行分析。根据分析,“储存”过程中,BaO转化为Ba(NO3)2,A正确;在储存和还原的过程中,Pt参与化学反应,但反应前后Pt没有发生变化,所以作催化剂,B正确;在储存和还原过程中,NO、O2与BaO反应生成Ba(NO3)2,NO中N元素的化合价由+2价升高至+5价,失去电子,O2中O元素的化合价由0价降低至-2价,得到电子,根据得失电子守恒可知,参加反应的NO和O2的物质的量之比为4∶3,C错误;若还原性气体为H2,“还原”过程中,H2与Ba(NO3)2反应生成BaO、N2和H2O,H2中H元素的化合价由0价升高至+1价,失去电子,Ba(NO3)2中N元素的化合价由+5价降低至0价,得到电子,由得失电子守恒可知,参加反应的H2与生成的N2的物质的量之比是5∶1,D正确。
11.亚氯酸钠(NaClO2)是一种重要的含氯消毒剂,制备亚氯酸钠的工艺流程如下:
回答下列问题:
(1)亚氯酸钠可用作纸浆、纸张和各种纤维的漂白剂,是一种高效漂白剂,主要原因是亚氯酸钠具有_______性。
(2)制备ClO2气体的化学方程式为2NaClO3+H2O2+H2SO42ClO2↑+O2↑+Na2SO4+2H2O;制备时可用S代替H2O2,写出该反应的离子方程式:___________________________。
(3)可从“废液”中回收的主要物质是__________________(填化学式),“结晶”后经过滤即可获得粗产品。
(4)测定某亚氯酸钠样品的纯度:准确称取亚氯酸钠样品mg,加入适量蒸馏水和过量的碘化钾晶体,再滴入适量稀硫酸(发生反应ClO2-+4I-+4H+2I2+Cl-+2H2O),配成250mL待测液。移取25.00mL待测液置于锥形瓶中,加几滴淀粉溶液,用cml·L-1的Na2S2O3标准溶液进行滴定,消耗Na2S2O3标准溶液VmL(已知:2S2O32-+I2S4O62-+2I-)。
①移取25.00mL待测液的仪器的名称是__________________。
②该样品中NaClO2的质量分数为__________________(用含m、c、V的代数式表示);在滴定操作正确无误的情况下,此实验测得结果偏高,其可能的原因是__________________。
【解析】(1)亚氯酸钠具有强氧化性,其漂白原理是氧化性漂白;(2)制备ClO2时,H2O2是还原剂,用S代替H2O2,S是还原剂,由于+4价的硫也具有还原性,则该反应中的硫被氧化成SO42-,根据守恒规律可得,反应的离子方程式为6ClO2-+S+4H+6ClO2↑+SO42-+2H2O。(3)制备ClO2时用浓硫酸酸化,后续流程中用NaOH溶液吸收ClO2,根据元素守恒可知废液中含有较多Na2SO4,可以回收(4)②根据题意可得关系式:ClO2-~2I2~4S2O32-,所以样品中NaClO2的质量分数为×100%= QUOTE ×100%。由于碘离子具有较强的还原性,能够被空气中的氧气氧化成为碘单质,导致消耗的Na2S2O3的量增多,进一步导致NaClO2的质量分数偏高。
【答案】(1)氧化(2)6ClO2-+S+4H+6ClO2↑+SO42-+2H2O(3)Na2SO4
(4)①酸式滴定管(或移液管)
② QUOTE ×100%;I-被空气中的氧气氧化成了碘单质
12.习近平总书记在科学家座谈会上指出“好奇心是人的天性,对科学兴趣的引导和培养要从娃娃抓起”。某化学兴趣小组为培养同学们对科学探究的兴趣,设计图1所示实验来探究HSO3-与Cu2+的反应:
已知:氯化亚铜(CuCl)为白色立方结晶或白色粉末,难溶于水回答下列问题:
(1)若用CuSO4·5H2O配制100mL 1ml/LCuSO4溶液,需用托盘天平称取CuSO4·5H2O的质量为___________。甲同学在定容时采用上图2方式观察,则所配制的CuSO4溶液浓度___________(填“偏高”或“偏低”)。
(2)将操作2后生成的无色气体通入氯化铁溶液,___________(填实验现象),说明该气体为SO2,反应的离子方程式为__________________________。
(3)操作2后生成的白色沉淀为___________(填化学式),生成该沉淀和无色气体的反应离子方程式为___________。
(4)根据氧化还原反应的规律,乙同学推测操作2中涉及HSO3-与Cu2+的可逆反应正向进行的原因:外加Cl-导致Cu+的还原性弱于HSO3-,用图3装置(a、b均为石墨电极)进行实验验证。
①K闭合时,一段时间后指针几乎归零。
②向U型管右管添加___________,a电极为___________极,产生的现象证实了其推测,其中不同于图1操作2后的现象是___________。
(5)基于(4)实验,乙同学得出进一步猜想:物质的氧化性和还原性与___________有关。该同学用图3装置再次进行实验,以丰富验证该猜想的证据。与(4)实验对比,不同的操作是向U型管左管添加___________。
【解析】(1)在100mL 1ml/LCuSO4溶液中含有溶质CuSO4的物质的量n(CuSO4)=1ml/L×0.1L=0.1ml,根据Cu元素守恒,可知需CuSO4·5H2O的质量m(CuSO4·5H2O)=0.1ml×250g/ml=25.0g;若在配制溶液定容时仰视刻度线,则容量瓶中凹液面最低处高于刻度线,溶液体积偏大,由于溶质的物质的量不变,根据物质的量浓度定义式可知配制的溶液的浓度偏低;(2)向KHSO3溶液中加入CuSO4溶液,溶液显蓝色,无其它明显变化,然后加入KCl固体,反应产生白色沉淀和无色气体,Cu2+得到电子被还原为Cu+,Cu+与溶液中的Cl-结合白色沉淀是CuCl,则HSO3-失去电子被氧化为SO42-,同时产生H+,H+与溶液中的HSO3-反应产生SO2气体。SO2具有还原性,与FeCl3溶液发生氧化还原反应,产生H2SO4、HCl、FeCl2,使溶液由红色变为浅绿色,该反应的离子方程式为:2Fe3++SO2+2H2O2Fe2++SO42-+4H+;(3)根据(2)分析可知生成的白色沉淀是CuCl,则生成该沉淀和无色气体的离子方程式为:2Cu2++2HSO3-+2Cl-SO42-+2H++2CuCl↓+SO2↑;(4)若是由于外加Cl-导致Cu+的还原性弱于HSO3-,可根据如图装置验证:当一段时间后指针归零后,向U型管右管添加加入KCl固体,此时溶液中Cl-浓度增大,若a为负极,电流表指针发生偏转,同时看到左侧电极有气体产生,右侧电极附近有白色沉淀产生,就可证实其推测;(5)基于(4)实验,乙同学得出进一步猜想:物质的氧化性和还原性与物质的浓度有关。若HSO3-反应产生SO42-,则反应后向左侧溶液中加入含有Ba2+的物质,应该产生BaSO4白色沉淀,而HSO3-与Ba2+不能发生反应。故该同学用图3装置再次进行实验,以丰富验证该猜想的证据。与(4)实验对比,不同的操作是可以向U型管左管添加BaCl2固体。
【答案】(1)25.0g;偏低 (2)溶液由黄色变浅绿色(或黄色变浅);2Fe3++SO2+2H2O2Fe2++SO42-+4H+
(3)CuCl;2Cu2++2HSO3-+2Cl-SO42-+2H++2CuCl↓+SO2↑
(4)KCl固体;负极;指针偏转(5)浓度;BaCl2固体(或其他合理答案)
【真题感知】
1.(2021·江苏选择考)黑火药是中国古代四大发明之一,其爆炸反应为2KNO3+S+3CK2S+N2↑+3CO2↑。下列说法正确的是( )。
A.黑火药中含有两种单质
B.爆炸时吸收热量
C.反应中S作还原剂
D.反应为置换反应
【解析】选A。黑火药中含有S、C两种单质,A正确;爆炸反应为放热反应,B错误;该反应中S元素化合价降低,作氧化剂,C错误;该反应不符合“单质+化合物=另一种单质+另一种化合物”的形式,不是置换反应,D错误。
2.(2022·浙江6月选考)关于反应Na2S2O3+H2SO4Na2SO4+S↓+SO2↑+H2O,下列说法正确的是( )。
A.H2SO4发生还原反应
B.Na2S2O3既是氧化剂又是还原剂
C.氧化产物与还原产物的物质的量之比为2∶1
D.1mlNa2S2O3发生反应,转移4ml电子
【解析】选B。反应Na2S2O3+H2SO4Na2SO4+S↓+SO2↑+H2O中,H2SO4转化为硫酸钠和水,其中所含元素的化合价均未发生变化,故其没有发生还原反应,A说法不正确;Na2S2O3中的S的化合价为+2,其发生歧化反应生成S(0价)和SO2(+4价),故其既是氧化剂又是还原剂,B说法正确;该反应的氧化产物是SO2,还原产物为S,氧化产物与还原产物的物质的量之比为1∶1,C说法不正确;根据其中S元素的化合价变化情况可知,1mlNa2S2O3发生反应,要转移2ml电子,D说法不正确。
3.(2022·浙江1月选考)关于反应4CO2+SiH44CO+2H2O+SiO2,下列说法正确的是( )。
A.CO是氧化产物
B.SiH4发生还原反应
C.氧化剂与还原剂的物质的量之比为1∶4
D.生成1ml SiO2时,转移8ml电子
【解析】选D。根据反应方程式,碳元素的化合价由+4价降为+2价,故CO为还原产物,A错误;硅元素化合价由-4价升为+4价,故SiH4发生氧化反应,B错误;反应中氧化剂为二氧化碳,还原剂为SiH4,则氧化剂与还原剂的物质的量之比为4∶1,C错误;根据反应方程式可知,Si元素的化合价由-4价升高至+4价,因此生成1ml SiO2时,转移8ml电子,D正确。
4.(2020·海南高考)含有下列有害组分的尾气,常用NaOH溶液吸收以保护环境。吸收过程中发生歧化反应的是( )。
A.SO3 B.Cl2 C.NO2 D.HBr
【解析】选BC。若氧化作用和还原作用发生在同一分子内部处于同一氧化态的元素上,使该元素原子(或离子)一部分被氧化,另一部分被还原,则这种自身的氧化还原反应被称为歧化反应。三氧化硫去氢氧化钠反应生成硫酸钠和水,为非氧化还原反应,A不符合题意;氯气与氢氧化钠反应生成氯化钠、次氯酸钠和水,氯气中Cl元素的化合价既升高又降低,发生氧化还原反应,属于歧化反应,B符合题意;二氧化氮与氢氧化钠反应生成亚硝酸钠、硝酸钠和水,N元素化合价既升高又降低,发生氧化还原反应,属于歧化反应,C符合题意;溴化氢与氢氧化钠反应生成溴化钠和水,为非氧化还原反应,D不符合题意。
5.(2020年7月·浙江学考真题)反应MnO2+4HCl(浓)MnCl2+Cl2↑+2H2O中,氧化产物与还原产物的物质的量之比是( )。
A.1∶2 B.1∶1 C.2∶1 D.4∶1
【解析】选B。由反应方程式可知,反应物MnO2中的Mn元素的化合价为+4价,生成物MnCl2中Mn元素的化合价为+2价,反应物HCl中Cl元素的化合价为-1价,生成物Cl2中Cl元素的化合价为0价,故MnCl2是还原产物,Cl2是氧化产物,由氧化还原反应中得失电子守恒可知,n(Cl2)∶n(MnCl2)=1∶1,B符合题意。
6.(2021·湖南省选择考)KIO3常用作食盐中的补碘剂,可用“氯酸钾氧化法”制备,该方法的第一步反应为6I2+11KClO3+3H2O6KH(IO3)2+5KCl+3Cl2↑。下列说法错误的是( )。
A.产生22.4L(标准状况)Cl2时,反应中转移10ml e-
B.反应中氧化剂和还原剂的物质的量之比为11∶6
C.可用石灰乳吸收反应产生的Cl2制备漂白粉
D.可用酸化的淀粉碘化钾溶液检验食盐中IO3-的存在
【解析】选A。该反应中只有碘元素价态升高,由0价升高至KH(IO3)2中+5价,每个碘原子升高5价,即6I2~60e-,又因方程式中6I2~3Cl2,故3Cl2~60e-,即Cl2~20e-,所以产生22.4L(标准状况)Cl2即1mlCl2时,反应中应转移20mle-,A错误;该反应的氧化剂是KClO3,还原剂是I2,二者的物质的量之比为11∶6,B选项正确;工业上用Cl2和石灰乳反应制备漂白粉,C选项正确;在酸性条件下IO3-可以将氧化成I2:IO3-+5I-+6H+3I2+3H2O,I2遇淀粉变蓝,D选项正确。
7.(2021·北京等级考)用电石(主要成分为CaC2,含CaS和Ca3P2等)制取乙炔时,常用CuSO4溶液除去乙炔中的杂质。反应为:①CuSO4+H2SCuS↓+H2SO4;②11PH3+24CuSO4+12H2O3H3PO4+24H2SO4+8Cu3P↓。下列分析不正确的是( )。
A.CaS、Ca3P2发生水解反应的化学方程式:CaS+2H2OCa(OH)2+H2S↑、Ca3P2+6H2O=3Ca(OH)2+2PH3↑
B.不能依据反应①比较硫酸与氢硫酸的酸性强弱
C.反应②中每24mlCuSO4氧化11mlPH3
D.用酸性KMnO4溶液验证乙炔还原性时,H2S、PH3有干扰
【解析】选C。水解过程中元素的化合价不变,根据水解原理结合乙炔中常混有H2S、PH3可知CaS的水解方程式为CaS+2H2OCa(OH)2+H2S↑;Ca3P2水解方程式为Ca3P2+6H2O3Ca(OH)2+2PH3↑,A项正确;该反应能发生是因为有不溶于水也不溶于酸的CuS生成,因此反应①不能说明H2S的酸性强于H2SO4,事实上硫酸的酸性强于氢硫酸,B项正确;反应②中Cu元素化合价从+2价降低到+1价,得到1个电子,P元素化合价从-3价升高到+5价,失去8个电子,则24mlCuSO4完全反应时,可氧化PH3的物质的量是24ml÷8=3ml,C项错误;H2S、PH3均被KMnO4酸性溶液氧化,所以会干扰KMnO4酸性溶液对乙炔性质的检验,D项正确。
8.(2022·湖南省等级考)科学家发现某些生物酶体系可以促进H+和e-的转移(如a、b和c),能将海洋中的NO2-转化为N2进入大气层,反应过程如图所示。
下列说法正确的是( )。
A.过程Ⅰ中NO2-发生氧化反应
B.a和b中转移的e-数目相等
C.过程Ⅱ中参与反应的n(NO)∶n(NH4+)=1∶4
D.过程Ⅰ→Ⅲ的总反应为NO2-+NH4+N2↑+2H2O
【解析】选C。由图示可知,过程I中NO2-转化为NO,氮元素化合价由+3价降低到+2价,NO2-作氧化剂,被还原,发生还原反应,A错误;由图示可知,过程I为NO2-在酶1的作用下转化为NO和H2O,依据得失电子守恒、电荷守恒和原子守恒可知,反应的离子方程式为:NO2-+2H++e-NO+H2O,生成1mlNO,a过程转移1mle-,过程II为NO和NH4+在酶2的作用下发生氧化还原反应生成H2O和N2H4,依据得失电子守恒、电荷守恒和原子守恒可知,反应的离子方程式为:2NO+8NH4+2H2O+5N2H4+8H+,消耗1mlNO,b过程转移4mle-,转移电子数目不相等,B错误;由图示可知,过程II发生反应的参与反应的离子方程式为:2NO+8NH4+2H2O+5N2H4+8H+,n(NO)∶n(NH4+)=1∶4,C正确;由图示可知,过程III为N2H4转化为N2和4H+、4e-,反应的离子方程式为:N2H4=N2+4H++4e-,过程I-III的总反应为:2NO2-+8NH4+5N2↑+4H2O+24H++18e-,D错误。年份
卷区
考点分布
氧化还原反应的判断及应用
氧化还原反应的基本概念
氧化还原反应的规律及应用
氧化还原反应综合分析
氧化还原反应的计算
山东
√
湖南
√
浙江
√√
2021
江苏
√
湖南
√
山东
√
北京
√
天津
√
浙江
√
2020
北京
√
海南
√
山东
√
浙江
√
选项
物质(括号内为杂质)
除杂试剂
A
FeCl2溶液(FeCl3)
Fe粉
B
NaCl溶液(MgCl2)
NaOH溶液、稀HCl
C
Cl2(HCl)
H2O、浓H2SO4
D
NO(NO2)
H2O、无水CaCl2
氧化剂
还原产物
KMnO4
Mn2+(酸性);MnO2(中性);MnO42-(碱性)
K2Cr2O7(酸性)
Cr3+
浓硝酸
NO2
稀硝酸
NO
X2(卤素单质)
X-
H2O2
OH-(碱性);H2O(酸性)
Na2O2
NaOH(或Na2CO3等)
NaClO(或ClO-)
Cl-、Cl2
NaClO3
Cl2、ClO2等
PbO2
Pb2+
还原剂
氧化产物
Fe2+
Fe3+(酸性);Fe(OH)3(碱性)
SO2(或H2SO3、SO32-)
SO42-
S2-(或H2S)
S、SO2(或SO32-)、SO42-
H2C2O4
CO2(酸性);CO32-(碱性)
H2O2
O2
I-(或HI)
I2、IO3-
CO
CO2(酸性);CO32-(碱性)
金属单质(Zn、Fe、Cu等)
Zn2+、Fe2+(与强氧化剂反应生成Fe3+)
Cu2+(与弱氧化剂反应生成Cu+)
元素
Cl
S
N
C
H
最高价
+7
+6
+5
+4
+1
最低价
-1
-2
-3
-4
-1
实验1
将金属X与金属Y用导线连接,浸入电解质溶液中,Y不易腐蚀
实验2
将片状的金属X、W分别投入等浓度盐酸中都有气体产生,W比X反应剧烈
实验3
用惰性电极电解等物质的量浓度的Y和金属Z的硝酸盐混合溶液,在阴极上首先析出单质Z
项目
过程Ⅳ中B溶液中含有的离子
过程Ⅵ中B溶液中含有的离子
甲
有Fe3+无Fe2+
有SO42-
乙
既有Fe3+又有Fe2+
有SO42-
丙
有Fe3+无Fe2+
有Fe2+
氧化型/还原型
φ(C3+/C2+)
φ(HClO/Cl-)
酸性介质
1.84V
1.49V
氧化型/还原型
φ[C(OH)3/C(OH)2]
φ(ClO-/Cl-)
碱性介质
0.17V
x
相关试卷
这是一份考点2 化学平衡 (核心考点精讲精练)-备战高考化学一轮复习(新高考专用),文件包含考点2化学平衡核心考点精讲精练-备战高考化学一轮复习新高考专用原卷版docx、考点2化学平衡核心考点精讲精练-备战高考化学一轮复习新高考专用解析版docx等2份试卷配套教学资源,其中试卷共52页, 欢迎下载使用。
这是一份考点1 化学反应速率(核心考点精讲精练)-备战高考化学一轮复习(新高考专用),文件包含考点1化学反应速率核心考点精讲精练-备战高考化学一轮复习新高考专用原卷版docx、考点1化学反应速率核心考点精讲精练-备战高考化学一轮复习新高考专用解析版docx等2份试卷配套教学资源,其中试卷共57页, 欢迎下载使用。
这是一份考点2 原电池 新型电源(核心考点精讲精练)-备战高考化学一轮复习(新高考专用),文件包含考点2原电池新型电源核心考点精讲精练-备战高考化学一轮复习新高考专用原卷版docx、考点2原电池新型电源核心考点精讲精练-备战高考化学一轮复习新高考专用教师版docx等2份试卷配套教学资源,其中试卷共65页, 欢迎下载使用。

