所属成套资源:2023-2024学年高二化学同步讲与练-题型分类归纳(人教2019选择性必修1)
高中化学第三节 金属的腐蚀与防护精品复习练习题
展开
这是一份高中化学第三节 金属的腐蚀与防护精品复习练习题,文件包含43金属的腐蚀与防护原卷版docx、43金属的腐蚀与防护解析版docx等2份试卷配套教学资源,其中试卷共37页, 欢迎下载使用。
『知识梳理』
一、金属的腐蚀
〖金属的腐蚀〗
◆金属或合金与周围的气体或液体发生氧化还原反应而引起损耗的现象。
◆分类
①化学腐蚀:金属与其表面接触的一些物质(如O2、Cl2、SO2等)直接反应而引起的腐蚀。
②电化学腐蚀:当不纯金属与电解质溶液接触时会发生原电池反应,比较活泼的金属发生氧化反应而发生的腐蚀。
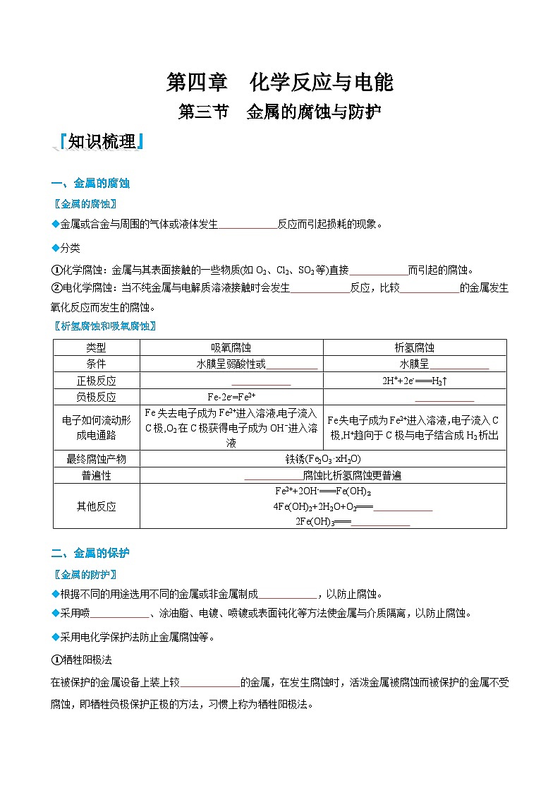
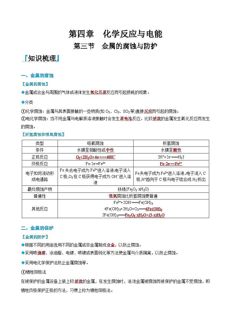
〖析氢腐蚀和吸氧腐蚀〗
二、金属的保护
〖金属的防护〗
◆根据不同的用途选用不同的金属或非金属制成合金,以防止腐蚀。
◆采用喷油漆、涂油脂、电镀、喷镀或表面钝化等方法使金属与介质隔离,以防止腐蚀。
◆采用电化学保护法防止金属腐蚀等。
①牺牲阳极法
在被保护的金属设备上装上较活泼的金属,在发生腐蚀时,活泼金属被腐蚀而被保护的金属不受腐蚀,即牺牲负极保护正极的方法,习惯上称为牺牲阳极法。
②外加电流法:把被保护的钢铁设备作为阴极,用惰性电极作为辅助阳极,两者均放到电解质溶液(如海水)里,外接直流电源。通电后,调整外加电压使电子强制流向被保护的钢铁设备,使钢铁表面腐蚀电流降至零或接近于零。在这个系统中,钢铁设备被迫成为阴极而受到保护。
〖金属腐蚀的快慢及判断方法〗
◆不同情况下,金属腐蚀的快慢情况
电解原理引起的腐蚀>原电池原理引起的腐蚀>化学腐蚀>有防护措施的腐蚀。
◆同一种金属腐蚀的快慢取决于它所接触的物质:强电解质溶液>弱电解质溶液>非电解质溶液。
◆活泼性不同的两种金属形成原电池而造成的腐蚀:两金属活泼性差异越大,较活泼的金属被腐蚀得越快。
◆对同一种电解质溶液来说:电解质溶液浓度越大,金属腐蚀得越快。
◆析氢腐蚀速率大于吸氧腐蚀速率。
『题型分析』
『题型一』金属的化学腐蚀与电化学腐蚀
〖典例1〗下列有关电化学装置的叙述中错误的是( )
A.①装置盐桥中的移向锌电极
B.②装置正极反应式为:
C.③装置在充电的时候,Pb电极应与电源的负极相连
D.④装置连接电源的作用是能阻止钢闸门发生吸氧腐蚀
【答案】B
【详解】A.锌为负极,铜为正极,根据原电池“同性相吸”,则①装置盐桥中的移向锌电极,故A正确;B.②装置环境为KOH溶液,则正极反应式为:,故B错误;C.放电时,Pb为负极,因此③装置在充电的时候,Pb电极应与电源的负极相连,故C正确;D.④装置连接电源的作用是能阻止钢闸门发生吸氧腐蚀,该装置是外接电流的阴极保护法,故D正确。综上所述,答案为B。
〖变式1-1〗化学与生产、生活密切相关。下列说法错误的是( )
A.ClO2可作自来水消毒剂B.SO2常用作葡萄酒的杀菌剂和抗氧化剂
C.在弱酸性环境中,钢铁一定发生析氢腐蚀D.燃料电池是一种高效、环境友好的发电装置
【答案】C
【详解】A.ClO2能杀菌消毒,可作自来水消毒剂,A正确;B.SO2能杀菌且具有还原性,常用作葡萄酒的杀菌剂和抗氧化剂,B正确;C.在酸性较强环境中,钢铁发生析氢腐蚀;弱酸性或碱性环境中钢铁发生吸氧腐蚀,C错误;D.燃料电池放电效率高,是一种高效、环境友好的发电装置,D正确;故选C。
〖变式1-2〗下列做法或措施与反应速率无关的是( )
A.船体上镶嵌锌块,避免船体遭受腐蚀
B.肉制品制作过程中添加适量的防腐剂
C.实验室利用氯酸钾和二氧化锰的混合物加热制取氧气
D.侯氏制碱法:向饱和食盐水中先通氨气,再通二氧化碳
【答案】D
【详解】A.牺牲船体上镶嵌的锌块,是利用锌的活泼性强于铁,铁作正极,被保护,减慢了船体的腐蚀速率,A项不符合题意;B.肉制品制作过程中添加适量的防腐剂,能延长肉制品保质期,与速率有关,B项不符合题意;C.二氧化锰可作为氯酸钾分解制取氧气的催化剂,加快了反应速率,C项不符合题意;D.侯氏制碱法中,向饱和食盐水中先通氨气,再通二氧化碳,是为了提高碳酸氢钠的浓度,与速率无关,D项符合题意。答案选D。
〖变式1-3〗化学与生产、生活及社会发展密切相关。下列说法正确的是( )
A.铁制品和铜制品均能发生析氢腐蚀和吸氧腐蚀
B.明矾水解时产生具有吸附性的胶体粒子,可消除水中Cu2+等重金属离子污染
C.医用口罩“熔喷层”使用的是超细聚丙烯纤维,该纤维属于有机高分子材料
D.垃圾分类中,陶瓷碎片属于可回收垃圾,果皮属于厨余垃圾,过期药品属于有害垃圾
【答案】C
【详解】A.铜活动性弱于氢,铜制品不能发生析氢腐蚀,A错误;B.明矾水解时产生具有吸附性的胶体粒子为氢氧化铝胶体,其可吸附悬浮固体颗粒但不会吸附重金属离子,B错误;C.聚丙烯纤维属于有机合成高分子材料,C正确;D.陶瓷碎片属于不可回收垃圾,D错误;故选C。
『题型二』析氢腐蚀与吸氧腐蚀
〖典例2〗常温下,某小组探究不同溶液中钢铁的腐蚀,结果如下。下列说法不正确的是( )
A.在溶液中,主要发生的是析氢腐蚀
B.在溶液中,发生腐蚀时正极反应为:
C.由实验可知,溶液碱性越强,钢铁腐蚀越困难
D.钢铁腐蚀的产物受到溶液酸碱性的影响
【答案】C
【详解】A.在溶液中,酸性条件下,主要发生的是析氢腐蚀,故A正确;B.在溶液中,发生吸氧腐蚀,正极反应为:,故B正确;C.中腐蚀速度快,说明溶液碱性越强,钢铁腐蚀越容易,故C错误;D.不同pH条件下,钢铁腐蚀的产物不同,受到溶液酸碱性的影响,故D正确;故答案选C。
〖变式2-1〗下列说法正确的是( )
A.钢铁因含杂质而容易发生电化学腐蚀,所以合金都不耐腐蚀
B.原电池反应是导致金属腐蚀的主要原因,故能用原电池原理来减缓金属的腐蚀
C.钢铁电化学腐蚀的两种类型主要区别在于水膜的酸性不同,引起的负极反应不同
D.无论哪种类型的腐蚀,其实质都是金属被还原
【答案】B
【详解】A.不锈钢和铝合金等耐腐蚀,所以合金也可能耐腐蚀,故A错误;B.金属作原电池的正极被保护,所以可以用原电池原理来减缓金属的腐蚀,故B正确;C.酸性较强时Fe主要发生析氢腐蚀,中性或弱酸性发生吸氧腐蚀,所以钢铁电化学腐蚀的两种类型主要区别在于水膜的酸性不同,引起的正极反应不同,故C错误;D.金属被腐蚀实质是金属失电子,所以无论哪种类型的腐蚀,其实质都是金属被氧化,故D错误。故选B。
〖变式2-2〗有关钢铁腐蚀与防护的说法正确的是( )
A.析氢腐蚀和吸氧腐蚀,负极均是Fe发生还原反应:Fe—2e—=Fe2+
B.在海轮外壳连接锌块,保护外壳不受腐蚀是采用了牺牲阳极的阴极保护法
C.镀层破损后,镀锡铁板的镀层仍能对铁制品起保护作用,比镀锌铁板更耐腐蚀
D.将地下输油钢管与外加直流电源的正极相连以保护它不受腐蚀
【答案】B
【详解】A.析氢腐蚀和吸氧腐蚀中铁均为原电池的负极,都是铁失去电子发生氧化反应生成亚铁离子,电极反应式都为Fe—2e—=Fe2+,故A错误;B.在海轮外壳连接锌块的方法为牺牲阳极的阴极保护法,目的是保护外壳不受腐蚀,故B正确;C.镀层破损后,镀锡铁板中铁做原电池的负极,腐蚀速率加快,镀锌铁板中铁做正极被保护,则镀层破损后,镀锡铁板的镀层不能对铁制品起保护作用,过C错误;D.将地下输油钢管与外加直流电源的负极相连做电解池的阴极,以保护地下输油钢管不受腐蚀,故D错误;故选B。
〖变式2-3〗下列关于金属腐蚀正确的是( )
A.金属在潮湿的空气中腐蚀的实质是:M+nH2O=M(OH)n+H2↑
B.金属腐蚀的实质是:M--ne-=Mn+,电子直接转移给氧化剂
C.金属在酸性条件下都能发生析氢腐蚀
D.在潮湿的中性环境中,金属的腐蚀主要是吸氧腐蚀
【答案】D
【详解】A.金属在潮湿的空气中是吸氧腐蚀,实质是:M+nH2O+O2=M(OH)2n,A错误;B.金属腐蚀的实质是:M_ne-=Mn+,化学腐蚀则电子直接转移给氧化剂,电化学腐蚀则电子转移到另一电极后与氧化剂结合,B错误;C.较活泼的金属在酸性条件下能发生析氢腐蚀,有些不活泼的金属在酸性条件下不能发生析氢腐蚀,发生的是吸氧腐蚀,C错误;D.在潮湿的中性环境中,金属的腐蚀主要是吸氧腐蚀,D正确;故选D。
『题型三』金属的防护
〖典例3〗金属腐蚀对国家经济造成的损失非常严重,了解金属的腐蚀与防护具有重要意义。下列说法正确的是( )
A.白铁(镀锌铁)比马口铁(镀锡铁)更耐腐蚀
B.燃气灶中心部位的铁生锈发生的主要是电化学腐蚀
C.将钢闸门连接到直流电源的负极加以保护是应用了牺牲阳极的阴极保护法
D.把金属制成防腐的合金(如不锈钢),应用的是电化学保护法
【答案】A
【详解】A.白铁(镀锌铁)中锌为负极,铁为正极,铁受到一定的保护,马口铁(镀锡铁)中铁为负极,锡为正极,因此白铁(镀锌铁)比马口铁(镀锡铁)更耐腐蚀,故A正确;B.燃气灶中心的铁生锈主要是铁和氧气在点燃条件下反应,因此主要是化学腐蚀,故B错误;C.将钢闸门连接到直流电源的负极得以保护,应用的是外接电流的阴极保护法,故C错误;D.把金属制成防腐的合金,如不锈钢,是改变物质内部结构而防止金属腐蚀,不属于电化学保护法,故D错误。综上所述,答案为A。
〖变式3-1〗在城市中地下常埋有许多金属管道和输电线路,地面上还铺有铁轨,当有电流泄漏入潮湿的土壤中,并与金属管道或铁轨形成回路时,下列有关说法错误的是( )
A.会引起金属管道或铁轨腐蚀
B.该过程金属管道或铁轨只发生了吸氧腐蚀
C.应将埋在地下的金属管道或铁轨涂上绝缘膜防止被腐蚀
D.为防止金属管道或铁轨腐蚀,可以将它们与直流电源的负极相连
【答案】B
【详解】A.若金属管道或铁轨与电源的正极相连,则导致其做阳极被腐蚀,A正确;B.若金属管道或铁轨与电源的负极相连,则导致其做阴极而得到保护,不一定发生吸氧腐蚀;即使发生电化学腐蚀,若金属管道或铁轨处于酸性较强的环境,也可能发生析氢腐蚀,B错误;C.应将埋在地下的金属管道或铁轨涂上绝缘膜,防止被腐蚀,C正确;D.为防止金属管道或铁轨腐蚀,可以将它们与直流电源的负极相连,使其做阴极而得到保护,D正确;故选B。
〖变式3-2〗用图示的方法可以保护钢质闸门,下列说法不正确的是( )
A.当a、b间用导线连接时,则X应发生氧化反应
B.当a、b间用导线连接时,则X可以是锌
C.当a、b与外接电源相连时,a应连接电源的负极
D.当a、b与外接电源相连时,其方法为牺牲阳极的阴极保护法
【答案】D
【分析】可以利用牺牲阳极法和外加电流法保护金属。
【详解】A.当a、b间用导线连接时形成了原电池,铁需要被保护,则铁做正极,X做负极,发生氧化反应,故A正确;B.当a、b间用导线连接时形成了原电池,铁需要被保护,则铁做正极,X做负极,X需要的是一种活泼性比铁强的金属,可以是锌,故B正确;C.当a、b与外接电源相连时,铁需要被保护,则铁做阴极,a应连接电源的负极,故C正确;D.当a、b与外接电源相连时,利用电解原理保护金属铁,其方法是外加电流法,故D错误;故选D。
〖变式3-3〗化学与社会、生产、生活和科技都密切相关。下列有关说法错误的是( )
A.“玉兔二号”月球车使用的太阳能电池板材料是硅
B.施肥时,草木灰不能与铵盐混合使用,是因为它们之间发生反应会降低肥效
C.水垢中的,可先用溶液处理,而后用酸除去
D.钢管表面镀锌可以防止钢管被腐蚀,镀层破损后,钢管反而会加速腐蚀
【答案】D
【详解】A.硅是良好的光电转化材料,可用于制作太阳能电池板,故A正确;B.草木灰主要成分为碳酸钾,与铵盐混合会相互促进水解,铵盐水解生成的一水合氨分解成氨气,氨气挥发导致肥效降低, 故B正确;C.与碳酸钠反应生成更难溶的碳酸钙,碳酸钙可溶于盐酸或硝酸,从而除去水垢,故C正确;D.镀锌钢管镀层破损后,形成原电池,Zn活泼作负极,能继续保护钢管不被腐蚀,故D错误;故选:D。
『巩固练习』
一、单选题
1.下列说法正确的是( )
A.已知H+(aq)+OH-(aq)=H2O(l) ΔH=−57.3kJ·ml−1,在中和热的测定时实际加入的酸碱的量的多少会影响该反应的ΔH
B.在外加电流的阴极保护法中,须将被保护的钢铁设备与直流电源负极相连
C.500℃、30MPa下,将0.5mlN2和1.5mlH2置于密闭的容器中充分反应生成NH3(g),放热19.3kJ,其热化学方程式为:ΔH=-38.6kJ/ml
D.向CH3COOH溶液中加入少量NaOH,可促进醋酸电离,使H+浓度增大
【答案】B
【详解】A.中和热是指在稀溶液中,强酸与强碱反应生成1ml水时放出的热量,所以实际加入的酸碱的量的多少不会影响该反应的ΔH,故A错误;B.在外加电流的阴极保护法中,将被保护的钢铁设备与直流电源负极相连作阴极,被保护,故B正确;C.合成氨的反应为可逆反应,0.5mlN2和1.5mlH2置于密闭的容器中充分反应生成氨气的物质的量小于1ml,放热19.3kJ,则热化学方程式为 ΔHc(OH-),综上溶液中各离子浓度大小的排列顺序为:。
(4)原电池中正极上得电子发生还原反应而被保护,因此为了减少海水对钢闸门A的腐蚀,要保护钢闸门需要将其作为正极,则需选择金属活动性强于铁的金属作为B电极材料,所以选择锌作为负极,选b。
(5)“镁—次氯酸盐”燃料电池中失电子的为负极,镁的活泼性比铂强,则Mg为负极,所以镁合金一端电极E为燃料电池的负极,正极上ClO-得电子生成Cl-,则正极的电极反应式为:。
19.电解原理在生产生活中应用广泛,回答下列问题:
(1)为防止铁器被腐蚀,常用电解法在其表面镀铜,此时铁器应与电源_________(填“正”或“负”,下同)极相连:电解精炼铜时,粗铜应与电源_________极相连。
(2)利用如图1装置可模拟铁的电化学防护。
①为减缓铁的腐蚀,开关K应置于_________(填“M”或“N”)处。
②若将石墨棒改为锌棒,开关K置于M处,该电化学防护法称为_________。
(3)用石墨电极电解100mL和的混合溶液,通电一段时间后,两极均收集到2.24L气体(标准状况下),原混合溶液中的物质的量浓度为_________。
(4)汽车尾气排放的CO、等气体是大气污染的主要来源,也是雾霾天气的主要成因之一。利用反应消除的简易装置如图2所示。
①电极a的电极反应式为_________。
②常温下,若用该电池电解0.6L 1ml/L食盐水,当消耗336mL B气体(标准状况下)时,电解池中溶液的pH=_________(假设电解过程溶液体积不变)。
【答案】(1) 负 正
(2) N 牺牲阳极的阴极保护法
(3)1
(4) 13
【详解】(1)为了防止铁器被腐蚀常用电解法在其表面镀铜,铁是待镀金属,此时铁器应与电源负极相连;电解精炼铜时,粗铜作阳极,粗铜应与电源正极相连。
(2)①模拟铁的电化学防护,为减缓铁的腐蚀,用外加电流的阴极保护法,开关区应置于N处;②若将石墨棒改为锌棒,开关K置于M处,锌为负极,Fe为正极,故减缓铁的腐蚀,该电化学防护法称为牺牲阳极的阴极保护法。
(3)用石墨电极电解100mL和的混合溶液,电解和的混合溶液,阳极发生的反应为:4OH-=2H2O+O2↑+4e- ,阴极上发生的电极反应为: Cu2++2e-=Cu,2H++2e-=H2↑,通电一段时间后,两极均收集到2.24L气体(标准状况下)即为0.1ml,阳极生成0.1ml氧气说明转移了0.4ml电子,而阴极上生成的0.1mlH。只得到了0.2ml电子,所以剩余0.2ml电子由铜离子获得,且溶液中有0.1ml铜离子,据c =n÷V,得到铜离子的浓度为:。
(4)a 电极发生氧化反应,氨气在碱性条件下氧化为氮气: ;电极b的电极发生还原反应,二氧化氮转化生成氮气,电极方程式为 ,总反应: ,消耗标准状况下336 mLNO2时,电路中转移0.06 ml电子,电解池中生成0.06 mlOH-,c(OH-)=0.06ml÷0.6L=0.1ml·L-1, ,pH=13。
20.电化学在工业生产中有广泛的应用价值。
(1)下图中,为了减缓海水对铁闸门A的腐蚀,材料B可以选择_______(填字母序号)。
a.碳棒 b.锌板 c.铜板
用电化学原理解释材料B需定期拆换的原因:_______。
(2)利用电解法制备(下图为简易原理装置)。
在_______(填“A”或“C”)区生成。请结合电极反应式分析产生的过程_______。
(3)用二甲醚()燃料电池电解法可将酸性含铬废水(主要含有)转化为。原理如下图:
①燃料电池中的负极是_______(填“M”或“N”)电极,其电极反应为_______。
②用电极反应式和离子反应方程式解释阳极区域能将酸性含铬废水(主要含有)转化为的原因_______。
【答案】(1) b 锌板做铁锌原电池的负极,发生氧化反应而被损耗
(2) C C为阴极区,水发生还原反应生成氢气和氢氧根离子,,B处钠离子进入C中得到氢氧化钠
(3) M 铁为活泼电极,失去电子发生氧化反应,,亚铁离子具有还原性和发生氧化还原反应生成铁离子、铬离子,
【详解】(1)为了减缓海水对铁闸门A的腐蚀,材料B应该选择比铁活泼的金属,故选锌板,选b;锌板做铁锌原电池的负极,发生氧化反应而被损耗,故锌板需要定期拆换。
(2)由图可知,C为阴极区,水发生还原反应生成氢气和氢氧根离子,,B处钠离子进入C中得到氢氧化钠。
(3)①由燃料电池中氢离子移动方向可知,M为电池的负极,该极上二甲醚失去电子发生氧化反应,电极反应为。
②N极为正极,则电解池中左侧电极为阳极;铁为活泼电极,失去电子发生氧化反应,,亚铁离子具有还原性和发生氧化还原反应生成铁离子、铬离子,。类型
吸氧腐蚀
析氢腐蚀
条件
水膜呈弱酸性或中性
水膜呈酸性
正极反应
O2+2H2O+4e-===40H⁻
2H++2e-===H2↑
负极反应
Fe-2e-=Fe2+
Fe-2e-==Fe2+
电子如何流动形成电通路
Fe失去电子成为Fe2+进入溶液,电子流入C极,O2在C极获得电子成为OH⁻进入溶液
Fe失电子成为Fe2+进入溶液,电子流入C极,H+趋向于C极与电子结合成H2析出
最终腐蚀产物
铁锈(Fe2O3·xH2O)
普遍性
吸氧腐蚀比析氢腐蚀更普遍
其他反应
Fe2++2OH-===Fe(OH)₂
4Fe(OH)2+2H2O+O2===4Fe(OH)3
2Fe(OH)3===Fe2O3·xH2O+(3-x)H2O
溶液
腐蚀快慢
较快
慢
慢
较快
主要产物
操作
现象
一段时间后:①中……:②中铁钉裸露在外的附近区域变蓝,铜丝附近区域变红
相关试卷
这是一份人教版 (2019)选择性必修1第一节 原电池精品课时练习,文件包含41原电池原卷版docx、41原电池解析版docx等2份试卷配套教学资源,其中试卷共56页, 欢迎下载使用。
这是一份人教版 (2019)选择性必修1第三节 盐类的水解优秀当堂达标检测题,文件包含33盐类的水解原卷版docx、33盐类的水解解析版docx等2份试卷配套教学资源,其中试卷共50页, 欢迎下载使用。
这是一份高中化学人教版 (2019)选择性必修1第一节 电离平衡优秀习题,文件包含31电离平衡原卷版docx、31电离平衡解析版docx等2份试卷配套教学资源,其中试卷共50页, 欢迎下载使用。

