所属成套资源:2023-2024学年高二化学同步讲与练-题型分类归纳(人教2019选择性必修1)
化学选择性必修1第一节 反应热精品练习
展开
这是一份化学选择性必修1第一节 反应热精品练习,文件包含11反应热原卷版docx、11反应热解析版docx等2份试卷配套教学资源,其中试卷共50页, 欢迎下载使用。
『知识梳理』
一、反应热 焓变
〖反应热〗
◆反应热:在等温条件下,化学反应体系向环境 或从环境 的热量,称为化学反应的热效应,简称 。
◆“等温条件”是指化学反应发生后,使反应后体系的温度恢复到反应前体系的温度,即反应前后体系的温度相等。
〖中和反应反应热的测定〗
◆计算公式: ( -盐酸的质量,-NaOH溶液的质量,-起始温度,-终止温度)
◆装置
◆结论:大量实验测得,在25℃和101kPa下, 的稀溶液与 的稀溶液发生中和反应生成1 ml 时,放出57.3 kJ的热量。
◆注意:
(1)操作时动作要迅速, 溶液要一次倒入内筒中,且不能洒在外边,也不能将用水洗涤后的洗涤液倒入内筒中。
(2)为了使中和反应进行完全,酸和碱中应有一种溶液 。
〖反应热与焓变〗
◆焓变定义:在等压条件下进行的化学反应(严格地说,对反应体系作功还有限定,中学阶段一般不考虑),其反应热等于反应的焓变。
◆符号: ,常用单位: 。
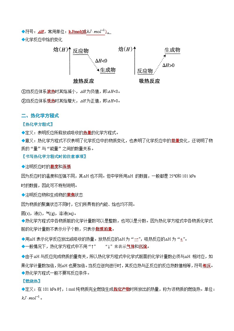
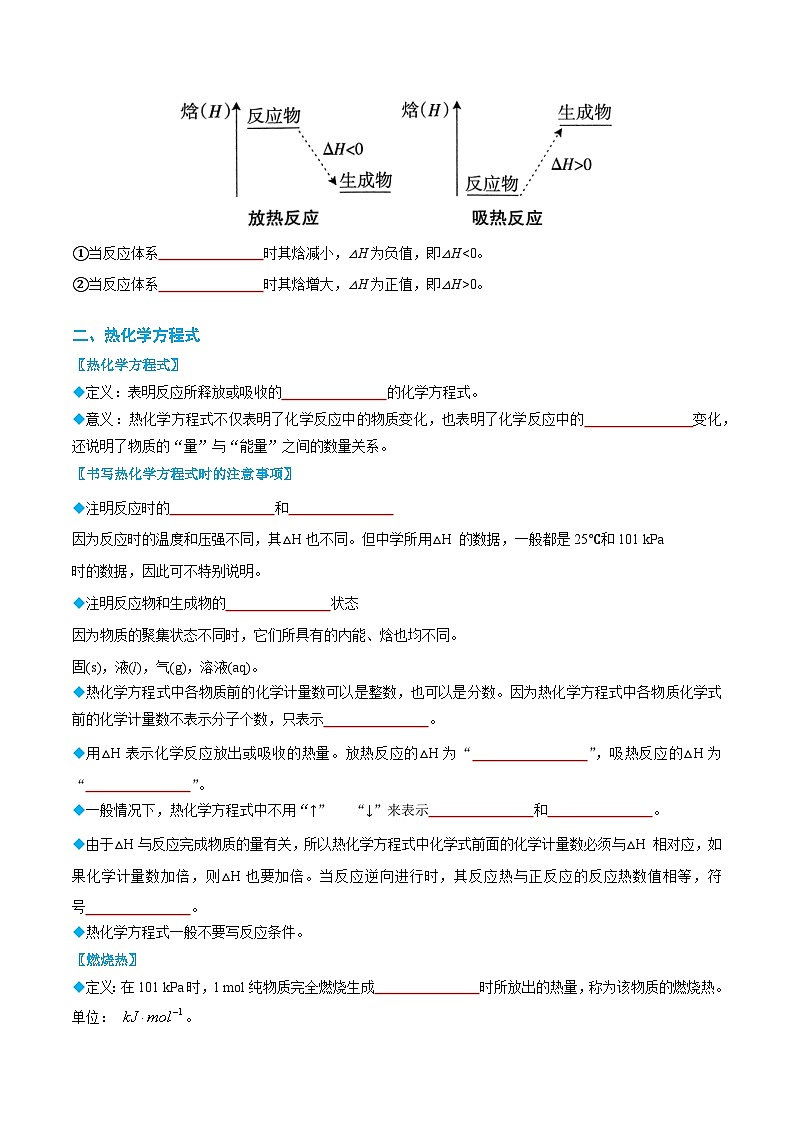
◆化学反应中焓的变化
①当反应体系 时其焓减小,△H为负值,即△H0。
二、热化学方程式
〖热化学方程式〗
◆定义:表明反应所释放或吸收的 的化学方程式。
◆意义:热化学方程式不仅表明了化学反应中的物质变化,也表明了化学反应中的 变化,还说明了物质的“量”与“能量”之间的数量关系。
〖书写热化学方程式时的注意事项〗
◆注明反应时的 和
因为反应时的温度和压强不同,其△H也不同。但中学所用△H 的数据,一般都是25℃和101 kPa
时的数据,因此可不特别说明。
◆注明反应物和生成物的 状态
因为物质的聚集状态不同时,它们所具有的内能、焓也均不同。
固(s),液(l),气(g),溶液(aq)。
◆热化学方程式中各物质前的化学计量数可以是整数,也可以是分数。因为热化学方程式中各物质化学式前的化学计量数不表示分子个数,只表示 。
◆用△H表示化学反应放出或吸收的热量。放热反应的△H为“ ”,吸热反应的△H为“ ”。
◆一般情况下,热化学方程式中不用“↑” “↓”来表示 和 。
◆由于△H与反应完成物质的量有关,所以热化学方程式中化学式前面的化学计量数必须与△H 相对应,如果化学计量数加倍,则△H也要加倍。当反应逆向进行时,其反应热与正反应的反应热数值相等,符号 。
◆热化学方程式一般不要写反应条件。
〖燃烧热〗
◆定义:在101 kPa时,1 ml纯物质完全燃烧生成 时所放出的热量,称为该物质的燃烧热。单位: 。
◆表示燃烧热的热化学方程式的书写
由于燃烧热是以1ml纯物质完全燃烧所放出的热量来定义的,因此在书写表示燃烧热的热化学方程式时,应以燃烧1ml 为标准来配平其余物质的 ,故在燃烧热的热化学方程式中常出现分数。
◆注意:
①指定产物是指可燃物中的碳元素变为CO2(g),氢元素变为H2O(1),硫元素变为SO2(g),氮元素变为N2(g)等。
②没有特别说明,一般是在氧气中进行,且产物为稳定的氧化物,因此并非所有的燃烧放热都叫燃烧热,如H2在Cl2中的燃烧放热不是燃烧热。
『题型分析』
『题型一』化学反应中能量变化的原因
〖典例1〗下列关于内能和焓变的说法正确的是( )
A.化学反应过程中内能的变化等于焓变
B.气态水和液态水所具有的内能一定不相同
C.一个化学反应都有且只有一个相对应的焓变
D.可逆反应的正反应和逆反应的焓变:ΔH正=-ΔH逆
【答案】D
【详解】A.等压条件下,体系只做体积功时,化学反应的反应热等于反应的焓变,A项错误;B.等质量的气态水和液态水所具有的内能一定不相同,不限定水的质量则不能比较二者内能的大小,B项错误;C.同一化学反应,若反应的温度、压强不同或物质的聚集状态不同,则焓变不同,C项错误;D.可逆反应的正反应和逆反应的物质变化相反,所以能量变化相反,即焓变数值相等、符号相反,D项正确;故选D。
〖变式1-1〗下列图示与对应的叙述相符的是( )
A.(a)图表示反应物断键吸收的能量小于生成物成键放出的能量
B.(b)图是金刚石与石墨分别被氧化生成的能量关系曲线,说明石墨转化为金刚石为吸热反应
C.由(c)图可知,
D.(d)图是某反应:A→C(由两步反应A→B→C完成,B为中间产物)的能量曲线(E表示能量),整个反应中
〖变式1-2〗某团队研究在硼基催化剂上丙烷氧化脱氢制丙烯的反应机理,部分反应历程(其中吸附在催化剂表面的物质用“*”表示)如图所示。
下列历程中属于放热过程的是( )
A.
B.
C.
D.
〖变式1-3〗下列说法不正确的是( )
A.使用含氟牙膏能预防龋齿
B.热量是指因温度不同而在体系与环境之间交换或传递的能量
C.用量热计测定50mL0.50ml/L盐酸与50mL0.55ml/LNaOH的反应热,需要测量2个温度
D.内能是体系内物质的各种能量的总和,受温度、压强和物质的聚集状态等影响
『题型二』中和热的测定
〖典例2〗下列叙述不正确的是( )
A.测定中和热实验中常用稍过量的NaOH溶液的原因是为保证盐酸完全被中和
B.酸与碱发生反应放出的热量即为中和热
C.碳酸钙的分解是吸热反应
D.测定反应初始温度和终止温度重复三次的原因是减少实验误差,增加实验的准确度
【答案】B
【详解】A.测定中和热实验中为保证盐酸完全被中和常用稍过量的NaOH溶液,或者为了使NaOH完全被中和常用稍微过量的稀盐酸,A正确;B.中和热是指稀的强酸和强碱反应每生成1mlH2O(l)时放出的热量,而不是酸与碱发生反应放出的热量即为中和热,B错误;C.大多数分解反应为吸热反应,故碳酸钙的分解是吸热反应,C正确;D.实验中多次测量取平均值的方法可以减小实验误差,提高准确性,故测定反应初始温度和终止温度重复三次的原因是减少实验误差,增加实验的准确度,D正确;故答案为:B。
〖变式2-1〗在如图所示量热计中,将溶液与溶液混合,温度从25.0℃升高到27.7℃。下列说法错误的是( )
A.若量热计的保温瓶绝热效果不好,则所测偏大
B.搅拌器可选用导热性能好的金属搅拌器
C.若选用同浓度同体积的盐酸,则溶液温度将升高至超过27.7℃
D.所加NaOH溶液稍微过量,目的是保证溶液完全被中和
〖变式2-2〗(多选)在如图所示的量热计中,将1000.50(弱酸,电离过程为吸热过程)溶液与1000.55溶液混合,温度从25.0℃升高到27.7℃。下列说法错误的是( )
A.若量热计的保温瓶绝热效果不好,则所测偏小
B.搅拌器一般选用导热性差的玻璃搅拌器
C.若选用同浓度同体积的盐酸,则溶液温度将升高至不超过27.7℃
D.所加溶液过量,目的是保证溶液完全被中和
〖变式2-3〗下列有关测定中和反应反应热实验的说法正确的是( )
A.用铜丝代替环形玻璃搅拌棒,测得的偏小
B.测定中和反应反应热的实验中,混合溶液的温度不再变化时,该温度为终止温度
C.为了使酸碱充分反应,应当缓慢分次倒入溶液并搅拌
D.为了使反应进行得更完全,可以使碱适当过量
『题型三』焓变
〖典例3〗已知在101kPa和一定温度下,由指定单质生成1 ml纯物质的热效应,称为该物质的标准生成热(),指定单质的标准生成热为0,几种物质的标准生成热数据如下表所示:
下列几种固体物质中,最小的是( )
A.B.C.D.
【答案】A
【详解】由几种物质的标准生成热数据可知卤化钠中NaF的标准生成热最小,总能量最低也最稳定。当离子带的电荷相同的时候,键长越短,离子键越强,同主族从上到下半径越来越大,氟离子的半径最小离子键最强形成的物质最稳定。推知卤化钙中CaF2的标准生成热最小,故选A。
〖变式3-1〗下列与化学反应能量变化相关的叙述中错误的是( )
A.放热反应的反应速率总是大于吸热反应的反应速率
B.物质发生化学变化一定伴随能量的变化
C.同温同压下,在光照和点燃条件下的相同
D.水凝结成冰的过程中,、
〖变式3-2〗已知:H2(g)+F2(g)=2HF(g)的能量变化如图所示,下列有关叙述正确的是( )
A.氟化氢气体分解生成氢气和氟气的反应是吸热反应
B.1mlH2与1mlF2反应生成2ml液态HF放出的热量小于270kJ
C.在相同条件下,1mlH2与1mlF2的能量总和小于2mlHF气体的能量
D.断裂1mlH-H键和1mlF-F键吸收的能量大于形成2mlH-F键放出的能量
〖变式3-3〗下列关于反应∆U的说法中,正确的是( )
A.∆U>0时,反应释放能量B.∆U0.下列说法正确的是( )
A.表示丁烯燃烧热的热化学方程式为C4H8(g) + 6O2(g)=4CO2(g) + 4H2O(g) ΔH=Q kJ·ml-1(Q顺-2-丁烯
2.下列设备工作时,将化学能转化为电能的是( )
A.AB.BC.CD.D
3.下列有关热化学方程式的叙述正确的是( )
A.已知S(正交,s)=S(单斜,s) ΔH = +0.33 kJ·ml-1,则单斜硫比正交硫稳定
B.H2(g)的燃烧热是285.8 kJ·ml-1,则2H2O(g)= 2H2(g)+ O2(g)反应的ΔH = + 571.6 kJ·ml-1
C.1ml稀硫酸和足量稀NaOH溶液反应放出的热量就是中和热为57.3kJ
D.已知乙醇的燃烧热为1366.8 kJ·ml-1,则乙醇燃烧的热化学方程式可表示为C2H5OH(1)+ 3O2(g)=2CO2(g)+3H2O(1) ΔH= - 1 366.8 kJ·ml-1
4.下列热化学方程式的书写及相关说法正确的是( )
A.500℃、下,将和置于密闭的容器中充分反应生成,放出的热量为,其热化学方程式为则
B.含的稀溶液与稀盐酸完全中和放出的热量,则稀醋酸和稀溶液反应的热化学方程式为
C.已知,则
D.已知,则氢气的燃烧热为571.6kJ· ml-1
5.下列说法正确的是( )
A.浓硫酸稀释属于放热反应
B.等质量的硫蒸气和硫固体完全燃烧,后者放出的热量多
C.任何酸与碱发生中和反应生成1 ml H2O的过程中,反应热均相同
D.已知C(s,石墨)= C(s,金刚石) ΔH= + 1.5 kJ·ml-1 ,则石墨比金刚石稳定
6.用如图装置测定盐酸与NaOH溶液反应的中和热。下列说法不正确的是( )
A.将盐酸、NaOH溶液及发生的反应看成体系
B.盐酸与NaOH溶液反应放热使体系温度升高
C.碎泡沫塑料的作用是保温、隔热
D.反应时将NaOH溶液分多次倒入量热计中
7.下列热化学方程式正确的是( )
A.已知1 g甲烷燃烧生成二氧化碳和液态水放出的热量为55.625 kJ: kJ⋅ml-1
B.12g碳与适量水蒸气反应生成一氧化碳和氢气,需吸收120 kJ的热量: kJ⋅ml-1
C.通常状况下,将1g氢气在氯气中完全燃烧,放出92.4 kJ热量: kJ⋅ml-1
D.已知充分燃烧a g乙炔气体生成1 ml二氧化碳气体和液态水,放出b kJ热量: kJ⋅ml-1
8.对于热化学方程式:,下列说法不正确的是( )
A.表示每摩尔反应放出803.3kJ的热量
B.可知甲烷的燃烧热为
C.热化学方程式可写成:
D.表明化学键断裂和形成时的能量变化是化学反应中能量变化的主要原因
9.据文献报道某反应的反应历程如图所示,下列说法正确的是( )
A.该反应为吸热反应
B.产物的稳定性:
C.该历程中最大正反应的活化能E正= 186.19 kJ·ml-1
D.相同条件下,由中间产物z转化为产物的速率:v(P1)”“=”或“
相关试卷
这是一份高中化学人教版 (2019)选择性必修1第二节 电解池精品一课一练,文件包含42电解池原卷版docx、42电解池解析版docx等2份试卷配套教学资源,其中试卷共54页, 欢迎下载使用。
这是一份人教版 (2019)选择性必修1第一节 原电池精品课时练习,文件包含41原电池原卷版docx、41原电池解析版docx等2份试卷配套教学资源,其中试卷共56页, 欢迎下载使用。
这是一份人教版 (2019)选择性必修1第三节 盐类的水解优秀当堂达标检测题,文件包含33盐类的水解原卷版docx、33盐类的水解解析版docx等2份试卷配套教学资源,其中试卷共50页, 欢迎下载使用。

