


福建省华安中学2023-2024学年物理九年级第一学期期末学业水平测试模拟试题含答案
展开
这是一份福建省华安中学2023-2024学年物理九年级第一学期期末学业水平测试模拟试题含答案,共9页。试卷主要包含了考生必须保证答题卡的整洁,关于内能,下列说法中正确的是等内容,欢迎下载使用。
学校_______ 年级_______ 姓名_______
考生请注意:
1.答题前请将考场、试室号、座位号、考生号、姓名写在试卷密封线内,不得在试卷上作任何标记。
2.第一部分选择题每小题选出答案后,需将答案写在试卷指定的括号内,第二部分非选择题答案写在试卷题目指定的位置上。
3.考生必须保证答题卡的整洁。考试结束后,请将本试卷和答题卡一并交回。
一、选择题(每题1分,共30题,30分)
1.东海温泉是江苏省著名的旅游景点,其中露天温泉是人们特别喜爱的一种休闲方式,下列对于冬季露天温泉的一些描述中正确的是( )
A.温泉泳池上方的大量“白气”是汽化形成的
B.雪花飘落到池水中立刻消失,这是升华现象
C.人从温泉池中出来时觉得冷是因为皮肤表面的水蒸发吸热导致的
D.泳池边的树枝上有大量“白霜”是水蒸气凝固形成的
2.在下列各物理量中,可以用来鉴别物质的是 ( )
A.密度B.压强C.电流D.电压
3.如图所示电路,电源电压不变,小灯泡标有“1V 3W“字样,闭合开关后,当滑片P移至某一位置时,小灯泡恰好正常发光,此时滑动变阻器消耗的功率为P1;当滑片P移至某一端点时,电流表示数为0.3A,电压表示数变化了3V,此时滑动变阻器消耗的功率为P2,且P1:P2=5:1.下列判断正确的是( )
A.滑动变阻器的最大阻值为10Ω
B.电路允许消耗的最大功率为4.5W
C.小灯泡正常发光时,滑片P位于滑动变阻器中点位置
D.滑动变阻器消耗的功率由P1变为P2的过程中,小灯泡消耗的功率变化了0.1W
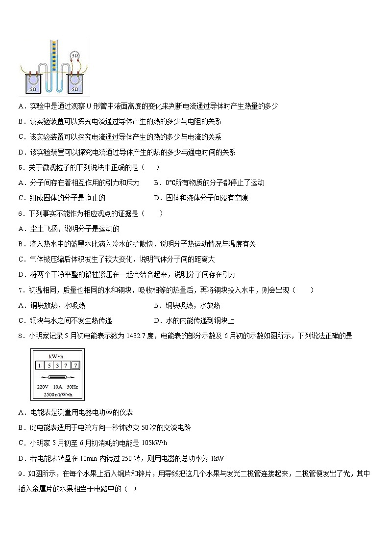
4.如图是探究电流通过导体时产生热的多少与哪些因素有关的实验装置。两个密闭容器中都有一段阻值相同的电阻,在其中一个容器的外部,将一个电阻和这个容器内的电阻并联。下列说法不正确的是
A.实验中是通过观察U形管中液面高度的变化来判断电流通过导体时产生热量的多少
B.该实验装置可以探究电流通过导体产生的热的多少与电阻的关系
C.该实验装置可以探究电流通过导体产生的热的多少与电流的关系
D.该实验装置可以探究电流通过导体产生的热的多少与通电时间的关系
5.关于微观粒子的下列说法中正确的是( )
A.分子间存在着相互作用的引力和斥力B.0℃所有物质的分子都停止了运动
C.组成固体的分子是静止的D.固体和液体分子间没有空隙
6.下列事实不能作为相应观点的证据是( )
A.尘土飞扬,说明分子是运动的
B.滴入热水中的蓝墨水比滴入冷水的扩散快,说明分子热运动情况与温度有关
C.气体被压缩后体积发生了较大变化,说明气体分子间的距离大
D.将两个干净平整的铅柱紧压在一起会结合起来,说明分子间存在引力
7.初温相同,质量也相同的水和铜块,吸收相等的热量后,再将铜块投入水中,则会出现( )
A.铜块放热,水吸热B.铜块吸热,水放热
C.铜块与水之间不发生热传递D.水的内能传递到铜块上
8.小明家记录5月初电能表示数为1432.7度,电能表的部分示数及6月初的示数如图所示,下列说法正确的是
A.电能表是测量用电器电功率的仪表
B.此电能表适用于电流方向一秒钟改变50次的交流电路
C.小明家5月初至6月初消耗的电能是105kW•h
D.若电能表转盘在10min内转过250转,则用电器的总功率为1kW
9.如图所示,在每个水果上插入铜片和锌片,用导线把这几个水果与发光二极管连接起来,二极管便发出了光,其中插入金属片的水果相当于电路中的( )
A.用电器B.电源C.开关D.导线
10.关于内能,下列说法中正确的是( )
A.温度高的物体具有内能,温度低的物体没有内能
B.温度高的物体一定比温度低的物体具有的内能多
C.铁水变成铁块,内能减少
D.0°C的水变成0°C的冰,温度不变,所以内能不变
11.如图所示电路,电源电压保持不变.只闭合开关S,电流表的示数为0.2A,再闭合开关S1,电流表的示数变化了0.3A.那么闭合S、S1后,R1与R2的电功率之比是
A.2:3B.3:2C.5:2D.1:2
12.如图是电阻甲和乙的 U-I图像,小明对图像信息作出的判断,正确的是( )
A.当甲两端电压为0.5V 时,通过它的电流为0.3A
B.当乙两端电压为1V,其电阻值为0.4Ω
C.将甲和乙串联,若电流为0.4A ,则它们两端的电压为3V
D.若甲和乙并联,若电压为2.5V ,则它们的干路电流为0.5A
二、填空题(每题5分,共4题,20分)
13.甲灯标有“6V、3W”字样,乙灯标有“6V、6W”字样,两灯串联后接在电源两端,不考虑温度对灯丝电阻的影响,若灯泡都发光时,电路中允许通过的最大电流为___________A,此时,________(选填“甲"成“乙”)灯更亮。
14.如图所示为电子式电能表,它是测量电路消耗______的仪表,此时电能表的示数是______。小明将家中的电热水壶单独接在该电能表上正常工作6min,电能表指示灯闪烁了320次.电热水壶的额定功率是____W;
15.电磁波在真空中传播速度为________m/s,波长越长的电磁波频率越_________,下列用到电磁波的有___________:
①用手机打电话;
②晒太阳;
③在月球上的宇航员相互交流。
16.图所示的电阻箱的示数是_______Ω。
三、实验题(共12分)
17.(4分)在探究“串联电路的电压规律”时,小李同学设计了如图所示的电路。
(1)开关闭合前,滑片P应________连线的下接线柱(远离/靠近);开关闭合后,电压表测灯________(选填“L1”、“L2”)两端的电压;为了测量BC两点间的电压,小李将接A点的线端改接到C点,闭合开关后,发现________(选择字母)。
A.电压表无示数
B.示数超过电压表量程
C.电压表指针反偏
(2)为了测量两灯的总电压,只需改动一根导线就可测得总电压,请在图中用“ × ”号指出需改动的导线,并在原图中画出正确的电路连线。
(______________)
18.(4分)测量小灯泡额定功率的实验中,器材如下:待测小灯泡(额定电压为2.5V)、电源(电压恒为6V)、电流表(0~0.6A、0~3A )、电压表(0~3V 0~15V)、滑动变阻器、开关各一只,导线若干。
(1)如图甲所示是某同学开始时连接的电路,仔细观察发现该电路存在连接错误,但只需改动一根导线,即可使电路连接正确。请你在应改动的导线上打“×”,并用笔画线代替导线画出正确的接法。
(________________)
(2)电路连接正确后,闭合开关,发现小灯泡不亮,但电流表、电压表均有示数,接下来应进行的操作是___________。
A.检查灯泡是否断路 B.检查灯泡是否短路
C.检查开关接触是否良好 D.移动滑动变阻器的滑片
(3)当小灯泡正常发光时,电流表示数如图乙所示,示数为_____A.小灯泡的额定功率为____W,小灯泡正常发光的电阻为_____Ω。
(4)完成上述实验后,另有同学设计了如图丙所示的电路,测出了额定电流为I额的小灯泡的额定功率。电源电压不变,滑动变阻器R1的最大阻值为R,实验方案如下:
①按电路图连接电路。
②只闭合开关S1,移动R1的滑片,使电流表的示数为I额,灯泡正常发光。
③只闭合开关S2,保持R1的滑片位置不动,移动R2的滑片,使电流表的示数为I额。
④保持R2的滑片位置不动,将R1的滑片移到最左端,电流表的示数为I1,再将R1的滑片移到最右端,电流表的示数为I2。
⑤小灯泡额定功率的表达式为P额=___________(用I额、I1、I2、R表示)
19.(4分)在测定小灯泡电功率的实验中,按如图(a)所示电路图连接电路(注:电表本身无故障)。
(1)若连接完电路后,在闭合开关之前,电压表示数出现如图(b)所示的情况,其原因是___________;
(2)若连接完电路后,闭合开关,移动滑动变阻器滑片P,小灯泡的亮暗程度不变化。其原因可能是滑动变阻器连入电路时,导线分别接在如图(c)所示的___________接线柱或___________接线柱;
(3)如下表是为测定小灯泡电功率而设计的实验数据表,某组同学按照表格要求认真作了填写。
问:表格设计不妥之处是______________________;
(4)现有额定电压为UL的小灯泡,已知阻值为R的定值电阻,小张设计了如图所示的电路测小灯泡电功率也粗略测出了灯泡的额定功率;
①闭合开关S和S1,断开S2,并调节滑动变阻器使电压表的示数为___________;
②闭合开关S和S2,断开S1,滑动变阻器滑片P不动,读出此时电压表的示数为U,则小灯泡额定功率的表达式PL=___________(用UL、U、R表示)。
四、作图题(共16分)
20.(8分)如图是部分照明电路。用笔画线代替导线,将两孔插座,电灯和开关接入照明电路。
(__________)
21.(8分)请根据图中的实物图,在右边虚线框内画出它的电路图。
(______)
五、计算题(共22分)
22.(10分)小华组装了一台直流电动机模型,他将电动机模型接入如图(a)所示的电路中,已知电源电压U=3V,并保持不变,电动机内部线圈电阻R=2Ω,接通电路后,电动机正常转动,电流表读数I=0.5A,已知电动机正常工作时的能量转化关系如图(b)所示,摩擦不计,求:
(1)电动机正常转动1min消耗的电能W和线圈产生的热量Q;
(2)电动机输出的机械功率P;
(3)电动机转换成机械能的效率η(百分数后保留一位小数)。
23.(12分)如图所示,R1=20Ω,闭合开关,电压表和电流表的示数分别为6V和0.5A.求:
(1)通过电阻R1的电流;
(2)电阻R2的阻值.
参考答案
一、选择题(每题1分,共30题,30分)
1、C
2、A
3、B
4、B
5、A
6、A
7、A
8、C
9、B
10、C
11、A
12、C
二、填空题(每题5分,共4题,20分)
13、0.5 甲
14、电能多少 318.6 1000
15、3×108 低 ①②③
16、2015
三、实验题(共12分)
17、远离 L1 C
18、 D 0.3 0.75 8.33
19、电压表未调零 A、B C、D 小灯泡电功率的平均值这一栏多余 UL
四、作图题(共16分)
20、
21、
五、计算题(共22分)
22、 (1) 90J; 30J;(2) 1W; (3) 66.7%
23、(1)0.3A(2)30Ω
次数
U/N
I/A
P/W
1
2. 00
0. 16
032
2
2. 50
0. 25
0. 63
3
3. 00
0. 27
0. 81
小灯泡电功率的平均值P平均=0. 59W
相关试卷
这是一份福建省宁德市屏南县2023-2024学年九年级物理第一学期期末学业水平测试模拟试题含答案,共13页。试卷主要包含了考生必须保证答题卡的整洁,以下说法中符合生活实际的是, “珍爱生命,安全第一”等内容,欢迎下载使用。
这是一份2023-2024学年福建省福州市杨桥中学九上物理期末学业水平测试模拟试题含答案,共9页。试卷主要包含了关于地磁场,下列说法中正确的是,以下说法正确的是等内容,欢迎下载使用。
这是一份2023-2024学年福建省福清市九年级物理第一学期期末学业水平测试模拟试题含答案,共13页。试卷主要包含了下列家庭用电的做法正确的是等内容,欢迎下载使用。