湖北省宜昌市外国语初级中学2023-2024学年物理九年级第一学期期末综合测试试题含答案
展开
这是一份湖北省宜昌市外国语初级中学2023-2024学年物理九年级第一学期期末综合测试试题含答案,共7页。试卷主要包含了如图所示的电路中,R1,原子核由哪些粒子阻成等内容,欢迎下载使用。
学校_______ 年级_______ 姓名_______
注意事项:
1.答卷前,考生务必将自己的姓名、准考证号填写在答题卡上。
2.回答选择题时,选出每小题答案后,用铅笔把答题卡上对应题目的答案标号涂黑,如需改动,用橡皮擦干净后,再选涂其它答案标号。回答非选择题时,将答案写在答题卡上,写在本试卷上无效。
3.考试结束后,将本试卷和答题卡一并交回。
一、选择题(每题1分,共30题,30分)
1.灯泡L1、L2分别标有“10 V 10 W”和“9 V 6 W”的字样,若将它们串联使用时,发光较亮的是( )
A.一样亮B.L1C.L2D.条件不足,无法判断
2.在研究电和磁的漫长历史中,有许多物理学家做出过杰出的贡献.我过宋代的科学家沈括的突出贡献是( )
A.最早记述了磁偏角B.最先发现磁能生电
C.最先发现电能生磁D.最先发现电与磁之间的联系
3.如图,使用相同的滑动变阻器调节小灯泡亮度,使其亮度变化最明显的电路是
A.B.
C.D.
4.如图所示的电路中,R1:R2=3:1, S断开时,电流表的示数为I1, S闭合时,电流表的示数为I2,则I1与I2之比是
A.3:4B.4:3
C.1:3D.1:4
5.a、b、c三盏灯分别标有“110 V 20 W”、“220 V 40 W”、“36 V 60 W”的字样,三盏灯都正常发光,比较它们的亮度
A.a灯最亮B.b灯最亮
C.c灯最亮D.无法比较
6.随着生活水平的提高,小汽车已经走进千家万户。小汽车里的四冲程汽油机中,主要把机械能转化为内能的冲程是( )
A.吸气冲程B.压缩冲程
C.做工冲程D.排气冲程
7.在图所示的电路中,电流表A1的示数是0.4 A,电流表A2的示数是0.6 A,那么,电流表A的示数应该是
A.1 AB.0.6 AC.0.4 AD.0.2 A
8.原子核由哪些粒子阻成
A.质子和电子
B.中子和电子
C.质子和中子
D.质子、中子和电子
9.当将滑动变阻器的滑片P向右移动时,图中的哪一种连接方法可使滑动变阻器连入电路部分的电阻增大( )
A.B.C.D.
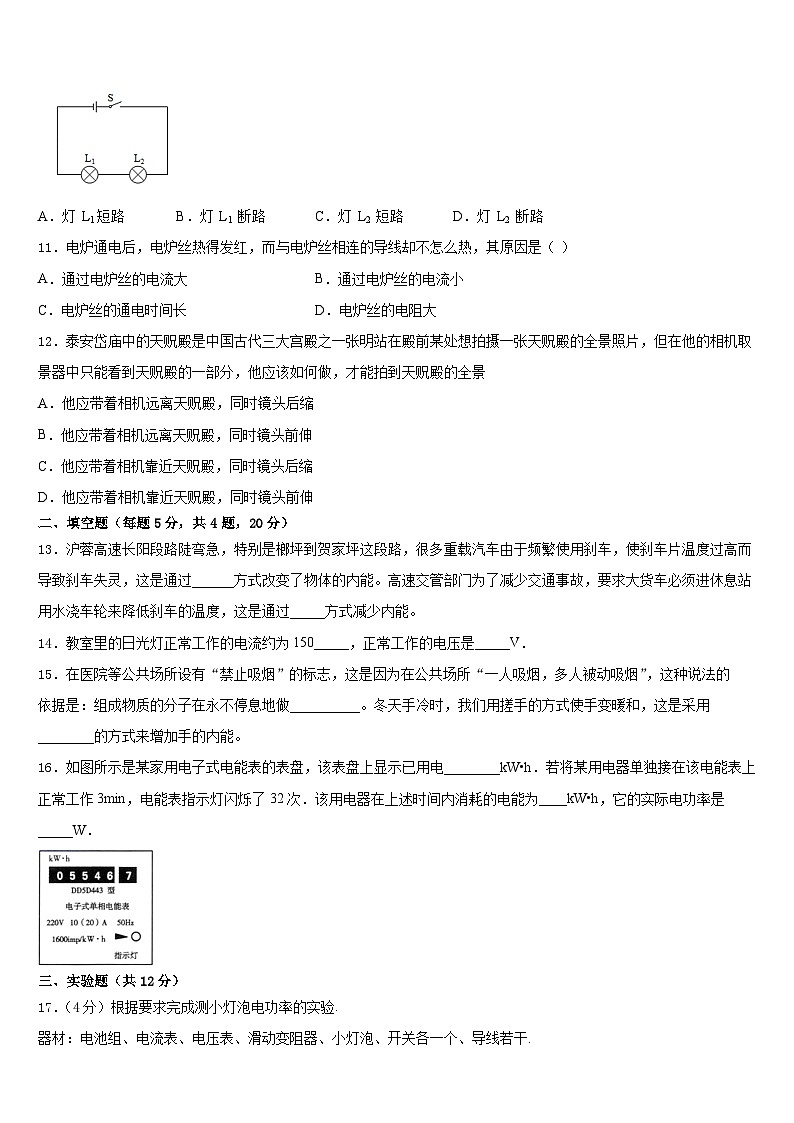
10.如图所示的电路中,当开关S闭合时,灯L1和L2均不亮。某同学用一根导线检查电路的故障,他将导线先并接在灯L1两端时,发现灯L2亮,L1不亮,然后并接在灯L2两端时,发现两灯均不亮。由此可判断( )
A.灯 L1短路B.灯 L1 断路C.灯 L2 短路D.灯 L2 断路
11.电炉通电后,电炉丝热得发红,而与电炉丝相连的导线却不怎么热,其原因是( )
A.通过电炉丝的电流大B.通过电炉丝的电流小
C.电炉丝的通电时间长D.电炉丝的电阻大
12.泰安岱庙中的天贶殿是中国古代三大宫殿之一张明站在殿前某处想拍摄一张天贶殿的全景照片,但在他的相机取景器中只能看到天贶殿的一部分,他应该如何做,才能拍到天贶殿的全景
A.他应带着相机远离天贶殿,同时镜头后缩
B.他应带着相机远离天贶殿,同时镜头前伸
C.他应带着相机靠近天贶殿,同时镜头后缩
D.他应带着相机靠近天贶殿,同时镜头前伸
二、填空题(每题5分,共4题,20分)
13.沪蓉高速长阳段路陡弯急,特别是榔坪到贺家坪这段路,很多重载汽车由于频繁使用刹车,使刹车片温度过高而导致刹车失灵,这是通过______方式改变了物体的内能。高速交管部门为了减少交通事故,要求大货车必须进休息站用水浇车轮来降低刹车的温度,这是通过_____方式减少内能。
14.教室里的日光灯正常工作的电流约为150_____,正常工作的电压是_____V.
15.在医院等公共场所设有“禁止吸烟”的标志,这是因为在公共场所“一人吸烟,多人被动吸烟”,这种说法的依据是:组成物质的分子在永不停息地做__________。冬天手冷时,我们用搓手的方式使手变暖和,这是采用________的方式来增加手的内能。
16.如图所示是某家用电子式电能表的表盘,该表盘上显示已用电________kW•h.若将某用电器单独接在该电能表上正常工作3min,电能表指示灯闪烁了32次.该用电器在上述时间内消耗的电能为____kW•h,它的实际电功率是_____W.
三、实验题(共12分)
17.(4分)根据要求完成测小灯泡电功率的实验.
器材:电池组、电流表、电压表、滑动变阻器、小灯泡、开关各一个、导线若干.
(1)请在虚线框内画出电路图,用笔划线代替导线完成图电路连接.
(______________)
(2)实验中,电流表和电压表的示数如图所示,电流表的示数为______A,灯泡的功率为______W.
18.(4分)图示为“探究感应电流产生的条件”的实验装置,蹄形磁体放置在水平桌面上。闭合开关后:
(1)要使电路中有电流,导体AB、开关、灵敏电流计和导线必须构成_____电路。
(2)导体AB沿_____方向运动时,电流计指针不偏转。只要导体做切割磁感线的运动,电路中就有_____产生。
(3)做切割磁感线运动的导体AB,在电路中的作用相当于_____。
(4)若要改变电流计指针偏转的方向,你的做法是_____(说出一种方法即可)。
(5)在此装置中,当导体AB沿水平方向运动时,要使电流计指针偏转幅度变大,你的做法是_____。
19.(4分)小明想知道灯丝电阻随温度变化的规律,他利用实验室的器材设计了如图甲所示的电路。
(1)闭合开关后,小明发现小灯泡不发光,经检查是由于某根导线断了。小明利用图乙的电路进行检测。检测时,他应将图甲中的开关_______,将图乙电路接线柱先后连接图甲电路各根导线的两端,若检验灯发光,说明被检测导线_______(选填“断了”或“没断”)。
(2)更换导线后,正确进行实验并将数据填入表格(电源电压恒为4V)。分析实验数据发现:温度越高,灯丝电阻越____.根据表中的数据分析,下列滑动变阻器的规格符合实验要求的是____(填序号)。
①“30Ω 0.2A”;②“20Ω 1A”;③“10Ω 1A”
四、作图题(共16分)
20.(8分)把图中规格不同的两盏灯L1和L2、一个开关接入家庭电路中,要求:开关同时控制两盏灯并都正常发光。
(____)
21.(8分)下图是安装一盏电灯和一个大功率插座的实物示意图,A、B为保险丝,请在图上画出接线。
五、计算题(共22分)
22.(10分)图所示的电路图为某款家庭用电烤箱加热部分的设计电路,其中发热器和正常工作时的加热功率均是600W。求:
(1)当正常工作时,通过它的电流(结果保留一位小数);
(2)开关S闭合后,电路正常工作0.5h消耗的电能。
23.(12分)如图,开关S闭合时电流表的示数为0.9A,S断开时电流表的示数减小0.3A,已知的阻值为,求:
(1)电源电压;
(2)的阻值;
(3)闭合开关S,通电2min电路消耗的电能。
参考答案
一、选择题(每题1分,共30题,30分)
1、C
2、A
3、D
4、D
5、C
6、B
7、A
8、C
9、A
10、B
11、D
12、A
二、填空题(每题5分,共4题,20分)
13、做功 热传递
14、mA 220
15、无规则运动 做功
16、5546.7 0.02 400
三、实验题(共12分)
17、答案见解析 0.2 0.5
18、闭合 磁感线 感应电流 电源 保持磁场方向不变,改变导体AB在磁场中的运动方向 增大导体切割磁感线运动的速度
19、断开 没断 大 ②
四、作图题(共16分)
20、
21、
五、计算题(共22分)
22、 (1)2.7A (2)
23、 (1)6V;(2);(3)648J
次数
1
2
3
4
U/V
2.5
2.0
1.5
1.0
I/A
0.30
0.26
0.24
0.20
R/Ω
8.3
7.7
6.3
5.0
相关试卷
这是一份湖北省黄冈市初级中学2023-2024学年九年级物理第一学期期末综合测试模拟试题含答案,共8页。试卷主要包含了答题时请按要求用笔,下面属于升华现象的是,小青把以下物品分成两类等内容,欢迎下载使用。
这是一份湖北省宜昌市夷陵区东湖初级中学2023-2024学年九年级物理第一学期期末学业质量监测模拟试题含答案,共8页。试卷主要包含了考生必须保证答题卡的整洁,下列说法符合安全用电原则的是,关于安全用电,下列说法正确的是等内容,欢迎下载使用。
这是一份2023-2024学年湖北省宜昌市物理九年级第一学期期末监测试题含答案,共14页。试卷主要包含了考生要认真填写考场号和座位序号等内容,欢迎下载使用。

