


河北省邯郸市名校2023-2024学年物理九年级第一学期期末监测试题含答案
展开学校_______ 年级_______ 姓名_______
注意事项:
1.答卷前,考生务必将自己的姓名、准考证号填写在答题卡上。
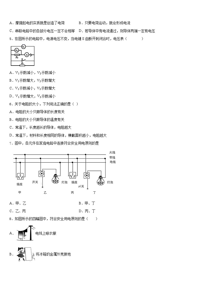
2.回答选择题时,选出每小题答案后,用铅笔把答题卡上对应题目的答案标号涂黑,如需改动,用橡皮擦干净后,再选涂其它答案标号。回答非选择题时,将答案写在答题卡上,写在本试卷上无效。
3.考试结束后,将本试卷和答题卡一并交回。
一、选择题(每题1.5分,共30题,45分)
1.下列用电器中,主要利用电流热效应工作的是
A.电饭煲 B.电冰箱 C.电风扇 D.电视机
2.如图所示的电路中,闭合开关时,下列说法正确的是( )
A.两个灯泡串联
B.开关只能控制灯L1
C.电流表测的是灯泡L1的电流
D.电流方向从电流表到开关
3.两个自由悬挂的带电轻质小球A、B,静止后如图所示,那么小球A一定带
A.正电荷B.负电荷
C.与小球B不同的电荷D.与小球B相同的电荷
4.关于电,下列说法中正确的是( )
A.摩擦起电的实质就是创造了电荷B.只要电荷运动,就会形成电流
C.串联电路中的各部分电压一定不会相等D.若导体中有电流通过,则导体两端一定有电压
5.在图所示的电路中,电源电压不变,当电键S由断开到闭合时,电压表( )
A.V1示数减小,V2示数减小
B.V1示数增大,V2示数增大
C.V1示数减小,V2示数增大
D.V1示数增大,V2示数减小
6.关于电阻的大小,下列说法正确的是( )
A.电阻的大小只跟导体的长度有关
B.电阻的大小只跟导体的温度有关
C.常温下,长度越长的导体,电阻越大
D.常温下,材料和长度相同的导体,横截面积越小,电阻越大
7.图中,各元件在家庭电路中连接符合安全用电原则的是
A.甲、乙B.甲、丁
C.乙、丙D.丙、丁
8.如图所示的四幅图中,符合安全用电原则的是( )
A.电线上晾衣服
B.将冰箱的金属外壳接地
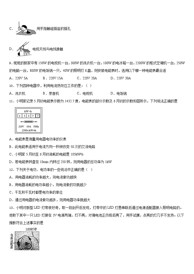
C.用手指触碰插座的插孔
D.电视天线与电线接触
9.妮妮的新家中有150W的电视机一台,300W的洗衣机一台,100W的电冰箱一台,2200W的柜式空调机一台,250W的电脑一台,800W的电饭锅一只,40W的照明灯8盏,则安装电能表时,选用以下哪一种电能表最合适
A.220V 5AB.220V 15AC.220V 20AD.220V 30A
10.下列四种电器中,利用电流热效应工作的是:( )
A.洗衣机B.录音机C.电视机D.电饭锅
11.小明家记录5月初电能表示数为1432.7度,电能表的部分示数及6月初的示数如图所示,下列说法正确的是
A.电能表是测量用电器电功率的仪表
B.此电能表适用于电流方向一秒钟改变50次的交流电路
C.小明家5月初至6月初消耗的电能是105kW•h
D.若电能表转盘在10min内转过250转,则用电器的总功率为1kW
12.下列关于电功、电功率的一些说法中正确的是( )
A.用电器消耗的功率越大,则电流做功越快
B.用电器消耗的电功率越小,则电流做的功就越少
C.千瓦和千瓦时都是电功率的单位
D.通过用电器的电流做功越多,则用电器功率就越大
13.小明对新型LED灯带很好奇,取一段剖开后发现,灯带中的LED灯是串联后通过电源适配器接入照明电路的。他取下其中一只LED灯接在3V电源两端,灯不亮,对调电池正负极后亮了,用手试摸,点亮的灯几乎不发热。以下推断符合上述事实的是
A.单只LED灯的工作电压是220V
B.LED灯主要是将电能转化为内能
C.LED灯应用了半导体材料
D.灯带中一只灯断路后其他灯还能亮
14.(2016·宁夏卷)POS机的刷卡位置由一个绕有线圈的小铁环制成的检测头如图所示).在使用时,将带有磁条的信用卡在POS机指定位置刷一下,检测头的线圈中就会产生变化的电流,POS机便可读出磁条上的信息.如图中实验现象与POS机读出信息原理相同的是( )
A.甲图中导线接触电源时,小磁针偏转
B.乙图中闭合开关,铁钉吸引大头针
C.丙图中闭合开关,导体ab水平运动
D.丁图中导体ab向右运动,电流表指针偏转
15.甲、乙两只灯泡的I-U关系图象如图所示,现将甲、乙两灯串联在电路中,当甲灯两端电压为2 V时,乙灯消耗的功率是( )
A.1.2 W
B.0.8 W
C.2 W
D.3 W
16.如图所示的日常物品中,为了减小压强的是( )
A.书包背带做得较宽
B.切水果器的刀片做得较薄
C.安全锤头做成锥形
D.注射器的针头做得很尖
17.某物质从固态变为液态。如左图是该过程物质的温度随时间变化图像,右图的示意图形象反映两种物态下分子排列的特点,这种物质
A.升温一定是通过吸热这种途径
B.在t4时刻的分子动能比在t1时刻的大
C.在t2,t3时刻的内能相等
D.在t1时刻的分子排列可能如图b
18.如图甲所示电路的电源电压为3V,小灯泡的额定电压为2.5V,图乙是小灯泡的I--U图像.闭合开关S后,下列判断正确的是
A.滑动变阻器的滑片P向左滑动时,灯泡变暗
B.电流表示数为0.4A时,灯泡的电阻是25Ω
C.电压表示数为2.5V时,小灯泡的功率是1.25W
D.小灯泡正常发光时,滑动变阻器的电功率是0.25W
19.如图甲所示的电路中,当闭合开关后,两个电压表指针偏转均为图乙所示,则电阻R1和R2的功率之比为
A.4:1B.5:1C.1:4D.1:5
20.关于分子动理论和内能,下列说法正确的是
A.物体内能增大,温度一定升高
B.物体的温度升高,分子运动一定加剧
C.分子之间存在引力时,就没有斥力
D.温度低的物体内能一定比温度高的物体的内能少
21.实验室里常常用验电器来检验物体是否带电,用被毛皮摩擦过的橡胶棒靠近验电器的金属球时,可发现验电器的两金属箔片会因排斥而张开,对这一现象下列说法正确的是( )
A.金属箔片带正电,金属球带负电B.金属箔片带负电,金属球带正电
C.金属箔片和金属球都带正电D.金属箔片和金属球都带负电
22.如图所示电路,电源电压恒定为12V,L1、L2为两只相同的灯泡,灯泡的额定电压为12V,灯丝电阻为24Ω且保持不变,电压表和电流表连接完好.当闭合开关S时,发现灯L1发光,灯L2不发光,则下列说法正确的是
A.灯泡L1断路B.灯泡L2断路
C.电压表示数为12VD.电流表示数为0.5A
23.关于家庭电路和安全用电,下列说法中正确的是
A.家中空气开关“跳闸”了,一定发生了短路
B.只有高压线路才会发生触电
C.用测电笔辨别火线与零线时,手不能接触测电笔上的任何金属
D.发现有人触电时,应立即切断电源或用干燥的木棍将电线拨开
24.关于图所示电路的判断,正确的是
A.只闭合开关S1时,灯泡L1、L3并联.
B.只闭合开关S2,时,灯泡L2、L3并联.
C.只闭合开关S2、S3时,灯泡L2、L3串联.
D.闭合所有开关时灯泡L1L2并联,L3短路.
25.下列关于温度、热量和内能说法正确的是( )
A.物体的温度越高,具有的热量越多
B.物体从外界吸收了热量,温度一定升高
C.热量总是从高温物体传给低温物体
D.物体的内能增加,则一定是从外界吸收了热量
26.如图所示的电路,电源电压为6V,定值电阻R=18Ω,在S闭合的情况下,下列说法正确的是( )
①在a、b两点间接入一个合适的电压表时,电压表有明显示数
②不能在a、b两点间接入一个电流表
③在a、b两点间接入一个“1.5V 0.25A”的小灯泡,小灯泡能正常发光
④在a、b两点间接入一个12Ω的电阻,电路消耗的总功率为0.5W
⑤在a、b两点间接入导线,电流2s做的功是2J
A.只有①③正确B.只有③④正确
C.只有①③④正确D.只有①④⑤正确
27.一台“6V 3 W”的迷你型小风扇,电动机线圈阻值为0.lΩ 。则小风扇正常工作1 min产生的热量为( )
A.0.025 JB.1.5 JC.3 JD.180 J
28.如图所示是电阻甲和乙的U﹣I图像,下列说法中不正确的是( )
A.甲是定值电阻,乙的阻值是变化的
B.当乙两端电压为2V时,R乙=10Ω
C.甲、乙串联在电路中,当电路电流为0.2A时,电路总功率为0.4W
D.甲、乙并联在电路中,当电源电压为2V时,电路总功率为1.2W
29.如图,电源电压18V保持不变,电流表量程是1﹣1.6A,电压表量程是1﹣15V,小灯泡上 标有“6V 3W”字样.要求:开关闭合后两个电表的示数均不超过所选量程,且灯泡两端电压不允许超过额定电压(灯丝电阻不变).则下列说法正确的是( )
A.滑动变阻器的滑片向左移动时,电流表和电压表示数都变大
B.当电流表示数为1.4A时,电压表示数为12V
C.该电路的最大功率为9W
D.滑动变阻器允许调节的范围是18Ω﹣61Ω
30.在如图所示的电路中,当闭合开关S后,发现两灯都不亮,电流表的指针几乎指在零刻度线,电压表指针则有明显偏转.经检查除小灯泡外,其余器材的连接良好,造成这种情况的原因可能是( )
A.灯泡L2短路
B.灯泡L2断路
C.灯泡L1断路
D.两个灯泡都断路
二、填空题(每空1分,共10题,20分)
31.小李同学把桶掉到水里了,为了把桶拿上来,他使劲将水和桶拉了上来,则他对水做的功是_____,对桶做的功是_____(选填“总功”、“有用功”、“额外功”)。
32.如图所示当甲电路中的开关S闭合时,两个电压表所选量程不同,测量时的指针位置均为如图乙所示,则电阻R1两端的电压为______V,R1∶R2=______,当电阻R1、R2并联在电路中时,在相同的时间内电流通过R1、R2所产生的热量之比Q1∶Q2=_______。
33.小明为了研究液体的扩散现象,先在量筒里装一半清水,再在水下面注入硫酸铜溶液。如图所示,是小明观察到的溶液在“实验开始时”、“静放10日后”、“静放30日后”所呈现的现象,其中 _____(选填标号)图是表示溶液静放30日后的实验现象。如果室温越高,达到丙图所示现象所用的时间将_____(选填“缩短”或“延长”)。原因是:_____。
34.两定值电阻甲、乙中的电流与电压关系如图所示,现将甲和乙并联后接在电压为6V的电源两端,则通过甲、乙两电阻的电流之比为_____,甲、乙两电阻两端电压之比为_____,甲、乙两电阻消耗的功率之比为_____。
.
35.小明家的电能表如图所示,示数是__,电路中接入的最大电功率不得超过__W,断开其他用电器,只让电饭锅单独工作2min,转盘转了32转,则电饭锅消耗的电功率为__W。
36.一用电器工作电压为3V,需要_________节干电池__________联使用。
37.每户人家都有电能表,如图是小伟家电能表在2019年10月1日和2019年11月1日的示数,则他家在这段时间内用了________度电,即消耗的电能为________J。
38.用两个相同的“热得快”,分别给质量、初温都相同的甲、乙两种液体同时加热,两液体的温度随时间变化关系的图象如图.根据图象可知,甲液体的比热容____乙液体的比热容(选填“大于”、“小于”或“等于”).如果乙液体是水,那么质量为500g,初温为20℃的乙液体吸收1.89×105J的热量,乙液体的温度升高了_________℃(气压为一标准大气压).
39.在家庭电路中,电灯、插座、电视机的连接方式是_____(选填“串联”或“并联”)。使用的用电器越多,干路中的电流_____(选填“越大”或“越小”)。
40.如图所示是一种自动测定油箱内油面高度的装置。该油量表实质是由_________(选填“电流表”或“电压表”)改装而成;R0在电路中的作用是______________;当油箱中的油面下降时,该油量表的示数_________。
三、实验题(每空1分,共2题,15分)
41.小明用如图所示装置探究两种液体的吸热能力,两烧瓶中的电阻丝相同。
(1)实验中必须取________(填“质量”或“体积”)相等的甲、乙两种液体;
(2)实验中用________(填序号)间接反映液体吸收热量的多少;通过比较________(填序号)来判断吸热能力的强弱;
A.通电时间 B.温度计示数的变化
(3)表中是某次的实验数据,则________(填“甲”或“乙”)液体的吸热能力较强;
(4)若甲液体是水,乙的比热容是________[]。
42.小明设计了如图所示装置探究“物体的动能大小与哪些因素有关”。
将小球拉到与竖直方向成一定角度θ的位置,然后由静止释放,当小球摆动到竖直位置时,将与静止在水平面上的木块C发生碰撞,木块会在水平面上滑行一定距离后停止,绳子长度保持不变。则:
(1)小球动能大小是通过_____________反映出来的;
(2)让同一小球拉到与竖直方向成不同角度并由静止释放,是为了探究小球动能与______的关系。
四、计算题(每题10分,共2题,20分)
43.小华家使用的是天然气热水器,该热水器的铭牌标明了它的热效率.当注入水的质量达到40kg时,热水器便会自动停止注水.再从热水器放出的水就是凉的了.已知当时自来水的温度是15℃,热水器输出的热水的温度为40℃,注水前天然气表的示数是2165.89m1,注水后变为2166.05m1,天然气的热值为1.2×107J/m1.请你计算:
(1)烧水所用天然气完全燃烧产生的热量?
(2)水吸收的热量?
(1)该热水器的热效率.
44.近年来,兴义市加大对城市景观照明工程建设,夜晚的大街小巷繁星点点、如梦如幻.景观照明大多使用的是用发光二极管制成的LED灯,它具有发光效率高、使用寿命长、节能等优点,如图是某种LED灯的I﹣﹣U图象.试求:
(1)当LED灯两端的电压为4V时,工作lmin消耗的电能是多少焦耳?
(2)把该LED灯与R=50Ω的定值电阻串联,当R的电功率为0.08W时,LED灯的电功率是多少瓦?
参考答案
一、选择题(每题1.5分,共30题,45分)
1、A
2、C
3、D
4、D
5、C
6、D
7、B
8、B
9、C
10、D
11、C
12、A
13、C
14、D
15、A
16、A
17、B
18、D
19、A
20、B
21、B
22、D
23、D
24、D
25、C
26、A
27、B
28、C
29、C
30、B
二、填空题(每空1分,共10题,20分)
31、额外功 有用功
32、10 4:1 1:4
33、甲 缩短 温度越高,扩散的速度越快
34、2∶1 1∶1 2∶1
35、3286.4 8800 600
36、2 串
37、95 3.42×108
38、小于 80
39、并联 越大
40、电压表 保护电路 减小
三、实验题(每空1分,共2题,15分)
41、质量 A B 甲
42、木块C被推动的距离大小; 速度。
四、计算题(每题10分,共2题,20分)
43、(1)5.12×106J;(2)4.2×106J;(1)82%.
44、9.6;0.16
物理量
物质
质量(g)
初始温度(℃)
加热时间(min)
最终温度(℃)
液体甲
150
20
6
40
液体乙
150
25
6
65
河北省邯郸市邯郸市育华中学2023-2024学年物理九年级第一学期期末学业质量监测模拟试题含答案: 这是一份河北省邯郸市邯郸市育华中学2023-2024学年物理九年级第一学期期末学业质量监测模拟试题含答案,共9页。试卷主要包含了考生必须保证答题卡的整洁等内容,欢迎下载使用。
2023-2024学年河北省邯郸市物理九上期末学业质量监测试题含答案: 这是一份2023-2024学年河北省邯郸市物理九上期末学业质量监测试题含答案,共12页。
2023-2024学年安徽省名校物理九年级第一学期期末监测模拟试题含答案: 这是一份2023-2024学年安徽省名校物理九年级第一学期期末监测模拟试题含答案,共12页。试卷主要包含了答题时请按要求用笔等内容,欢迎下载使用。