


河北省张家口市宣化区2023-2024学年九上物理期末检测模拟试题含答案
展开
这是一份河北省张家口市宣化区2023-2024学年九上物理期末检测模拟试题含答案,共13页。试卷主要包含了下列单位中,是热值单位的是,以下有关电的相关说法正确的是,中考体检时用到了身高测量仪等内容,欢迎下载使用。
学校_______ 年级_______ 姓名_______
考生须知:
1.全卷分选择题和非选择题两部分,全部在答题纸上作答。选择题必须用2B铅笔填涂;非选择题的答案必须用黑色字迹的钢笔或答字笔写在“答题纸”相应位置上。
2.请用黑色字迹的钢笔或答字笔在“答题纸”上先填写姓名和准考证号。
3.保持卡面清洁,不要折叠,不要弄破、弄皱,在草稿纸、试题卷上答题无效。
一、选择题(每题1.5分,共30题,45分)
1.在如图所示的电路中,要使开关闭合后小灯泡能够发光,在金属夹a、b间应接入下列物品中的
A.橡皮B.布质笔袋C.塑料三角板D.不锈钢尺
2.下列事例中,通过热传递的方式改变物体内能的是( )
A.用锯子锯木板时,锯子会发热
B.铁丝反复弯折时,弯折处会发热
C.给自行车车胎打气,打气筒会变热
D.刚从蒸笼里拿出的馒头,过一阵子馒头会变凉
3.生活中的下列现象,用分子热运动的相关知识解释不正确的是( )
A.水沸腾时,掀起壶盖,说明分子大小随温度升高而增大
B.湿衣服在日照下比在阴凉处干得更快,说明分子运动快慢与温度有关
C.成熟的菠萝蜜会散发出浓浓的香味,说明分子在不停地运动
D.液化石油气经加压后贮存在钢瓶中,说明分子之间有间隙
4.下列单位中,是热值单位的是( )
A.kgB.kW·hC.J/m3D.V
5.灯泡L1、L2分别标有“10 V 10 W”和“9 V 6 W”的字样,若将它们串联使用时,发光较亮的是( )
A.一样亮B.L1C.L2D.条件不足,无法判断
6.以下有关电的相关说法正确的是( )
A.绝缘体中没有电荷
B.导体两端有电压,就一定能形成稳定电流
C.金属导体中靠自由电子定向移动形成电流
D.半导体的导电性与环境变化无关
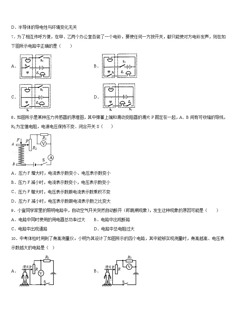
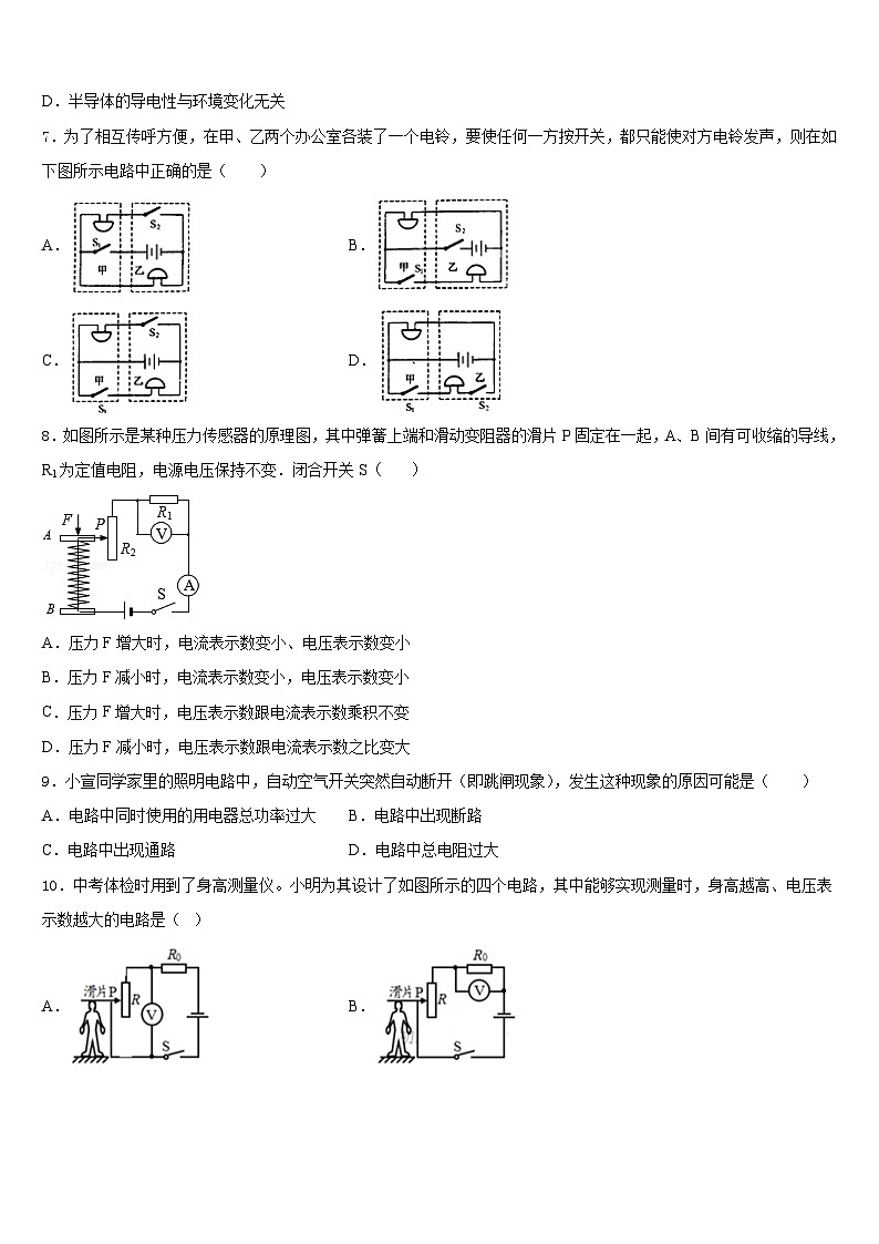
7.为了相互传呼方便,在甲、乙两个办公室各装了一个电铃,要使任何一方按开关,都只能使对方电铃发声,则在如下图所示电路中正确的是( )
A.B.
C.D.
8.如图所示是某种压力传感器的原理图,其中弹簧上端和滑动变阻器的滑片P固定在一起,A、B间有可收缩的导线,R1为定值电阻,电源电压保持不变.闭合开关S( )
A.压力F增大时,电流表示数变小、电压表示数变小
B.压力F减小时,电流表示数变小,电压表示数变小
C.压力F增大时,电压表示数跟电流表示数乘积不变
D.压力F减小时,电压表示数跟电流表示数之比变大
9.小宣同学家里的照明电路中,自动空气开关突然自动断开(即跳闸现象),发生这种现象的原因可能是( )
A.电路中同时使用的用电器总功率过大B.电路中出现断路
C.电路中出现通路D.电路中总电阻过大
10.中考体检时用到了身高测量仪。小明为其设计了如图所示的四个电路,其中能够实现测量时,身高越高、电压表示数越大的电路是( )
A.B.
C.D.
11.两定值电阻甲、乙中的电流与电压关系如图所示,现在将甲和乙串联后接在电压为3V的电源两端,下列分析正确的是
A.甲的电阻值大于乙的电阻值
B.甲的电压小于乙的电压
C.甲的电压大于乙的电压
D.甲的电流大于乙的电流
12.如图所示,与实物图相对应的电路图是( )
A.B.
C.D.
13.某房间原来只接有一只标有“PZ220-40”的灯泡且正常发光,小明又用一只完全相同的灯泡,将他两串联在一起,在电源电压和灯丝电阻不变的情况下,这两只灯泡的总功率为
A.20WB.40WC.80WD.10W
14.图中,各元件在家庭电路中连接符合安全用电原则的是
A.甲、乙B.甲、丁
C.乙、丙D.丙、丁
15.如图1所示,电源电压恒为6V,R为热敏电阻,其阻值随温度变化如图2所示,R0是阻值为10Ω的定值电阻,闭合开关S,通过分析,下列说法错误的是( )
A.图1中的R0有保护电路的作用
B.温度升高时,电压表的示数会变小
C.温度为40℃时,电流表的示数为0.2A
D.温度降低时,电压表与电流表示数的比值变小
16.以下学习用品中,在通常情况下属于导体的是( )
A.塑料刻度尺B.铅笔芯C.橡皮D.物理课本
17.如图所示,当开关S闭合,滑动变阻器的滑片P向右移动时,下列说法中正确的是( )
A.电流表的示数变小,灯泡L变暗
B.电压表的示数变小,灯泡L变暗
C.电流表的示数变大,灯泡L变亮
D.电压表的示数变大,灯泡L变亮
18.小明用煤气灶烧水时,进行了如下思考,正确的是( )
A.煤气燃烧越充分,其热值越大
B.加热过程中水的比热容变大
C.壶内水温度升高的过程中内能增大
D.水沸腾过程中吸收热量,温度不断升高
19.关于分子动理论及有关现象,下列说法正确的是( )
A.铁块很难被压缩,说明分子之间存在相互作用的引力
B.湿衣服在热天比冷天干得快,说明热水分子间的斥力较大
C.水和酒精混合后总体积变小,说明物质的分子之间存在间隙
D.用力能将尘土从衣服上抖落,说明分子在永不停息地做无规则运动
20.在图所示的电路中的AB两点间接入一个滑动变阻器,若要求滑片P向右端滑动时灯炮L逐渐变暗,则下列滑动变阻器中接法符合要求的是( )
A. B. C. D.
21.如图所示是探究电流通过导体时产生热量的多少与哪些因素有关的实验装置.两个透明容器中密封着等量的空气,通电一段时间后,右侧U形管中液面高度差比左侧的大.下列说法正确的是( )
A.左侧容器中电阻丝的阻值比右侧容器中的大
B.该装置用来探究电流通过导体产生的热量跟电流大小的关系
C.该装置可以用来探究电流通过导体产生热量跟通电时间的关系
D.U形管中液面高度发生变化是因为U形管中液体的热胀冷缩造成的
22.下列哪个器材的成像原理,与交叉路口抓拍违章现象的摄像头成像原理相同
A.照相机B.放大镜C.投影仪D.显微镜
23.如图所示,给试管里的水加热,水沸腾后,软木塞被冲出试管口,试管口出现白雾,下列说法正确的是( )
A.试管口出现的白雾是液态
B.用酒精灯加热水,主要是通过做功的方式改变水的内能
C.软木塞被冲出试管口前,管内的水蒸气内能不断减小
D.软木塞冲出的过程,软木塞的机械能转化为水蒸气的内能
24.相同质量的铝和铜,初温相同,放出相同的热量后(不计热损失、c铜
相关试卷
这是一份河北省衡水市2023-2024学年九上物理期末复习检测模拟试题含答案,共13页。试卷主要包含了下列关于声音的说法正确的是,如图所示电路,电源电压不变等内容,欢迎下载使用。
这是一份河北省张家口市2023-2024学年物理九上期末联考模拟试题含答案,共11页。试卷主要包含了考生要认真填写考场号和座位序号,如图所示电路中,电源电压等内容,欢迎下载使用。
这是一份河北省张家口市涿鹿县2023-2024学年九上物理期末监测模拟试题含答案,共13页。试卷主要包含了下列说法中正确的是等内容,欢迎下载使用。