


江西省中学等学校2023-2024学年九年级物理第一学期期末考试模拟试题含答案
展开
这是一份江西省中学等学校2023-2024学年九年级物理第一学期期末考试模拟试题含答案,共13页。
学校_______ 年级_______ 姓名_______
注意事项:
1. 答题前,考生先将自己的姓名、准考证号填写清楚,将条形码准确粘贴在考生信息条形码粘贴区。
2.选择题必须使用2B铅笔填涂;非选择题必须使用0.5毫米黑色字迹的签字笔书写,字体工整、笔迹清楚。
3.请按照题号顺序在各题目的答题区域内作答,超出答题区域书写的答案无效;在草稿纸、试题卷上答题无效。
4.保持卡面清洁,不要折叠,不要弄破、弄皱,不准使用涂改液、修正带、刮纸刀。
一、选择题(每题1.5分,共30题,45分)
1.下列现象中,用物理知识解释正确的是
A.减少废气带走的热量可以提高内燃机的效率
B.吃冰棒感觉凉爽,是因为升华要吸热
C.物体的温度高,是因为它具有较多的热量
D.运载火箭的燃料采用液氢,是因为液氢的比热容大
2. “遵守交通规则,做文明出行的北京人”。如图所示的交通信号灯,由红灯、黄灯和绿灯组成,红、黄、绿信号灯每次只能亮其中一盏灯,如下所示的电路图中能实现上述要求的是( )
A.B.C.D.
3.在国际单位制中,电阻的单位是
A.伏特(V)B.安培(A)C.欧姆(Ω)D.焦耳(J)
4.下列说法不正确的是
A.炒菜时,满屋飘香,表明分子在不停地做无规则运动
B.用水作为汽车发动机的冷却剂,主要是因为水的比热容较大
C.煤的热值比干木柴的大,煤燃烧时放出的热量比干木柴燃烧时放出的热量多
D.四冲程汽油机的做功冲程中,内能转化为机械能
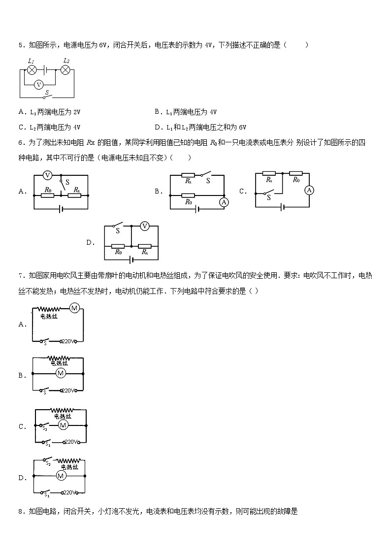
5.如图所示,电源电压为6V,闭合开关后,电压表的示数为4V,下列描述不正确的是( )
A.L1两端电压为2VB.L1两端电压为4V
C.L2两端电压为4VD.L1和L2两端电压之和为6V
6.为了测出未知电阻 Rx 的阻值,某同学利用阻值已知的电阻 R0和一只电流表或电压表分 别设计了如图所示的四种电路,其中不可行的是(电源电压未知且不变)( )
A.B.C.D.
7.如图家用电吹风主要由带扇叶的电动机和电热丝组成,为了保证电吹风的安全使用.要求:电吹风不工作时,电热丝不能发热;电热丝不发热时,电动机仍能工作.下列电路中符合要求的是( )
A.
B.
C.
D.
8.如图电路,闭合开关,小灯泡不发光,电流表和电压表均没有示数,则可能出现的故障是
A.小灯泡短路B.小灯泡断路
C.滑动变阻器短路D.滑动变阻器断路
9.下列事例中不是利用水的比热容大这一特性的是
A.在河流上建水电站,用水发电 B.汽车发动机用循环水冷却
C.让流动的热水流过散热器取暖 D.晚上向秧苗田里放水,以防冻坏秧苗
10.某同学用50N的力将重10N的足球踢出去15m远,该同学对足球做的功是
A.750JB.150J
C.没有做功D.无法确定做功多少
11.如图为家庭常用的电热取暖器,取暖器装有开关S1和S2。S1和S2均闭合时,取暖器正常工作;为保证安全,当取暖器倾倒后S1自动断开,取暖器停止工作。则下列电路中与上述要求相符的是
A.B.C.D.
12.一个电炉的电阻是200Ω,通电10s产生8×103J的热量,那么通过这只电炉的电流是( )
A.2AB.4AC.20AD.40A
13.建筑工地上,起重机几分钟内就能把所需的砖送到楼顶,如果通过人力搬运则需要几个小时,两种方式相比较,可知( )
A.人力做功多B.起重机做功多C.人力做功快D.起重机做功快
14. “注意安全,珍惜生命”是大家的共同心愿,如下图中一些做法符合用电安全的是( )
A.空旷地带在电线上晾晒衣服
B.用电器的金属外壳要接地
C.用湿毛巾擦正在工作的台灯
D.有人触电要先直接用手拉开
15.如图所示,用滑轮组提升重物时,重500N的物体在10s内匀速上升了1m。已知拉绳子的力F为300N,则提升重物的过程中(不计绳重和摩擦)( )
A.动滑轮重为100NB.拉力F的功率是30W
C.绳子自由端被拉下3mD.滑轮组的机械效率是60%
16.下列关于声音的说法正确的是
A.用力鼓掌比轻轻拍掌发出的声音音调高
B.将正在响铃的闹钟放到密闭的玻璃罩内,逐渐抽去空气,声音变大
C.医生用B超检查胎儿的发育情况,利用了声音可以传播信息
D.高速公路两旁的隔音挡板可以防止噪声产生
17.一盏标有“36V 40W”的电灯接在某电路上,通过灯的电流是1A,则这盏灯的实际功率为
A.等于40WB.大于40WC.等于36WD.小于36W
18.两根完全相同的铁块A和B,如图甲所示放置时,B被吸住掉不下来;如图乙所示放置时,A不能被吸住而掉下来,此现象说明( )
A.A、B都是磁体B.A、B都不是磁体
C.A是磁体,B不是磁体D.A不是磁体,B是磁体
19.如图所示,杠杆可绕O点转动,力F作用在杠杆一端且始终与杠杆垂直;在将杠杆缓慢地由位置A拉到位置B的过程中,力F( )
A.变大B.变小
C.不变D.先变大后变小
20.科学家通过大量实验精确地确定了“电流通过导体产生的热量与电流、电阻和通电时间的关系”。首先确定这个“关系”的科学家是( )
A.瓦特B.欧姆C.焦耳D.奥斯特
21.下列现象中,能说明分子在永不停息的运动的是
A.烟雾弥漫B.雪花飞舞C.香气扑鼻D.尘土飞扬
22.下列四幅图中能说明电动机工作原理的是( )
A.B.
C.D.
23.如图所示,验电器甲带正电,乙不带电,现用带有绝缘手柄的金属棒把甲和乙连接起来,发现甲金属箔张角变小,乙金属箔张开,则下列说法不正确的是( )
A.验电器金属箔张开是因为它们带同种电荷
B.金属棒中瞬间电流的方向从甲流向乙
C.正电荷从甲移到乙,所以两个验电器都带正电荷
D.利用此装置不能得到持续的电流
24.在如图甲所示电路中,当闭合开关后,两个电压表指针偏转均如图乙所示,则电阻R1和R2两端的电压分别为( )
A.2.3V、9.2VB.11.5V、2.3VC.2.3V、11.5VD.9.2V、2.3V
25.关于内能、热量和温度,下列说法中正确的是
A.物体的内能减少,它的温度一定降低
B.物体的温度不变,它的内能可能增加
C.物体内能增加,一定是从外界吸收了热量
D.温度高的物体一定比温度低的物体具有的内能多
26.如图所示,能正确地测出小灯泡两端电压的电路是
A.B.C.D.
27.如图所示电路中,电源电压(不变)和甲乙两灯的额定电压都是6V,甲灯的额定功率比乙灯的小。如果要使两灯的实际功率相等,下列方法中可采取的是( )
A.帮甲灯并联一个适当阻值的电阻B.帮甲灯串联一个适当阻值的电阻
C.帮乙灯串联一个适当阻值的电阻D.帮乙灯并联一个适当阻值的电阻
28.图是内燃机的某冲程工作示意图,以下改变内能方式与此相同的是( )
A.烤火取暖B.搓手取暖C.向手“呵气”取暖D.用热水袋取暖
29.下图所涉及的物理知识正确的是( )
A.如图现象中,同时工作的用电器过多,不会使家庭电路电路过大
B.如图是开关与电灯的连接
C.空气推动塞子时,内能增大
D.如图说明同种电荷相互吸引
30.寒冷的冬天常见人们呼出“白气”,这“白气”是
A.空气B.水蒸气C.小水珠D.小冰晶
二、填空题(每空1分,共10题,20分)
31.如图所示,电源电压不变,灯L1标有“6V 3W”字样。当S、S1均闭合时,灯L1正常发光,电压表的示数是_____V。若闭合S、断开S1,电流表的示数是0.3A,则L2的实际功率为________W。
32.电磁铁是利用_______制成的,如图所示,在电磁铁的正上方用弹簧挂一条形磁铁.当开关闭合后, 条形磁铁与电磁铁的相互作用为_____(填“吸引”或“排斥”) .当滑片P 从b端到a端的滑动过程中, 弹簧的长度会变_____ ( 填“长”或“短”)
33.在微观尺度下,科学家拍下了超亮的x射线将液体瞬间打得“灰飞烟灭” 的情景。如图所示,此过程液体吸收x射线的能量,其内能________(选填“增大”“减小”或“不变”),发生的物态变化是_________。
34.铁水很热,冷水很冷,但它们都有_____能。冬天搓手可以感到温暖,是通过_____的方式改变内能;用热水袋取暖,是通过_____的方式改变内能。0°C的冰熔化成0°C的水,内能_____(选填“变大”“减小”“不变”)
35.白天,太阳能热水器中水的温度升高.水的内能_____(选填“减少”、“不变”或“增加”),这是通过_____的方法改变了它的内能.
36.某品牌太阳能热水器的光热转换效率为50%,该太阳能热水器内装有100kg、温度为20℃的水,阳光照射一天后,水温升高到70℃,则热水器内的水吸收了_____J的热量,热水器接收_____J太阳能.这些太阳能相当于完全燃烧了_____m1的天然气.(已知水的比热容为4.2×101J/(kg•℃),天然气的热值约为8.4×107J/m1.)
37.对人体的安全电压是不高于___________V;家庭电路中触电事故有单线触电和双线触电两种,都是人体直接或间接跟____________线接触造成的(选填“火”或“零”).
38.如图所示是一种 LED 手电筒,它用两节新干电池做电源,电压为_____V,由 6个 LED 并联组成,每只 LED 的额定电流为 15mA,则这种 LED 手电筒正常工作时的总电流____A。
39.如图所示是蹦极过程的示意图,其中A点为弹性绳上端的固定点,B点为弹性绳下端没有人的时候自然下垂时下端的位置,C点为弹性绳下端有人的时候自然下垂静止时的位置,D点为蹦极过程中人能够达到的最低点,则蹦极过程中速度最大的位置是____(选填“A”、“B”、“C”或“D”),从B到C的过程中的能量 转化情况是______.(不计空气阻力)
40.如图所示的电路中,电源电压保持不变,R是定值电阻,当开关闭合时,标有“8V 8W”的小灯泡L恰好正常发光,若保持定值电阻R不变,将L换成另一只标有“8V 4W”的小灯泡,闭合开关后,小灯泡工作时实际消耗的功率_____4W;如果想使“8V 4W”的灯泡正常发光,应该使R的阻值_____。
三、实验题(每空1分,共2题,15分)
41.在“测定小灯泡功率”的实验中,电源电压为6V,小灯泡的额定电压为3.8V。
(1)请在图甲中用笔画线代替导线,完成电路连接。
(________)
(2)连接电路,闭合开关后,灯泡不亮,电压表有示数且接近电源电压,电流表指针几乎不动,产生这一现象的原因可能是__________。
(3)排除故障后,将滑动变阻器的滑片从一端缓慢移到另一端的过程中发现电压表示数U与滑片移动距离x的关系如图乙所示,电压调节非常不方便,这是由于选用了_____(选填“A”或“B”)滑动变阻器。可供选用的滑动变阻器:滑动变阻器A(阻值范围0~500Ω,滑片行程10cm);滑动变阻器B(阻值范围0~50Ω,滑片行程10cm)。
(4)换用了另一个滑动变阻器并接通电路后,移动滑片位置,当电压表的示数3.8V时,电流表的示数如图丙所示,则其额定功率为_________W。
(5)实验中刚刚测完上述(4)中的一个数据,电流表突然损坏了。他们找到了一个阻值为R的定值电阻和一个单刀双掷开关并设计出电路图(如图丁),重新进行了测量。
请完成以下步骤:
步骤一:S2与接线柱1接通,闭合S1,调节滑动变阻器滑片,使电压表示数为_________;
步骤二:保持滑动变阻器阻值_________(选填“变大”、“不变”、“变小”),将S2改与接线柱2接通,读取电压表读数UR;
步骤三:断开S1、S2,整理器材。
写出灯泡额定功率的表达式P=__________________。(用已知量和测量量表示)
42.在“比较不同物质吸热能力”的实验中,将甲、乙两种不同的液体分别放入两个相同的烧杯内,用相同的电加热器同时加热。记录相关数据,并绘制出如图的图象。(不计热量损失)
(1)实验时,选用_____________和______均相等的甲、乙两种液体。
(2)实验中搅拌器的作用是:使液体 ________;选用相同电加热器加热的目的是:使甲和乙在相同时间内__________。
(3)加热10min,甲吸收的热量______(选填“大于”、“小于”或“等于”)乙吸收的热量,甲液体的沸点是_______℃。
(4)乙液体的比热容是甲液体比热容的______倍。
四、计算题(每题10分,共2题,20分)
43.如图所示,电源电压恒为3V,R1=10Ω,R2=10Ω,R3=20Ω,问:
(1)只闭合S3,电流表的示数为多少?
(2)此时电压表的示数为多少?
(3)要使电路消耗的电功率最小,应只闭合什么开关?该最小功率是多少?
44.在深圳某科技节上,某同学自己动手制作了一个牛奶加热器,设计电路简图如图所示,已知滑动变阻器R0的电大阻值为100Ω,用于加热的电阻丝R1的阻值为55Ω.求闭合开关S后:
(1)电路中的最小电流(结果保留1位小数);
(2)电热丝的最大加热功率;
(3)在最大加热功率下,用时100s可以将1kg常温牛奶温度升高多少?[不考虑热量损失,牛奶的比热容为c=2.5×103J/(kg·℃)]
参考答案
一、选择题(每题1.5分,共30题,45分)
1、A
2、D
3、C
4、C
5、B
6、A
7、D
8、D
9、A
10、D
11、D
12、A
13、D
14、B
15、A
16、C
17、D
18、D
19、A
20、C
21、C
22、C
23、C
24、D
25、B
26、D
27、C
28、B
29、B
30、C
二、填空题(每空1分,共10题,20分)
31、6 0.72
32、电流的磁效应 排斥 长
33、增大 汽化
34、内 做功 热传递 变大
35、增加、热传递
36、2.1×107 4.2×107 0.5
37、36 火
38、3 0.09
39、C 重力势能转化为动能和弹性势能
40、大于 变大
三、实验题(每空1分,共2题,15分)
41、 灯泡断路 A 1.9 3.8 不变
42、质量 初温 受热均匀 吸收的热量相等 等于 60 2
四、计算题(每题10分,共2题,20分)
43、(1)0.15A;(2)1.5V;(3)S4, 0.225W。
44、(1)1.4A.(2)880W.(3)35.2℃
相关试卷
这是一份江西省上饶中学2023-2024学年九年级物理第一学期期末考试模拟试题含答案,共8页。试卷主要包含了答题时请按要求用笔等内容,欢迎下载使用。
这是一份江西省新余九中学2023-2024学年物理九年级第一学期期末检测模拟试题含答案,共13页。试卷主要包含了下列说法中,正确的是等内容,欢迎下载使用。
这是一份江西省中学等学校2023-2024学年物理九年级第一学期期末教学质量检测试题含答案,共13页。试卷主要包含了答题时请按要求用笔,下列电路图正确的是等内容,欢迎下载使用。
