江苏省连云港市名校2023-2024学年物理九年级第一学期期末经典试题含答案
展开
这是一份江苏省连云港市名校2023-2024学年物理九年级第一学期期末经典试题含答案,共13页。试卷主要包含了答题时请按要求用笔,如图所示,电源电压不变等内容,欢迎下载使用。
学校_______ 年级_______ 姓名_______
注意事项:
1.答题前,考生先将自己的姓名、准考证号码填写清楚,将条形码准确粘贴在条形码区域内。
2.答题时请按要求用笔。
3.请按照题号顺序在答题卡各题目的答题区域内作答,超出答题区域书写的答案无效;在草稿纸、试卷上答题无效。
4.作图可先使用铅笔画出,确定后必须用黑色字迹的签字笔描黑。
5.保持卡面清洁,不要折暴、不要弄破、弄皱,不准使用涂改液、修正带、刮纸刀。
一、选择题(每题1.5分,共30题,45分)
1.为了安全用电,我们对生活中一些“电”常识的了解必不可少。下列有关常见电压值的表述,正确的是
A.一节新干电池的电压约为2V
B.一节新蓄电池的电压约为1.5V
C.我国照明电路的电压是220V
D.对人体安全的电压是36V
2.关于温度、热量和内能,下列说法正确的是
A.物体温度越高,所含的热量越多
B.温度高的物体内能一定大,温度低的物体内能一定小
C.物体的内能与温度有关,只要温度不变,物体的内能就一定不变
D.热传递过程中,能量也可能是从内能小的物体传递给内能大的物体
3.关于能源和信息,以下说法正确的是( )
A.导体中电流的迅速变化会在空间激起电磁波
B.北斗卫星导航是通过光纤传递信息
C.太阳能、风能、水能、核能都属于可再生能源
D.能量在转化或转移过程中总量保持不变,所以不必担心能源危机
4.关于家庭电路及安全用电,下列说法正确的是
A.保险丝断了,可以用铁丝来代替
B.家庭电路中,空气开关跳闸一定是因为电路发生了短路
C.使用试电笔时,手指不能接触笔尾金属体,以免发生触电事故
D.为了防止因漏电而造成触电事故,微波炉的金属外壳应该与大地相连
5.四只相同规格的烧杯中装有水,水量及其温度如图所示.关于四只烧杯中水的内能的大小,下列判断正确的是
A.a烧杯中水的内能大于b烧杯中水的内能
B.c烧杯中水的内能大于d烧杯中水的内能
C.a烧杯中水的内能大于c烧杯中水的内能
D.d烧杯中水的内能大于c烧杯中水的内能
6.在图1所示电路中,开关S闭合时,电流表A1与电流表A的示数如图2甲、乙所示,则电流表A2示数为( )
A.1.1AB.0.5AC.0.1 AD.无法确定
7.如图所示是小明家庭的部分电路,下列说法正确的是( )
A.若保险丝熔断,则一定是短路引起的
B.若保险丝熔断,可以用铜丝替换
C.灯泡与开关的连接符合安全用电原则
D.两孔插座的连接符合安全用电原则
8.关于教室内的电灯、开关、饮水机之间的连接方式,下列说法正确的是( )
A.用一个开关控制的六盏灯之间是串联的
B.各盏灯与饮水机之间是并联的
C.被不同开关控制的各盏灯之间是串联的
D.开关与被控制的灯之间是并联的
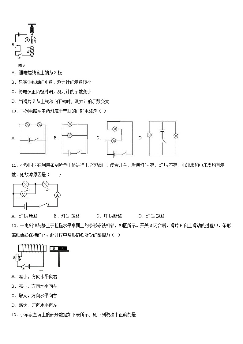
9.如图所示,电源电压不变。R为滑动变阻器, 弹簧测力计下端挂一条形磁铁,且与电磁铁B在同一竖直线上,将开关S闭合,条形磁铁静止时,测力计的示数为F,则( )
A.通电螺线管上端为S极
B.只减少线圈的匝数,测力计的示数较小
C.将电源正负极对调,测力计的示数变小
D.当滑片P从上端移向下端时,测力计的示数变大
10.下列电路图中两灯属于串联的正确电路是( )
A.B.C.D.
11.小明同学在利用如图所示电路进行电学实验时,闭合开关,发现灯L1亮、灯L2不亮,电流表和电压表均有示数.则故障原因是( )
A.灯L1断路B.灯L1短路C.灯L2断路D.灯L2短路
12.一电磁铁与静止于粗糙水平桌面上的条形磁铁相邻,如图所示。开关S闭合后,滑片P 向上滑动的过程中,条形磁铁始终保持静止。此过程中条形磁铁所受的摩擦力( )
A.减小,方向水平向右
B.减小,方向水平向左
C.增大,方向水平向右
D.增大,方向水平向左
13.小军家空调上的部分数据如下表所示,则下列说法中正确的是
A.工作时的电压一定是220V
B.制冷功率总是3500W
C.正常工作制冷时的电流是20A
D.正常工作制热0.5h,空调消耗的电能是2.2kW·h
14.有一种插线板,当开关断开时,指示灯不亮,插孔无法正常工作;当开关闭合时,如果指示灯损坏,插孔也能正常工作。下图既能满足控制要求,又符合安全用电原则的是
A.B.
C.D.
15.下列物理量的估计中最接近事实的是
A.人体的安全电压是不高于220V
B.一节新的1号干电池的电压为
C.一盏日光灯正常工作时功率约为400W
D.家用空调正常工作时的电流约为
16.下列说法中正确的是
A.实验表明,通过导体的电流与导体两端的电压成正比
B.实验表明,导体中的电流与其电阻成反比
C.由I=变形可得R=。由此可知,“导体的电阻跟它两端的电压成正比,跟电流成反比”
D.用伏安法测量定值电阻阻值时,应该多次测量电压及电流的值,根据实验测得的电压及电流值算出电阻,并求其平均值
17.如图所示,电源电压保持不变。只闭合开关S1,电流表和电压表均有示数,若再闭合开关 S2,则下列说法正确的是
A.电流表示数变大,电压表示数变小
B.电流表示数变小,电压表示数不变
C.电压表示数与电流表示数的比值变小
D.电压表示数与电流表示数的比值不变
18.小雅同学在做电学实验时,不小心将电压表和电流表的位置互换了,如图所示,如果此时将开关闭合,则( )
A.两表都可能被烧坏
B.两表都不会被烧坏
C.电流表不会被烧坏
D.电压表不会被烧坏,电流表可能被烧坏
19.如图所示电路,电源电压为12V且保持不变.闭合开关S,当滑片P置于变阻器的中点时,电压表的示数为4V;当滑片P置于变阻器的b端时,电压表的示数变化了2V,在10s内定值电阻产生的热量为则下列结果正确的是
A.电路中的最小电流为
B.滑片P在中点时,9s内滑动变阻器R消耗的电能为60J
C.R先后两次消耗的电功率之比为
D.先后两次消耗的电功率之比为
20.如果加在某定值电阻两端的电压从6V升高到10V ,通过该电阻的电流变化了0.1A,则该电阻的电功率变化了
A.1.6WB.4.0W
C.0.4WD.3.2W
21.如图所示是四冲程汽油机工作时某个冲程的示意图,下列说法正确的是( )
A.该冲程是排气冲程
B.该冲程汽缸内的物质只有空气
C.该冲程中机械能转化为内能
D.该冲程汽缸内物质的内能在减小
22.用两个相同的电热器给质量相同的物质甲和水加热,它们的温度随加热时间的变化关系如图所示,据此判断物质甲的比热容为( )
A.
B.
C.
D.条件不足,不能确定
23.正常工作时,“220V 11W”的LED灯比“220V 40W”的普通白炽灯还要亮,是因为( )
A.LED灯工作电流大
B.LED灯实际功率大
C.LED灯消耗的电能多
D.LED灯将电能转化为光能的效率高
24.首先发现电流周围存在磁场的科学家是( )
A.牛顿B.奥斯特C.焦耳D.安培
25.小刚连接好如图所示的电路后,下列操作能使电流表指针偏转的是
A.导体AB向右运动
B.导体AB沿磁场方向运动
C.闭合开关,导体AB向左运动
D.闭合开关,导体AB沿磁场方向运动
26.2019年底中国高铁运营里程超过3万公里,占全球高铁运营里程的三分之二以上,超过其他国家总和,高铁成为我国科技发展的一张“名片”。为保障安全运行,高铁列车上安装有烟雾报警装置。如图所示是某校科技小组设计的列车烟雾报警仪的简化原理图,电源两端电压保持不变,R0为定值电阻,光敏电阻R的阻值随光照强度的减弱而增大,当输出信号端的电压达到某一数值时,报警器开始报警。当列车上有烟雾遮挡了射向光敏电阻R的激光时,下列说法正确的是
A.电流表示数不变,输出信号端电压变大
B.电流表示数变大,输出信号端电压变小
C.电流表示数变小,输出信号端电压变大
D.电流表示数变小,输出信号端电压不变
27.关于内能、热量和温度,下列说法正确的是( )
A.温度高的物体含有的热量多
B.物体内能增大,温度一定升高
C.物体内能增大,一定要从外界吸收热量
D.物体温度升高,它的内能一定增加
28.下列关于汽油机和柴油机的主要区别,说法正确的是( )
A.构造上,汽油机气缸项部有喷油嘴,柴油机气缸项部有火花塞
B.吸气冲程中,柴油机吸入汽缸的是柴油和空气的混合物,汽油机吸入汽缸的是空气
C.在压缩冲程末,柴油机的点火方式是点燃式,汽油机的点火方式是压燃式
D.在做功冲程中,柴油机的燃气温度和压强比汽油机里的高
29.下列生活中的物理数据最接近实际的是( )
A.对人体的安全电压为36VB.把2个鸡蛋匀速举高1m做功大约10J
C.日光灯正常工作电流约200mAD.家用空调的电功率约为300W
30.体重为50kg的小华在跳绳测试中,1min 跳180次,每次腾空的最大高度平均为6cm,则她在跳绳过程中,克服重力做功的平均功率是(g取10N/kg)
A.5.4kWB.9kW
C.750WD.90W
二、填空题(每空1分,共10题,20分)
31.今年9月,华为推出的全球首款旗舰麒麟990 5G芯片采用顶级7_____(选填:mm、µm、nm)工艺制造,其中“芯片”所用的材料是_____(选填:导体、绝缘体、半导体、超导体)。
32.陕西的酿酒业有着悠久的历史,周王朝在都城镐京就曾设置专职酒官。如图是将谷物倒入锅中熬制酒料的过程。灶台下木柴燃烧的过程中,剩余木柴的热值______(选填“变大”“变小”或“不变”),熬制酒料的过程中是通过_____方式改变酒料的内能。随着酒料温度的上升,散发出的酒香更加浓郁,这是因为分子热运动的剧烈程度和_______有关。
33.寒冷的冬天,对手哈气使手变暖是通过__________的方式改变手的内能。如下图表示的是汽油机的______冲程,该冲程将______能转化成_______能;汽油机在一个工作循环中消耗了100g的汽油(热值为4.6×107J/kg),这些汽油完全燃烧产生的热量是___________。
34.小明购买了一只容积为1.2 L的电热水壶。他往壶中装满了温度为25 ℃的水,在标准大气压下若使壶中的水加热至沸腾,需要吸收_______ J的热量;小明将电热水壶接到家庭电路中,通电7 min烧开了这壶水,如果在这一过程中它的效率是90%,电热水壶的实际功率是________W。
35.如图所示为定值电阻R和额定电压为9V的灯泡L的电流随电压变化关系的图像,则灯泡L的额定功率为_______W;若将L与R串联后接入电源电压为9V的电路中,电路消耗的总功率为___________W。
36.电视机的开启、关闭及频道转换,可以通过遥控器发出不同的________外线来实现(填“红”或“紫”);电视信号是通过________传递的.
37.如图所示,电能表的示数为_______kW·h;如图所示的电压表的示数为_______V。
38.如图,弹簧开始处于自然伸长状态,现用10N的推力F推着木板B向右作匀速直线运动,最终将弹簧压缩至最短(木板B始终未接触墙壁、地面与木板B的下表面光滑、B的速度始终大于A的速度)。在此过程中木板B受到摩擦力的方向向____(选填“左”或“右”),木块A受摩擦力的大小为______ N.
39.为了减小导线的电阻,增大用电的安全性,并考虑价格因素。电热水器等大功率用电器的电源线要___ (选填“粗而短”或“细而长”),并且最好选用___(选填“铜线”、“铝线”或“银线”)作材料。
40.冰块沿地面滑动时,往往会逐渐熔化,在这一过程中是_______能转化为_____能;把铁丝多次弯折,弯折处会发热,是把_____能转化成______能。小明在家看电视,突然断电,发现空气开关跳闸。原来是楼上邻居家水管漏水,水流入小明家的插座中,因为流入插座的水是_____(选填“导体”或“绝缘体”),使电路发生短路,导致空气开关跳闸。
三、实验题(每空1分,共2题,15分)
41.小明用如图甲所示实验装置探究、两种液体的吸热能力,在两个相同的烧瓶内分别接入电阻丝,装入质量相等的a、b两种液体,并分别插入温度计。
(1)实验中选用的两根电阻丝的阻值应_____(选填“相同”或“不同”)
(2)实验中,用_____(选填“A”或“B”)间接反映液体吸收热量的多少;通过比较_____(选填“A”或“B”)来判断液体吸热能力的强弱;
A.通电时间 B.温度计示数的变化量
(3)下表是某次的实验数据液体加热后的温度如图乙所示,将温度计示数填入相应表格中。
分析可知,_____(选填“a”或“b”)液体的吸热能力较强。
(4)设质量为0.15kg的液体中电阻丝的阻值为,测出其电流为,通电一段时间后,温度计的示数变化量为,若不计热量损失,则a液体的比热容为_____(用所给出的物理量写出比热容的表达式)。
(5)如果在两烧瓶中分别装入质量相等的煤油,并接入两根阻值不同的电阻丝,就可用这个装置来探究电流产生的热量与_____的关系。
42.在“探究影响动能大小因素”的实验中,如图所示,让小球从同一光滑斜面上由静止滚下,小球撞击放在水平面上的木块,使木块滑动,虚线位置为木块滑动一段距离后静止的位置。(已知h1<h2<h3)
(1)球从斜面上滚下的过程中,小球的_____能转化为小球的_____能;
(2)本实验是通过_____比较小球动能的大小;
(3)小明发现小球撞击木块后,小球偏离了原来的轨道,而木块则被撞飞,于是他对实验进行了改进,下列做法有效的是_____;
A.增大球的质量
B.减小木块的质量
C.使小球从更高的位置上滚下
D.在斜面和水平面上刻上凹形的滑槽,使小球沿滑槽运动,同时适当增加木块质量
(4)分析图中的三次实验可以得出的结论是:物体的_____一定时,_____越大,它的动能越大;这也是开车时不能_____(超载/超速)的原因。
四、计算题(每题10分,共2题,20分)
43.据悉我市美丽乡村建设的景观照明系统采用太阳能和 LED 节能新技术,进行自动化管理,可降耗节能。设计如图甲所示,光伏电池电压为 36 V,其中光控的工作原理是:闭合开关 S1,当光照度降低时,光敏电阻的阻值增大,其两端电压也随之变大,当电压达到 6 V 时,开关 S2 自动闭合,灯 L 点亮,反之,当光照度增加到一定值时开关 S2 自动断开,灯 L 熄灭。
(1)工作电路中的灯 L 标有“36 V 40 W ”字样,求:灯 L 正常工作时电阻多大?
(2)光敏电阻 R2 的阻值与光照度的关系如图乙所示,当光照度为 15 Lx(勒克斯)时,光敏电阻 R2 两端的电压为 6 V,求保护电阻 R1 与光敏电阻 R2 消耗的电功率之比是多少?保护电阻 R1 每小时产生的热量是多少?
44.可燃冰是一种新型能源,它是水和天然气在高压低温情况下形成的类冰状结晶物质,主要成分是甲烷,其开采是世界难题,据中央电视台2017年5月18日报道,我国可燃冰已试采成功,技术处于世界领先,用燃气锅炉烧水时,把质量为500kg,初温为20℃的水加热到100℃,共燃烧了12m3天然气,已知水的比热容c水=4.2×103J/(kg•℃),天然气的热值q=4.2×107J/m3,可燃冰的热值为同体积天然气的160倍,求:
(1)水吸收的热量;
(2)燃气锅炉烧水时的效率;
(3)若换用可燃冰,应使用多少m3可燃冰.
参考答案
一、选择题(每题1.5分,共30题,45分)
1、C
2、D
3、A
4、D
5、D
6、A
7、C
8、B
9、D
10、C
11、D
12、B
13、D
14、A
15、B
16、D
17、D
18、D
19、C
20、A
21、C
22、A
23、D
24、B
25、C
26、C
27、D
28、D
29、C
30、D
二、填空题(每空1分,共10题,20分)
31、nm 半导体
32、不变 热传递 温度
33、热传递 做功 内能 机械 4.6×106J
34、3.78×105 1000
35、2.7 1.8
36、红 电磁波
37、3529.6 2.4
38、左 10
39、粗而短 铜线
40、机械 内 机械 内 导体
三、实验题(每空1分,共2题,15分)
41、相同 A B 48℃ 液体 电阻
42、重力势 动 木块滑动距离 D 质量 速度 超速
四、计算题(每题10分,共2题,20分)
43、 (1)32.4Ω ; (2)5:1;3600J。
44、 (1)1.68×108J;(2)33.3%;(3)0.075m3
额定电压
220V
频率
50HZ
额定制冷功率
3500W
额定制热功率
4400W
物理量
物质
质量
加热的前温度(℃)
加热时间()
加热后温度(℃)
液体
150
20
10
_____
液体
150
20
10
35
相关试卷
这是一份江苏省连云港市沙河中学2023-2024学年物理九年级第一学期期末经典模拟试题含答案,共9页。
这是一份江苏省连云港市岗埠中学2023-2024学年物理九上期末经典模拟试题含答案,共14页。试卷主要包含了答题时请按要求用笔,关于比热容,下列说法中正确的是等内容,欢迎下载使用。
这是一份天津市津南区名校2023-2024学年九年级物理第一学期期末经典试题含答案,共8页。

