江苏省泰州市靖江外国语学校2023-2024学年九上物理期末监测模拟试题含答案
展开
这是一份江苏省泰州市靖江外国语学校2023-2024学年九上物理期末监测模拟试题含答案,共9页。试卷主要包含了答题时请按要求用笔,水结成冰后,不变的物理量是,关于比热容,下列说法中正确的是,如图等内容,欢迎下载使用。
学校_______ 年级_______ 姓名_______
注意事项:
1.答题前,考生先将自己的姓名、准考证号码填写清楚,将条形码准确粘贴在条形码区域内。
2.答题时请按要求用笔。
3.请按照题号顺序在答题卡各题目的答题区域内作答,超出答题区域书写的答案无效;在草稿纸、试卷上答题无效。
4.作图可先使用铅笔画出,确定后必须用黑色字迹的签字笔描黑。
5.保持卡面清洁,不要折暴、不要弄破、弄皱,不准使用涂改液、修正带、刮纸刀。
一、选择题(每题1分,共30题,30分)
1.下列关于声音的说法正确的是
A.用力鼓掌比轻轻拍掌发出的声音音调高
B.将正在响铃的闹钟放到密闭的玻璃罩内,逐渐抽去空气,声音变大
C.医生用B超检查胎儿的发育情况,利用了声音可以传播信息
D.高速公路两旁的隔音挡板可以防止噪声产生
2.某家用电器正常工作时的电流约为5A,则它可能是( )
A.空调B.白炽灯C.洗衣机D.电冰箱
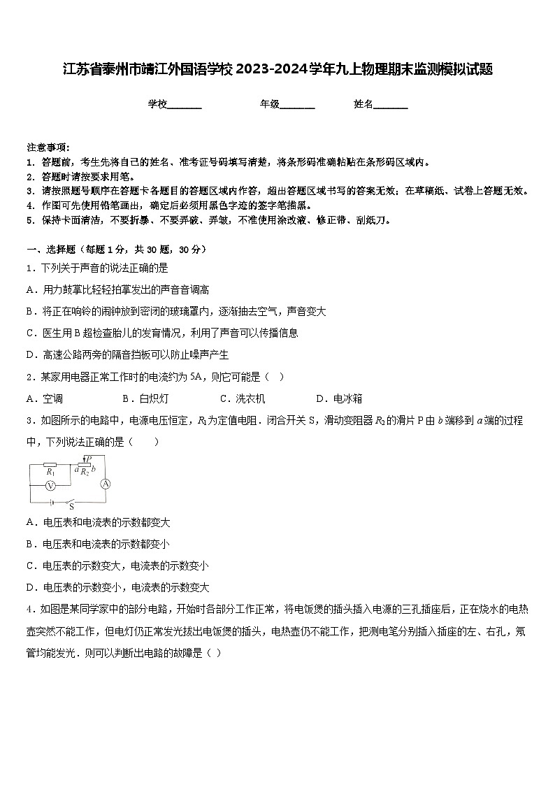
3.如图所示的电路中,电源电压恒定,R1为定值电阻.闭合开关S,滑动变阻器R2的滑片P由b端移到a端的过程中,下列说法正确的是( )
A.电压表和电流表的示数都变大
B.电压表和电流表的示数都变小
C.电压表的示数变大,电流表的示数变小
D.电压表的示数变小,电流表的示数变大
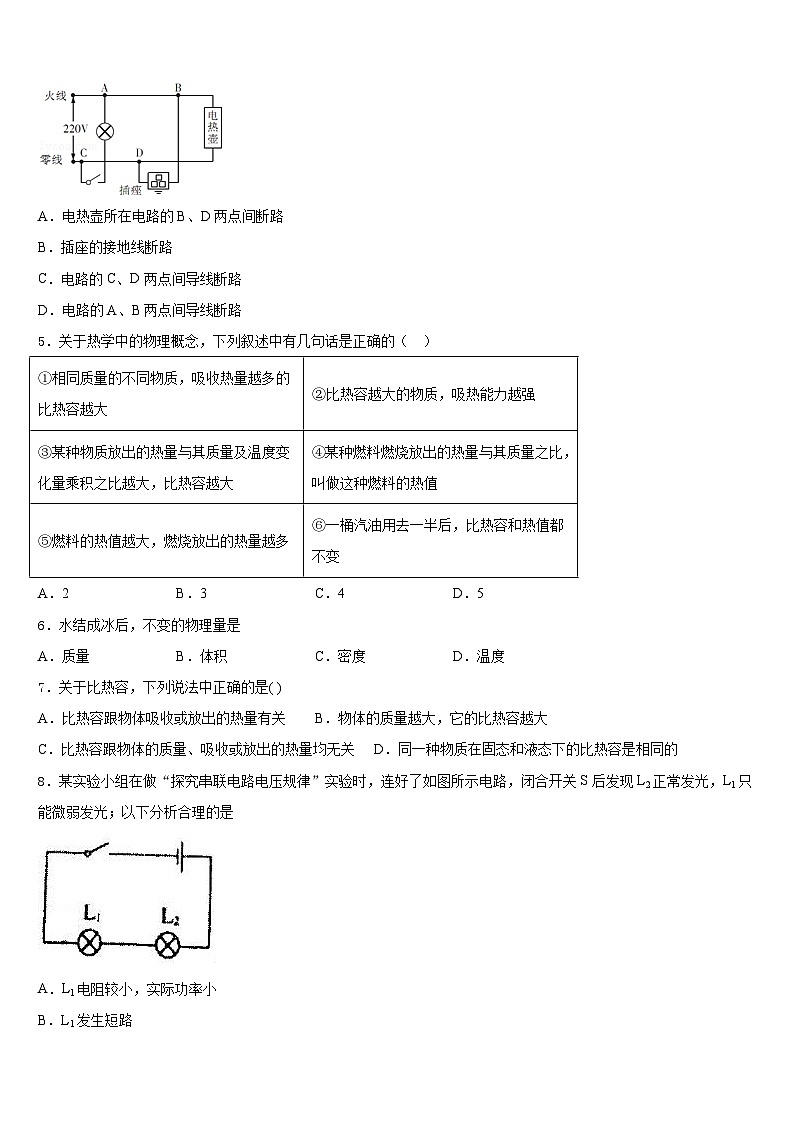
4.如图是某同学家中的部分电路,开始时各部分工作正常,将电饭煲的插头插入电源的三孔插座后,正在烧水的电热壶突然不能工作,但电灯仍正常发光拔出电饭煲的插头,电热壶仍不能工作,把测电笔分别插入插座的左、右孔,氖管均能发光.则可以判断出电路的故障是( )
A.电热壶所在电路的B、D两点间断路
B.插座的接地线断路
C.电路的C、D两点间导线断路
D.电路的A、B两点间导线断路
5.关于热学中的物理概念,下列叙述中有几句话是正确的( )
A.2B.3C.4D.5
6.水结成冰后,不变的物理量是
A.质量B.体积C.密度D.温度
7.关于比热容,下列说法中正确的是( )
A.比热容跟物体吸收或放出的热量有关B.物体的质量越大,它的比热容越大
C.比热容跟物体的质量、吸收或放出的热量均无关D.同一种物质在固态和液态下的比热容是相同的
8.某实验小组在做“探究串联电路电压规律”实验时,连好了如图所示电路,闭合开关S后发现L2正常发光,L1只能微弱发光;以下分析合理的是
A.L1电阻较小,实际功率小
B.L1发生短路
C.L1电阻较大,实际功率小
D.L1发生断路
9.如图(不计绳重与摩擦,且动滑轮重G动 小于物重G),用它们分别将重相同的甲、乙两物体在相等的时间内匀速提升至相同的高度,拉力所做的功分别为W甲、W乙,功率分别为P甲、P乙,它们的机械效率分别为η甲、η乙,则下列关系正确的是( )
A.W甲=W乙 P甲=P乙 η甲=η乙B.W甲P乙 η甲>η乙
C.W甲>W乙 P甲
相关试卷
这是一份江苏省靖江市滨江学校2023-2024学年九上物理期末学业水平测试模拟试题含答案,共9页。
这是一份江苏省靖江外国语学校2023-2024学年九上物理期末复习检测试题含答案,共8页。试卷主要包含了下列说法不正确的是,下列不符合安全用电原则的是,下列估测与实际相符的是等内容,欢迎下载使用。
这是一份江苏省泰州市靖江市实验学校2023-2024学年物理九上期末学业水平测试模拟试题含答案,共8页。试卷主要包含了考生必须保证答题卡的整洁,下列估算中,最接近事实的是等内容,欢迎下载使用。

