江苏省江阴市河塘中学2023-2024学年九年级物理第一学期期末检测试题含答案
展开
这是一份江苏省江阴市河塘中学2023-2024学年九年级物理第一学期期末检测试题含答案,共9页。试卷主要包含了如图所示是移动电源等内容,欢迎下载使用。
学校_______ 年级_______ 姓名_______
注意事项:
1. 答题前,考生先将自己的姓名、准考证号填写清楚,将条形码准确粘贴在考生信息条形码粘贴区。
2.选择题必须使用2B铅笔填涂;非选择题必须使用0.5毫米黑色字迹的签字笔书写,字体工整、笔迹清楚。
3.请按照题号顺序在各题目的答题区域内作答,超出答题区域书写的答案无效;在草稿纸、试题卷上答题无效。
4.保持卡面清洁,不要折叠,不要弄破、弄皱,不准使用涂改液、修正带、刮纸刀。
一、选择题(每题1分,共30题,30分)
1.下列关于热值和热机效率的描述,正确的是( )
A.使燃料燃烧更充分,可以提高热机效率
B.使燃料燃烧更充分,可以增大热值
C.燃料燃烧释放的热量越大,热值越大
D.热机所用燃料的热值越大,效率越高
2.人类在探索自然规律的过程中,总结出了许多科学研究方法,如:“控制变量法”、“等效替代法”、“类比法”、“理想模型法”、“转换法”等。下面是初中物理中的几个研究实例:
①探究电流时,把电流比作水流
②研究磁场时,引入“磁感线”
③在探究物质的种类对物质吸热多少影响时,吸热多少的比较
④在探究电功率与电压、电流的关系时,电灯功率大小的比较
其中,采用了相同研究方法的是( )
A.①和②B.②和③C.②和④D.③和④
3.下列关于用电方面的说法合理的是( )
A.更换灯泡或检修电路之前应先断开电源开关
B.家庭电路输电线进户后首先接到家庭总开关
C.使用试电笔辨别火线或零线时,手不能接触笔尾金属体
D.家庭电路的空气开关突然“跳闸”都是由于用电器总功率过大
4.有关分子热运动,下列说法正确的是
A.破镜不能重圆,是因为分子间存在斥力
B.将水倒入细沙中,水渗了进去,说明分子间有间隙
C.雾霾中PM 2.5颗粒悬浮在空中,说明分子在不停地做无规则运动
D.墨水滴入水中发生扩散,我们看到的不是墨水的分子在运动
5.小科用一个不带电的轻质泡沫球靠近电脑显示屏,小球偏至如图实线位置.据此推测显示屏
A.带正电B.带负电C.不带电D.一定带电
6.一般情况下,下列物体中容易导电的是( )
A.玻璃杯
B.塑料尺
C.铅笔芯
D.橡胶手套
7.某导体中的电流与它两端电压的关系如图所示,下列分析正确的是( )
A.当导体两端的电压为0时,电阻为0
B.该导体的电阻随电压的增大而减小
C.当导体两端的电压为0时,电流为0
D.该导体的电阻值是0.2Ω
8.如图所示是移动电源(充电宝)正在给手机充电,此时该手机的电池相当于( )
A.开关B.导线C.电源D.用电器
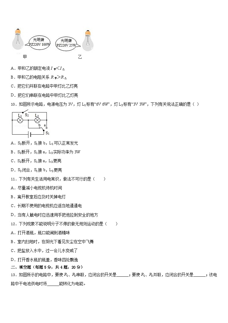
9.甲、乙两只普通照明灯泡的铭牌如图所示,由图中信息可知( )
A.甲和乙的额定电流I甲<I乙
B.甲和乙的电阻关系R甲>R乙
C.把它们并联在电路中甲灯比乙灯亮
D.把它们串联在电路中甲灯比乙灯亮
10.如图所示电路,电源电压为3V,灯L1标有“6V 6W”,灯L2标有“3V 3W”,下列有关说法正确的是( )
A.S2断开,S1接b,L1可以正常发光
B.S2断开,S1接a,L2实际功率为3W
C.S2断开,S1接a,L2更亮
D.S2闭合,S1接b,L2更亮
11.下列有关生活用电常识,做法不可行的是( )
A.尽量减小电视机待机时间
B.离开教室后应及时关掉电灯
C.长期不使用的电视机应适当地通通电
D.当有人触电时应迅速用手把他拉到安全的地方
12.下列现象不能说明分子不停的做无规则运动的是( )
A.打开酒瓶,瓶口能闻到酒精味
B.室内扫地时,在阳光下看见灰尘在空中飞舞
C.把盐放入水中,过一会儿水变咸了
D.打开香水瓶的瓶盖,香味四处飘逸
二、填空题(每题5分,共4题,20分)
13.如图所示的电路中,要使R1、R2串联,应闭合的开关是______;要使R1、R2并联,应闭合的开关是______;该电路中干电池供电时将______能转化为电能。
14.抛向地面的篮球上下弹跳几次后停下来,说明篮球的__________能减少了,减少的那部分能量转化成了_________能。
15.某同学家的保险丝突然熔断,换上新的同规格保险丝后又立即熔断,这种现象说明电路中存在____故障或用电器的____.为了确保用电安全,日常生活中要做到既不接触低压带电体,也不____高压带电体.
16.在如图所示的研究“电磁铁磁性强弱”的实验中,大头针若干,用漆包线(表面涂有绝缘的导线)在大铁钉上绕若干圈,制成简单的电磁铁,如图所示的a、b、c、d为实验中的四种情况,其中b和c线圈匝数相同.
根据小丽的猜想和实验,完成下面填空:
(1)通过观察_____,来判断磁性强弱的不同.
(2)在b图中铁钉的下端为_____极.
(3)通过比较b、c中两电磁铁,发现磁性强弱与_____有关.
三、实验题(共12分)
17.(4分)在探究“电阻的大小与哪些因素有关”的实验中,采用如图甲所示的实验装置,a、b、c是镍铬合金制成的三根导线,a、b长度相同但粗细(横截面积)不同,a、c粗细相同而长短不同,导线d由锰铜合金制成,长短、粗细与导线c相同。
(1)实验中电流表的示数越大,对应的导线电阻越_____;
(2)将导线a接在M、N之间,闭合开关,电流表示数如图乙所示,此时电流为__A;
(3)依次将导线b、c、d替换导线a接入电路,电流表对应的示数如下表所示:
①选导线a、b比较是为了探究导线电阻的大小与_____的关系;探究导线电阻的大小与材料的关系,应选用的两根导线是_____(填写导线代号);
②由此可知:导线电阻的大小与材料有关,用相同材料制成的导线长度越_____,横截面积越_____,电阻越大。
(4)本实验主要用的探究方法是___________(写出一种即可)。
18.(4分)按如图的电路图做实验,闭合开关,两表读数如图甲。L突然烧断后,两表示数如图乙,定值电阻R两端电压为U、流经定值电阻R的电流为I. 与L烧断前相比:
(1)烧断后U ______(选填“变大”、“变小”或“不变”);
(2)烧断后I______(选填“变大”、“变小”或“不变”),并写出判断依据:_________。
(3)R的阻值为______Ω,此时若通电时间100s,则定值电阻产生的热量是______J。
19.(4分)在“测量小灯泡的电功率”的实验中,实验室提供如下器材:电源(电压恒为6V)、电压表和电流表各一个、额定电压为2.5V的待测小灯泡L(电阻约为10Ω)、滑动变阻器两个(R甲:“10Ω1A”;R乙:“50Ω 0.5A”)、开关S、导线若干。
(1)实验中,应选用的滑动变阻器是______(选填“R甲或R乙”)
(2)选用滑动变阻器后,请你根据以上器材设计一个测量小灯泡电功率的实验电路图,并画在图甲的虚线框内:
(______)
(3)某小组在实验中记录了3组小灯泡的电流随电压变化的情况,如表,完成实验后小组进一步求得该小灯泡正常发光时的电阻为______Ω.(结果保留一位小数)
(4)另一小组实验时,发现电流表已经损坏,为了测出该小灯泡的额定功率,小组在实验室选了一个10Ω的电阻R0和一个单刀双掷开关,设计了如图乙所示的电路并完成了该实验(电源电压不变)。请你写出实验步骤,求出小灯泡的额定功率P额(用R0、U额、U1表示)
实验步骤:______;
小灯泡的额定功率P额=______。
四、作图题(共16分)
20.(8分)在如图所示电路的○内填上适当的电表符号,使电键闭合后,两灯均能发光,且串联连接.
(______)
21.(8分)超人是很多同学喜欢的电影人物,某一超人模型的两只眼睛是用两个小灯泡安装而成电路在超人身体里面,这两只眼睛(小灯泡)可以同时发光,也可以让任意一个灯泡单独发光,图乙是小华连接的超人眼睛的模拟电路,班长说他连接有误,只要改变一根导线的连接就可以实现上述目的。小华想请你帮他改一改(仅改动一根导线,请在错误的导线上打“×”再用笔画线代替导线,将正确的电路连接),小华在此谢谢你了!
(_____)
五、计算题(共22分)
22.(10分)如图是某电火锅加热器的简化电路图,电源电压是220V,R1、R2是发热电阻,开光接“1”时为低温挡,此时R1的功率是11W,R2的功率是99W,开关接“2”时为高温挡,试求:
(1)低温挡工作时,电路中的电流是多少?
(2)低温挡工作10min,消耗的电能是多少?
(3)高温挡的功率是多少?
23.(12分)一个额定功率为2000W的电热水壶,连续加热210s,可使壶内2kg的水温度升高45℃,已知c水=4.2×103J/(kg•℃),求:
(1)此过程电流所做的功;
(2)此过程电热水壶的热效率.
参考答案
一、选择题(每题1分,共30题,30分)
1、A
2、D
3、A
4、D
5、D
6、C
7、C
8、D
9、C
10、D
11、D
12、B
二、填空题(每题5分,共4题,20分)
13、S2 S1、S3 化学
14、机械 内
15、短路 总功率过大 靠近
16、吸引大头针数目 S 电流大小
三、实验题(共12分)
17、小 1 横截面积(粗细) cd 长 小 控制变量法(转换法)
18、变大 变大 烧断后,由两电压表的示数可以看出,定值电阻R两端的电压U变大。根据欧姆定律得,R一定时,U增大,I增大,所以流经定值电阻R的电流I变大 9 81
19、R乙 10.4 ①闭合开关S,S1接b,调节滑动变阻器R使小灯泡正常发光,记录电压表示数U1。
②闭合开关S,滑动变阻器滑片保持不动,S1接a,读出此时电压表示数为U2
四、作图题(共16分)
20、
21、
五、计算题(共22分)
22、(1)0.5A;(2)6.6×104 J;(3)1100W.
23、(1)4.2×105J(2)90%
导线代号
a
b
c
d
电流表的示数
-
1.3A
2.2A
2.7A
试验次数
电压U/V
电流I/A
1
1.5
0.18
2
2.5
0.24
3
3.0
0.28
相关试卷
这是一份江苏省无锡市河塘中学2023-2024学年物理九上期末质量检测试题含答案,共8页。试卷主要包含了如图所示为电磁铁的线路图等内容,欢迎下载使用。
这是一份江苏省江阴市周庄中学2023-2024学年九年级物理第一学期期末教学质量检测模拟试题含答案,共9页。试卷主要包含了考生必须保证答题卡的整洁,下列做法不符合安全用电原则的是等内容,欢迎下载使用。
这是一份江苏省江阴市暨阳中学2023-2024学年物理九年级第一学期期末质量检测模拟试题含答案,共9页。试卷主要包含了考生必须保证答题卡的整洁,下列关于生活用电的说法正确的是等内容,欢迎下载使用。

